Agamemnon

Agamemnon (altgriechisch Ἀγαμέμνων Agamémnōn, neugriechisch Αγαμέμνονας Agamémnonas, deutsch ‚sehr energisch‘) ist in der griechischen Mythologie der Anführer der Griechen im Trojanischen Krieg und nach den meisten erhaltenen Sagenversionen Herrscher von Mykene.[1]
Mythos
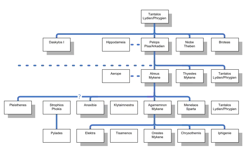
Agamemnon war der Sohn des Atreus (und gehörte somit zum Geschlecht der Atriden) und der Aërope.[2] Er stammte damit von Tantalus ab und unterlag daher dem Fluch der Tantaliden. Seine Ehefrau war Klytaimnestra.[3] Nach einer späten Version, die wahrscheinlich erst Euripides erdichtet hat,[4] war Klytaimnestra zuvor mit Tantalos, dem Sohn des Thyestes oder des Broteas, verheiratet, den Agamemnon nach dieser Version tötete.[5] Mit Klytaimnestra war Agamemnon Vater von Iphigenie, Elektra, Orestes und Chrysothemis.[6] Als Oberbefehlshaber der Achaier führte er die griechischen Fürsten gegen Troja.
Der mythische Anlass des Trojanischen Kriegs war die Entführung der Frau seines Bruders Menelaos, der schönen Helena, nach Troja durch Paris. Nach der Sammlung des Heeres und der Flotte konnten diese noch nicht aufbrechen, da Artemis Gegenwinde sandte, nachdem Agamemnon in Aulis eine ihrer heiligen Hirschkühe erlegt hatte. Um die Winde zu besänftigen, riet ihm der Seher Kalchas, seine Tochter Iphigenie der Göttin zu opfern. Im letzten Moment aber erbarmte sich Artemis, legte stattdessen eine Hirschkuh auf den Altar und entführte Iphigenie nach Tauris.
Als Oberkönig und Heerführer der Achaier wurde Agamemnon als Anax andrōn, zu deutsch Herr der Männer, bezeichnet. Agamemnon, den die Ilias zuweilen als arrogant und egoistisch erscheinen lässt, führte die Achaier mit Stärke, doch schien es ihm dabei an Weitblick zu mangeln. Vor allem sein Streit mit Achilleus brachte die Achaier in schwere Bedrängnis: Agamemnon hatte Chryseis, die Tochter des Apollon-Priesters Chryses, als Ehrgeschenk zugesprochen bekommen. Als der Priester die Tochter von Agamemnon freikaufen will, wird er von Agamemnon bedroht und verjagt, woraufhin Chryses zu Apollon betet, er möge die hochmütigen Achaier strafen. Daher verursacht Apollon mit seinen Pfeilen eine Seuche im Lager der Griechen,[7] und im Kriegsrat der griechischen Fürsten macht der Seher Kalchas auf Achilleus’ Anweisung Agamemnon für die Seuche verantwortlich, der zähneknirschend seine Beute zurückgeben muss. Da er als Oberkönig aber nicht ohne Ehrgeschenk sein kann, beschafft er sich von einem der Fürsten einen Ersatz. Durch seinen Raub der Kriegstrophäe des – am Verlust schuldigen – Achilleus, der Jungfrau Briseis, stürzte er die Achaier in eine Krise, da sich Achilleus in der Folge gekränkt vom Kampf zurückzog. Im 11. Gesang hat er seine Aristie: Er wird bei der Einkleidung in seine Rüstung und dann als unwiderstehlicher Kämpfer gezeigt, der viele Trojaner tötet.
Nach zehnjähriger Belagerung fällt Troja. Auf der Heimfahrt wird Agamemnon durch einen Sturm auf die Insel Kreta verschlagen, wo er drei Städte gründet. Zwei davon benennt er nach Orten in seiner Heimat, der dritten gibt er zum Andenken an seinen Sieg den Namen Pergamon.[8] Kurz darauf kehrt er zusammen mit der trojanischen Seherin Kassandra nach Mykene zurück. Dort wird er von seiner Frau Klytaimnestra und ihrem Geliebten Aigisthos im Bad erdolcht – als Strafe für die Opferung Iphigenies. Nach einer weit verbreiteten Version der Sage wird auch Kassandra im selben Zug ermordet; nach einer anderen verschont Klytaimnestra Kassandra. Wegen des Mordes an seinem Vater wird Agamemnons Sohn Orestes Jahre später seine Mutter töten.
Die Spartaner sahen sich als Nachfahren Agamemnons, womit sie auch ihre Führungsrolle in Griechenland begründeten.[9] Aus diesem Grunde wurden die Gebeine des Orestes nach Sparta überführt.[10] In der modernen Forschung wird auch die Meinung vertreten, dass Agamemnon ursprünglich als König von Sparta galt und zusammen mit Menelaos ein Doppelkönigtum bekleidete. Erst die homerischen Epen hätten ihm die Rolle des Königs von Mykene zugewiesen.[11]
Genealogie
Goldmaske des Agamemnon
1876 entdeckte Heinrich Schliemann bei Ausgrabungen in Mykene eine goldene Maske, die er dem mythischen Agamemnon zuordnete. Nach heutigen Erkenntnissen stammt diese Goldmaske des Agamemnon allerdings aus dem 16. Jahrhundert v. Chr., also ungefähr drei Jahrhunderte vor der Zeit, die für den eventuellen historischen Kern der Sagen um Troja angenommen wird.
Namensgebung
Nach Agamemnon sind der Mount Agamemnon in der Antarktis und der Jupiter-Trojaner (911) Agamemnon benannt.
Trivia
Ein humoristisches Lied mit dem Titel Agamemnon schrieb Heinz Erhardt.
Literatur
- Beatrice Baldarelli: Agamemnon und Klytaimnestra. In: Maria Moog-Grünewald (Hrsg.): Mythenrezeption. Die antike Mythologie in Literatur, Musik und Kunst von den Anfängen bis zur Gegenwart (= Der Neue Pauly. Supplemente. Band 5). Metzler, Stuttgart/Weimar 2008, ISBN 978-3-476-02032-1, S. 27–32.
- Adolf Furtwängler: Agamemnon. In: Wilhelm Heinrich Roscher (Hrsg.): Ausführliches Lexikon der griechischen und römischen Mythologie. Band 1,1, Leipzig 1886, Sp. 90–97 (Digitalisat).
- Konrad Wernicke: Agamemnon. In: Paulys Realencyclopädie der classischen Altertumswissenschaft (RE). Band I,1, Stuttgart 1893, Sp. 721–729.
Weblinks
- Datensatz „Agamemnon“ im Mythoskop, dem Webportal zu antiken Mythen
- Agamemnon im Greek Mythology Link (englisch)
Einzelnachweise
- ↑ Z. B. Homer, Ilias 11,46
- ↑ Euripides, Helena 390–392
- ↑ Euripides, Orestes 20; Bibliotheke des Apollodor 3,10,6
- ↑ Otto Höfer: Klytaimnestra. In: Wilhelm Heinrich Roscher (Hrsg.): Ausführliches Lexikon der griechischen und römischen Mythologie. Band 2,1, Leipzig 1894, Sp. 1233 (Digitalisat).
- ↑ Euripides, Iphigenie in Aulis 1149–1150
- ↑ Homer, Ilias 9,142–145
- ↑ Homer, Ilias 1,9 f.; 1,43–53.
- ↑ Velleius Paterculus, Historia Romana 1,1,2.
- ↑ Herodot: Historien. Deutsche Gesamtausgabe, übersetzt von August Horneffer, neu herausgegeben und erläutert von Hans Wilhelm Haussig, mit einer Einleitung von Walter F. Otto. Alfred Kröner Verlag, Stuttgart 1955 und 1971, S. 738 f.
- ↑ Herodot 1,67 f.
- ↑ Wolfgang Kullmann: Festgehaltene Kenntnisse im Schiffskatalog und im Troerkatalog der Ilias. In: Wolfgang Kullmann, Jochen Althoff (Hrsg.): Vermittlung und Tradierung von Wissen in der griechischen Kultur. Günter Narr, Tübingen 1993, S. 140 ff. mit Belegen und weiterer Literatur.
| Vorgänger | Amt | Nachfolger |
|---|---|---|
| Thyestes | König von Mykene 13. / 12. Jh. v. Chr. (fiktive Chronologie) | Aigisthos |