Arcsin-Verteilung
| Arcsin-Verteilung | |
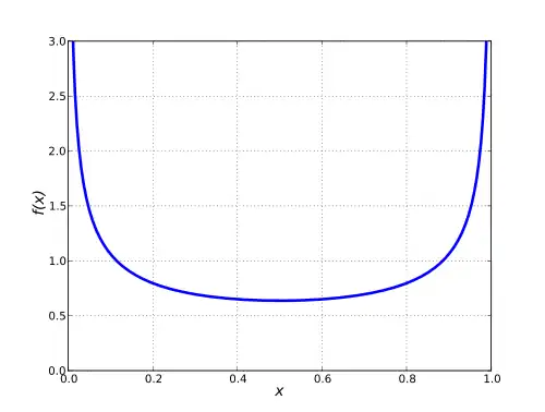
Dichtefunktion
| |
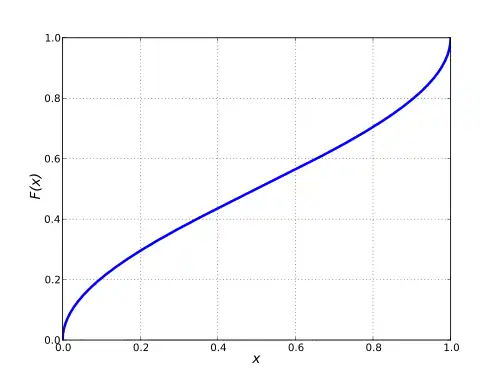
Verteilungsfunktion
| |
| Parameter | keine |
|---|---|
| Träger | |
| Dichtefunktion | |
| Verteilungsfunktion | |
| Erwartungswert | |
| Median | |
| Modus | |
| Varianz | |
| Schiefe | |
Die Arcsin-Verteilung, auch Arkussinus-Verteilung genannt, ist eine univariate Wahrscheinlichkeitsverteilung. Sie ist ein Spezialfall der Beta-Verteilung mit den Parametern und spielt eine wichtige Rolle in der Theorie der brownschen Bewegung.
Definition
Die Arcsin-Verteilung ist eine Wahrscheinlichkeitsverteilung auf . Sie ist definiert durch ihre Verteilungsfunktion
und ihre Wahrscheinlichkeitsdichtefunktion
- .
Eigenschaften
Es sei eine arcsin-verteilte Zufallsvariable.
Erwartungswert und Varianz
Der Erwartungswert ergibt sich zu
und die Varianz zu
- .
Symmetrie
Die Arcsin-Verteilung ist symmetrisch um 0,5.
Arcsin-Gesetze
Es gibt eine Vielzahl von Arcsin-Gesetzen. Veröffentlichungen dazu stammen unter anderem von Paul Lévy, Paul Erdős, Mark Kac und Erik Sparre Andersen. Nach ihnen sind die Arcsin-Gesetze zum Teil benannt.
Die folgenden Arcsin-Gesetze treffen Aussagen über die Dauer, wie lange sich ein stochastischer Prozess im positiven Bereich aufhält. Es können stattdessen auch die Abbildungen:
- frühester Zeitpunkt eines Maximums und
- dem Zeitpunkt, wann zum letzten Mal der Ursprung gekreuzt wird
betrachtet werden, wobei dann gegebenenfalls weitere Annahmen getroffen werden müssen.
Arcsin-Gesetz von Paul Lévy
Die Zeitlängen, die ein eindimensionaler Standard-Wiener-Prozess positiv ist, sind arcsin-verteilt. Das heißt für
- ,
gilt
- ,
wobei das eindimensionale Lebesgue-Maß bezeichnet.[1][2]
Arcsin-Gesetz von Paul Erdős und Mark Kac
Sei eine Folge von eindimensionalen, unabhängigen und identisch verteilten Zufallsvariablen. Weiter wird angenommen, dass sie Erwartungswert 0 und Varianz 1 haben. Die fortlaufenden Anzahlen der Summen
- ,
die positiv sind, sind definiert durch
- .
Dann gilt die folgende Konvergenz in Verteilung
- .[3]
Die Annahmen können variiert werden, sofern der Zentrale Grenzwertsatz weiterhin für gilt.
Arcsin-Gesetz von Erik Sparre Andersen
Sei eine Folge von Zufallsvariablen. Zu jeder Auswahl von endlich vielen Zufallsvariablen existieren die gemeinsamen Dichten und diese sind invariant bezüglich s-Permutationen. Eine s-Permutation besteht aus der Kompositionen einer Permutation und Vorzeichenwechsel in beliebigen Koordinaten. Dann gilt analog zum Arcsin-Gesetz von Erdős und Kac für die Summen und die die Anzahl von positiven Zufallsvariablen die folgende Konvergenz in Verteilung
- .[4]
Diskrete Arcsin-Verteilung

In der Fluktuationstheorie konnte Erik Sparre Andersen zeigen, dass die sogenannte diskrete Arcsin-Verteilung von Bedeutung ist. Diese ist für jeden Parameter durch ihre Wahrscheinlichkeitsfunktion
und ihre Verteilungsfunktion
definiert.
Der Name ist durch ihr Konvergenzverhalten zur Arcsin-Verteilung begründet, so gilt die gleichmäßige Konvergenz
- .
Erik Sparre Andersen zeigte die entsprechende Konvergenz in Verteilung im gleichen Zug mit dem vorigen Arcsin-Gesetz.
Arcsin-Gesetz von Deshouillers-Dress-Tenenbaum
In der probabilistischen Zahlentheorie zeigten Jean-Marc Deshouillers, François Dress und Gérald Tenenbaum dass die Summe von Verteilungsfunktionen von logarithmischen Verhältnissen von Teilern zu deren Vielfaches einem Arcsin-Gesetz folgt.
Literatur
- William Feller: An introduction to probability theory and its applications. Band 2. Wiley, 1971.
- Konrad Jacobs: Discrete Stochastics. Birkhäuser, Basel 2012, ISBN 3-0348-8645-4.
Fußnoten
- ↑ Bauer, Heinz: Wahrscheinlichkeitstheorie. de Gruyter, 2002, S. 491–492.
- ↑ Paul Lévy: Sur certains processus stochastiques homogènes, Compositio Mathematica. Band 7, 1939, S. 283–339.
- ↑ Paul Erdős, Mark Kac: On the number of positive sums of independent random variables. In: Bull. Amer. Math. Soc. Band 53, Nr. 10, 1947, S. 1011–1020.
- ↑ Erik Sparre Andersen: On the Number of Positive Sums of Random Variables. In: Scandinavian Actuarial Journal. Band 1949, Nr. 1, 1949, S. 27–36, doi:10.1080/03461238.1949.10419756.

