Business Process Model and Notation

Business Process Model and Notation
Basisdaten
Paradigmen: Modellierungssprache
Erscheinungsjahr: 2004
Designer: Stephen A. White
Entwickler: Object Management Group
Aktuelle Version: 2.0.2  (Januar 2014[1])
www.omg.org/spec/BPMN/

Die Business Process Model and Notation (BPMN, auf Deutsch Modell und Notation für Geschäftsprozesse) ist eine grafische Spezifikationssprache in der Wirtschaftsinformatik und im Prozessmanagement. Sie stellt Symbole zur Verfügung, mit denen Fach-, Methoden- und Informatikspezialisten Geschäftsprozesse und Arbeitsabläufe erfassen, modellieren, dokumentieren, gestalten, ausführen, messen, überwachen und steuern können, um die mit der Unternehmensstrategie abgestimmten Ziele zu erreichen.[2] BPMN gilt als De-facto-Standard für Geschäftsprozessmodellierung.[3]

Entwicklung

Die BPMN wurde ab 2001 durch den IBM-Mitarbeiter Stephen A. White erarbeitet und im Mai 2004 von der Business Process Management Initiative (BPMI) veröffentlicht, einer Organisation, die Standards im Bereich der Geschäftsprozessmodellierung definiert hatte. BPMN ermöglicht den einfacheren Austausch von Geschäftsprozessmodellen mithilfe einer standardisierten grafischen Notation. Die von Stephen A. White verwendeten Swimlanes zur Prozessvisualisierung wurden 1985 von Hartmut F. Binner für sein Prozessmodellierungs-Tool „Sycat“ entwickelt.[4] BPMN wurde im Juni 2005 durch die Object Management Group (OMG) zur weiteren Pflege übernommen. Die BPMI fusionierte gleichzeitig mit der OMG, so dass die BPMN ähnlich wie die Unified Modeling Language (UML) ab diesem Zeitpunkt als Standard der OMG galt. Seit 2006 ist BPMN in der Version 1.0 somit offiziell ein OMG-Standard. 2008 erschien Version 1.1, 2009 Version 1.2.

Die aktuelle Version des BPMN-Standards, BPMN 2.0, wurde im Januar 2011 von der OMG verabschiedet[5] und im Januar 2014 durch die Veröffentlichung der Version 2.0.2 nur leicht korrigiert.[6]

Gegenstand

Beispiel eines Geschäftsprozessdiagramms, erstellt mit der BPMN

Der Schwerpunkt der BPMN liegt auf der Notation, d. h. auf der grafischen Darstellung von Geschäftsprozessen. BPMN definiert auch die Semantik, d. h. die Bedeutung der Symbole, wobei es diesem Aspekt weniger Gewicht beimisst und keinen Wert auf formale Definitionen legt. Diagramme in der BPMN heißen Business Process Diagram (BPD) und sollen die Abbildung oder Entwicklung von Prozessen unter menschlichen Experten unterstützen.

Version 2.0

Die seit März 2011 freigegebene Version 2.0 standardisiert ein XML-basiertes Format, in dem BPMN-Diagramme gespeichert werden können. Es dient dem Austausch zwischen unterschiedlichen Werkzeugen, zum Beispiel zwischen Werkzeugen für die Modellierung, die Simulation oder die Ausführung von Prozessmodellen.

BPMN 2.0 bietet folgende Erweiterungen gegenüber den 1.x Versionen:

  • Formale Beschreibung, was es bedeutet, ein Element der BPMN auszuführen (englisch execution semantics).
  • Möglichkeit, BPMN selbst zu erweitern.
  • Verfeinerte Möglichkeiten, Ereignisse zu komponieren und korrelieren.
  • Bessere Unterstützung für die Beschreibung der Beteiligung von Menschen an den Prozessen (englisch human interaction).
  • Zusätzliches Modell für die Choreografie von Prozessen.

Am 15. Juli 2013 wurde die BPMN 2.0.1 in der ISO/IEC 19510:2013 zum internationalen Standard erhoben.[7]

Die im Dezember 2013 von der Object Management Group als Standard veröffentlichte Version 2.0.2 stellt die aktuellste Version dar.[8]

Ein weiterer Aspekt im Prozessmanagement ist die Fähigkeit zur Darstellung der gesamten Prozesslandschaft einer Organisation in einer Prozesslandkarte und die Verknüpfung von Geschäftsobjekten mit den Aktivitäten und Message Flows. Ersteres steht auch mit der Version 2.0 noch nicht zur Verfügung. Die Zuordnung zu Organisation und Rollen ist nur rudimentär mit Hilfe der Pools und Lanes möglich, aber nicht mit einem Organisationsmodell verknüpft.

BPMN 2.0 ermöglicht eine Entwicklung hin zum BPM-Round-Trip-Engineering. Fachmedien schreiben ihr das Potential zu, die Lücke zwischen Organisation und IT zu schließen.[9] Erste Erfahrungen mit dem XML-basierten Format der BPMN 2.0 zeigen wiederum noch eine Reihe von Lücken, etwa im Bereich Benutzer-Interaktion.[10]

Verbindung zu Ausführungssprachen

Maschinell lesbare Prozessbeschreibungen wurden bisher in Ausführungssprachen für Geschäftsprozesse formuliert, zum Beispiel in der WS-Business Process Execution Language (WS-BPEL) oder in der XML Process Definition Language (XPDL), beides XML-basierte Sprachen für die Beschreibung von Prozessen. BPMN, BPEL und XPDL ergänzen sich wechselseitig, indem BPEL und XPDL dort eingesetzt werden, wo BPMN Lücken aufweist, nämlich in der Ausführungssemantik und im Speicherformat.

Der BPMN-Standard definiert, wie ein BPMN-Diagramm in BPEL übersetzt werden sollte, damit die beschriebenen Prozesse durch eine Software ausgeführt werden können. Dabei ist die Ausdrucksmächtigkeit von BPMN und BPEL nicht deckungsgleich. Zu beachten ist, dass BPMN-Modelle in der Regel unterspezifiziert sind und ausführungsrelevante Details abstrahieren. Zudem wird die Übersetzung eines BPMN-Modells in ein BPEL-Schema in einigen Fällen zu semantischen Abweichungen führen. Beispielsweise beruht BPEL auf dem Blockkonzept, das eine paarige Symmetrie aufspaltender und zusammenführender Gateways vorsieht, während BPMN diese Einschränkung nicht kennt.

Eine analoge Übersetzung definiert die Workflow Management Coalition (WfMC) für BPMN und XPDL. Abbildungen auf weitere Sprachen, wie zum Beispiel auf ebXML, das Business Process Specification Schema, sind geplant, aber noch nicht ausformuliert.

Beziehung zu anderen Modellierungssprachen

BPMN ist verwandt mit anderen Sprachen/Notationen, die in der Informatik für die Modellierung und Visualisierung von Geschäftsprozessen eingesetzt werden.

  • Die Informatik kennt seit langem diverse Formen von Ablaufdiagrammen, mit denen Programmabläufe veranschaulicht werden. Die BPMN reiht sich in die Tradition dieser Notationen ein.
  • BPMN ist verwandt mit den Ereignisgesteuerten Prozessketten (EPK).

Die Object Management Group (OMG) hat eine Reihe von Modellierungsstandards veröffentlicht, die in der Branche mittlerweile als Triple Crown of Business Process Management bezeichnet wird. Zu diesen Sprachen gehört neben der BPMN auch die CMMN (Case Management Model and Notation), sowie die DMN (Decision Model and Notation).[11]

Notation

Die grafischen Elemente der BPMN werden eingeteilt in

  • Flow Objects – die Knoten (Activity, Gateway und Event) in den Geschäftsprozessdiagrammen
  • Connecting Objects – die verbindenden Kanten in den Geschäftsprozessdiagrammen
  • Pools und Swimlanes – die Bereiche, mit denen Aktoren und Systeme dargestellt werden
  • Artifacts – weitere Elemente wie Data Objects, Groups und Annotations zur weiteren Dokumentation

Der Ablauf erfolgt in der Regel horizontal und von links nach rechts, analog zu der Zeitachse bei physikalischen Diagrammen. Bei Schleifen, Wiederholungen, Revisionen o. ä. wird die Rückkehr an einen früheren Punkt der Prozesskette ggf. durch eine Sequenzflussverbindung deutlich gemacht.

Flow Objects

Beispiele für Activities

Eine Activity (Aktivität) beschreibt eine Aufgabe, die in einem Geschäftsprozess zu erledigen ist. Sie wird als Rechteck mit abgerundeten Ecken dargestellt. Eine elementare Activity heißt Task, er beschreibt die verschiedenen Aufgaben innerhalb eines Prozesses und wird mit sogenannten Sequenzflüssen zu einer Kette verbunden. Komplexere Activities werden als Subprocess bezeichnet Ein Subprozess (Teilprozess) kann benutzt werden, um innerhalb eines Prozesses einen Abschnitt oder Teilprozess zusammenzufassen. Das hilft, die Übersicht zu bewahren. So können verschiedene Detaillevel erreicht werden, falls sehr große und komplexe Prozess dargestellt werden müssen. Sie unterscheiden sich in der Notation durch ein +-Symbol. Subprocesses können in kollabiertem oder expandiertem Zustand dargestellt werden. Eine weitere Activity ist eine Aufrufaktivität (Call Activity), sie funktioniert ähnlich wie ein Subprozess und ist optisch ein Task mit breiterer Umrandung. Der Unterschied zu einem Subprozess ist, dass der Prozess nicht direkt lokal definiert ist, sondern durch ein Link aufgerufen wird. Das bedeutet, man kann einen Subprozess, der in vielen Prozessen benötigt wird, extern definieren und verlinken. Anschließend kann der Subprozess beliebig geändert werden ohne in einen der anderen Prozesse einzugreifen.[12]

Beispiele für Gateways

Ein Gateway (Zugang) stellt einen Entscheidungspunkt dar (Split/Fork), oder einen Punkt, an dem verschiedene Kontrollflüsse zusammenlaufen (Join/Merge). Es wird als auf der Spitze stehendes Quadrat gezeichnet. (Anm.: Die englischsprachigen Vorgaben sprechen hier von Diamond Shape, was zwar als Raute übersetzt wird, doch als Symbol wird das Quadrat vorgegeben.) Je nach Symbol im Inneren des Quadrats steht es für einen AND-, einen OR- oder einen XOR-Gateway. Darüber hinaus werden weitere Symbole innerhalb des Quadrats für ereignisbasierte und komplexe Gateways verwendet.

Beispiele für Events

Ein Event (Ereignis) ist etwas, das sich in einem Geschäftsprozess ereignen kann, zum Beispiel das Eintreffen einer Nachricht, das Erreichen eines bestimmten Datums oder das Auftreten einer Ausnahmesituation. Events werden in drei Klassen eingeteilt:

  • nach ihrer Position im Geschäftsprozess in Start-, Intermediate- und End-Event.
  • nach ihrer Wirkung im Geschäftsprozess in Catching-Event (reagiert auf Auslöser) und Throwing-Event (liefert Ergebnis).
  • nach ihrer Art in Timer-, Message-, Exception-Event etc. Pro Event-Typ kennt die Notation ein eigenes Symbol, das im Innern des Kreissymbols für den Event angezeigt wird.

Connecting Objects

Beispiele für Sequence Flows

Sequence Flows verbinden Activities, Gateways und Events. Sie stellen dar, in welcher Reihenfolge Activities ausgeführt werden. Ein Conditional Flow wird nur dann durchlaufen, wenn eine bestimmte Bedingung wahr ist, ein Default Flow nur, wenn kein anderer Sequence Flow durchlaufen werden kann.

Beispiele für Message Flows

Ein Message Flow zeigt an, dass zwei Lanes oder Pools in einem Business Process Diagramm oder zwei Elemente daraus Meldungen austauschen. Message Flows verbinden Lanes, Pools oder Flow Objects nur temporär miteinander.

Eine Association verbindet Artefakte mit den Flussobjekten und zeigt damit das Verhältnis der verschiedenen Elemente an. Die Association kann gerichtet oder ungerichtet sein.[12]

Pools und Swimlanes (Schwimmbahnen)

Beispiele für Swimlanes

Ein Pool beschreibt die Grenze eines Sequenzflusses. Sequenzflüsse dürfen einen Pool nicht verlassen. Diese Eigenschaft von Pools eignet sich dazu darzustellen, in welchen Grenzen Hoheit über den Prozess ausgeübt werden kann. So gibt es grundlegend immer eine Grenze zwischen Kunde und Unternehmen. Denn Kunden gehören nicht in den Hoheitsbereich eines Unternehmens, in dem diese Prozesse stattfinden können. Da Unternehmen und Kunde im Sinne von BPMN unterschiedliche Prozessteilnehmer darstellen, heißen die XML-Elemente der Pools „participants“.

Da Kunden nicht orchestriert werden können, müssen diese als „black-box“-Pools dargestellt werden.[13] Diese Pools enthalten keine Notationssymbole.

Eine Lane ist eine Unterteilung eines Pools, die sich über die komplette Länge des Pools erstreckt. Lanes besitzen keine Ausführungssemantik und sind wie Groups ausschließlich grafische Elemente.

Es ist sinnvoll, vor der Modellierung eine Konvention für die Verwendung von Pools und Lanes festzulegen. Häufig werden Pools und Lanes für die Abbildung von organisatorischen Einheiten verwendet.

Artifacts

Beispiele für Artifacts

Eine Annotation ist ein Kommentar, der einem Element eines Geschäftsprozesses zugeordnet werden kann.

Ein Data Object repräsentiert ein Artefakt, das der Geschäftsprozess bearbeitet. Mit Data Objects können sowohl elektronische Objekte wie Dokumente oder Datensätze, als auch physische Objekte wie Brötchen oder Bücher dargestellt werden.

Eine Group ist ein Hilfsmittel, um Elemente eines Geschäftsprozess visuell zusammenzufassen. Sie ist nicht zu verwechseln mit einem Subprocess.

Ein Datenspeicher dient als Darstellung für eine Datenbank oder ähnliches. Er wird ebenfalls mit einer Assoziation verbunden und gibt beispielsweise an, ob ein Flow Object auf eine Datenbank zugreift.[12]

Verkettung und Kontrollfluss-Muster

Modale Verkettung (notwendiges Finalisieren eines Teilprozesses 1a, 1b oder 1c vor den Start von Teilprozess 2) in einem Beispiel mit Mitteln der BPMN

Die Verkettung der Flow Objects untereinander wird mittels Kontrollfluss-Muster modelliert, die die Bedingungen für die Verkettungsfolge definieren. Es entstehen Modelle, die Verkettungen folgender Typen enthalten können:

  • modale Verkettungen (Modallogik, möglich / notwendig)
  • finale Verkettungen (vor – nach)
  • kausale Verkettungen (Aussagenlogik, wenn – dann)
  • temporale Verkettungen (früher – später – gleichzeitig)
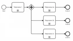
Temporale Verkettung (gleichzeitiges Auslösen der Teilprozesse 2a, 2b und 2c nach dem Ende von Teilprozess 1) in einem Beispiel mit Mitteln der BPMN

Nick Russell, Wil M. P. van der Aalst und Arthur H. M. ter Hofstede beschreiben folgende 20 Kontrollfluss-Muster für die Modellierung von Workflows:[14] (Chapter 4 Control-flow Patterns)

Kausale Verkettung (Auslösen der Teilprozesse 2a, 2b und 2c abhängig vom Ergebnis von Teilprozess 1) in einem Beispiel mit Mitteln der BPMN
Parallele und sequenzielle mehrfache Ausführung desselben Tasks (Erzeugung mehrerer, voneinander unabhängiger Instanzen) in einem Beispiel mit der BPMN
Abbruch eines Kontrollflusses mittels Error Boundary Event in einem Beispiel mit der BPMN
Name Beschreibung
Grundlegende Kontrollfluss-Muster (Basic Control Flow)
Folge (Sequence) ♦ Es gibt nur einen Pfad im Kontrollflusses. Eine Teilprozess wird erst aktiviert, wenn der vorhergehende Teilprozess abgeschlossen ist.
Parallele Aufspaltung (Parallel Split) ♦ Es erfolgt eine Aufspaltung des Kontrollflusses in zwei oder mehrere parallele Pfade, die den Kontrollfluss fortsetzen.
Synchronisierung (Synchronisation) ♦ Es erfolgt eine Zusammenführung von zwei oder mehreren parallelen Pfaden im Kontrollfluss. An der Zusammenführung muss auf alle eingehenden Pfade gewartet werden, um den Kontrollfluss fortzusetzen. Für diesen Zusammenführungs-Punkt gibt es kein Gegenstück im Kontrollfluss (Aufspaltung).
Exclusive Auswahl (Exclusive Choice) ♦ Aus mehreren möglichen Pfaden wird genau einer ausgewählt, um den Kontrollfluss fortzusetzen.
Einfache Zusammenführung (Simple Merge) ♦ Es erfolgt eine Zusammenführung von zwei oder mehreren Pfaden im Kontrollfluss. An der Zusammenführung muss nicht gewartet werden, um den Kontrollfluss fortzusetzen. Für diesen Zusammenführungs-Punkt gibt es kein Gegenstück im Kontrollfluss (Aufspaltung).
Fortgeschrittene Synchronisation (Advanced Synchronisation)
Mehrfache Aufspaltung (Multiple Choice) ♦ Aus mehreren möglichen Pfaden werden beliebig viele, maximal alle, ausgewählt, um den Kontrollfluss fortzusetzen.
Synchronisierende Zusammenführung (Synchronising Merge) ◊ Es erfolgt eine Zusammenführung von zwei oder mehreren parallelen Pfaden im Kontrollfluss. An der Zusammenführung muss auf alle eingehenden Pfade gewartet werden, um den Kontrollfluss fortzusetzen. Für diesen Zusammenführungs-Punkt gibt es ein Gegenstück im Kontrollfluss (Aufspaltung).
Mehrfache Zusammenführung (Multiple Merge) ♦ Es erfolgt eine Zusammenführung von zwei oder mehreren Pfaden im Kontrollfluss. An der Zusammenführung muss nicht gewartet werden, um den Kontrollfluss fortzusetzen. Für diesen Zusammenführungs-Punkt gibt es ein Gegenstück im Kontrollfluss (Aufspaltung).
Verwerfende Zusammenführung (Discriminator) ♦ Von mehreren konkurrierenden alternativen Pfaden wird genau der erste ankommende Pfad akzeptiert und der Kontrollfluss fortgesetzt. Die restlichen Pfade werden verworfen.
Struktur Kontrollfluss-Muster (Structural Patterns)
Beliebige Schleifen (Arbitrary Cycles) ♦ Darstellung einer Schleife (rückführender Pfad), welche über mehrere Punkte im Kontrollfluss betreten und verlassen werden kann.
Impliziter Abbruch (Implicit Termination) ♦ Ein Kontrollflusses wird beendet, wenn es keine weiteren Ausführungsoptionen mehr gibt.
Kontrollfluss-Muster für mehrfache Ausführung (Multi Instance Pattern)
Mehrfache Ausführung ohne Synchronisation (MI without Synchronisation) ♦ Von einem Teilprozess können mehrere, voneinander unabhängige Instanzen erzeugt werden. Es besteht keine Forderung zur abschließenden Synchronisation.
Mehrfache Ausführung mit Kenntnissen zur Entwurfszeit (MI with a priori Design Time Knowledge) ♦ Von einem Teilprozess können mehrere, voneinander unabhängige Instanzen erzeugt werden. Die Anzahl der Instanzen ist zum Zeitpunkt der Erstellung bekannt und es ist eine abschließende Synchronisation erforderlich, bevor weitere Teilprozesse begonnen werden können.
Mehrfache Ausführung mit Kenntnissen zur Laufzeit (MI with a priori Run Time Knowledge) ♦ Von einem Teilprozess können mehrere, voneinander unabhängige Instanzen erzeugt werden. Die Anzahl der Instanzen ist abhängig von Faktoren, die erst während der Laufzeit des Kontrollfluss bekannt werden. Es ist eine abschließende Synchronisation erforderlich, bevor weitere Teilprozesse begonnen werden können.
Mehrfache Ausführung ohne Kenntnisse zur Laufzeit (MI without a priori Run Time Knowledge) ‡ Von einem Teilprozess können mehrere, voneinander unabhängige Instanzen erzeugt werden. Die Anzahl der Instanzen ist abhängig von Faktoren, die erst während der Laufzeit des Prozesses bekannt werden. Es können jederzeit weitere Instanzen erzeugt werden. Es ist eine abschließende Synchronisation erforderlich, bevor weitere Teilprozesse begonnen werden können.
Status-basierte Kontrollfluss-Muster (State-Based Patterns)
Aufgeschobene Wahl (Deferred Choice) ♦ Aus mehreren alternativen Pfaden wird ein Pfad abhängig von äußeren Faktoren gewählt.
Parallel exklusive Ausführung (Interleave Paralleled Routing) ◊ Die Teilprozesse können in beliebiger Reihenfolge ausgeführt werden. Es muss jeder Teilprozess ausgeführt werden, es kann aber immer nur ein Teilprozess zu einem Zeitpunkt ausgeführt werden.
Meilenstein (Milestone) ‡ Eine Teilprozess wird erst dann ausgeführt, wenn der Kontrollfluss einen bestimmten Status erreicht hat.
Kontrollfluss-Muster für einen Abbruch (Cancellation Patterns)
Abbruch Teilprozess (Cancel Activity) ♦ Ein Teilprozess wird vor seinem natürlichen Ende abgebrochen.
Abbruch Kontrollfluss (Cancel Case) ♦ Ein Kontrollfluss wird vor seinem natürlichen Ende abgebrochen. Dies beinhaltet alle laufenden Teilprozesse.
♦ durch BPMN unterstützt
◊ durch BPMN rudimentär unterstützt
‡ durch BPMN nicht unterstützt

Siehe auch

Literatur

  • Alexander Großkopf, Gero Decker, Mathias Weske: The Process: Business Process Modeling using BPMN. Meghan-Kiffer Press, Tampa 2009, ISBN 978-0-929652-26-9.
  • Bruce Silver: BPMN Methode & Stil. Mit dem BPMN Handbuch für die Prozessautomatisierung. 2. Auflage. Cody-Cassidy Press, 2012, ISBN 978-0-9823681-2-1 (englisch: BPMN Method and Style. With BPMN Implementer's Guide.).
  • Volker Stiehl: Prozessgesteuerte Anwendungen entwickeln und ausführen mit BPMN. Wie flexible Anwendungsarchitekturen wirklich erreicht werden können. dpunkt.verlag, Heidelberg 2013, ISBN 978-3-86490-007-5.
  • Jochen Göpfert, Heidi Lindenbach: Geschäftsprozessmodellierung mit BPMN 2.0. Business Process Model and Notation. Oldenbourg, München 2013, ISBN 978-3-486-71805-8.
  • Tim Weilkiens, Christian Weiss, Andrea Grass, Kim Nena Duggen: Basiswissen Geschäftsprozessmanagement. Aus- und Weiterbildung zum OMG Certified Expert in Business Process Management 2 (OCEB2) - Fundamental Level. 2. Auflage. dpunkt.verlag, Heidelberg 2015, ISBN 978-3-86490-193-5.
  • Klemens Hauk: Prozesse mit BPMN managen und gestalten. Praxisbuch mit Lexikon, Aufgaben und Lösungen. Hanser, München 2024, ISBN 978-3-446-48186-2.
  • Jakob Freund, Bernd Rücker: Praxishandbuch BPMN. Mit Einführung in DMN. 7. Auflage. Hanser, München 2025, ISBN 978-3-446-48249-4.
Commons: Business Process Model and Notation – Sammlung von Bildern, Videos und Audiodateien

Einzelnachweise

  1. omg.org: Business Process Model and Notation
  2. Jakob Freund, Bernd Rücker: Praxishandbuch BPMN mit Einführung in DMN. 6., überarbeitete Auflage. Carl Hanser Verlag, Berlin 2019, ISBN 978-3-446-46111-6, S. 1.
  3. https://www.omg.org/spec/BPMN/2.0.2/About-BPMN
  4. BPMN Software - Geschäftsprozesse darstellen - sycat. Sycat.com, 24. Juli 2018, abgerufen am 7. November 2022.
  5. BPMN 2.0 für eine bessere Zusammenarbeit zwischen Fachabteilung und IT bei Heise Online, 22. Januar 2011
  6. omg.org: Business Process Model and Notation
  7. ISO/IEC 19510:2013 Englisch. Online auf iso.org.
  8. Marlon Dumas, Marcello La Rosa, Jan Mendling, Hajo Reijers: Grundlagen des Geschäftsprozessmanagements. Hrsg.: Springer Vieweg. Berlin 2021, ISBN 978-3-662-58736-2, S. 21.
  9. Prozessmodellierer als “Programmierer”
  10. saperionblog.com: Wünsche an BPMN 2.1 mit Bezug auf die Ausführbarkeit (Memento vom 24. November 2010 im Internet Archive) (englisch)
  11. MINAUTICS GmbH: Triple Crown of BPM. In: Glossar. MINAUTICS GmbH, 7. Mai 2021, abgerufen am 7. Mai 2021.
  12. a b c Business Process Modelling Notation (BPMN). In: BPM&O. Abgerufen am 5. April 2024 (deutsch).
  13. omg.org Seite 27
  14. Nick Russell, Wil M. P. van der Aalst und Arthur H. M. ter Hofstede: Workflow Patterns: The Definitive Guide, MIT Press, 2016, ISBN 978-0-262-02982-7
  15. Homepage bpmn.io Web-based tooling for BPMN, DMN and Forms. (zuletzt abgerufen: 15. Februar 2024)
  16. Homepage Symbio Business Manager (zuletzt abgerufen: 15. Februar 2024)