Betreibung
Die Betreibung ist die schweizerische Form der Zwangsvollstreckung, um Geldforderungen einzutreiben. Betreibungen werden durch die Betreibungsämter durchgeführt.[1]
Grundlage und Organisation
Die gesetzliche Grundlage für die Betreibung ist das schweizerische Bundesgesetz über Schuldbetreibung und Konkurs vom 11. April 1889 (SchKG; SR 281.1). Das mehr als 100 Jahre alte Gesetz regelt noch heute in den Grundzügen das schweizerische Betreibungsverfahren. Das Gesetz ist jedoch im Jahre 1994 den modernen Verhältnissen angepasst worden und in der jetzigen Fassung (vorbehältlich kleinerer Gesetzesnovellen) seit dem 1. Januar 1997 in Kraft.
Das schweizerische Zwangsvollstreckungsrecht weicht sehr von den Zwangsvollstreckungsgesetzen der meisten Staaten ab. Insbesondere kennt es das Erfordernis eines gültigen, vollstreckbaren Schuldtitels für die Einleitung des Verfahrens nicht.[2] Dies bedeutet, dass jeder gegen jeden ohne Rechtsgrund eine Betreibung einleiten lassen kann. Über den Schuldtitel wird erst später – im Rechtsöffnungsverfahren – entschieden. Sollte sich der Betriebene gar nicht zur Wehr setzen, wird die Betreibung bis zum Ende durchgeführt.
Das Verfahren ist jedoch im Vergleich mit anderen Staaten schnell, unkompliziert und kostengünstig. Im Hinblick auf die einfache Einleitung des Verfahrens ist es dem deutschen Mahnverfahren ähnlich.
Betreibungen werden von den staatlichen Betreibungsämtern durchgeführt. Deren Organisation ist den einzelnen Kantonen überlassen. So gibt es Betreibungsämter auf kantonaler, bezirks- oder kreismässiger Ebene und auch Gemeindeämter. Jeder Kanton kennt entweder eine oder zwei Aufsichtsbehörden. Die oberste Rechtsmittelinstanz ist das Bundesgericht.[3]
Vom Betreibungsverfahren weitgehend unabhängig ist das Konkursverfahren. Dieses wird durch einen gerichtlichen Entscheid eröffnet; das sog. Konkursdekret (Konkurserkenntnis) kann aber nur nach erfolgter Betreibungseinleitung erfolgen, es sei denn, es läge ein materieller Konkursgrund vor.[4]
Sowohl Betreibungsämter wie auch Gläubiger verwenden vielfach Anwender-Software, welche die Abläufe automatisieren, alle Formulare enthalten und viele rechtliche Hilfestellungen bieten.
Wirtschaftliche Bedeutung
In der Schweiz werden pro Jahr mehr als zwei Millionen Betreibungen eingeleitet. Es werden im Durchschnitt jährlich zirka 22 % aller Einwohner betrieben. Die Totalsumme aller Betreibungen übersteigt jedes Jahr den Betrag von einer Milliarde Franken. Ungefähr ein Drittel aller Betreibungen sind für Steuerforderungen von Bund (vor allem Mehrwertsteuer), Kantonen und Gemeinden. In der Häufigkeit folgen Betreibungen für ausstehende Krankenkassenprämien und nicht bezahlte AHV-Beiträge von Arbeitgebern.[5][6]
Tätigkeit des Betreibungsbeamten
Wenn ein Gläubiger eine Geldsumme von einem Schuldner zugute hat, darf er diese nicht selbst zwangsweise eintreiben. Er hat sich an das Betreibungsamt zu wenden. Der Betreibungsbeamte setzt gesetzliche Mittel ein, um Geld für einen Dritten im Auftrag erhältlich zu machen; und diese Mittel gehen sogar weiter als diejenigen der Polizei. So kann er ohne Durchsuchungsbefehl im Pfändungsverfahren Wohnungen, Türen, Räume und Schränke öffnen; er kann unter gewissen Umständen solche Handlungen sogar ohne Anwesenheit des Schuldners vornehmen. Er kann Polizeigewalt in Anspruch nehmen, Räume versiegeln oder plombieren oder sogar einen Schuldner durch die Polizei vorführen lassen. Das Anbringen eines Pfandsiegels, des sogenannten Kuckucks, kennt man in der Schweiz nicht. Im Pfändungsvollzug ist das Bankgeheimnis aufgehoben und die Banken müssen dem Betreibungsbeamten volle Einsicht in Konten, Depots und Schliessfächer gewähren. Der Betreibungsangestellte tritt auch als Gantbeamter bei Zwangsversteigerungen von Liegenschaften auf und kann somit im Rahmen dieser Amtshandlung ohne öffentliche Verurkundung Liegenschaften verkaufen. Er kann Verfügungsbeschränkungen an das Grundbuch oder andere Amtsstellen erlassen. Alle anderen Amtsstellen sowie Firmen und Privatpersonen sind unter Strafandrohung verpflichtet, dem Betreibungsbeamten die verlangten Auskünfte zu erteilen. Der schweizerische Betreibungsbeamte ist, verglichen mit dem deutschen Insolvenzrecht, in einer Person sowohl Gerichtsvollzieher, Vollziehungsbeamter und Rechtspfleger.
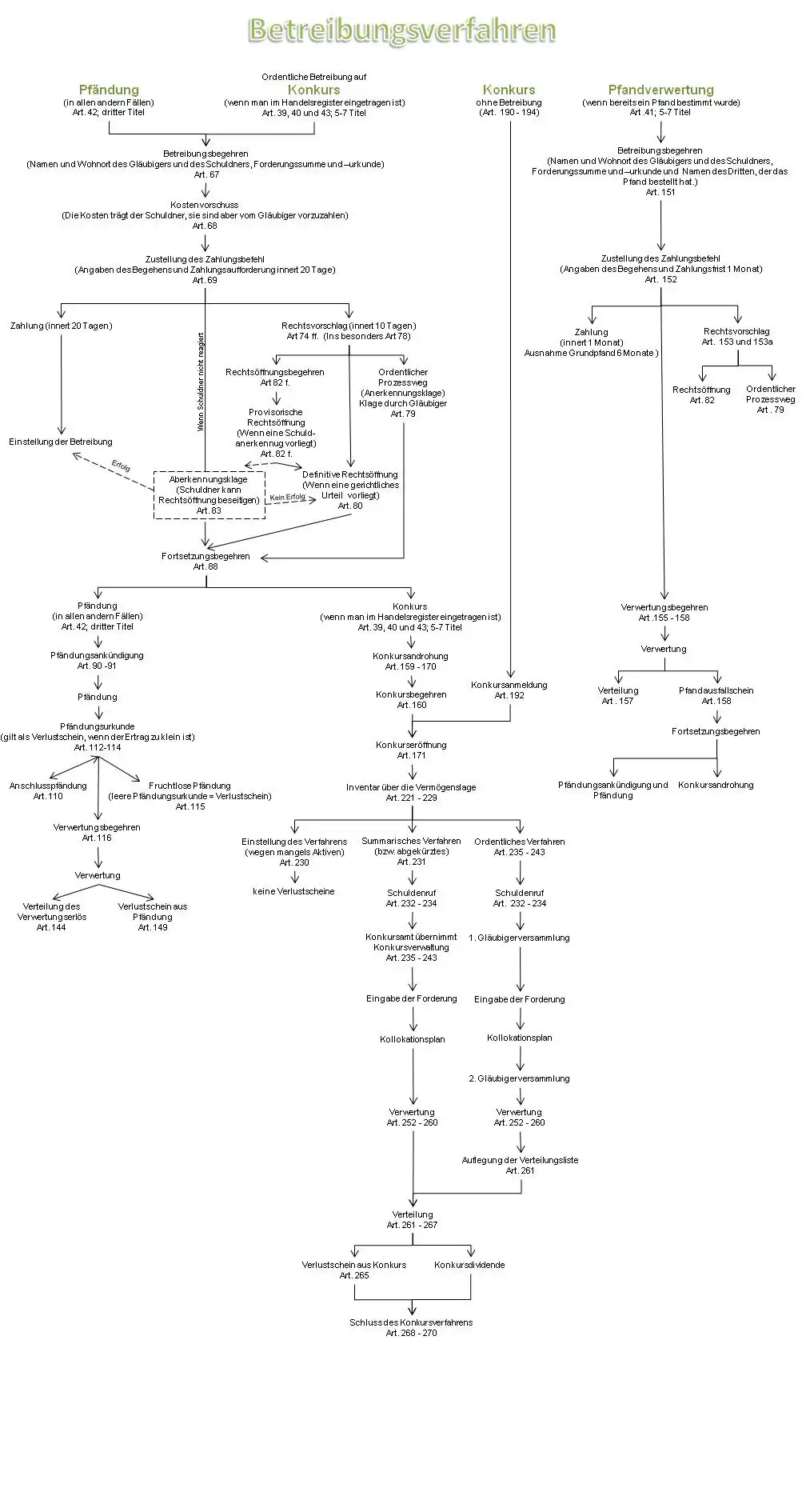
Ablauf einer Betreibung
Jede Betreibung läuft in drei Phasen ab:
- Der Gläubiger reicht das Betreibungsbegehren ein; worauf dem Schuldner der Zahlungsbefehl zugestellt wird
- Es gibt dann drei Möglichkeiten:
- Der Schuldner befolgt den Zahlungsbefehl und begleicht die Schulden – das Verfahren wird dann eingestellt
- Kommt der Schuldner dem Zahlungsbefehl nicht nach und er bestreitet die Forderung nicht, kommt es zur Pfändung
- Bestreitet er die Forderung (Rechtsvorschlag), kann der Gläubiger Rechtsöffnung verlangen – worauf die Forderung vom Gericht überprüft wird
- Pfändung bzw. Konkurs: Ist die Schuld bestätigt worden, kommt es zum Verwertungsbegehren und darauf die Verteilung und der Verwertung des gepfändeten Vermögens
Betreibungsbegehren
Die Betreibung beginnt mit dem Betreibungsbegehren, welches der Gläubiger dem Betreibungsamt einreicht. Das Betreibungsamt darf den Inhalt des Begehrens bezüglich Forderungsgrund und Summe nicht überprüfen – aus diesem Grund kann jeder Mensch jeden anderen völlig grundlos mit einer Betreibung angehen. Also kann auch für eine nicht bestehende, aber trotzdem geltend gemachte Forderung eine Betreibung eingeleitet werden.[7] Das Amt stellt den Zahlungsbefehl aus; dieser wird gemäss Art. 64 ff. SchKG formell zugestellt.[8] Dieser Zahlungsbefehl fordert den Schuldner auf, die Forderung samt Zins und Betreibungskosten innert 20 Tagen zu bezahlen.[9]
Der Schuldner kann innerhalb von zehn Tagen nach Zustellung des Zahlungsbefehl die Forderung oder einen Teil davon bestreiten, indem er dies schriftlich oder mündlich auf dem Betreibungsamt erklärt. Dieser Akt ist die Erhebung eines Rechtsvorschlags. Mit dem Rechtsvorschlag ist die Betreibung gestoppt und das Betreibungsamt unternimmt von sich aus nichts. Der Gläubiger erhält vom Betreibungsamt nach Ablauf der zehntägigen Bestreitungsfrist sein Doppel des Zahlungsbefehls mit Vermerk „Rechtsvorschlag nicht erhoben“ oder „Rechtsvorschlag erhoben“ zurück. Ein Rechtsvorschlag führt dazu, dass der Gläubiger vor Gericht geltend machen muss, weshalb er die Forderung für gerechtfertigt erachtet.
Will der Schuldner nach Erhalt eines Zahlungsbefehls die Forderung begleichen, so muss er die Summe dem Betreibungsamt und nicht dem Gläubiger übermitteln – schliesslich muss primär das Betreibungsamt wissen, ob der Schuldner der Forderung nachkommt oder nicht. Dies dient auch dazu, dass die Betreibungskosten korrekt dem Schuldner belastet werden können.
Rechtsöffnung
Will der Gläubiger die Betreibung fortsetzen, kann er die Rechtsöffnung verlangen oder einen Prozess einleiten. Die Rechtsöffnung ist ein juristisches Kurzverfahren, welches nur überprüft, ob der Gläubiger eine schriftliche Schuldanerkennung oder ein rechtskräftiges Urteil vorlegen kann. Es stellt auch fest, ob der Schuldner sofort Einwände geltend macht oder Beweismittel hat, welche die Schuldanerkennung entkräften können. Der Gläubiger hat zwölf Monate ab Zustellung des Zahlungsbefehls Zeit, Rechtsöffnung zu verlangen. Gegen eine einzelrichterliche Rechtsöffnung ist die Nichtigkeitsklage (Schweiz) möglich.
Basiert die Forderung auf einem Gerichtsurteil (z. B. ein Scheidungsurteil, in welchem Alimente festgelegt sind), so überprüft die definitive Rechtsöffnung nur, ob der Schuldner belegen kann, dass die Forderung bereits beglichen worden ist oder dass sie verjährt ist – die Rechtsmöglichkeiten des Schuldners sind hier also sehr beschränkt, denn im Rechtsöffnungsverfahren geht es nicht um die Rechtmässigkeit der Forderung – denn um diese wurde schon in einem früheren Prozess gestritten – sondern, ob die Forderung noch besteht. Auch Verfügungen des Staates, der Billag und der Krankenkassen gelten als vollstreckbare Urkunden. Gegen eine Verfügung selbst kann man Einsprache oder Beschwerde erheben; wenn die Einsprache oder Beschwerde nicht erfolgt, dann ist sie rechtskräftig geworden und hat den Charakter eines Urteils.
Bei anderen Dokumenten – wie ein Schuldschein oder einem Vertrag – kann der Gläubiger die provisorische Rechtsöffnung verlangen. Der Schuldner hat dann zwanzig Tage Zeit, um beim Gericht eine sogenannte Aberkennungsklage einzureichen. Somit eröffnet der Schuldner einen Prozess, der sich mit der Rechtmässigkeit der Forderung befasst. Der Gläubiger muss in jedem Falle eine unterschriebene Schuldanerkennung vorweisen können.
Besteht keine Urkunde, welche der Gläubiger vorweisen kann, so kann er eine Anerkennungsklage einreichen. Er fordert damit das Gericht auf, zu beurteilen, ob eine Forderung besteht. Die Anerkennungsklage ist eine materiellrechtliche Klage.[10]
Hat das Rechtsöffnungsverfahren bzw. der ordentliche Prozess die Forderung bestätigt, so kommt es zur Pfändung.
Pfändung
Ist gegen einen Zahlungsbefehl kein Rechtsvorschlag erhoben worden oder ist dieser beseitigt worden durch Prozess oder Rechtsöffnung, so kann der Gläubiger frühestens nach 20 Tagen nach Zustellung des Zahlungsbefehls bis maximal ein Jahr die Fortsetzung der Betreibung beantragen, worauf das Betreibungsamt aktiv wird. Es entscheidet von sich aus, wie die Betreibung weitergeführt wird; nämlich auf Pfändung betreffend einer Privatperson oder auf Konkurs für eine im Handelsregister eingetragene juristische Person oder Einzelfirma. Die Privatperson erhält eine Pfändungsankündigung und die Firma eine Konkursandrohung. Mit der Konkursandrohung ist die Aufgabe des Betreibungsamtes für Firmen, welche dem Konkurs unterliegen, beendet.
Aufgrund der Pfändungsankündigung wird bei der Privatperson entweder in der Wohnung oder in den Geschäftsräumen die Pfändung vollzogen oder der Schuldner wird auf das Betreibungsamt zum Vollzug der Pfändung vorgeladen. Gepfändet werden können:
- Hausrat,
- Forderungen (also Schulden, die der Schuldner bei Drittpersonen eintreiben könnte),
- Wertpapiere,
- Erbanteile,
- Liegenschaften und Gegenstände,
- Löhne.
Gepfändete Objekte und Wertsachen dürfen vom Schuldner nicht veräussert werden, damit sie in der späteren Phase der Betreibung verwertet werden können.
Der Betreibungsangestellte, der nun als Pfändungsangestellter auftritt, muss die Grenzen der Zwangsanwendung beachten und darf gewisse Gegenstände oder Forderungen nicht pfänden. Siehe dazu Betreibungsamtliches Existenzminimum.
90–95 % aller Pfändungen sind Lohnpfändungen. Es wird die Differenz zwischen dem ausbezahlten Nettolohn und dem Existenzminimum gepfändet und dem Arbeitgeber des Schuldners diese Lohnpfändung mitgeteilt. Dieser ist verpflichtet, den gepfändeten Lohnteil dem Betreibungsamt monatlich abzuliefern. Es gibt die Möglichkeit einer sogenannten „stillen Lohnpfändung“, sofern alle Gläubiger und der Betreibungsangestelltte damit einverstanden sind. Der Schuldner verpflichtet sich, den gepfändeten Betrag selbst an das Betreibungsamt abzuliefern, damit der Arbeitgeber nichts von der Betreibung erfährt. Die vollzogene Pfändung wird in einer Urkunde festgehalten, welche das Betreibungsamt dem Gläubiger und dem Schuldner zustellt.
Betreibungsrechtliches Existenzminimum
Sind die Wertsachen einer Person gepfändet worden, wird es ihm ermöglicht, unter der Wahrung der menschlichen Würde weiterzuleben.
Sogenannte Kompetenzstücke können nicht gepfändet werden:
- Kochherd, Kühlschrank,
- religiöse Kultgegenstände,
- bei Bauern etwa einen kleinen Viehbestand samt Futter für diese Tiere, bei anderen Personen notwendige Materialien (zum Beispiel Lehrbücher bei Studenten oder Arbeitskleidung).
Bei einer Lohnpfändung wird das Existenzminimum oder Notbedarf beachtet. Dieses Existenzminimum setzt sich aus dem fixen Grundbedarf und unvermeidlichen anderen Kosten zusammen.
| Person | Grundbedarf |
|---|---|
| Alleinstehender Schuldner | Fr. 1'200.– |
| Alleinerziehender Schuldner mit Unterstützungspflichten | Fr. 1'350.– |
| Ehepaar oder andere stetige Hausgemeinschaft aus zwei erwachsenen Personen | Fr. 2'000.– |
| Kind bis zehn Jahre | Fr. 400.– |
| Kind über zehn Jahre | Fr. 600.– |
Dazu kommt die Miete einer einfachen, zweckmässigen Wohnung, Nebenkosten (Strom, Heizung etc.) und unvermeidliche Kosten wie Krankenkassenprämien, AHV-/IV-Abgaben und Gesundheitskosten. Ebenso wird die Benutzung benötigter Verkehrsmittel wie Auto oder Öffentlicher Verkehr zugestanden.
Die Definition des Existenzminimums ist nicht gesetzlich vorgeschrieben; sie stammt von der schweizerischen Konferenz der Betreibungs- und Konkursbeamten, welche bestrebt ist, die Arbeitsweise aller Betreibungsämter zu vereinheitlichen. Es kann kantonale oder sogar kommunale Unterschiede beim Existenzminimum geben. Vergleiche Leistungen der Sozialhilfe.
Verwertung
Bei einer Sachpfändung muss der Gläubiger frühestens 30 Tage nach Pfändungsvollzug und spätestens ein Jahr nach Pfändungsvollzug dem Betreibungsamt das Verwertungsbegehren stellen. Nach Eingang dieses Begehrens unternimmt das Betreibungsamt die notwendigen Schritte zum Verkauf der gepfändeten Sachen. Die Sachen werden in das Gantlokal überführt, die öffentliche Versteigerung (Zwangsversteigerung; Gant) wird publiziert und durchgeführt. Unter gewissen Voraussetzungen kann die Versteigerung durch einen Freihandverkauf ersetzt werden. Der Nettoerlös aus dem Verkauf (Steigerungsbetrag abzüglich Gebühren des Betreibungsamtes) werden einzelnen Gläubigern in einem Verteilungsplan bekannt gegeben. Ist der Verteilungsplan rechtsgültig, erfolgt die Auszahlung der zugeteilten Beträge an die Gläubiger.
Bei der Lohnpfändung erfolgt die Abrechnung und Zuteilung automatisch nach Ablauf des Lohnpfändungsjahres (pro Pfändungsgruppe).
Für den nicht gedeckten Forderungsbetrag inklusive Zinsen und Kosten erhält der Gläubiger einen Verlustschein und im Falle einer pfandgesicherten Forderung einen Pfandausfallschein. Der Verlustschein ist ein amtliches Dokument, welches die Forderung auf 20 Jahre verjährbar macht. Der Zinslauf ist gestoppt. Der Verlustschein stellt einen Rechtsöffnungstitel dar, mit welchem der Gläubiger den Schuldner jederzeit wieder betreiben kann, sobald dieser zu neuem Vermögen gekommen ist.
Weitere Aufgaben des Betreibungsamtes
Der Arrest (Sachenarrest): Durch einen vom Gericht erlassenen Arrestbefehl kann das Betreibungsamt eine Geldforderung schnell sicherstellen oder einen ausländischen Schuldner in der Schweiz betreiben. Der Arrestvollzug durch das Betreibungsamt geschieht in ähnlicher Weise wie eine Pfändung. Der Arrest stellt eine vorsorgliche Massnahme dar; diese muss nachträglich durch ein normales Betreibungsverfahren (Zahlungsbefehl) bestätigt werden. Der Verlustschein berechtigt gemäss SchKG zu einem solchen Arrest.
Mit dem Retentionsrecht (Rückbehaltungsrecht) hat der Vermieter eines Geschäftsraumes ein sehr starkes Rechtsmittel in der Hand, falls der Mieter die Miete nicht bezahlt. Das Betreibungsamt beschlagnahmt die in den Räumen befindlichen Objekte und gibt dem Vermieter ein gesetzlich geregeltes Pfandrecht. Diese Sachen werden, ähnlich wie in einer Pfändungsurkunde, in der Retentionsurkunde durch das Betreibungsamt dokumentiert. Da die Retention eine vorsorgliche Massnahme ist, muss sie durch ein Betreibungsbegehren auf Faustpfandverwertung bestätigt werden.
Das Betreibungsamt führt das Eigentumsvorbehalts-Register. Will ein Verkäufer einer Sache sein Eigentum bis zur vollständigen Bezahlung geltend machen, so genügt ein einfacher Hinweis auf der Rechnung nach Schweizer Recht nicht. Dieser Eigentumsvorbehalt muss in einer besonderen Klausel im Kaufvertrag festgehalten werden. Der Eigentumsvorbehalt ist nur gültig, wenn dieser Vertrag im Eigentums-Vorbehaltsregister eingetragen ist.
Betreibungsregister
Jede Person, die ein Interesse glaubhaft machen kann, kann beim Betreibungsamt über eine natürliche oder eine juristische Person einen Auszug aus dem Betreibungs- und Verlustschein-Register verlangen. Der Betreibungsregisterauszug kostet bei jedem Betreibungsamt in der ganzen Schweiz Fr. 17.00. Solche Auskünfte, die allerdings lediglich über die Anzahl und Summen allfälliger früherer Betreibungen Auskunft geben, können zum Entscheid über die Kreditwürdigkeit der angefragten Person oder Firma beitragen. Sie werden oft verlangt bei Kreditanträgen, bei der Wohnungssuche, Stellensuche, grösseren Bestellungen auf Kredit oder Termin, Anträgen auf Kredit- oder Kundenkarten. Diese Dienstleistung wird von der Wirtschaft sehr geschätzt und häufig beansprucht (Erfahrungszahl: ungefähr gleich viele Auskünfte wie Zahlungsbefehle pro Betreibungsamt). Vielfach muss eine Person selbst eine Bestätigung des Betreibungsamtes vorweisen, dass gegen sie keine Betreibungen vorliegen, etwa bei der Übernahme von Ämtern oder einer staatlichen Konzession.
Das Betreibungsregister dokumentiert den Verlauf jedes Betreibungsverfahrens. Einträge werden nicht gelöscht. Dies bedeutet, dass ein Eintrag auch dann bestehen bleibt, wenn der Schuldner nach einem Zahlungsbefehl die Schuld bezahlt; nach Ablauf von fünf Jahren haben allerdings nur noch Gerichte und Verwaltungsbehörden Zugriff auf die Einträge.
Überhaupt keine Auskunft wird erteilt, wenn die Betreibung
- nichtig ist oder durch ein Urteil bzw. eine Beschwerde aufgehoben wurde;
- rückgängig gemacht wurde, indem der Schuldner nach einer unrechtmässigen Betreibung den Betrag durch eine Gerichtsklage zurückfordern konnte;
- durch den Gläubiger zurückgezogen wurde.[11]
Personen, die zu Unrecht einen Zahlungsbefehl vom Betreibungsamt erhalten haben, können seit dem 1. Januar 2019 innerhalb von drei Monaten ein entsprechendes Gesuch stellen.[12]
Da Betreibungsämter lokal oder bezirksweise organisiert sind, gibt ein Auszug aus dem Betreibungsregister nur Auskunft über jene Betreibungen, die auf dem Betreibungsamt des betreffenden Wohnorts eingeleitet wurden. Hat jemand innerhalb der letzten Jahre den Wohnort gewechselt, so sollten auf mehreren Betreibungsämtern Auskünfte verlangt werden. Online-Dienste wie e-Betreibungsauszug.ch übernehmen auf Anfrage die Einholung von Betreibungsauszügen bei mehreren Betreibungsämtern, falls eine Person in den letzten Jahren ihren Wohnsitz gewechselt hat.[13]
Betreibung auf Pfandverwertung
Zum Beispiel bei Krediten unter Privatleuten kommt es vor, dass als Sicherheit für das Darlehen ein sogenanntes Faustpfand vereinbart wird. Kann der Schuldner das Darlehen nicht zurückzahlen, kann der Gläubiger das Betreibungsamt auffordern, das Pfand zu veräussern, um die Forderung zu begleichen.
Dringend notwendig ist es, dass im Darlehensvertrag vereinbart ist, welche Gegenstände als Faustpfand gelten. Der Schuldner muss auch gleich nach Unterzeichnung des Darlehensvertrag das Pfand dem Gläubiger übergeben – befindet sich die Sache nicht im Besitz des Gläubigers, kann es nicht als Pfand bezeichnet werden. Der Gläubiger darf das Pfand nicht beschädigen oder seinen Wert vermindern.
Betreibung auf Konkurs
Die Betreibung auf Konkurs kann in der Form der ordentlichen Konkursbetreibung nach Art. 159 ff. SchKG[14] oder gegebenenfalls derjenigen der (rascheren) Wechselbetreibung nach Art. 177 ff. SchKG[15] stattfinden.
In bestimmten Fällen ist eine Konkurseröffnung auch ohne vorgängige Betreibung zulässig (Art. 190 ff. SchKG).
Reicht die Aktivmasse voraussichtlich nicht zur Deckung der Kosten eines summarischen Verfahrens aus, so wird die Einstellung des Konkursverfahrens mangels Aktiven verfügt.
Siehe auch
Quellen
- ↑ Hunziker/Pellascio, S. 11
- ↑ Hunziker/Pellascio, S. 2
- ↑ Hunziker/Pellascio, S. 16
- ↑ Hunziker/Pellascio, S. 182, 204 ff.
- ↑ Peter Siegenthaler: Sinkende Zahlungsmoral: Deshalb boomen Betreibungen in der Schweiz swissinfo.ch, 16. Januar 2019
- ↑ Bundesamt für Statistik: Betreibungen und Konkurse Stand der Daten: 11. April 2019
- ↑ (Basler Kommentar-Acocella ad Art. 38 N 6)
- ↑ Hunziker/Pellascio, S. 71
- ↑ Muster bei Hunziker/Pellascio, S. 73
- ↑ Hunziker/Pellascio, S. 22, 80 f.
- ↑ Hunziker/Pellascio, S. 46
- ↑ Anne-Barbara Luft: Jetzt ist Schluss mit ungerechtfertigten Betreibungen Neue Zürcher Zeitung, 30. Januar 2019
- ↑ ck: E-Betreibungsauszug.ch. Abgerufen am 10. März 2025.
- ↑ vgl. dazu Hunziker/Pellascio, S. 183 ff.
- ↑ vgl. dazu Hunziker/Pellascio, S. 198 ff.
Literatur
- Kurt Amonn / Fridolin Walther: Grundriss des Schuldbetreibungs- und Konkursrechts. 8. Aufl. Bern 2008, ISBN 3-7272-0946-1
- Louis Dallèves e.a. (Hrsg.): Poursuite et faillite. Commentaire romand. Basel 2005, ISBN 3-7190-2101-7
- Marc Hunziker / Michel Pellascio: Schuldbetreibungs- und Konkursrecht. Repetitorium, Zürich 2008, ISBN 3-280-07072-4
- Hans Ulrich Walder (Hrsg.): SchKG, Schuldbetreibung und Konkurs. Zürich 1997, ISBN 3-280-02178-2
- Walter A. Stoffel: Voies d'exécution. Bern 2002, ISBN 3-7272-1011-7
- Walter Stohler: Geld eintreiben, ein praktischer Ratgeber, Zwangsvollstreckung nach Schweizer Recht (SchKG). Bottmingen 2005, ISBN 978-3-033-00678-2
Weblinks
- Bundesgesetz über Schuldbetreibung und Konkurs vom 11. April 1889 (SchKG; SR 281.1)
- Detaillierte Informationen zum Betreibungsverfahren, richtet sich vor allem an Betriebene ( vom 22. Juli 2009 im Internet Archive)
- Konferenz der schweizerischen Betreibungsbeamten (Angaben zur kantonalen Lage und zum Vorgehen bei einer Betreibung) ( vom 13. Juli 2016 im Internet Archive)
- http://www.vgbz.ch Verband der Gemeindeammänner und Betreibungsbeamten des Kantons Zürich (Formulare, öffentliche Weiterbildungskurse, Ablaufgrafiken etc.)
- http://www.betreibungsschalter.ch Suche nach zuständigem Betreibungsamt, Einleitung einer Betreibung, Bestellung eines Betreibungsauszuges