Chakri-Dynastie

Die Chakri-Dynastie ist seit 1782 das Herrscherhaus Thailands und regierte zunächst in einer absoluten Monarchie, seit dem Staatsstreich in Siam 1932 in einer konstitutionellen Monarchie. Die Chakri-Dynastie wurde durch den General Phraya Chakri, der als Phra Phutthayotfa Chulalok (Rama I.) den Thron bestieg, nachdem König Taksin dem Wahnsinn verfallen sein soll, begründet.
Der Chakri, der sowohl den Namen als auch das Symbol des Hauses Chakri darstellt, besteht aus einem Diskus (Chakra) und dem Dreizack (Trishula, Sanskrit त्रिशूल), der mythologischen Waffe des Hindugottes Narayana, einem Avatar von Vishnu, der durch die siamesischen Könige personifiziert wird.
Liste der Chakri-Könige

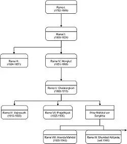
- Phra Phutthayotfa Chulalok (Rama I.), der Große (พระบาทสมเด็จพระพุทธยอดฟ้าจุฬาโลกมหาราช), 1782–1809
- Phra Putthaloetla Naphalai (Rama II., พระบาทสมเด็จพระพุทธเลิศหล้านภาลัย), 1809–1824
- Phra Nang Klao (Rama III., พระบาทสมเด็จพระนั่งเกล้าเจ้าอยู่หัว), 1824–1851
- Mongkut (Rama IV., พระบาทสมเด็จพระจอมเกล้าเจ้าอยู่หัว), 1851–1868
- Chulalongkorn (Rama V.), der Große (พระบาทสมเด็จพระจุลจอมเกล้าเจ้าอยู่หัว „พระปิยมหาราช“) 1868–1910
- Vajiravudh (Rama VI., พระบาทสมเด็จพระมงกุฎเกล้าเจ้าอยู่หัว), 1910–1925
- Prajadhipok (Rama VII., พระบาทสมเด็จพระปกเกล้าเจ้าอยู่หัว), 1925–1935
- Ananda Mahidol (Rama VIII., พระบาทสมเด็จพระเจ้าอยู่หัวอานันทมหิดล), 1935–1946
- Bhumibol Adulyadej (Rama IX.), der Große (พระบาทสมเด็จพระเจ้าอยู่หัวภูมิพลอดุลยเดชมหาราช), 1946–2016
- Maha Vajiralongkorn (Rama X., มหาวชิราลงกรณ บดินทรเทพยวรางกูร), 2016–
Namensgebung
Während der Herrschaft von König Nang Klao (Rama III.) wurden seine beiden Vorgänger als „Erster König“ und „Mittlerer König“ bezeichnet. Auf diese Weise wäre er jedoch der „Letzte König“ gewesen, was natürlich ein schlechtes Vorzeichen war und deswegen nicht genutzt wurde. So gab er ihnen postum die Namen aus der obigen Liste, sich selbst nannte er „Nangklao“.
Der Name „Rama“ wurde zuerst von König Vajiravudh eingeführt, sein Nachfolger verwarf dies jedoch wieder. Obwohl also der Name nie offiziell bestätigt wurde, ist er doch in Thailand allgegenwärtig.
Vize-Könige

.jpg)
Bis zum Jahre 1885 hatte jeder König einen Uparat („Vize-König“ oder „Zweiter König“). Gewöhnlich war dies der Bruder des Königs und gleichzeitig Thronerbe – jedoch war König Rama II. der einzige ehemalige Uparat, der auch den Thron bestieg. Wenn der Uparat vor dem König starb, blieb sein Amt oft für Jahre unbesetzt. König Chulalongkorn schließlich schaffte dieses Amt ab, nachdem sein Uparat Bovorn Vichaicharn starb. Er erklärte seinen ältesten Sohn zum Kronprinzen, nicht zum Vize-König.
Liste der Vize-Könige
- Boworn Maha Surasinghanat กรมพระราชวังบวรมหาสุรสิงหนาท (1782–1802)
- Prinz Itsarasunthon (später Rama II.) (1806–1809)
- Boworn Senanurak กรมพระราชวังบวรเสนานุรักษ์ (1809–1817)
- Prinz Sakdiphonlasep กรมพระราชวังบวรมหาศักดิพลเสพย์ (1824–1832)
- Phra Pinklao พระบาทสมเด็จพระปิ่นเกล้าเจ้าอยู่หัว (1851–1866)
- Boworn Vichaicharn กรมพระราชวังบวรวิไชยชาญ (1868–1885)
Regenten
Wenn der König seine königlichen Pflichten nicht ausüben konnte – weil er zu jung war, weil er sich für längere Zeit außerhalb des Landes aufhielt, oder weil er als Mönch im Kloster wohnte – übernahm der Regent die Pflichten.
Liste der Regenten
Für König Chulalongkorn (nicht volljährig)
- Somdet Chaophraya Si Suriyawong (1868–1873)
Für König Prajadhipok (verließ das Land)
- Prinz Narisara Nuwattiwong (1933–1934)
Für König Ananda Mahidol (nicht volljährig)
- Prinz Oscar Anuvatana (1934–1935)
- Chao Phraya Yomarat (1934–1938)
- Prinz Aditya Dibabha (1934–1944)
- General Chao Phraya Bijayendra Yodhin (1935–1942)
- Pridi Phanomyong (1941–1945)
Für König Bhumibol Adulyadej
- Prinz Rangsit, Fürst von Chai Nat (1946)
- Prinz Dhanivat (1946–1950), bis König Bhumibol Adulyadej sein Studium in der Schweiz beendet hatte
- Königin Sirikit Kitiyakara (1956), während König Bhumibol Adulyadej als Mönch im Kloster lebte
Nach dem Tod König Bhumibol Adulyadejs
- Prem Tinsulanonda (2016) während der Thronvakanz
Weblinks
- Family tree of the Chakri Dynasty. 14. Oktober 2016, archiviert vom (nicht mehr online verfügbar) am 24. Mai 2012; abgerufen am 14. Oktober 2016.
- clickthai.de