Civilization (Computerspiel)
| Civilization | ||
![]() | ||
| Zählt zur Reihe Sid Meier’s Civilization | ||
| Entwickler | MicroProse | |
|---|---|---|
| Veröffentlichung | September 1991 | |
| Plattform | Amiga, Atari ST, MS-DOS, macOS, Mac OS Classic, SNES, Windows, N-Gage | |
| Genre | Globalstrategiespiel | |
| Spielmodus | Einzelspieler, mit CivNet Mehrspieler | |
| Steuerung | Tastatur, Maus | |
| Systemvoraussetzungen | PC-XT, 640 KB RAM, EGA-Grafikkarte | |
| Medium | Diskette, CD-ROM, Download | |
| Sprache | Englisch, Deutsch | |
| Altersfreigabe |
| |
| Information | Neben der ursprünglichen Hardware können Emulatoren wie der UAE für den Amiga oder DOSBox für Windows benutzt werden. Die MS-DOS-Version ist auch unter Windows lauffähig. | |
Civilization ist ein 1991 erschienenes Computerspiel des US-amerikanischen Herstellers MicroProse. Darin führt der Spieler eine ganze menschliche Zivilisation über mehrere Jahrtausende. Er kontrolliert verschiedenste Bereiche wie Städtebau, Wirtschaft, Militär, Forschung und Kultur. Civilization begründete damit das Globalstrategie-Genre und gilt bis heute als eines der einflussreichsten Spiele in der Geschichte der Computerspiele.
Das Spiel bietet dem Spieler Entscheidungsmöglichkeiten mit unterschiedlicher Tragweite. Er kann einzelne Einheiten kontrollieren und somit die Erkundung, Besiedlung und Eroberung der Spielwelt voranbringen. Jedoch kann er auch Entscheidungen auf höheren Ebenen treffen, etwa durch die Festlegung der Steuersätze oder der Regierungsform oder durch die Bestimmung der aktuellen Forschungsschwerpunkte. Des Weiteren tritt der Spieler mit seiner Zivilisation gegen andere, vom Computer gesteuerte, Zivilisationen an. Mit diesen kann er in diplomatische Beziehungen treten, die in Bündnissen enden oder in einen Krieg münden können.
Civilization wurde unter der Leitung von Sid Meier entwickelt, der bereits mehrere erfolgreiche Spiele wie Silent Service, Pirates! und Railroad Tycoon veröffentlicht hatte. Es wurden circa 850.000 Einheiten des Spiels verkauft.[1] Neben dem großen Erfolg im Verkauf sowie bei Fans und Kritikern wird es oft auch aufgrund der Präsentation historischer Zusammenhänge als pädagogisch wertvoll eingestuft. 1995 erschien zusätzlich eine um eine Mehrspieler-Option erweiterte Version namens CivNet. Später folgten mehrere Fortsetzungen mit ähnlichem oder abgewandeltem Szenario (siehe Artikel Sid Meier’s Civilization).
Grundprinzipien
Spielvorbereitung
Um den Spielablauf in gewissem Rahmen variabel zu halten, kann zu Beginn die Größe der Landmassen und die Beschaffenheit der Spielwelt eingestellt werden (sofern der Spieler nicht auf der Karte „Erde“ beginnt). Bei kleineren Kontinenten ist die Wahrscheinlichkeit hoch, dass man als einziges Volk auf einem bestimmten Kontinent ist und sich somit zunächst einmal ungestört von potenziell feindlichen anderen Völkern entwickeln kann. Bei großen Kontinenten tritt dagegen der Kontakt mit anderen Zivilisationen in der Regel früher ein. Dies kann zu Wissensaustausch und Kooperation führen, birgt aber auch die Gefahr eines Krieges. Die Beschaffenheit der Spielwelt wirkt sich auf die Produktivität der Städte aus. Ein kalter und trockener Planet ist ressourcenarm, ein warmer und feuchter Planet hingegen ressourcenreich.
Des Weiteren kann der Spieler die Anzahl der konkurrierenden Zivilisationen und die Schwierigkeitsstufe bestimmen. Je höher die Schwierigkeitsstufe, desto schwieriger sind gegnerische Einheiten zu schlagen, und die Gegner sind stärker in der Forschung und Ausbreitung. Zudem tritt die Unzufriedenheit in der eigenen Bevölkerung schneller auf, die Gefahr von Bürgerkriegen ist also höher.
Zu Anfang entscheidet sich der Spieler auch für eine der angebotenen Zivilisationen. Diese basieren auf realen Völkern, sowohl noch gegenwärtig bestehenden, etwa Deutsche, Engländer oder Amerikaner, als auch historische Zivilisationen wie die Azteken. Die Wahl der Zivilisation kann Auswirkungen auf das Spielgeschehen haben, insbesondere werden bei der Wahl der Karte „Erde“ die Start-Einheiten (erster Siedler) im Bereich der tatsächlichen Siedlungsgebiete der betreffenden Zivilisation auf der Karte platziert.
Spielablauf

Civilization ist ein rundenbasiertes Strategiespiel. Der Spieler muss im Verlauf des Spieles pro Runde militärische und zivile Einheiten bewegen und in den Städten die weitere Produktion bestimmen.
Einheiten entsprechen Spielfiguren und werden auf einer zweidimensionalen Karte bewegt. Mit ihnen kann die Karte, die dem Spieler zunächst komplett unbekannt ist, aufgeklärt werden. Dabei treffen seine Einheiten früher oder später auf Einheiten und Städte der konkurrierenden Zivilisationen. Militärische Einheiten können zum Angriff oder zur Verteidigung eingesetzt werden. Siedler dienen zur Gründung weiterer Städte, zum Einrichten des Umlandes und Ausbau der Verkehrsinfrastruktur. Weitere Einheiten, wie Diplomaten oder Karawanen, dienen zur Spionage oder der Errichtung von Handelswegen zur Stärkung der Wirtschaft.
In den Städten kann der Spieler weitere Einheiten oder Gebäude produzieren. Gebäude haben unterschiedliche Funktionen. Beispielsweise dienen Stadtmauern zur Verteidigung, Bibliotheken und Universitäten zur Förderung der Forschung, Marktplätze und Banken zur Steigerung der Steuereinnahmen, Fabriken zur Erhöhung der Produktionskapazität, Kornkammern zur Steigerung des Bevölkerungswachstums und Aquädukte zur Erhöhung des Bevölkerungslimits der Städte.
Das Spiel beginnt mit entweder einer oder manchmal zufallsbedingt zwei Siedlereinheiten und der Auswahl einer geeigneten Stelle für die erste(n) Siedlung(en) des Spielers im Jahr 4000 v. Chr. Jedoch hat der Spieler nicht von Anfang an Zugriff auf alle Einheiten- und Gebäudetypen. Der Spieler hat nur die Auswahl zwischen Einheiten und Gebäuden, die seinem Forschungsstand entsprechen. Die ersten Einheiten sind primitive Krieger und die ersten Gebäude Kasernen. Um an modernere Einheiten und Gebäudetypen zu kommen, muss der Spieler die wissenschaftliche Forschung voranbringen. Mit fortschreitendem Wissen werden weitere Einheiten- und Gebäudetypen freigeschaltet. Beispielsweise muss der Spieler zunächst das Rad erfinden, um Streitwagen bauen zu können, Bronzeverarbeitung für die Aufstellung von Phalangen oder das Töpfern zum Bauen von Kornkammern erforschen.
Spielziel
Ziel des Spieles ist es, andere Zivilisationen durch militärische Stärke oder kulturellen oder wissenschaftlichen Vorsprung zu übertreffen.
Eine Siegmöglichkeit besteht somit in der Vernichtung sämtlicher gegnerischer Zivilisationen. Das Spiel kann aber auch durch das Bauen eines Raumschiffes, das erfolgreich nach Alpha Centauri fliegt, gewonnen werden. Dies setzt voraus, dass der Spieler eher auf den technischen Fortschritt setzt als auf militärische Stärke. Letztlich kann der Spieler auf eine hohe Gesamtwertung setzen, die das Spiel vergibt, wenn eine gewisse Spieldauer erreicht und das Spiel beendet wird. Hierbei können auch kulturelle Errungenschaften, wie der Bau von Weltwundern, eine Rolle spielen.
Weitergehende Spielprinzipien
Globale Einflussmöglichkeiten
Neben den oben beschriebenen Grundprinzipien existieren weitere Steuerungs- und Einstellungsmöglichkeiten, die sich gegenseitig beeinflussen. Grundlegend muss der Spieler folgende Größen kontrollieren:
Der Spieler kann zwischen mehreren Regierungsformen wählen, die erst im Laufe des Spieles durch wissenschaftliche Forschung entdeckt werden. Die Regierungsform wirkt sich auf die Produktivität der Städte und die Unterhaltskosten der Einheiten aus. Beispielsweise führt die erste verfügbare Regierungsform, der Despotismus, zu einer geringen Produktivität, während die Demokratie eine wesentlich höhere Produktivität aufweist. Im Gegenzug ist es in der Demokratie schwieriger, Kriege zu führen, da militärische Einheiten fortlaufend Kosten verursachen und die Bevölkerung unzufrieden wird, sobald sich Einheiten aus den Städten bewegen. Fortwährende Unzufriedenheit kann zu einer Revolution führen, wodurch die Regierungsform nicht weiter aufrechterhalten werden kann und zusammenbricht.
Der Spieler muss diplomatische Beziehungen zu anderen Zivilisationen unterhalten. Man kann Friedensverträge schließen oder Gegnern den Krieg erklären. Drohende Konflikte sind durch gegenseitige Tributzahlungen sowie Austausch oder Überlassung von Wissen vermeidbar. Die Verhandlungen beinhalten auch Kriegserklärungen gegenüber Dritten.
Die Steuereinnahmen können vom Staat behalten oder der Wissenschaft zugeführt werden. Der Staat kann auch auf einen Teil der Steuereinnahmen verzichten, um die Zufriedenheit der Bevölkerung zu erhöhen. Dabei ist zu beachten, dass die Steuereinnahmen über den Instandhaltungskosten der Gebäude liegen müssen, so dass der Spieler für einen ausgeglichenen Staatshaushalt zu sorgen hat. Sobald er dies nicht kann und die Staatskasse aufgebraucht ist, werden einige Gebäude aufgegeben und zwangsveräußert.
Umweltverschmutzung kann globale Erwärmung bewirken.[2]
Städte
.jpg)
Neben den globalen Einstellungen bietet das Spiel die Möglichkeit, in den Städten an einigen Parametern Feineinstellungen vorzunehmen.
Das Bevölkerungswachstum, die Produktivität, die Zufriedenheit der Bürger und der Beitrag zur Wissenschaft hängen von den Gebäuden in der Stadt sowie von den Ressourcen in der Umgebung ab. Je nach Geländeform und Infrastruktur trägt das Umland einer Stadt zum Bevölkerungswachstum und zur Produktivität bei. Der Spieler kann durch die Verteilung der Bevölkerung auf das Umfeld, also die Festlegung der Arbeitsstätten, diese Faktoren beeinflussen. Außerdem kann der Spieler durch den Bau von Straßen, Bewässerungssystemen oder durch andere Infrastrukturmaßnahmen die Ausnutzung der Ressourcen verbessern.
Jedoch erzeugen modernere und effizientere Gebäude Unterhaltskosten und können daher nur bei entsprechend großer Bevölkerungszahl auf Dauer unterhalten werden.

Weltwunder
Weltwunder sind im Spiel auch Gebäude, die jedoch nur einmal und nur von einer Zivilisation gebaut werden können. Ihre Herstellung ist kostspielig und beschäftigt die Produktion einer Stadt über sehr viele Runden. Neben klassischen Weltwundern der Antike zählen auch herausragende Bauwerke späterer Zeiten zu den Weltwundern im Spiel.
Ihr Einfluss ist im Gegensatz zu „normalen“ Gebäuden nicht auf eine Stadt beschränkt, sondern globaler Natur. Da sie außerdem eben nur einmal gebaut werden können, kommt ihnen eine besondere strategische Bedeutung zu. Der Spieler kann sich durch den Bau eines Weltwunders einen Vorteil sichern, den seine Gegner nicht erlangen können. Jedoch ist in den meisten Fällen die Wirkung zeitlich begrenzt.
Beispiele:
- Die Chinesische Mauer bewirkt, dass alle Gegner Frieden mit dem Spieler suchen. Jedoch wird diese Wirkung mit der Erfindung des Schwarzpulvers beendet.
- Die Große Bibliothek führt dazu, dass der Spieler jede neue wissenschaftliche Entdeckung sofort erhält, sobald zwei andere Zivilisationen diese entdeckt haben. Ihre Wirkung wird mit der Erfindung der Universität beendet.
Bildungsaspekt


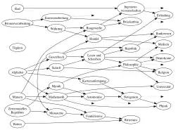
Das Spiel vermittelt den Spielern nebenbei auch Wissen über die Geschichte der Menschheit. Es bietet eine kleine Enzyklopädie namens „Civilopedia“ an, in der alle Einheiten, Gebäude inklusive Weltwunder und wissenschaftliche Erfindungen mit ihren historischen Hintergründen kurz erklärt werden. Die „Civilopedia“ enthält somit eine Übersicht über die wichtigsten Errungenschaften der Menschheit. Zusätzlich stehen Erfindungen und wissenschaftliche Fortschritte in chronologischer Abhängigkeit (Technologiebaum) zueinander, mit der sich der Spieler beschäftigen muss, wenn er gezielt forschen will (siehe Abbildung rechts).
Zusätzlich zielen die Erklärungen in der „Civilopedia“ darauf, die Wirkung der beschriebenen Objekte innerhalb des Spiels zu erklären. Die Wirkung einiger Objekte entspricht den geschichtlichen Tatsachen, während sie bei anderen Objekten eher „idealisiert“ ist, bedingt durch die Notwendigkeit, die Wirkung in ein Spielprinzip abzubilden.
Beispielsweise haben die Entdeckung des Schwarzpulvers und der Beginn des Automobilbaus entscheidende Nachwirkungen. Das Schwarzpulver führt zur Ablösung der militärischen Einheiten durch mit Feuerwaffen ausgerüstete Einheiten wie den Musketieren. Durch den Automobilbau werden berittene Einheiten durch motorisierte und gepanzerte Einheiten wie dem Panzer abgelöst. Sowohl im Spiel als auch in der Geschichte ist das Manhattan-Projekt eine Vorbedingung für den Bau von Kernwaffen und das Apollo-Programm die Vorbedingung für den Bau von Raumschiffen.
Die Einführung der Demokratie dagegen führt im Spiel bei jeder Zivilisation zur Effizienzsteigerung auf allen Gebieten (Forschung, Handel, Produktion). Dies ist eine eher idealisierte Darstellung der Demokratie. Auch die Vereinten Nationen bewirken, ähnlich der Chinesischen Mauer, dass andere Zivilisationen immer für einen Friedensschluss bereit sind. Die Vereinten Nationen können im Spiel nicht zum Auslösen eines Krieges benutzt werden.
Jede Zivilisation hat eine historisch bekannte Person als Anführer, die im Verhalten dem historischen Ruf dieser Person entspricht. Beispielsweise verhält sich Gandhi eher friedlich, Dschingis Khan eher aggressiv und Queen Elisabeth eher imperialistisch.
Schließlich werden bei der Gründung von Siedlungen vom Spiel Städtenamen vorgeschlagen, die tatsächlich von der jeweiligen Zivilisation benutzt werden oder wurden, beispielsweise Karakorum und Samarkand für mongolische Städte oder Babylon für die erste Stadt der Babylonier.
Wissenschaftliche Arbeiten
Die Civilization-Reihe ist auch Gegenstand wissenschaftlicher Artikel, in denen meist untersucht wird, ob die Spiele für den Einsatz im Unterricht geeignet sind und welche Botschaften vermittelt werden. Die Artikel beziehen sich jedoch eher auf Civilization III als auf das erste Spiel der Reihe, da der dritte Teil mit mindestens zwei Millionen verkauften Einheiten[3] das erfolgreichste Spiel der Reihe ist. Zusätzlich waren in der Ansicht einiger Professoren die ersten beiden Spiele wegen des größeren Einflusses der Kriegsführung auf das Spielgeschehen ungeeignet für den Unterricht („Several professors said that Civilization I and II were too warfare-oriented to be useful in class, but that the diplomacy options have been ramped up in the third edition.“).[4] Das dritte und vierte Spiel der Reihe wurden von einigen Lehrern und Professoren tatsächlich im Unterricht eingesetzt. Dies hat auch dazu geführt, dass Firaxis eine spezielle Seite für Lehrer eingerichtet hat, um diese Zielgruppe direkt anzusprechen.[5] Einige Aussagen über Civilization III lassen sich jedoch auch auf das erste Spiel übertragen.
Margus Valdre stellt in seiner Arbeit[6] fest, dass Computerspiele bei den unter 30-Jährigen einen großen Einfluss haben und daher deren Wahrnehmung der Realität beeinflussen können. Problematisch sei es, dass die „Götter“ des Spiels bzw. deren Regeln keiner Kontrolle unterliegen würden. Die Botschaften des Spiels seien unwidersprochen. Aus den Regeln des Spiels folgt z. B., dass man jederzeit einen Krieg beginnen kann, solange die Bevölkerung (durch Steuersenkung) zufriedengestellt ist. Auch stellen Kriege im Spiel eine akzeptable Alternative dar, um Wachstum zu erreichen.
Ursprünge und Auswirkungen
In der damaligen Fachpresse wurden das Computerspiel Empire und das Brettspiel Civilization als die Entwicklung des Spiels beeinflussende Quellen angegeben.[7] Empire ist ein ebenfalls rundenbasiertes Strategiespiel, das sich jedoch nur auf den militärischen Aspekt beschränkt. Wie in Civilization werden die Einheiten in den Städten produziert und auf einer zweidimensionalen Karte bewegt. Gleich ist ebenfalls die Unterteilung der Einheiten in Angriffsstärke, Verteidigungsstärke und Bewegungsrate. Vom Brettspiel stammt die Grundidee, die Steuerung einer Zivilisation zu übernehmen und deren Weiterentwicklung zu bestimmen. Im Computerspiel spielt jedoch der militärische Aspekt eine größere Rolle.
Nachfolger von Sid Meier und seinen Firmen
- siehe auch Hauptartikel Sid Meier’s Civilization mit der Beschreibung der Nachfolger.
Da Civilization das erste Spiel mit der oben beschriebenen Spielidee war, gilt es als Genrebegründer. Unter der Leitung von Sid Meier sind drei offizielle Nachfolger erschienen, die am Spielprinzip geringe Änderungen vornahmen und das Spiel an moderne Computertechnik anpassten. Weiterhin sind mit Sid Meiers Beteiligung die Spiele Alpha Centauri und Colonization entstanden. Alpha Centauri spielt zeitlich nach Civilization und handelt von der Besiedlung eines Planeten im gleichnamigen Sonnensystem. Das Spiel ist komplexer als Civilization, da es dem Spieler mehr Entscheidungsmöglichkeiten bietet. So ist es möglich, die Planetenoberfläche zu modellieren oder einige Details der Einheiten selbst festzulegen. Mit Colonization wurde ein Themenwechsel vorgenommen: Statt der Besiedlung eines Planeten ging es um die Kolonisation von Amerika. Daher erstreckt sich die Handlungsspanne von 1492 bis 1850, und das Spielprinzip legt den Schwerpunkt eher auf Produktion und Handel. Ab 1993 erschien die Reihe Master of Orion von Sid Meiers Firma MicroProse, die jedoch von der Firma Simtex entwickelt wurde. Statt der Eroberung eines Planeten geht es in dieser Reihe um die Eroberung der Galaxis.
Ähnliche Spiele


Auch andere Hersteller haben Globalstrategiespiele entwickelt und sind dabei den Ideen von Sid Meier und Civilization gefolgt; ferner gibt es Open-Source-Projekte, die seine Spiele nachempfinden.
Die Firma Activision hat die zwei Spiele Civilization: Call to Power (1999) und Call to Power II (2000) veröffentlicht, die ebenfalls dasselbe Spielprinzip wie Civilization aufwiesen. Mit Galactic Civilizations (2003) und Galactic Civilizations II (2006) der Firma Stardock erschienen zwei Spiele, die Master of Orion ähnelten und ebenfalls im Weltraum spielten. Bereits zuvor hatte Logic Factory im Jahr 1996 ein ähnliches Spiel namens Ascendancy herausgebracht.
Mit dem ersten Teil der Age-of-Empires-Reihe im Jahr 1997 übernahm Ensemble Studios viele Elemente der Civilization-Reihe, wie Forschung und Weltwunder, ins Echtzeit-Strategie-Genre; noch weiter näherten sich die Genres 2003 in Rise of Nations an.
Kritiken und Auszeichnungen
Civilization hat aufgrund des neuen Spielprinzips und der hohen Komplexität von vielen Spielezeitschriften überdurchschnittliche Bewertungen erhalten. Als Mängel wurden dabei jedoch die fehlende Mehrspieler-Option, die „nervende“ und eher spärlich vorkommende Musik und die schon für die damalige Zeit schlichte grafische Darstellung angegeben.
Das Magazin Amiga Joker (Ausgabe 9/1992) schrieb mit dem Endergebnis 85 % (wobei 100 % einem perfekten Spiel entsprechen würden): „Wirklich toll, nur von der Präsentation her fühlt man sich eher ans (Computer-)Mittelalter erinnert. Musik ertönt nur am Rande. FX sind noch seltener, und die fast animationsfreie, aber flüssig scrollende Grafik gefällt bloß bei den Zwischenbildern richtig gut. Es gibt keinen Zwei-Spieler-Modus, […] Die technische Ausführung ist also nichts Berühmtes, dafür klotzt Civilization hinsichtlich Komplexität und Gameplay gewaltig ran.“[8]
Bei einer Wertung von 88 % und der Auszeichnung „Besonders Empfehlenswert“ schrieb das Magazin PowerPlay: „Civilization macht ohne Zweifel einen Heidenspaß. […] Leider stören ein paar Kleinigkeiten das famose Herrscherleben. Ein Zwei- oder Mehrspielermodus fehlt […], und nach einigen Stündchen wird das Spiel etwas unübersichtlich.“
Keith Ferrell schreibt in atarimagazines.com[9], dass das Spiel neben dem Unterhaltungs- auch einen Bildungswert habe („While the game is primarily intended as entertainment, it has an educational aspect that cannot be overlooked.“). Das Wissen würde im Spiel jedoch nicht durch Belehrung vermittelt, sondern durch ein Regelwerk, das es dem Spieler ermöglicht, durch richtige und falsche Entscheidungen Erfahrungen zu sammeln: „Meier isn't teaching here--nor, except in a couple of environmental areas, is he preaching. Rather, he provides players with a self-contained continuum to explore and lets the reasonable and realistic rules of that continuum do the teaching. You learn by experience what works and what doesn't.“.
Im Jahr 1992 gewann Civilization den Origins Award für das beste Militär-/Strategiespiel des Jahres 1991.[10] Im November 1996 wurde Civilization von Computer Gaming World auf Platz 1 der 150 besten Spiele aller Zeiten gewählt.[11]
Retrospektiv betrachtet gelang es Sid Meiers einen lange anhaltenden Erfolg und sein Spieldesign zu verewigen. Nur wenige Spiele bereiten so viel Freude und Wiederspielwert wie Civilisation. Es bilde die Menschheitsgeschichte trotz technischer Limitierungen unheimlich akkurat ab. Es zähle zu den innovativen Klassikern auf gleicher Ebene wie Tetris, SimCity und Rogue. Neuartig waren die Zufallskarten, verschiedene Gewinnmöglichkeiten, computergesteuerte Zivilisationen, die nahezu endlose Möglichkeiten. Zudem zeichnet sich die Reihe schon früh mit Emergent Gameplay aus. Dadurch, dass der Spieler stets auf ein oder zwei Dinge warte, die in den nächsten Zügen passieren würden, gäbe es nie einen Zeitpunkt, an dem man das Spiel gut verlassen könne.[12]
Weblinks
- Civilization-Reihe bei MobyGames (englisch)
- Civilization-Wiki
- Civ1-Handbuch (englisch)
Einzelnachweise
- ↑ Pressemitteilung inklusive Verkaufszahlen von Civilization ( vom 12. Februar 2007 im Internet Archive)
- ↑ “Actually, I'm proud to say that the original Civilization game had global warming as one of the consequences of too much pollution,” Meier says.
- ↑ All Time Top 20 Best Selling Games and More ( vom 21. Februar 2006 im Internet Archive)
- ↑ www.Insidehighered.com David Epsteins „Not Just Child’s Play“
- ↑ www.firaxis.com speziell für Lehrer ( vom 10. Juni 2007 im Internet Archive) (offline)
- ↑ Margus Valdre: Dominance and Security in the Power Discourses: Sid Meier’s Civilization as an Example of Discourses in Power-Games. ( vom 26. September 2007 im Internet Archive) In: www.ceeol.com.
- ↑ Kritik der Zeitschrift PowerPlay (Januar 1992)
- ↑ Kritik der Zeitschrift Amiga Joker (August 1992)
- ↑ atarimagazines.com: Sid Meier's Civilization. von Keith Ferrell
- ↑ Academy of Adventure Gaming Arts and Design: Liste der Gewinner des Origins Awards 1991. In: Offizielle Website der Messe. Archiviert vom am 4. Juni 2009; abgerufen am 15. Januar 2013 (englisch).
- ↑ Liste der 150 besten Spiele von Computer Gaming World ( vom 11. August 2007 im Internet Archive)
- ↑ Benj Edwards: The History of Civilization. In: Gamasutra. 18. Juli 2007, abgerufen am 28. Mai 2023 (englisch).

