Co-Graph
In der Informatik ist ein Co-Graph ein ungerichteter Graph , welcher sich mit bestimmten elementaren Operationen konstruieren lässt. Auf Co-Graphen lassen sich viele schwere Probleme wie z. B. CLIQUE und das damit eng verwandte UNABHÄNGIGE MENGE sowie KNOTENÜBERDECKUNG in Linearzeit lösen.
Definition


Ein Graph ist ein Co-Graph, falls er sich mit den folgenden drei Operationen konstruieren lässt:
- Der Graph mit genau einem Knoten ist ein Co-Graph (in Zeichen ).
- Für zwei Co-Graphen und ist die disjunkte Vereinigung ein Co-Graph.
- Für zwei Co-Graphen und ist die disjunkte Summe ein Co-Graph.
Äquivalente Charakterisierungen
Für einen Graphen sind folgende Aussagen äquivalent:
- ist ein Co-Graph.
- enthält keinen induzierten , wobei den ungerichteten Weg mit vier Knoten bezeichnet.
- Der Komplementgraph jedes zusammenhängenden induzierten Teilgraphen von mit mindestens zwei Knoten ist unzusammenhängend.
- lässt sich mit den folgenden drei Regeln konstruieren:
- Jeder Graph mit genau einem Knoten ist ein Co-Graph.
- Für zwei Co-Graphen und ist die disjunkte Vereinigung ein Co-Graph.
- Für einen Co-Graphen ist auch der Komplementgraph ein Co-Graph.
Co-Baum
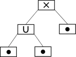
Um auf Co-Graphen effizient schwere Probleme lösen zu können, kann man sie mithilfe von Co-Bäumen darstellen. Ein Co-Baum ist ein binärer Baum, dessen Blätter mit und dessen innere Knoten mit bzw. markiert sind.
Ein Co-Baum ist wie folgt definiert:
- Der Co-Baum zu dem Co-Graphen ist der Baum mit einem Knoten, der mit markiert ist.
- Seien und Co-Graphen mit den Co-Bäumen und . Der Co-Baum zu der disjunkten Vereinigung von und besteht aus einem mit markierten Wurzelknoten mit den Kindern und .
- Seien und Co-Graphen mit den Co-Bäumen und . Der Co-Baum zu der disjunkten Summe von und besteht aus einem mit markierten Wurzelknoten mit den Kindern und .
Beispiel
Das nachfolgende Beispiel skizziert die Konstruktion eines Co-Graphen mit zugehörigem Co-Baum :
| Co-Graph | Darstellung des Co-Graphen | Darstellung des Co-Baumes | Co-Baum |
|---|---|---|---|
![]() |
|||
![]() |
![]() |
||
![]() |
![]() |
||
![]() |
![]() |
Weitere Beispiele für Co-Graphen sind vollständige Graphen und vollständig unzusammenhängende Graphen.
Eigenschaften von Co-Graphen
Es ist leicht einzusehen, dass Co-Graphen unter Komplementbildung abgeschlossen sind. Um den Komplementgraphen zu erzeugen, müssen im zugehörigen Co-Baum lediglich die Operationen und vertauscht werden.
Weiterhin ist die Menge der Co-Graphen unter Bildung induzierter Teilgraphen abgeschlossen.
Ebenfalls ist bekannt, dass jeder Co-Graph ein perfekter Graph ist.
Anwendung in der Algorithmik
Einige schwere Graphenprobleme lassen sich auf Co-Graphen in Linearzeit lösen. Dazu zählen u. a. die Probleme UNABHÄNGIGE MENGE, CLIQUE und KNOTENÜBERDECKUNG.
Mithilfe von dynamischer Programmierung auf den zugehörigen Co-Bäumen lassen sich einfach und elegant Lösungen für die genannten Probleme finden.
Literatur
- Frank Gurski, Irene Rothe, Jörg Rothe, Egon Wanke: Exakte Algorithmen für schwere Graphenprobleme, Springer-Verlag, Berlin Heidelberg, 2010, ISBN 978-3-642-04499-1






