Mit der Substitution im Integral erhält man auch folgende Darstellung
Kurvendiskussion
Dawson-Plus-FunktionDawson-Minus-Funktion
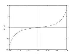
Sowohl die Dawson-Plus-Funktion als auch die Dawson-Minus-Funktion zählen zu den sogenannten ganzen Funktionen und sind somit für alle komplexen Zahlen definiert. Im Reellen hat die Dawson-Plus-Funktion einen zum Ursprung punktsymmetrischen Graphen. Die Extrempunkte ergeben sich aus der Gleichung . An der Stelle (gerundet) liegt ein relatives Minimum vor, an der Stelle (gerundet) ein relatives Maximum. Für positive Abszissenwerte ist die Dawson-Plus-Funktion positiv und rechtsgekrümmt und für negative Abszissenwerte ist sie negativ und linksgekrümmt. Die Dawson-Minus-Funktion ist eine bijektive Funktion, die für alle reellen Abszissenwerte eine positive Steigung aufweist. Diese Funktion ist für positive Abszissenwerte linksgekrümmt und für negative Abszissenwerte rechtsgekrümmt.
Differentialgleichungen
Somit gelten diese Ableitungen und diese Differentialgleichungen:
Daraus folgen diese beiden Differentialgleichungen:
Beziehung zur Fehlerfunktion
Dawson-Plus-Funktion
Erf-Funktion und Erfc-Funktion
Es gilt folgende Beziehung zur komplexen Fehlerfunktion und zur Faddeeva-Funktion
Für dieses Integral der Glockenkurve gilt mit der genannten Definition der Dawson-Minus-Funktion diese Formel:
Diese Funktion hat die nun gezeigte Ableitung:
Somit gilt folgende Integralidentität:
Durch die Bildung der Ursprungsstammfunktion von der nun genannten Formel bezüglich x entsteht diese Formel:
Durch Bildung des Grenzwertes entsteht dann die anschließende Gleichung:
Daraus folgt dieses Endresultat:
Literatur
Temme, N. M. (2010), "Error Functions, Dawson's and Fresnel Integrals", in Olver, Frank W. J.; Lozier, Daniel M.; Boisvert, Ronald F.; Clark, Charles W. (eds.), NIST Handbook of Mathematical Functions, Cambridge University Press, ISBN 978-0-521-19225-5, MR 2723248
Dawson, H. G. (1897). "On the Numerical Value of . Proceedings of the London Mathematical Society. s1-29 (1): 519–522. doi:10.1112/plms/s1-29.1.519.
Mofreh R. Zaghloul and Ahmed N. Ali, "Algorithm 916: Computing the Faddeyeva and Voigt Functions," ACM Trans. Math. Soft. 38 (2), 15 (2011). arXiv:1106.0151.
Einzelnachweise
↑J. H. McCabe: A Continued Fraction Expansion, with a Truncation Error Estimate, for Dawson's Integral. In: American Mathematical Society (Hrsg.): Mathematics of Computation. Band28, Nr.127, 1974, S.811–816.