Diagram Interchange
Der Diagram Interchange (DI) ist eine Teilspezifikation der Unified Modeling Language 2.0 (UML2). Der DI ist ein Standard der Object Management Group (OMG), der dazu dient, das Austauschformat für das Layout von Diagrammen im Rahmen der UML 2.0 festzulegen.
Beschreibung des grundlegenden Konzeptes
Dazu geht der DI im Wesentlichen davon aus, alle Diagramme als Graphen zu betrachten. Es gibt Elemente, welche die Knoten und Kanten beschreiben. Zu den Knoten werden Position und Ausdehnung, zu den Kanten die Wegpunkte festgelegt.
Das konkrete Aussehen der Elemente wird nicht spezifiziert. Wie zum Beispiel ein Knoten dargestellt wird, hängt davon ab, mit welchem Element des semantischen Modells der UML er verbunden ist. So ist ein Akteur der UML auch nur ein Knoten im DI. Im DI ist nicht festgelegt, dass dieser Akteur als Strichmännchen dargestellt wird.
Ein weiteres grundlegendes Konzept des DI ist seine Verschachtelungsstruktur. Knoten und Kanten können beliebige Knoten und Kanten enthalten, so dass beispielsweise eine Klasse als ein Knoten dargestellt wird, der weiter Knoten enthält, die beispielsweise das Attribut- und Operationskompartment darstellen. In einem Attributkompartment wiederum sind die Attribute der Klasse verschachtelt.
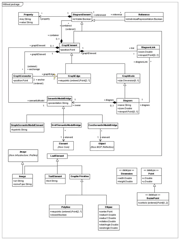
Die Erweiterung des Metamodells der UML 2.0 durch den DI wird in folgendem Diagramm (formuliert in MOF) dargestellt:

Spezifikation
- UML 2.0 Diagram Interchange version 1.0 (PDF; 450 kB)