Die Dinge beim Namen
Die Dinge beim Namen ist ein Roman der Schweizer Schriftstellerin Rebekka Salm. Er wurde 2022 vom Knapp Verlag veröffentlicht.
Zusammenfassung
Der Roman beginnt mit Vollenweider, der sein Manuskript abschicken möchte, welches sich um das Leben im Dorf dreht und die Geschichte Sandras erzählt.
Salm erzählt Geschichten aus den Perspektiven verschiedener Dorfmitglieder, aus welchen sich folgender Handlungsstrang rekonstruieren lässt.
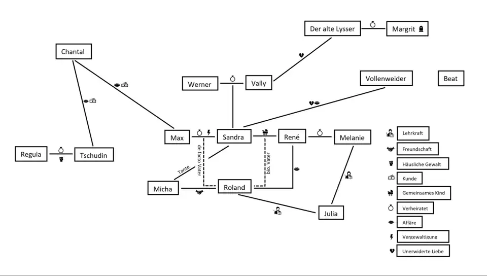
1984 verschwand Sandra am Unterhaltungsabend des örtlichen Musikvereins mit Max draussen in der Nacht. Sie wird schwanger und muss Max heiraten, da ein uneheliches Kind, vor allem mit 16, fürs Dorf und ihre Familie undenkbar gewesen wäre. Die Frage ist: Was ist da draussen passiert? Wurde Sandra vergewaltigt oder hat sie sich Max an den Hals geworfen? Einige der Dorfbewohnenden haben die Szenerie beobachtet, niemand ist jedoch eingeschritten. Alle erzählen, was sie damals in dieser kalten Februarnacht gesehen haben. Diejenigen, die zu jung sind, um Augenzeugen gewesen zu sein, berichten, was man ihnen erzählt hat. Das erstaunliche dabei: Alle zwölf Geschichten sind anders. Und doch sind alle wahr. So wahr Geschichten eben sein können.
Der Hauptstrang der Geschichte spielt im Jetzt (2018), wo Sandra und der Rest ihrer Generation um die fünfzig Jahre alt sind. Jedoch setzt sich der Roman grösstenteils aus Rückblenden und Erinnerungen zusammen. In der Gegenwart dreht sich sehr viel um die Organisation des jährlichen Unterhaltungsabends und die Baustelle auf der ehemaligen Bündte, wo eine Immobilienfirma einen Wohnkomplex baut.
Als Nebenhandlungsstrang wird noch die Geschichte des Alten Lysser und Vally, Sandras Mutter, erzählt.
Der alte Lysser war in seiner Jugend nämlich, bevor er in den Krieg zog, in Vally verliebt. Als er zurückkehrte, tauchte plötzlich „der Jud“ auf, welcher viel Zeit mit Vally verbrachte. Aufgrund ständiger Eifersucht griff er ihn, als er ihn beim «Stehlen» erwischte, an. In der Annahme, er habe ihn getötet, bittet er seinen Vater, es zu klären. Als sein Vater zurückkehrt, sagt er nichts. Deshalb geht der alte Lysser bis zum heutigen Tag davon aus, dass er auf der Bündte verscharrt ist und dass die Polizei aufgrund der Bauarbeiten auf seinem Grundstück jeden Moment klingeln wird. Jedoch weiss er nicht, dass Vally die ganze Szene beobachtet hatte und sah, dass «der Jud» überlebte und weiterzog.
Charaktere

Vollenweider
Der Vollenweider ist im Dorf als „Waldschrat“ bekannt. Sein Bruder Andreas hatte sich mit 20 Jahren das Leben genommen, seine Mutter starb kurz darauf, gefolgt vom gewalttätigen Vater. Da für den Vollenweider die Geschichten in seinem Kopf erträglicher werden, wenn er sie auf Papier bannt, schreibt er, seit er schreiben kann. So macht er es auch mit Sandras Geschichte. Seit Jahrzehnten schreibt er sie immer wieder auf, wobei sich mit jeder Fassung Details verändern. Er hofft, dass die Geschichte irgendwann eine andere Wendung nehmen wird. Er ist seit seiner Jugend in Sandra verliebt und hatte in den letzten Jahren eine lose Affäre mit ihr. Seit sie jedoch auf seinem Computer seine Geschichte gefunden hat, sind sie zerstritten und sie hat sich seither auch nicht mehr gemeldet.
Freddy
Freddy ist der psychisch behinderte Cousin von Sandra. Seit seine Eltern gestorben sind, fährt ihn niemand mehr in die geschützte Werkstatt zum Körbe flechten. Nun widmet er sich seiner Leidenschaft für Käfer. Da er von seinen Cousins und Cousinen, allen voran Sandra, an Familienfesten gemobbt wurde, griff er 1984 nicht ein, als er die Vergewaltigung beobachtete. Am Tag danach begleitete er sie zum alten Lysser.
Roland
Roland ist der Sohn von Sandra. Sein biologischer Vater ist René, jedoch weiss er dies nicht und ist mit Max als de facto Vater aufgewachsen. Er ist stark von der leblosen Ehe seiner Eltern geprägt. In seiner Jugend war er eng mit Micha befreundet und sie schworen, sich zu heiraten. Daraus wurde jedoch nichts, da Roland homosexuell ist und sie den Kontakt zueinander verloren. Jetzt hat er eine Affäre mit René, die der Tschudin entdeckt.
Melanie
Melanie zeigte an jenem Abend 1984 Interesse an Max. Deshalb war sie eifersüchtig und wütend auf Sandra und verbreitete Gerüchte darüber, wie sie Max verführt habe. Sie ist mit René verheiratet, was mehr wie eine Zweckheirat erscheint.
Der alte Lysser
Der alte Lysser heisst Fritz und war früher Dorfpolizist. In seiner Jugend hat er während des Zweiten Weltkriegs aus Eifersucht „den Jud“ angegriffen und ist bis heute überzeugt davon, dass der dabei starb und die Bauarbeiter bei den Aushubarbeiten auf der Bündte bald die vergrabene Leiche finden.
Vally
Vally ist die Mutter von Sandra. Noch während des Zweiten Weltkriegs war der alte Lysser in sie verliebt. Sie verstand sich jedoch gut mit „dem Jud“, was den Lysser wütend machte. Vally ist Michas Grosstante. Infolge ihrer Demenz kauft sie jeden Tag russischen Salat und Kondensmilch für ihren toten Ehemann ein. Vally stirbt, bevor der Roman zu Ende ist.
Micha
Micha ist eine Cousine und Jugendfreundin von Roland. Von den Eltern hörte sie immer wieder: «Wird ja nicht wie Sandra.» Sie arbeitet im Dorfladen und darf auf Anweisung ihrer Chefin ihre demente Grosstante Vally nicht darauf hinweisen, dass sie dasselbe schon zum wiederholten Mal innert kürzester Zeit einkauft. Micha fährt jedes Wochenende in die Stadt, um im Club zu tanzen und sich eine neue Eroberung zu suchen.
Der Tschudin
Der Tschudin ist der Dorfmetzger. Er ist Opfer häuslicher Gewalt durch seine Frau Regula, was ihm viel Spott einbringt. Niemand konfrontiert ihn damit und obwohl ihm bewusst ist, dass es alle wissen, versteckt er es. Als Max Vollenweider verprügelt, ist er dabei, um ausnahmsweise auf der austeilenden Seite zu sein. Er steht mit Sandra auf gutem Fuss. Er erwischt René und Roland bei einem nächtlichen Treffen.
Chantal
Chantal ist eine Prostituierte, die schon lange im Dorf lebt und ursprünglich aus einem osteuropäischen Land kommt. Jeden Monat schickt sie ihrer Mutter Geld. Die Männer im Dorf besuchen sie, weil sie von Chantal Sex wollen. Und sie wollen mit ihr reden. Denn Chantal ist eine vermeintlich Fremde und ihr kann man Geheimnisse anvertrauen – in den Stunden zwischen Sonnenunter- und Sonnenaufgang. Chantal überlegt sich, ob sie sich eine Neubauwohnung auf der Bündte kaufen soll, worauf Sandra entgeistert reagiert. Dies, weil Chantal zwar zum Dorf gehört, aber eben am Rande lebt und dies auch so bleiben soll.
Beat
Beat ist Briefträger. Er ist mit Helen verheiratet, die in der alten Post einen Blumenladen betreibt. Noch immer hängt ein Briefkasten an der alten Post, den Beat jeden Tag leert. Auf diese Weise kann er Vollenweiders Manuskripte abfangen. Nachdem er den Vollenweider hat verprügeln lassen, hat er Gewissensbisse und träumt sogar, dass der Geist von Vollenweiders Bruder, Andreas, mit dem Beat gut befreundet war, ihn zurechtweist.
Julia
Julia ist Sandras elfjährige Cousine. Sie ist schlecht in der Schule, aber künstlerisch begabt. Ihr Vorbild ist die mexikanische Malerin Frida Kahlo. Sie erzählt einem Schulkameraden die Sage der Joholla.
Sandra
Sandra ist die Hauptfigur des Romans. 1984 folgt sie am Unterhaltungsabend des örtlichen Musikvereins Max hinaus in die Nacht, nachdem sie ihn als Vater ihres Kindes auserkoren hat, dessen leiblicher Vater René ist. Daraufhin musste sie ihn aufgrund Druckes von ihrer Mutter heiraten, auch wenn sie es lieber nicht getan hätte. Die letzten Jahre hatte sie eine lose Affäre mit dem Vollenweider. Seit sie jedoch auf seinem Computer seine bzw. ihre Geschichte gefunden hat, sind sie zerstritten und sie hat sich seither nicht mehr bei ihm gemeldet. Bei ihrer Charakterisierung ist auffällig, dass sie als Kind lange, engelgleiche blonde Haare hatte. Jedoch schnitt sie sie noch vor der Hochzeit kurz ab und färbte sie selbst schwarz. Dies wirkt, als müsste sie sich selbst von ihrem alten Selbst und ihrer Mutter distanzieren. Spannend ist auch, wie sich Sandra selber beschreibt. Sie schaut in den Spiegel und sagt, dass sie ganz verschiedene Dinge in verschiedenen Teilen ihres Gesichtes sieht. Dinge, die sie an ihre Kindheit erinnern, Dinge, die sich seitdem verändert haben, wie sie selbst. Jedoch ergeben alle diese Teile und Geschichten ihr Gesicht.
Form
Der Roman besteht aus zwölf Kapiteln, die jeweils aus einer anderen Perspektive geschrieben sind. Es gibt bei allen eine Verbindung zur Vergewaltigung Sandras. Das erste Kapitel ist aus der Perspektive Vollenweiders, der ein Buch über die Vergewaltigung schreibt, das letzte Kapitel ist aus Sandras Perspektive geschrieben. Damit ergibt sich eine Art spiralförmige Struktur, bei der sich der Inhalt über den ganzen Roman hinweg um Sandra dreht und sich ihr annähert, bis man die Geschichte aus ihrer Perspektive vernimmt. Die Kapitel beginnen alle in der Gegenwart und gehen mit einer Rückblende zur Vergewaltigung aus einer neuen Perspektive weiter. Salm nutzt die unterschiedlichen Perspektiven unter anderem, um die dörflichen Gerüchte ins Spiel zu bringen und diese in späteren Kapiteln zu bestätigen oder zu widerlegen.
Die Figuren sprechen teilweise ein Schweizer Hochdeutsch, was besonders typisch ist für ländliche Gebiete der Schweiz. Die Sprache der einzelnen Charaktere ist teilweise angepasst, beispielsweise spricht der alte Lysser mit übermässig viel Helvetismen, während Micha, die regelmässig in die Stadt feiern geht, entsprechend städtischer spricht.
Bei der Beschreibung Vollenweiders Buchs bedient sich Salm einer ironischen Selbstreferenzialität, die typisch für postmoderne Literatur ist.[1]
Motive
Die Erdbeere
Das Motiv der Erdbeere wird zuerst von Vollenweider eingeführt, als er in seinem Buch behauptete, dass auf Sandras Rock eine Erdbeere gestickt war.[2] Im späteren Verlauf des Buches werden Farben und Formen oft mit einer Erdbeere verglichen.[3] Die Erdbeere wird später verwendet, um Blutflecke zu beschreiben.
Geschichten
Das Motiv der Geschichten, die übereinander erzählt werden, ist sehr präsent im Roman. Es taucht immer wieder auf. Zum Beispiel, die verschiedenen Geschichten, die Sandras Gesicht erzählt[4] oder die verschiedenen Versionen der Geschichte von Sandras Vergewaltigung, die existieren. Es steht für die Gerüchte und Halbwahrheiten, welche beim Dorftratsch immer wieder neu erzählt werden, wodurch immer wieder neue Versionen entstehen. Eigentlich ist es ein ständiges, seit Jahrzehnten praktiziertes, um-den-heissen-Brei-Gerede, anstatt dass offen über unangenehme Themen gesprochen wird.
Interpretation
Der Roman ist mit seiner Behandlung von sexueller und häuslicher Gewalt und dem fragwürdigen gesellschaftlichen Umgang damit ein typischer #MeToo-Roman. Insbesondere das Victim blaming, mit dem sich Sandra und Tschudin konfrontiert sehen, wird bewusst und polemisch hervorgehoben.
Ausserdem ist es eine Darstellung von Bubendorf bei Liestal, des Dorfes, in dem sie einst gelebt hat.[5] Jedoch kann man auch davon ausgehen, dass sich diese Dinge so auch in jedem anderen Schweizerdorf hätten zutragen können. Laut Rebekka Salm ist die Darstellung «überspitzt».
Rezeption
Der Roman wird aufgrund der Thematik von Vergewaltigung und häuslicher Gewalt der #MeToo-Bewegung zugeordnet.[6] Er wurde überwiegend sehr positiv bewertet und war von Mai bis Juli 2022 auf der SRF-Bestenliste aufgeführt.[7][8][9] Ansonsten wurde im Lokaljournalismus viel über ihn geschrieben, zum Beispiel im Solothurner Tagblatt.[10]
Einzelnachweise
- ↑ Rebekka Salm: Die Dinge beim Namen. 1. Auflage. Knapp Verlag, Olten 2022, ISBN 978-3-907334-00-3, S. 169.
- ↑ Rebekka Salm: Die Dinge beim Namen. 1. Auflage. Knapp Verlag, Olten 2022, ISBN 978-3-907334-00-3, S. 15.
- ↑ Rebekka Salm: Die Dinge beim Namen. 1. Auflage. Knapp Verlag, Olten 2022, ISBN 978-3-907334-00-3, S. 17, S. 174.
- ↑ Rebekka Salm: Die Dinge beim Namen. 1. Auflage. Knapp Verlag, Olten 2022, ISBN 978-3-907334-00-3, S. 172.
- ↑ «Dass wir nicht miteinander kommunizieren, ist ein Riesenproblem». In: Kolt. 13. April 2022, abgerufen am 16. September 2022 (Schweizer Hochdeutsch).
- ↑ Das beste Frühlingsdebüt 2022 aus der Schweiz. 22. April 2022, abgerufen am 16. September 2022 (deutsch).
- ↑ SRF-Bestenliste - Die besten Bücher im Mai. 29. April 2022, abgerufen am 21. September 2022.
- ↑ SRF-Bestenliste - Die besten Bücher im Juni. 26. Mai 2022, abgerufen am 21. September 2022.
- ↑ SRF-Bestenliste - Die besten Bücher im Juli. 30. Juni 2022, abgerufen am 21. September 2022.
- ↑ Urs Huber: Rebekka Salm beschreibt in "Die Dinge beim Namen" die Dramaturgie des Stillstands. 25. April 2022, abgerufen am 16. September 2022.