Differenzverstärker-Oszillator
Ein Differenzverstärker-Oszillator ist eine Oszillatorschaltung zur Erzeugung einer Sinusschwingung mit dem Merkmal, dass der Oszillator mit einem Schwingkreis ohne Anzapfung arbeitet und wenige passive Bauteile benötigt.[1][2][3][4] Er ist deshalb oft als Integrierte Schaltung realisiert und benötigt dann nur den eigentlichen Schwingkreis in Form externer diskreter Bauteile.[5][6]
Die Schaltung ist auch als Cathode Follower Oscillator (CFO), emittergekoppelter Oszillator oder Peltz Oscillator bekannt.
Funktionsweise


Der Oszillator besteht aus einem positiv rückgekoppelten Differenzverstärker und dem parallel geschalteten Schwingkreis. In nebenstehender Schaltung übernimmt der Widerstand R1 die Funktion der den Differenzverstärker speisenden Stromquelle. Die Ausgangsleistung wird am Schwingkreis abgegriffen.
Der Aktivteil weist aufgrund der Rückkopplung und der Begrenzung durch die Basis-Kollektor-Dioden eine N-förmige Kennlinie auf (Dynatrontyp), mit einem negativen differentiellen Widerstand im Bereich des Spannungsnulldurchganges. Der Oszillator schwingt, wenn der Lastwiderstand inkl. Schwingkreisverlust größer ist als der Betrag dieses differentiellen Widerstandes, für Bipolartransistoren gilt:
mit:
- Emissionskoeffizient
- Temperaturspannung bei Raumtemperatur
- Betriebsstrom durch R1
- absolute Temperatur
- Boltzmann-Konstante
- Elementarladung
Varianten

Der Oszillator schwingt auch mit einer Induktivität anstelle des Schwingkreises, das Ausgangssignal ist dann näherungsweise rechteckförmig und die Frequenz vom Betriebsstrom des Differenzverstärkers abhängig.
Die Schaltung kann erweitert werden, um die Kollektor-Emitter- bzw. Drain-Source-Spannung der Transistoren zu erhöhen.
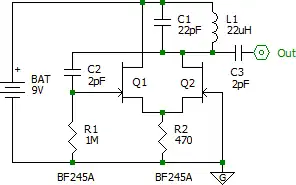
Der nebenstehende Oszillator ist mit Feldeffekttransistoren realisiert.[7]
Der Schwingkreis besteht aus C1 und L1. Der nicht-invertierende Eingang des Differenzverstärkers, das Gate des Sperrschicht-Feldeffekttransistors Q1, ist über die Gitterkombination C2 und R1 mit dem Schwingkreis verbunden. Der invertierende Eingang, das Gate von Q2, liegt auf Masse. Die Oszillator-Amplitude wird von R2 bestimmt. Der Oszillator schwingt mit den angegebenen Werten auf etwa 7 MHz.
Die Lambda-Diode ist eine ähnliche Schaltung mit N-JFET und P-JFET. Ein weiteres Bauteil mit negativen differentiellen Widerstand ist die Gunndiode.
Literatur
- ↑ Jiří Vackář, LC Oscillators and their Frequency Stability, Tesla Technical Reports, December 1949, Kapitel 4, Seite 6ff
- ↑ D. T. Smith: Long-tailed pair oscillator, In: Wireless World, March 1970, S. 123
- ↑ Günter Peltz: Zweipolige Oszillatorschaltungen für Parallel- und Serienresonanz, In: Funkschau, 1971, Heft 15, S. 465–466
- ↑ U.Tietze, Ch.Schenk: Halbleiter-Schaltungstechnik. 8. Auflage. Springer-Verlag, Berlin 1986, ISBN 3-540-16720-X, Kapitel 15.1.5.
- ↑ N.N.: MECL Integrated Circuits. Motorola, Phoenix (Arizona) 1987, MC1648.
- ↑ N.N.: Integrierte Schaltungen 1976. AEG-Telefunken, Berlin 1976, TBA570, AM/FM-Empfängerschaltung.
- ↑ Patent DE19721186C2: Feldeffekttransistor-Oszillatorvorrichtung. Angemeldet am 21. Mai 1997, veröffentlicht am 14. August 2002, Erfinder: Bettina J. Koster.