Elektronengekoppelter Oszillator

Für den elektronengekoppelten Oszillator oder ECO-Oszillator wird eine Schirmgitterröhre verwendet, wobei die Kathode, das Steuergitter und das Schirmgitter die Elemente des Frequenzerzeugungskreises bilden. Die Anode befindet sich im Ausgangskreis und wird durch das Schirmgitter vom eigentlichen Oszillatorkreis abgeschirmt. Der ECO-Oszillator ist praktisch unempfindlich gegenüber drastischen Schwankungen in seinem Lastkreis. Die Schwankung der Heizfaden zu Kathodenkapazität bei Temperaturänderungen kompensiert tendenziell andere Kapazitäts-Temperatureffekte, mit dem Ergebnis, dass die Frequenzverschiebung während des Aufwärmens geringer ist, als es bei den gleichen Röhren in konventionelleren Schaltkreisen üblich ist.[1] Der ECO-Oszillator wurde für Kurzwellen-Superhet-Radios verwendet.

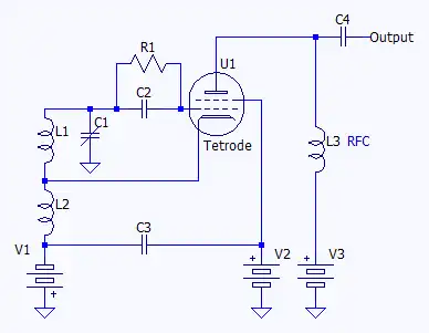
Der Schwingkreis besteht aus C1, L1, L2 und verwendet die Hartley-Schaltung. R1 und C2 ist die Gitterkombination. V1 ist die Gitterbatterie, V2 die Schirmgitterbatterie und V3 die Anodenbatterie. L3 ist eine Hochfrequenz-Drossel.

Siehe auch

Einzelnachweise

  1. James J. Lamb: Stabilizing Superheterodyne Performance. QST, April 1932, S. 14–17 (arrl.org [PDF]).