Pilotton-Multiplexverfahren

Unter Pilotton-Multiplexverfahren,[1] Pilottonverfahren,[2] FM-Stereofonie[3] oder schlicht FM-Stereo versteht man das analoge Übertragungsverfahren für stereophone Signale zur Übertragung über frequenzmodulierte Sender, wie sie im UKW-Band (Radio) zum Einsatz kommen. Das Verfahren ist in der ITU-Empfehlung BS.450 (englisch Transmission standards for FM sound broadcasting at VHF) festgelegt.[4] Die Stereotonübertragung bei analogem terrestrischen Fernsehen bei Zweikanalton und bei AM-Stereo unterscheidet sich von dem hier erläuterten Verfahren für UKW-Rundfunk.
Allgemeines

Eine der Hauptforderungen für das FM-Stereo-System ist die volle Kompatibilität mit der Monotechnik: Monogeräte sollen auch bei Stereosendungen ein adäquates Monosignal wiedergeben können; Stereogeräte sollen auch beim Empfang von Monosendungen das Monosignal gleichmäßig auf ihren beiden Ausgangskanälen ausgeben. Deshalb scheidet die naheliegendste Möglichkeit, für jeden Tonkanal einfach einen eigenen Träger (also quasi einen eigenen Sender) zu verwenden, aus.
Stattdessen wird das Pilotton-Multiplexverfahren (FM MPX) verwendet. Dabei besteht das MPX-Basisbandsignal vor der FM-Modulation bzw. nach der FM-Demodulation aus drei Teilen[Anm 1], im Folgenden Multiplexsignal genannt:
- Dem Mittensignal, also dem Summensignal aus linkem und rechtem Kanal (L+R); in Basisbandlage (d. h. in einem Empfänger bereits fertig demoduliert).
- Dem Seitensignal, also dem Differenzsignal aus linkem und rechtem Kanal (L−R); in Bandpasslage umgesetzt nach dem Verfahren der Amplitudenmodulation mit unterdrücktem Träger (DSB-SC) auf einer Frequenz von 38 kHz.
- Einem 19-kHz-Signal, dem sogenannten Pilotton. Er dient den Empfängern zur Erkennung einer Stereosendung und zur Demodulation des Seitensignals und wird später durch einen Kerbfilter entfernt. Manche Geräte bieten diesen Filter zusätzlich ausdrücklich als sog. MPX-Filter zuwählbar an.
Dieses Multiplexsignal als Summe der drei Teile wird direkt mittels Frequenzmodulation im UKW-Band übertragen.
Der Pilotton

Der Pilotton mit 19 kHz, also der halben Frequenz des unterdrückten 38-kHz-Trägers, ermöglicht es dem Empfänger, den 38-kHz-Träger phasengenau wiederherzustellen. Aufgrund der Bandbegrenzung des zu übertragenden Audiosignals auf etwa 15 kHz belegt das Summensignal den Spektralbereich bis ebendort, während das umgesetzte Differenzsignal den Spektralbereich von 23–53 kHz belegt. Die entstehende Lücke zwischen 15 und 23 kHz bietet bequem Platz für den Pilotton. (Siehe hierzu die Abbildung mit dem schematisch dargestellten Spektrum; beachte den spektralen Abstand des 19-kHz-Pilottons zu anderen Nutzsignalen und vergleiche mit dem Abstand, den ein 38-kHz-Signal hätte.) So ist es ausreichend, höchstens 10 % des gesamten Modulationshubes des UKW-Senders für den Pilotton vorzusehen; bei direkter Übertragung des Trägers mit 38 kHz wäre ein viel stärkeres Trägersignal erforderlich. Dieses Verfahren erhöht zwar den Aufwand für die Kodierung und Dekodierung, verbessert aber den Signal-Rauschabstand des NF-Signals. So erreicht ein monaural empfangener Stereo-Sender fast die gleiche Signalqualität wie ein gleich starker reiner Mono-Sender.
Der Stereodecoder

Die Baugruppe im Stereoempfänger, die aus dem demodulierten Multiplexsignal wieder das Stereosignal als linker und rechter Kanal zur Verfügung stellt, wird Stereodecoder genannt. Der Stereodecoder verdoppelt die Frequenz des Pilottons und regeneriert so den Träger. Mit dessen Hilfe gewinnt er aus dem Multiplexsignal das Seitensignal, indem das (im Bild grünlich dargestellte) Seitensignal in Bandpasslage demoduliert wird, so dass es ebenfalls als Basisbandsignal zur Verfügung steht. Für eine gute Stereo-Trennung muss ein möglichst geringer Phasenfehler zwischen dem Pilotton und dem 38-kHz-Träger im Decoder eingehalten werden.
Die weitere Signalverarbeitung im Stereodecoder erfolgt analog zur Dekodierung von MS-Stereofonie: Mit Hilfe von Summierschaltungen werden nach der Gewinnung des Mittensignals (L + R) und des Seitensignals (L − R) die Signale für den linken und rechten Kanal gebildet:
- (L + R) + (L − R) = (2) L
- (L + R) − (L − R) = (2) R
Der Stereodecoder muss den Pilotton aus den beiden NF-Kanälen entfernen, da dieser knapp unterhalb der Hörgrenze liegt. Weiterhin muss er abhängig von der Empfangsqualität die Stereodecodierung zu- bzw. abschalten, um bei schlechten Empfangsbedingungen ein übermäßiges Rauschen der Stereosignale zu vermeiden. Schlussendlich haben die meisten Stereodecoder die Möglichkeit, dem Radiohörer mit einer Signallampe den aktiven Stereobetrieb anzuzeigen.
Funktion des Stereodecoders

Die Stereodekodierung wird heutzutage (Stand 2009) mittels kohärenter Demodulation des Seitensignals und, je nach Kanal, einer Addition bzw. Subtraktion des Mittensignals und des Seitensignals erreicht. Da hierbei die Phasenlage des regenerierten Trägers stabil und exakt sein muss, wird eine Phasenregelschleife (PLL) eingesetzt, die die mit einem VCO erzeugte lokale Trägerfrequenz halbiert und ständig in Frequenz und Phasenlage auf den Pilotton ausregelt. Die Demodulation erfolgt dann zum Beispiel mit einem Ringmischer, der aus Träger und Seitenbändern das Seitensignal (L − R) erzeugt. Nachfolgend muss dieses mit dem richtigen Pegel und jeweils unterschiedlichem Vorzeichen zum Mittensignal (L + R) addiert werden, um mit geringem Übersprechen die beiden Stereokanäle zu gewinnen.
Ein anderes Verfahren nutzt Schalt-Demodulatoren: Der Decoder erzeugt hierbei aus dem regenerierten Träger ein 38-kHz-Schaltsignal, das das Multiplexsignal (ohne den Pilotton) über Analogschalter im Takt der regenerierten Trägerfrequenz auf zwei getrennte Tiefpässe mit je 15 kHz Grenzfrequenz leitet. Am Ausgang der beiden Tiefpässe erhält man dann jeweils direkt den linken bzw. rechten Audiokanal. Um den Pilotton zu entfernen, wird das Multiplexsignal vorher durch ein 19-kHz-Notchfilter geführt. Diese Schalter-Stereodecoder kommen ohne Additions- bzw. Subtraktionsstufen und Mischstufen zur Gewinnung des Seitensignals in seiner Basisbandlage sowie ohne Kondensatoren und Induktivitäten aus und können daher vollständig als integrierter Schaltkreis (IC) realisiert werden. Das Verfahren lässt sich auch auf digitaler Ebene implementieren und ermöglicht so die voll digitale Signalverarbeitung mittels Signalprozessoren.
Mono-Empfänger
Ein Mono-Empfänger gibt einfach das Multiplexsignal wieder. Das Seitensignal ist hierbei aufgrund seiner hohen Frequenz in der Bandpasslage (ab 23 kHz) unhörbar, und auch der Pilotton wird von den meisten Menschen wegen der Frequenz nahe der Hörschwelle und seinem geringen Schalldruckpegel nicht wahrgenommen. Lediglich das (ja bereits in Basisbandlage vorliegende) Mittensignal wird als Monosignal wahrgenommen.
Geschichte
Einführung des Standards
In Deutschland hatte sich bereits die Reichs-Rundfunk-Gesellschaft (RRG) versuchsweise mit der Produktion von Stereosendungen befasst. In Fortsetzung dieser Tradition nahm der Sender Freies Berlin in der Mitte der 1950er-Jahre dieses Thema wieder in Angriff und strahlte ab dem 26. Dezember 1958 versuchsweise Stereosendungen aus. Bei den ersten Versuchen wurden die für die beiden Lautsprecher des Rundfunkhörers bestimmten Modulationen noch über zwei getrennte UKW-Sender ausgestrahlt und mit zwei normalen Empfangsgeräten empfangen. Die Versuche fanden großes Interesse bei den Berliner Hörern. Man war sich aber von vorneherein darüber klar, dass endgültig nur ein Verfahren in Frage kam, bei welchem ein einziger UKW-Kanal benutzt wird, dessen Trägerfrequenz doppelt moduliert wird.
Für diese Doppelmodulation gab es eine Reihe von Vorschlägen amerikanischer und europäischer Fachleute. Gegen Ende der 1950er-Jahre setzten verstärkt Bemühungen ein, in Europa einheitliche Normen für die Ausstrahlung stereophoner Sendungen zu schaffen. Die Technische Kommission der Europäischen Rundfunkunion (EBU) gründete eine Arbeitsgruppe, die unter Beteiligung von Experten des Rundfunks, der Postverwaltungen und der Industriefirmen aus einer Reihe europäischer Länder die technischen Fragen der Rundfunk-Stereophonie theoretisch und experimentell studierte und die verschiedenen vorgeschlagenen Verfahren auf ihre Eignung prüfte. Es ging dabei vor allem um zwei Probleme: Erstens um die Vermeidung des Übersprechens, das heißt die möglichst gering zu haltende gegenseitige Beeinflussung der beiden Modulationskanäle, und zweitens um die Mono-Kompatibilität. In der Bundesrepublik wurden die zur Lösung dieser Probleme erforderlichen Untersuchungen vom Institut für Rundfunktechnik (IRT) in Zusammenarbeit mit den Rundfunkanstalten, der Bundespost und der Industrie durchgeführt.
Als bestes Verfahren erwies sich bis heute das von den US-amerikanischen Firmen General Electric und Zenith Electronics Corporation entwickelte, in diesem Artikel oben beschriebene Pilotton-Multiplexverfahren. Maßgeblich daran beteiligt war der ungarischstämmige Ingenieur Antal Csicsátka[5][6]. 1962 wurde es von der EBU als Norm empfohlen und in den meisten Ländern Westeuropas eingeführt. Erste Stereo-Sendungen strahlten die ARD und der Rundfunk der DDR ab 1963 aus.
Geschichte der Implementierung

Erste Stereodecoder arbeiten mit diskreten Bauteilen wie Spulen, Schwingkreisen und Transistoren – kurze Zeit waren sogar röhrenbestückte Stereodecoder erhältlich. In den ersten Stereodecodern wird der Pilotton herausgefiltert, frequenzverdoppelt und damit das Differenzsignal demoduliert. Das demodulierte Differenzsignal wird nun in je einer Matrixschaltung pro Kanal zum Summensignal ohne Invertierung bzw. mit Invertierung addiert (Subtraktion).
In West-Deutschland wurden ab ca. 1964 bei hochwertigen FM-Empfängern bereits volltransistorisierte Stereodecoder eingesetzt und konnten bei älteren, schon dafür vorgesehenen Geräten nachgerüstet werden. In der DDR wurde der erste volltransistorisierte Stereodecoder für Rundfunkempfänger im Jahre 1965 bei der PGH Tonfunk Ermsleben (Harz) produziert. Er wurde in Zusammenarbeit mit dem VEB Zentrallaboratorium für Rundfunk und Fernsehempfangstechnik (ZRF) Dresden entwickelt und bis 1969 hergestellt.
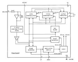
Modernere Stereodecoder synthetisieren den 38-kHz-Träger mit einer PLL-Regelschleife (PLL-Decoder), wodurch sich niederfrequentes Rauschen wesentlich verringert. Das demodulierte Differenzsignal wird auch hier in je einer Matrixschaltung pro Kanal zum Summensignal ohne Invertierung bzw. mit Invertierung addiert. Integrierte Stereodecoder kommen ohne jegliche Spulen aus und wurden in speziellen integrierten Schaltkreisen (z. B. die Typen LM1310 (National), MC1310 (Motorola), SN76114 (TI), TDA7040 (Philips, 1986), TCA4500 (Motorola, 1976) und A290 (HFO)) zusammengefasst. Es sind nur wenige externe Widerstände und Kondensatoren erforderlich.
Literatur und Weblinks
- Detlef Mietke: Informations- und Kommunikationstechnik: Stereorundfunk[3]
- Recommendation ITU-R BS.450-3 – Transmission standards for FM sound broadcasting at VHF, 1982–1995–2001, abgerufen am 17. August 2023
- Karl-Gerhard Haas: 60 Jahre UKW-Stereo in Deutschland: Raumklang im Schneckentempo. In: Heise Online. 29. Juli 2023, abgerufen am 18. August 2021.
Anmerkungen
- ↑ Frequenzbereiche für andere Dienste wie z. B. Radio Data System (RDS) sind in dieser Darstellung nicht berücksichtigt.
Einzelnachweise
- ↑ Christiane Klaus: Messungen an FM-Sendern für Abnahme, Inbetriebnahme oder Wartung, Applikationsschrift, Rohde & Schwarz, S. 6, Kap. 2.1 – Das Multiplexsignal (MPX-Signal), abgerufen am 1. Dezember 2018
- ↑ Otger Neufang (Hrsg.): Lexikon der Elektronik, Springer-Verlag, 12. März 2013, S. 381, abgerufen am 2. Dezember 2018
- ↑ a b Detlef Mietke: Informations- und Kommunikationstechnik: Stereorundfunk, 2002–2018, abgerufen am 28. November 2018
- ↑ BS.450 : Transmission standards for FM sound broadcasting at VHF. Internationale Fernmeldeunion, abgerufen am 9. Februar 2013.
- ↑ G.E. Stereo‐FM System Patented; Hungarian Engineer, Who Fled in 1956, Is the Inventor (Published 1964). In: nytimes.com. 29. Februar 1964, abgerufen am 3. Februar 2024 (englisch).
- ↑ https://hungarianfreepress.com/2019/08/24/antal-csicsatka-developer-of-fm-stereo-standard/