Free World Military Forces
Free World Military Forces (FWMF, auch: Free World Military Assistance Force) war die Bezeichnung für Hilfstruppen aus mit den USA verbündeten Staaten, die US-Truppen im Vietnamkrieg zur Seite standen. Diese wurden aus Ländern entsandt, die von anti-kommunistischen konservativen Regierungen bzw. Militärdiktaturen geführt wurden. Diese Kontingente, außer denen aus Australien und Neuseeland, wurden im Wesentlichen von den USA (bis 1969 verdeckt) bezahlt und ausgerüstet. Ebenfalls komplett US-finanziert war die Armee von Laos, die Freiwilligen wurden mithin Söldner.
Die Truppenstärke der Kontingente variierte erheblich zwischen 50.000 Soldaten aus Südkorea und 10 spanischen Sanitätern. Viele Länder waren zwar der Allianz angeschlossen, kämpften aber unter eigener Flagge.
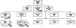
Die US-Armee stieß bei ersten Plänen zur Unterstützung ihrer Bodentruppe durch alliierte Kräfte auf wenig Widerhall bei ihren Verbündeten. Dennoch wurden Kommandostrukturen für Free World Forces bis in den Mai 1965 fortgeführt. Davor waren die Free-World-Aktivitäten von einer kleinen Truppe mit dem Namen Military Assistance Command, Vietnam-J-5 vorbereitet worden, die Pläne und die Politik dieser Truppe ausarbeitete. Mit zunehmendem Bedarf an den Truppen der späteren FWMF eröffnete General William Westmoreland im Dezember 1964 den International Military Assistance Office. Vor allem mit Korea musste die US-Militärführung abstimmen, ob die Truppen zusammen mit US-Truppen eingesetzt würden. Es wurden für den FWMF eigene Kommandostrukturen gebildet, die aber in engem Kontakt zur US-Führung standen.[1]
Teilnehmer mit Kampftruppen
- Korea: 48.879 Soldaten
- Thailand: 11.568 Soldaten
- Australien: 7.626 Soldaten
- Neuseeland: 552 Soldaten
- Republik China (Taiwan): 29 Soldaten
- Spanien 30 (10 1966/1967 - 20 1967/1968), medizinisches Personal
Insgesamt zählten die Truppen der FWMF zu Hochzeiten rund 69.864 Soldaten.
| Hinweis: Die Einheiten werden mit ihren englischen Bezeichnungen genannt, da sie nur unter diesen Bezeichnungen in den offiziellen Berichten genannt werden. |
Thailand

Wie auch in Laos, waren thailändische Truppen seit 1964/5 in sehr geringem Umfang in Südvietnam aktiv gewesen.[3] Zu dieser Zeit gewährte man auch technische und wirtschaftliche Unterstützung. Man spendete außerdem etwa US$ 250000 in Form von Baumaterial. Die USAF nutzte Flughäfen in Nordthailand für Luftangriffe auf Nordvietnam, was erst seit 1967 offiziell eingestanden wurde.
Insgesamt dienten ab 1967 in Vietnam 37644 Thai-Soldaten. Man hatte 539 Tote zu beklagen, darunter waren fünf Angehörige der Marine, zwei von der Luftwaffe. Im Kampf gefallen sind 351 Mann.
Die Luftwaffe stellte seit 29. September 1964 einige Piloten, die C-123 und C-47 flogen. Diese Einheit, nie mehr als 45 Mann, wurde als Victory Wing bezeichnet. Die Flieger besserten ihren Sold dadurch auf, dass sie GIs mit großen Mengen Marihuana aus Nordthailand versorgten.[4]

Die Thailändische Marine beteiligte sich am Küstenschutz mit dem Boot Pha-ngan, dessen Besatzung das kleine Seashore Task Element (Thai: si hot) bildete, zu dem zum Höhepunkt des Einsatzes 185 Mann gehörten.
Innerhalb der Thailändischen Armee unterstanden sie einem eigenen Kommando, der Royal Thai Army Volunteer Force (RTAVF, in Saigon. 1969: 290 Mann). Die Kosten der Truppe von ca. 50 Millionen US$ jährlich wurden von den USA getragen, sie waren nach amerikanischem Muster gedrillt und trugen Uniformen amerikanischen Zuschnitts. Auch die Bewaffnung und Fahrzeuge wurden von den Amerikanern gestellt, diese blieben nach dem Abzug der thailändischen Armee. Obwohl volunteers genannt, waren später 97 % der Soldaten keine Freiwilligen, sondern Strafversetzte oder über das Ende der Wehrpflicht hinaus Dienende. Die Dauer des Aufenthalts in Vietnam betrug jeweils ein Jahr.

Als erste Einheit von Bodentruppen wurden 2205 Mann des seit Februar 1967 frisch rekrutierten Queen’s Cobra Regiment (chong ang suk) von September 1967 bis August 1968 entsandt. Das Haupteinsatzgebiet war entlang der „Straße Nr. 15“ (QL 15) in den Bezirken Long Thanh und Nhon Trach in der Provinz Bien Hoa. Als Basis diente das Bearcat Camp,[5] rund 40 km nordöstlich Saigons. Dort waren, neben amerikanischen Ausbildern, ab November 1968 auch australische Hubschrauber stationiert.[6] Unter dem Kommando von Oberst Sanan Yudhasaraprasit gab es in diesem ersten Jahr 328 Feindberührungen, die einzige größere Kampfhandlung war in der Nacht vom 20. Dezember 1967 um das Lager von Phuoc To, mit sechs Gefallenen. Insgesamt hatte die Einheit 54 Tote zu beklagen.
Die nach Verstärkungen aufgestellte Black Panther Division (konghpon thahan asamat) – später umbenannt in Black Leopards – war zunächst 6000 Mann stark, ihre Ausbildung hatte Ende Januar 1968 begonnen. Eine Voraustruppe befand sich ab 15. Juli in Vietnam, die volle Stärke (soll: 10730 +5 %[2]) wurde später erreicht. Weitere 5000 Soldaten kamen im Januar 1969 hinzu. Man stellte 48 „Berater“ zur südvietnamesischen Armee ab. Die Gesamtstärke von 11000 Mann wurde bis Anfang 1971 beibehalten, der danach beginnende Abzug war im August 1971 abgeschlossen. Neben zahlreichen kleineren Kämpfen um das Hauptquartier, wurden Teile der Division dreimal in längere Kämpfe um Binh Son und seinen Flugplatz verwickelt. Ab 1969 ließen die Angriffe deutlich nach. Die letzte größere Aktion war ein zweiwöchiger Einsatz um Ben Cam Anfang Dezember 1969. Der im Juli 1971 begonnene Abzug war im April 1972 abgeschlossen, es verblieben nur eine Handvoll Soldaten in Vietnam. Heimatfront und Folgen: In ihrer unter den Generälen Thanom Kittikachorn und Praphat Charusatien diktatorisch regierten Heimat wurde kritische Berichterstattung über die Söldner nicht geduldet. Die Mahāsaṇgha – oberstes administratives Organ des Thai-Buddhismus – stimmte ihrer Entsendung nach anfänglichem Zögern ab Ende 1967 ausdrücklich zu, abgehende Truppen wurden von Mönchen gesegnet, ein klarer Verstoß gegen die Ordensregel. Narong Kittikachron als Verbindungsoffizier kontrollierte die Verschiffung von Rauschgift.[7] Zahlreiche der Veteranen traten in den nächsten Jahren in die stramm antikommunistischen Milizen der Red Gaur oder Village Scouts ein, die bis etwa 1976 die Dorfbevölkerung in den thailändischen Grenzregionen terrorisierten. Der ehemalige Kommandeur der RTAVF Chalad Hiranyasiri war der einzige Putschisten-General in Thailand, der jemals für einen versuchten Staatsstreich (1977) hingerichtet wurde. Königin Sirikit weihte am 22. Oktober 1990 ein monumentales Denkmal, an dem die Namen aller Toten eingraviert sind, auf dem Truppenübungsplatz von Lat Ya (Kanchanaburi) ein.[8]
Humanitäre Hilfe
Insgesamt 39 Länder leisteten der südvietnamesischen Marionettenregierung als Folge der amerikanischen Forderungen humanitäre oder Waffenhilfe in Form von Sachleistungen. Teilweise wurden diese als Leistungen des Colombo-Plans deklariert. Außer denjenigen Ländern, die Kampftruppen entsandten nahmen teil:[9]
- Argentinien: 5000 t Weizenmehl und 20000 Dosen Choleraimpfstoff.
- Belgien: Arzneimittel, Krankenwagen; 15 Stipendien zum Studium in Belgien.
- Brasilien: Medikamente und 5000 Sack Kaffee.
- Costa Rica, einen Krankenwagen.
- Dänemark: medizinische Ausrüstung; Stipendien.
- Ecuador: Arzneimittel.
- Frankreich, zahlte ab 1956 etwa 155 Millionen US$, meist zu kulturellen Zwecken. Weiterhin gab es zahlreiche Stipendien und Kredite von 100 Millionen.
- Griechenland: 15.000 $ für Medizin usw.
- Großbritannien, entsandte offiziell keine Soldaten, unterhielt aber eine bewaffnete Botschaftswache. Zahlreiche abkommandierte Briten kämpften als „Australier“ und „Neuseeländer.“ Schiffe der Royal Navy übernahmen immer wieder Sicherungsaufgaben. Die South Vietnam Clasp wurde 68-mal verliehen.[10] Ansonsten spendete man medizinische Ausrüstung und eine Maschine für die Regierungsdruckerei. Dazu kamen noch fünf Ärzte und 26 Pflegepersonen. Finanzhilfen 1966–71 zusammen 2,4 Mio. US$.
- Guatemala: 15.000 Dosen Typhus-Serum.
- Honduras: einmalige Kleiderspende aus privater Sammlung 1966.
- Iran spendete große Mengen an Erdöl und -produkten. Ab 1966 etwa 20 Ärzte.
- Irland spendete über das Rote Kreuz 2800 US$.
- Israel, Ausbilder für Geheimdiensteinsätze. In geringem Umfang Fluthilfe.
- Italien: 10 Chirurgen, einige Stipendien.
- Japan: 55 Millionen US$, Medizin, zwei Ärzteteams, Techniker, Bau des Da Nimh-Damms.
- Kanada: bereits seit 1958 Nahrungsmittelhilfe, dazu fast 10 Millionen Entwicklungshilfe, auch Nothilfe und Impfstoffe. 380 Stipendien unter dem Colombo-Plan.
- Laos, 1964: $ 4176 Fluthilfe, 1966 und 1968 nochmals $ 5000.
- Liberia: 50.000 US$ für Arzneimittel usw.
- Luxemburg, Ausrüstung für Blut- und Plasmatransfusionen.
- Malaysia: ab 1964 Ausbildung von 2900 vietnamesischen Gendarmen und Offizieren; etwas Ausrüstung.
- Marokko: 10.000 Dosen Ölsardinen (Gesamtwert US$ 2000)
- Niederlande, Stipendien für Mediziner. Aufbau dreier Tuberkuloseambulanzen; eine Million Dollar.
- Norwegen: Fluthilfe 1965, Flüchtlingshilfe 1968 jeweils geringe Beträge über das Rote Kreuz
- Pakistan gab etwas Fluthilfe 1965.
- Schweiz, Mikroskope für die Universität von Saigon; einige Mediziner 1966/7.
- Südafrika, medizinische Ausrüstung für ca. 14.000 US$.
- Tunesien: 15–20 Stipendien.
- Türkei: Medizin, Impfstoffe und 1968 Zement.
- Uruguay: 21.500 US$
- Venezuela: 500 t Reis, zwei Ärzte.
BRD
Die BRD-Regierung beteiligte sich im geringen Umfang, in den ersten beiden Jahren des „More Flags“ mit „Entwicklungshelfern,“ Krediten und Sachspenden (30 Krankenwagen) usw.[11] Danach wurde auf durchschnittlich jährlich US$ 7,5 Millionen aufgestockt, es befanden sich nach 1966 um 200 „technische Berater“ im Lande. Weitere 21,2 Mio. gab man als Kredite.
Die Helgoland mit acht Ärzten und 30 Pflegekräften diente als Lazarettschiff des Roten Kreuzes (bezahlt von der Bundesregierung). Sie lag September 1966 bis 30. Juni 1967 in Saigon, ab Oktober dann in der Marinebasis Da Nang. Nachdem man am Festland ein Krankenhaus mit 170 Betten gebaut hatte, war das Schiff überflüssig.
Der Malteser Hilfsdienst entsandte zunächst 26 später 47 Ärzte und fünf Professoren. Drei der Ärzte wurden während der Tet-Offensive getötet.
Siehe auch
Literatur
- Robert M. Blackburn: Mercenaries and Lyndon Johnson's “More Flags:” The Hiring of Korean, Filipino, and Thai soldiers in the Vietnam War. Jefferson 1994.
- Joseph W. Callaway: Mekong First Light. New York 2004. (u. a. Erlebnisbericht Ausbilder der Thais 1967)
- Steve Eather: Get the Bloody Job Done. St. Leonards (NSW) 1998. (Australische Flieger)
- Stanley Robert Larsen, James Collins: Allied Participation in Vietnam. CMH Pub 90-5, Washington D. C. 1985 (Digitalisat).
- Richard Ruth: In Buddha's Company: Thai Soldiers in the Vietnam War. Honolulu 2011, ISBN 978-0-8248-3489-0.
- [Verteidigungsministerium von Thailand]: Prawatikanrop khong thahan thai nai songhkram wiet nam. Bangkok 1998 (Amarin) [Offizielle Kriegsgeschichte]
Einzelnachweise
- ↑ Stanley Robert Larsen, James Collins: Allied Participation in Vietnam. CMH Pub 90-5, Washington D. C. 1985, Kapitel 1 (Digitalisat).
- ↑ a b c Larsen, Collin: Allied Participation in Vietnam. 1985, Chapter II.
- ↑ David Wyatt: Thailand: A Short History. Silkworm, Chiang Mai 2004, S. 277–278.
- ↑ A. McCoy: The Politics of Heroin … Brooklyn 1992, S. 190f, 378–379.
- ↑ = Camp Martin Cox 1966-7, als Hauptquartier der 9. US Inf. Division.
- ↑ 135th Assault Helicopter Co., RAN. Ruth (2011), S. 58–9.
- ↑ Sohn des Premierministers, der 1973 Demonstranten in Bangkok vom Hubschrauber aus beschoss. McCoy (1992) S. 190f.
- ↑ Ganzer Abschnitt nach: Richard Ruth: In Buddha's Company: Thai Soldiers in the Vietnam War. Honolulu 2011, ISBN 978-0-8248-3489-0. (bes. “Introduction”)
- ↑ Ganzer Abschnitt nach: Larsen, Collin: Allied Participation in Vietnam. 1985, chapter 7.
- ↑ General Service Medal (1962 GSM). Forces War Records, abgerufen am 22. Januar 2021.
- ↑ Blackburn: Mercenaries and Lyndon Johnson's... 1994, S. 13, 27. Drei Angehörige des Malteser Hilfsdienstes fielen im Rahmen der Tet-Offensive.