Generation IV International Forum

Das Generation IV International Forum (GIF) ist ein Forschungsverbund, der sich der gemeinsamen Erforschung und Entwicklung zukünftiger Kernkraftwerke verschrieben hat. Diese Kraftwerke der sogenannten IV. Generation sollen hohe Anforderungen an Sicherheit, Nachhaltigkeit und Wirtschaftlichkeit erfüllen. Ursprünglich hatte sich das GIF zum Ziel gesetzt, die ersten Prototypen um 2020 in Betrieb zu nehmen. Dieser Termin wurde auf 2030 verschoben. Die ersten kommerziellen Anlagen werden nicht vor 2040 bis 2050 erwartet (Stand 2014).[1]
Generationen

Leistungsreaktoren werden, wie in der Grafik dargestellt, in Generationen eingeteilt. Zur Generation I gehören die frühen Prototypreaktoren wie UNGG und Magnox. Die Generation II umfasst die kommerziellen Leistungsreaktoren PWR, BWR, AGR, N4 und CANDU. Fortgeschrittene Leichtwasserreaktoren werden als Generation III zusammengefasst. Dazu gehören AP 600 (ein Druckwasserreaktortyp von Westinghouse), System 80+ (ein Druckwasserreaktortyp von Combustion Engineering) und CANDU 6. Bekannter ist die Klasse der Reaktoren mit evolutionärem Design der Generation III+. Ihre Vertreter sind EPR, ABWR, AP1000,[2] Mitsubishi APWR,[3] und ESBWR.[4] Derzeit werden Reaktoren der Generation IV entwickelt, die im Folgenden beschrieben werden.
Geschichte
Die Entwicklung von Leistungsreaktoren der Generation IV begann im Januar 2000, als das Amt für Kernenergie, Wissenschaft und Technologie des US-Energieministeriums (englisch: United States Department of Energy) eine Gruppe hochrangiger Regierungsvertreter aus zunächst neun Ländern einberief, um unter dem Namen Generation IV International Forum Gespräche über die internationale Zusammenarbeit bei der Entwicklung neuer Kernenergiesysteme aufzunehmen.
Diese Gruppe, die später „GIF Policy Group“ genannt wurde, beschloss außerdem, eine Gruppe hochrangiger technischer Experten zu bilden, um Bereiche von gemeinsamem Interesse zu erkunden und Empfehlungen zu Forschungs- und Entwicklungsbereichen sowie zu Prozessen abzugeben, mit denen die Zusammenarbeit durchgeführt und bewertet werden könnte. Diese hochrangige technische Expertengruppe traf sich erstmals im April 2000.[5]
Auf einen Aufruf, Reaktortypen vorzuschlagen, wurden mehr als 100 Reaktortypen eingereicht. Davon wurden sechs Typen als erfolgversprechend ausgewählt, die zum Teil schon erprobt waren. Der mit Abstand am besten erprobte Typ war der schnelle natriumgekühlte Reaktor, der von Frankreich, Russland und China auf Basis eines Konzepts aus den 1950er Jahren entwickelt wurde, das auf eine Pionierarbeit aus den Vereinigten Staaten aufbaut.
Das Gründungsdokument des Generation IV International Forum ist in der GIF-Charta niedergelegt, die erstmals im Juli 2001 von Argentinien Brasilien, Kanada, Frankreich, Japan, Republik Korea, Südafrika, das Vereinigte Königreich und die Vereinigten Staaten unterzeichnet wurde.[6] Die Charta wurde 2002 auch von der Schweiz, 2003 von Euratom, 2006 von der Volksrepublik China und der Russischen Föderation unterzeichnet.
Im Juli 2011 einigten sich die dreizehn Mitglieder auf die Unterzeichnung einer Erweiterung der Charta und signalisierten damit den Wunsch, weiterhin bei der Forschung und Entwicklung der Generation IV zusammenzuarbeiten. Am 22. Juni 2016 unterzeichnete Australien die Charta und wurde damit das 14. Mitglied.
Mitglieder
- Seit 2001 (Gründungsmitglieder)[7]
Argentinien
Brasilien
Vereinigtes Königreich
Frankreich
Japan
Kanada
Südafrika
Südkorea
Vereinigte Staaten
- seit 2002
- seit 2003
- seit 2006
- seit 2016
- nichtaktive Mitglieder[7]
Argentinien und
Brasilien sind nichtaktive Mitglieder, das heißt, sie sind (noch) nicht in die aktive Entwicklung eingebunden, profitieren aber von den Forschungs- und Entwicklungsergebnissen.
Organisation
Das Generation IV International Forum ist ein Rahmen für die internationale Zusammenarbeit in der Forschung und Entwicklung von Kernenergiesystemen. Mitglieder können Staaten, aber auch Organisationen wie die Europäische Atomgemeinschaft (Euratom) sein. Die OECD Nuclear Energy Agency (NEA) mit Sitz in Paris unterstützt seit 2005 die Aktivitäten des Generation IV International Forum. Sie stellt technische Sekretariatsdienste zur Verfügung, archiviert Aufzeichnungen und Dokumente und pflegt die internen und externen Websites des Forums. Das technische Sekretariat der NEA besteht aus mehr als 12 Voll- und Teilzeitkräften, während die inhaltliche Arbeit von den GIF-Gremien und den zuständigen Institutionen der Mitglieder geleistet wird.[8]
Die organisatorische Struktur der GIF-Aktivitäten ist in der GIF-Charta festgelegt.[6] Die GIF-Governance-Struktur und die Beziehungen zwischen den verschiedenen GIF-Gremien sind auf der Website GIF Governance Structure dargestellt.[9] Die GIF wird von der Policy Group (PG) geleitet, die für die Koordinierung der GIF-Kooperationsbemühungen, die Festlegung von Leitlinien für die GIF-Aktivitäten und die Interaktion mit Dritten zuständig ist. Seit 2016 wird die GIF Policy Group von einem Vorsitzenden und drei stellvertretenden Vorsitzenden geleitet.
Die Expertengruppe (EG), die der PG unterstellt ist, hat die Aufgabe, den Fortschritt der Kooperationsprojekte zu überprüfen und der PG Empfehlungen für notwendige Maßnahmen zu geben. Die Expertengruppe berät die PG hinsichtlich F&E-Strategie, -Prioritäten und -Methodik sowie bei der Bewertung von Forschungsplänen, die im Rahmen von Systemvereinbarungen (System Agreements, SA) erstellt werden. Die F&E-Aktivitäten für jedes GIF-System werden durch eine Reihe von Projektvereinbarungen (Project Agreements, PA) umgesetzt, die von interessierten Einrichtungen unterzeichnet werden. Ein Project Management Board (PMB) wird von den Unterzeichnern jedes PA eingerichtet, um die Projektaktivitäten zu planen und zu überwachen. Das Hauptziel besteht darin, die Durchführbarkeit und Leistung des entsprechenden Systems der Generation IV in dem betreffenden technischen Bereich zu bewerten.[9]
Finanzen
Sofern nicht anders vereinbart, werden alle Kosten, die sich aus den in dieser Charta vorgesehenen Aktivitäten ergeben, von demjenigen getragen, der sie verursacht. Die Beteiligung der einzelnen Mitglieder an den Aktivitäten der GIF hängt von der Verfügbarkeit finanzieller, personeller und sonstiger Ressourcen ab.[6]
Welche Kosten auf ein Mitglied zukommen, wurde vom GIF in den Richtlinien zur Kostenschätzung für Kernenergiesysteme der Generation IV aus dem Jahr 2007 recht detailliert abgeschätzt.[10] Eine Aktualisierung der Kostenschätzung von 2007 ist im Jahresbericht 2022 angekündigt worden, insbesondere im Hinblick auf Bewertung kleiner Reaktoren.[11]
Open Research
Die von der GIF geförderte Forschung und Entwicklung soll nach Möglichkeit offen und nicht proprietär sein (Open Research). Der Schutz und die Zuweisung von geistigem Eigentum sowie der Umgang mit geschützten Informationen im Rahmen einer F&E-Zusammenarbeit unter der Schirmherrschaft der GIF werden durch Durchführungsvereinbarungen zwischen den teilnehmenden Mitgliedern geregelt.[6]
Jahresberichte
Seit 2007 veröffentlicht die GIF Jahresberichte (englisch Annual Reports). Ein Jahresbericht fasst die Ziele und Erfolge der GIF im jeweiligen Jahr zusammen, beschreibt Neuerungen in Mitgliedschaft und Organisation und gibt einen Überblick über die Zusammenarbeit mit anderen internationalen Anstrengungen zur Entwicklung der Kernenergie. Der Schwerpunkt liegt auf den technischen Fortschritten im Berichtsjahr.[12]
Schlüsselthemen der GIF für die Jahre 2022 bis 2024 waren bzw. sind u. a. die Bekämpfung des Klimawandels, flexibler Betrieb, nichtelektrische Anwendungen, verbesserte Wirtschaftlichkeit und die stärkere Einbindung des Privatsektors und der Industrie.
Entwicklungsziele
Die Kernkraftwerke der Generation III und III+ (z. B. der Europäische Druckwasserreaktor) sind wie die meisten Vorgänger der Generation II Leichtwasserreaktoren, die angereichertes Uran als Brennstoff verwenden. Wenn die Brennstäbe wieder aus dem Reaktor entfernt werden, enthalten sie überwiegend nicht mehr spaltbares Uran und Plutonium. Beides sind Stoffe, die im Prinzip zu neuen Brennelementen verarbeitet werden könnten. Die restlichen 3 % sind Spaltprodukte und höhere Actinoide, die den eigentlichen radioaktiven Abfall ausmachen. Es würde also ein Großteil des möglichen Brennstoffes in die Endlagerung überführt, auch langlebige Transurane. Im Falle der direkten Endlagerung der abgebrannten Brennelemente fallen pro Jahr bei einem großen Kernkraftwerk etwa 50 m³ hochradioaktive Abfälle an. Im Falle der Wiederaufarbeitung sind es noch etwa 7 m³ pro Jahr, wobei durch den Betrieb der Wiederaufarbeitungsanlage das Volumen des schwach- und mittelaktiven Abfalls auf das Fünffache steigt.
Wenn Erdöl und andere fossile Brennstoffe zur Neige gehen, wird die Bereitstellung von verhältnismäßig mehr Energie aus anderen Quellen notwendig sein. Je nach Anwendungsfall können dies unterschiedliche Quellen sein. Kernkraftwerke der IV. Generation könnten auch zur Wasserstoffherstellung (Schwefelsäure-Iod-Verfahren) und zur Produktion von XtL-Kraftstoffen (Kohleverflüssigung+Fischer-Tropsch-Synthese) benötigte Prozesswärme liefern, eine Fernwärmenutzung ist ebenfalls denkbar.

Ziele für die Entwicklung der Kernkraftwerke der IV. Generation sind deshalb:
Nachhaltigkeit
- möglichst effektive Nutzung der zur Verfügung stehenden Kernbrennstoffe
- mögliche Nutzung alternativer Brennstoffe wie Thorium und Plutonium aus Kernwaffen
- Minimierung und weitestgehende Selbstverwertung von radioaktiven Abfällen
- möglichst nur Abfälle mit geringer Halbwertszeit: Beim Einsatz der fortgeschrittensten Brennstoffzyklen und intensivem Brennstoffrecycling (mit noch zu entwickelnden Methoden) könnte es möglich sein, die Endlagerungszeit der Abfälle um mehrere Größenordnungen zu reduzieren[13]
Wirtschaftlichkeit
- geringere Lebenszykluskosten gegenüber anderen Energieformen
- mit anderen Energieformen vergleichbares finanzielles und technisches Risiko
- wirtschaftliche Kohleveredlung und Wasserstoffherstellung
- Fernwärmenutzung
Sicherheit
- hohe Sicherheitsstandards
- sehr geringe Wahrscheinlichkeit von schweren Reaktorschäden
- Eliminierung des Bedarfs an externer Notfallversorgung
- möglichst unattraktive Quelle für Diebstahl oder Abzweigung von spaltbarem Material
- Uran-Anreicherung sollte für den Betrieb nicht nötig sein
- möglichst sicher gegenüber terroristischen Anschlägen
- Containment mit Inertgas gefüllt, um Brände auszuschließen
Reaktortypen
Im Dezember 2002 wurde die sogenannte Technology Roadmap veröffentlicht, die sechs Reaktortypen beschreibt, die als geeignet angesehen werden, die Entwicklungsziele zu erreichen beziehungsweise diesen zu entsprechen.[13] Zum Ziel der Nachhaltigkeit sind die meisten Reaktortypen Brutreaktoren. Jeder Reaktortyp wird hinsichtlich seiner Eigenschaften bewertet, sowie Forschungsschwerpunkte genannt, die bewältigt werden müssen, um die Einsatzreife des jeweiligen Typs zu erreichen.
Im Folgenden eine Übersicht über die sechs Reaktortypen mit kurzer Beschreibung. Für Details kann auf die jeweiligen Fachartikel zugegriffen werden. Es folgt bei jedem Typ eine kurze Auflistung seiner Vor- und Nachteile im Vergleich zu den anderen Reaktortypen.
Schneller gasgekühlter Reaktor

(Gas-Cooled Fast Reactor, GFR)
Der schnelle gasgekühlte Reaktor verwendet schnelle Neutronen zur Spaltung des Brennstoffs und einen direkten Heliumkreislauf, um einen hohen Wirkungsgrad zu erzielen. Die Leistungsdichte des Kerns ist höher als bei Hochtemperaturreaktoren. Als Brennstoff kommen Uran, Thorium oder Plutonium oder Mischungen davon zum Einsatz. Der Brennstoff liegt in keramischer Form vor und ist dadurch sehr temperaturbeständig, ebenfalls sind mit Keramik umhüllte Brennelemente denkbar. Durch die Verwendung von unmoderierten Neutronen kommt es auch zu Transmutationen von Transuranen, was den Atommüll reduziert. Der Reaktorkern ist aus nadel- oder plattenförmigen Brennstoffanordnungen oder prismatischen Blöcken aufgebaut. Die hohe Kernaustrittstemperatur von etwa >850 °C kann als Prozesswärme im Schwefelsäure-Iod-Verfahren verwendet werden, um Wasserstoff herzustellen oder zur Kohleveredelung (XtL-Kraftstoff).[14]
- Vorteile
- einfacher Aufbau
- Helium als Kühlmittel wird nicht radioaktiv
- extrem temperaturbeständiger Kern (Schmelzpunkt Thoriumdioxid 3390 °C)
- Prozesswärme für Wasserstoffherstellung oder Kohleveredelung
- Transmutation langlebiger Radionuklide in kurzlebigere durch schnelle Neutronen
- Nachteile
- hohe thermische Lasten
- hoher Neutronenfluss
Entwicklungsteam: Euratom, Frankreich, Japan, Schweiz
Höchsttemperaturreaktor

(Very High Temperature Reactor, VHTR)
Der Hochtemperaturreaktor ist ein Konzept, bei dem der Kern in Form eines Prismen- oder Kugelhaufens vorliegt. Die Kugeln bestehen aus Graphit und besitzen im Inneren kleine Körner aus Uran- oder Thoriumkeramik, die 5 % der Kugelmasse ausmachen. Das Graphit wirkt als Moderator und schützt den Brennstoff vor der Umgebung im Reaktor. Der Haufen wird mit gasförmigem Helium durchspült, um die Wärme abzuführen. Das Gas besitzt eine Kernaustrittstemperatur von über 1000 °C und wird anschließend direkt in einer Turbine entspannt. Die geringe Leistungsdichte von 6 MW/m³ macht den Höchsttemperaturreaktor inhärent sicher, d. h. es kann keine Kernschmelze stattfinden. Mit zunehmender Temperatur des Reaktors erhöht sich die thermische Geschwindigkeit der Brennstoffatome, was die Wahrscheinlichkeit des Neutroneneinfangs durch 238Uran erhöht und dadurch die Reaktionsrate reduziert. Bauartbedingt gibt es also eine maximale Reaktortemperatur; wenn diese unterhalb des Schmelzpunktes des Reaktormaterials liegt, kann keine Kernschmelze stattfinden. Dafür muss allerdings sichergestellt sein, dass der Reaktor die entstehende Wärme passiv nach außen abstrahlen kann. Die hohe Kernaustrittstemperatur kann als Prozesswärme im Schwefelsäure-Iod-Verfahren verwendet werden, um Wasserstoff herzustellen oder um Kohle zu veredeln (XtL-Kraftstoff).[15]
- Vorteile
- hoher Wirkungsgrad (50 %)
- keine Kernschmelze möglich
- Uran und Thorium als Brennstoff möglich
- Helium kann nicht aktiviert (radioaktiv) werden
- druckloser Kreislauf
- Prozesswärme für Wasserstoffherstellung oder Kohleveredelung
- Nachteile
- Graphit als Moderator
- hohe thermische Lasten
- Anstieg der Viskosität von Helium bei steigender Temperatur
- In reinem Helium wird die Oxid-Schutzschicht auf Metallen zerstört
- Durch Abrieb der verwendeten Kugeln entsteht eine große Menge radioaktiven Staubs
Entwicklungsteam: Kanada, China, Euratom, Frankreich, Japan, Korea, Schweiz, USA, Südafrika
Überkritischer Leichtwasserreaktor

(Super-Critical Water-Cooled Reactor, SCWR)
Der Überkritische Leichtwasserreaktor ist ein thermischer Reaktor, der überkritisches Wasser als Arbeitsmedium verwendet. Der Aufbau entspricht einem Siedewasserreaktor mit einem einfachen Kreislauf, das Arbeitsmedium Wasser befindet sich aber stets über dem kritischen Punkt, es finden also im Primärkreislauf keine Phasenübergänge statt. Die Kerntemperatur ist höher als bei Siede- und Druckwasserreaktoren. Das Wasser wird in einem einfachen Kreislauf in die Turbine gespeist, um Energie zu gewinnen. Das superkritische Wasser wirkt als Moderator, jedoch werden die Neutronen nur teilweise moderiert, um die Leistungsdichte zu erhöhen und um die Transmutation von Actinoiden zu ermöglichen. Der Vorteil liegt im einfachen und preisgünstigen Aufbau der Anlage und in hohen Wirkungsgraden (bis 45 %). Wegen des hohen Druckes im Kreislauf ist das Containment dicker.[16]
- Vorteile
- hoher Wirkungsgrad (45 %)
- einfacher Aufbau
- Transmutation langlebiger Radionuklide in kurzlebigere durch schnelle Neutronen
- Nachteile
- Turbine wird wie im Siedewasserreaktor kontaminiert
- sehr hoher Druck im Kreislauf (250 bar)
- stärkeres Containment notwendig
- Wasser kondensiert bei Kühlmittelverluststörfall, die Leistung steigt kurz an („Höcker“)
- Voidkoeffizient je nach Konstruktion und Beladung leicht positiv oder stark negativ
Entwicklungsteam: Kanada, Euratom, Japan
Schneller natriumgekühlter Reaktor

(Sodium-Cooled Fast Reactor, SFR)
Der schnelle natriumgekühlte Reaktor ist ein Brutreaktor, das heißt, er kann mehr Brennstoff produzieren als er selbst verbraucht. Die Effizienz soll durch das Erbrüten von Plutonium aus Natururan gesteigert werden. Der Reaktor arbeitet ohne Moderator; er verwendet schnelle Neutronen, um die Kernspaltung aufrechtzuerhalten. Wenn der Reaktor überhitzt, erhöht sich die Eigenbewegung der Uranatome, was die Wahrscheinlichkeit des Neutroneneinfangs durch 238Uran erhöht und dadurch die Spaltungsrate reduziert. Der Reaktor ist somit allein durch das physikalische Verhalten der enthaltenen Brennstoffe vor einer Kernschmelze geschützt, ohne dass zusätzliche Sicherheitsvorrichtungen erforderlich wären. Zur Wärmeabfuhr wird flüssiges Natrium verwendet, die Kernaustrittstemperatur beträgt maximal 550 °C. Der Reaktorkern sitzt in einem Becken aus flüssigem Natrium. Über einen Wärmeübertrager wird die Wärme an einen zweiten Natriumkreislauf abgegeben, dieser dient bei Leckagen als Schutz, da Natrium sehr reaktionsfreudig ist. Im dritten Kreislauf wird Wasser verdampft, um einen Turbosatz anzutreiben.[17]
Einige SFR sind schon weltweit kommerziell im Einsatz gewesen (bspw. Phénix 1973–2010, BN-Reaktor 1980–heute), sodass bei dieser Baureihe am meisten Erfahrung gesammelt wurde. Das wichtigste SFR-Projekt der Generation-IV ist der Power Reactor Innovative Small Module PRISM[18] von Hitachi und General Electric. Das zweite SFR-Projekt der Generation-IV war der französische Advanced Sodium Technological Reactor for Industrial Demonstration (ASTRID). Über den Bau der Anlage sollte ursprünglich 2020 entschieden werden.[19] Mitte 2019 berichtete die Presse, dass ASTRID eingestellt wird.[20]
- Vorteile
- Erbrüten von Brennstoff
- passiv sicher
- druckloser Primär- und Sekundärkreislauf
- Transmutation langlebiger Radionuklide in kurzlebigere durch schnelle Neutronen
- Nachteile
- drei Kreisläufe
- das als Kühlmittel eingesetzte Natrium ist sehr reaktionsfreudig
- komplexes, teures System
- Erbrüten von waffentauglichem Plutonium
Entwicklungsteam: China, Euratom, Frankreich, Japan, Korea, USA
Schneller bleigekühlter Reaktor

(Lead-Cooled Fast Reactor, LFR)
Der schnelle bleigekühlte Reaktor verwendet schnelle Neutronen und eine eutektische Blei-Bismut-Legierung zur Wärmeabfuhr. Das System wird auch als „nukleare Batterie“ bezeichnet, da es Jahrzehnte (15 bis 20 Jahre) ohne Neubefüllung betrieben werden kann. Es gibt keine Pumpen im Primärkreislauf, gekühlt wird durch natürliche Konvektion. Der Brennstoff liegt in metallischer Form vor und besteht aus angereichertem 235Uran, MOX und Transuranen. Durch die lange Verweildauer der Brennelemente im Reaktor ist die Wahrscheinlichkeit einer Kernspaltung pro einzelnem Atom über die Zeit erhöht, das heißt auch Teilchen mit kleinem Wirkungsquerschnitt (gemessen in Barn) können gespalten werden oder zumindest transmutieren. Die Kernaustrittstemperatur beträgt ungefähr 560 °C, die maximale Temperatur des mit Kohlendioxid als Arbeitsgas betriebenen Joule-Kreisprozesses 400 °C. Der Wirkungsgrad beträgt etwa 44 %. Die Blei-Bismut-Legierung muss immer flüssig gehalten werden, da der Reaktor sonst unbrauchbar würde.[21]
Das wichtigste internationale Projekt dieser Art ist MYRRHA (Multi-purpose hYbrid Research Reactor for High-tech Applications).
- Vorteile
- geringe thermische Lasten
- druckloser Primärkreislauf
- keine Pumpen
- Blei besitzt hohen Siedepunkt und gute Abschirmungseigenschaften
- Transmutation langlebiger Radionuklide in kurzlebigere durch schnelle Neutronen
- Nachteile
- Wenn die Blei-Bismut-Legierung austritt oder nicht warm genug gehalten wird, verfestigt sie sich, und der Reaktor wird unbrauchbar. Siehe die Auswirkungen bei sowjetischen U-Booten der Alfa-Klasse.
- Bismut ist teuer und selten
- Blei und Bismut sind sehr dicht, das höhere Gewicht erfordert stärkere Strukturen um erdbebensicher zu sein. Die Baukosten sind daher erhöht.
Entwicklungsteam: Euratom, Japan
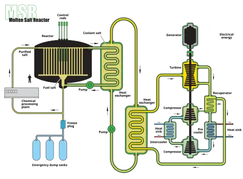
Flüssigsalzreaktor


(Molten Salt Reactor, MSR)
In einem Flüssigsalzreaktor wird flüssiges Salz als Kühlmittel und Brennstoffträger verwendet. Versuche fanden bereits in den 1960er Jahren statt, um nuklear angetriebene Bomber damit auszustatten. Der Flüssigsalzreaktor besitzt drei Kreisläufe. Im ersten dient ein Salz als Kühlmittel, zum Beispiel 2 LiF–BeF2. In das Salz wird der Brennstoff gemischt, der ebenfalls als Salz vorliegt. In Frage kommen hier 235UF4 und 232ThF4 als 1- bis 2-prozentige Beimischung. Es gibt auch Überlegungen, waffentaugliches Plutonium als Brennstoff 239PuF3 zu verwenden, das bei der Verschrottung von Kernwaffen anfällt.[22] Das durch die Hitze flüssige Salz wird durch einen „Reaktorkern“ aus Graphit gepumpt. Da Graphit als Moderator wirkt, kommt es hier zu Kernspaltungen, das Salz erhitzt sich auf fast 800 °C. Nach Verlassen der Reaktionszone fließt das Kühlmittel zum ersten Wärmetauscher. Die Wärme wird dort an einen zweiten Flüssigsalzkreislauf abgegeben, der ohne Brennstoffe zirkuliert und Kontaminationen bei Wärmetauscherlecks vorbeugen soll. Die Wärme wird schließlich an den dritten Kreislauf abgegeben, der einen Turbosatz antreibt. Unter dem Graphitkern befindet sich ein wassergekühltes Ventil, das durchschmilzt, falls die Kühlung ausfallen sollte, abgeschaltet wird oder die Temperatur im Brennstoffkreislauf zu hoch wird. Die Schwerkraft lässt das Salz in Tanks fließen. Die Tanks sind gekühlt, um die Nachzerfallswärme aufzunehmen (stehen zum Beispiel in einem Wasserbecken), und so angeordnet, dass keine kritische Masse der Schmelze zustande kommt.[23]
- Vorteile
- Reaktorkern ist bereits geschmolzen
- Das Neutronengift 135Xe kann problemlos aus dem Primärkreislauf entfernt werden
- Reaktorschnellabschaltung erfolgt konstruktionsbedingt automatisch
- druckloser Primär- und Sekundärkreislauf, daher kein komplexer Reaktordruckkessel notwendig.
- kleine Bauweisen möglich
- Uran, Thorium und möglicherweise auch Plutonium als Brennstoff möglich
- Prozesswärme für Wasserstoffherstellung oder Kohleveredelung
- Nachteile
- Li-7 muss im Primärkreislauf verwendet werden, da sonst Fluorwasserstoff entsteht
- drei Kreisläufe
- Graphit als Moderator
- Flüssigsalze sind korrosiv und erfordern spezielle korrosionsbeständige Metall-Legierungen
Entwicklungsteam: Euratom, Frankreich
Generation-IV-Projekte
Die folgende Tabelle fasst einige Merkmale der Reaktoren der Generation IV zusammen und gibt Beispiele für Institutionen, die diese Reaktoren entwickeln.[24] Die Reaktortypen (Typ) unterscheiden sich zunächst durch ihr Neutronenspektrum. Ein Reaktor, der hauptsächlich thermische Neutronen zur Kernspaltung nutzt, hat ein thermisches Neutronenspektrum und wird als thermischer Reaktor bezeichnet. Im Gegensatz dazu nutzt ein schneller Reaktor auch „schnelle“, d. h. energiereiche Neutronen zur Kernspaltung, die nicht durch einen Moderator abgebremst werden. Er wird auch Schneller Brüter oder Brutreaktor genannt. Im Vergleich zu konventionellen Reaktoren gewinnen schnelle Reaktoren bis zu 70-mal mehr Energie aus ihrem Brennstoff, was die Nachhaltigkeit der Kernenergie deutlich verbessert. Sie können auch das Volumen, die Toxizität und die Lebensdauer der radioaktiven Endabfälle erheblich reduzieren.[25]
Die jeweiligen Brennstoffe, Kühlmittel und Betriebstemperaturen (Temp.) finden sich in den Spalten 3, 4 und 5. Beim Brennstoffkreislauf wird zwischen offenem und geschlossenem Zyklus unterschieden. Vom offenen Zyklus spricht man, wenn der abgebrannte Kernbrennstoff nicht wiederaufgearbeitet wird. Wird er wiederaufgearbeitet, spricht man vom geschlossenen Zyklus. Großbritannien und Frankreich setzen auf einen geschlossenen Kreislauf mit Wiederaufarbeitungsanlagen. Die USA betreiben dagegen seit 1977 einen offenen Kreislauf ohne kommerzielle Wiederaufarbeitung mit direkter Zwischenlagerung und geplanter Endlagerung.[26][27]
Die Tabelle zeigt, dass die Leistung der Reaktoren der Generation IV in den meisten Fällen noch nicht endgültig festgelegt ist. In der letzten Spalte sind die Entwickler und, soweit vorhanden, die Namen der Reaktorprojekte in Klammern aufgeführt. Aus der Anzahl der in der Tabelle aufgeführten Entwickler kann grob abgeschätzt werden, welche Reaktortypen der Generation IV derzeit favorisiert werden.
| Typ | Neutronen- spektrum |
Brenn- stoff[28] |
Kühl- mittel |
Temp. (°C) | Zyklus | Leistung (MW) |
Entwickler (Projektname) |
|---|---|---|---|---|---|---|---|
| GFR | schnell | (U,Pu)C | Helium | 850 | geschl. | 1200 | General Atomics (Energy Multiplier Module)[29] |
| VHTR | thermisch | UOC u. a. | Helium | 900–1000 | offen | 250–300 | JAEA (High-Temperature Engineering Test Reactor)[30]
Tsinghua-Universität (HTR-10) Tsinghua University & China Nuclear Engineering Corporation (HTR-PM)[31] X-energy (X-energy)[32] |
| SCWR | thermisch oder schnell | UO2 | Wasser | 510–625 | offen oder geschl. | 300–700, 1000–1500 | Gidropress (WWER-SKD-1700 (auch WWER-1700, V-393 oder WWER-SCWR)) |
| SFR | schnell | U-Pu-Zr o. MOX | Natrium | 520–550 | geschl. | 30–150, 300–1500, 1000–2000 | TerraPower (Sodium fast reactor (Natrium)[34] / Traveling wave reactor – TWR)[35]
GE Hitachi Nuclear Energy (PRISM)[37] China National Nuclear Corporation (CFR-600)[38][39] Indira Gandhi Centre for Atomic Research (Prototype Fast Breeder Reactor) |
| LFR | schnell | (U,Pu) | Blei | 480–800 | geschl. | 20–180, 300–1200, 600–1000 | Obninsk (BREST-300 und BREST-1200)
Schweden, Kanada (SEALER)[40] |
| MSR | schnell oder thermisch | Salz | Fluoride oder Chloride | 700–800 | geschl. | 250–1000 | Seaborg Technologies (CMSR)[41]
Elysium Industries India Private Limited (MCSFR)[42] Thorizon (MSR)[43] Moltex Energy Canada Inc. (Stable Salt Reactor)[44] Flibe Energy (Liquid fluoride thorium reactor)[45] Copenhagen Atomics (Copenhagen Atomics Waste Burner)[46] Thorium Tech Solution (Fuji MSR)[47] Terrestrial Energy (IMSR) Southern Company[48] Indonesien (ThorCon)[49] |
Weblinks
- Homepage des GIF (englisch)
- A Technology Roadmap for Generation IV Nuclear Energy Systems – Ten Nations Preparing Today for Tomorrow's Energy Needs. (PDF) U.S. DOE Nuclear Energy Research Advisory Committee and the Generation IV International Forum, Dezember 2002, abgerufen am 18. November 2023 (englisch, 91 S.).
- GIF R&D Outlook for Generation IV Nuclear Energy Systems. (PDF) The Generation IV International Forum, 21. August 2009, abgerufen am 18. November 2023 (englisch, 32 S.).
- Technology Roadmap Update for Generation IV Nuclear Energy Systems – Preparing Today for Tomorrow's Energy Needs. (PDF) OECD Nuclear Energy Agency for the Generation IV International Forum, Januar 2014, abgerufen am 18. November 2023 (englisch).
- Thomas Schulenberg et al.: Was ist Generation IV? Forschungszentrum Karlsruhe GmbH, Karlsruhe 2004 (IV, 24 S., kit.edu – Wissenschaftlicher Bericht FZKA 6967).
- Magnus Mori: Core design analysis of the supercritical water fast reactor. Universität Stuttgart, Dissertation, 2005. Stuttgart 2005 (englisch, uni-stuttgart.de [PDF; 4,7 MB]).
Einzelnachweise
- ↑ Geert De Clercq: Can Sodium Save Nuclear Power? In: Scientific American. 13. Oktober 2014, abgerufen am 18. November 2023 (englisch).
- ↑ Englischsprachige Wikipedia: AP1000
- ↑ Englischsprachige Wikipedia: Mitsubishi APWR
- ↑ Englischsprachige Wikipedia: Economic Simplified Boiling Water Reactor
- ↑ Origins of the GIF
- ↑ a b c d GIF Charter November 2006
- ↑ a b GIF Membership
- ↑ GIF Technical Secretariat
- ↑ a b GIF Governance Structure
- ↑ COST ESTIMATING GUIDELINES FOR GENERATION IV NUCLEAR ENERGY SYSTEMS. The OECD Nuclear Energy Agency for the Generation IV International Forum, 26. September 2007, abgerufen am 18. November 2023 (englisch, GIF/EMWG/2007/004, 181 S.).
- ↑ GIF Annual Report 2022, S. 48 f.
- ↑ GIF Annual Reports
- ↑ a b GIF Roadmap 2002
- ↑ GIF Gas-Cooled Fast Reactor (GFR)
- ↑ GIF Very-High-Temperature Reactor (VHTR)
- ↑ GIF Supercritical-Water-Cooled Reactor (SCWR)
- ↑ GIF Sodium-Cooled Fast Reactor (SFR)
- ↑ Decades of innovation helped GEH create PRISM ( vom 5. Dezember 2016 im Internet Archive), GE Hitachi
- ↑ Frankreich plant Bau von Atomreaktoren der vierten Generation. Kooperation International, archiviert vom (nicht mehr online verfügbar) am 5. März 2016; abgerufen am 18. November 2023.
- ↑ Le Monde, Nucléaire: la France abandonne la quatrième génération de réacteurs
- ↑ GIF Lead-Cooled Fast Reactor (LFR)
- ↑ Molten Salt Reactors For Burning Dismantled Weapons Fuel (web.archive.org)
- ↑ GIF Molten Salt Reactor (MSR)
- ↑ GIF R&D Outlook for Generation IV Nuclear Energy Systems. 21. August 2009, abgerufen am 18. November 2023 (englisch).
- ↑ Jeffrey Donovan: Next Generation Nuclear Reactors: IAEA and GIF Call for Faster Deployment. IAEA, 17. Juli 2020, abgerufen am 18. November 2023 (englisch).
- ↑ Regulating change – the challenge facing US reprocessing - Nuclear Engineering International. Nuclear Engineering International, 6. Oktober 2021, archiviert vom (nicht mehr online verfügbar) am 18. November 2023; abgerufen am 18. November 2023 (englisch). Info: Der Archivlink wurde automatisch eingesetzt und noch nicht geprüft. Bitte prüfe Original- und Archivlink gemäß Anleitung und entferne dann diesen Hinweis.
- ↑ Fuel reprocessing (recycling). U.S. Nuclear Regulatory Commission, 9. März 2021, abgerufen am 18. November 2023 (amerikanisches Englisch).
- ↑ Technology Roadmap Update des Gen IV, aus der Nuclear Energy Agency von der OECD, Januar 2014, S. 61 (englisch)
- ↑ Englischsprachige Wikipedia: Energy Multiplier Module
- ↑ Outline of High Temperature Engineering Test Reactor. Japan Atomice Energy Agency, HTGR Research and Development Center, abgerufen am 18. November 2023 (englisch).
- ↑ Key components of second HTR-PM reactor connected. World Nuclear News, abgerufen am 18. November 2023 (englisch).
- ↑ X-energy is a nuclear reactor & fuel design engineering company. We develop Generation IV high-temp gas cooled nuclear reactors & the TRISO-X fuel to power them. x-energy, abgerufen am 18. November 2023 (englisch).
- ↑ Philip MacDonald et al.: Feasibility Study of Supercritical Light Water Cooled Reactors for Electric Power Production: Nuclear Energy Research Initiative Project 2001-001, Westinghouse Electric Co. Grant Number: DE-FG07-02SF22533, Final Report. Idaho National Laboratory; Distributed by the Office of Scientific and Technical Information, U.S. Dept. of Energy, Idaho Falls, Idaho, Oak Ridge, Tenn. 2005 (xiv, 174 S., unt.edu).
- ↑ Englischsprachige Wikipedia: Sodium fast reactor (Natrium)
- ↑ Natrium Reactor and Integrated Energy Storage / Molten Chloride Fast Reactor Technology / Traveling Wave Reactor Technology. TerraPower, abgerufen am 18. November 2023 (englisch).
- ↑ Englischsprachige Wikipedia: Toshiba 4S
- ↑ Englischsprachige Wikipedia: PRISM (reactor)
- ↑ Englischsprachige Wikipedia: CFR-600
- ↑ China begins building pilot fast reactor. World Nuclear News, abgerufen am 18. November 2023 (englisch).
- ↑ J. Wallenius et al.: SEALER: A small lead-cooled reactor for power production in the Canadian Arctic. IAEA-CN245-431, abgerufen am 18. November 2023 (englisch).
- ↑ Englischsprachige Wikipedia: Seaborg Technologies
- ↑ ELYSIUM INDUSTRIES: Molten Chloride Salt Fast Reactor. Thorium Energy Alliance, 1. Oktober 2019, abgerufen am 18. November 2023 (englisch).
- ↑ A developer of nuclear power solutions. We design and create frontier technology for Thorium Molten Salt Reactors (MSR). THORIZON, abgerufen am 18. November 2023 (englisch).
- ↑ Moltex Energy. In: Moltex Energy. Abgerufen am 18. November 2023 (englisch).
- ↑ Energy, the Way It Should Be. Flibe Energy, abgerufen am 18. November 2023 (englisch).
- ↑ Mass manufacturing thorium reactors. copenhagen atomics, abgerufen am 18. November 2023 (englisch).
- ↑ Englischsprachige Wikipedia: Fuji Molten Salt Reactor
- ↑ Southern Company subsidiary and TerraPower complete installation of Integrated Effects Test, a key milestone in development of Molten Chloride Fast Reactor Arctic. Southern Company, 18. Oktober 2022, abgerufen am 18. November 2023 (englisch).
- ↑ Englischsprachige Wikipedia: ThorCon nuclear reactor