Gittergleichrichtung
Die Gittergleichrichtung, auch Audiongleichrichtung oder Gitterdemodulation genannt, wird zur Demodulation von amplitudenmodulierteren Signalen von Rundfunksendern benutzt. Zuerst wurde die Gittergleichrichtung mit einer Triode betrieben, einer Elektronenröhre mit drei Elektroden.[1] Sie wurde bis Mitte des 20. Jahrhunderts bei kostengünstigen Rundfunkempfangsgeräten wie dem Audion eingesetzt und besitzt heute kaum noch nennenswerte Anwendungsbereiche.
Die Schaltungen für Gittergleichrichtung und Spitzenklemmung sind gleich. Die Schaltungen für Einweggleichrichter und Hüllkurvendetektor werden auch für die AM-Demodulation benutzt, sind aber schaltungstechnisch unterschiedlich aufgebaut.


Funktionsbeschreibung
Nebenstehende Schaltskizze zeigt eine Gittergleichrichtung mit einer Triode.[2] Das amplitudenmodulierte Empfangssignal wird links über eine RC-Kombination (Gitterkombination) dem Gitter der Triode zugeführt. Das demodulierte und verstärkte Basisbandsignal liegt am Widerstand R2 an. C2 bildet mit dem Innenwiderstand der Triode zusammen einen Tiefpass. Über C3 wird ein Niederfrequenzverstärker angeschlossen.
Die Gitterkombination gibt es in verschiedenen Varianten. Der Widerstand R1 kann parallel zum Kondensator C1 geschaltet werden, siehe Audion.
Die Besonderheit dieser Schaltung liegt darin, dass die Triode zwei Funktionen übernimmt:
- Das Steuergitter verhält sich zur beheizten Kathode der Röhre wie eine Röhrendiode. Dabei können sehr leicht negative Ladungsträger (Elektronen) von der Kathode zum Gitter gelangen, hingegen nicht in umgekehrter Richtung. Dadurch tritt eine Spitzenklemmung auf, welche zur Demodulation des amplitudenmodulierten Signals verwendet wird.
- Sie dient als Verstärker und verstärkt das schwache Signal vom Eingang auf ein Niveau, das beispielsweise über einen Lautsprecher wiedergegeben werden kann. Dabei wird die Eigenschaft der Elektronenröhre ausgenutzt, dass die Gitterspannung den Strom zwischen Kathode und Anode der Röhre steuert.
Ersatzschaltungen


Grundsätzlich kann die AM-Demodulation bei nicht unterdrücktem Träger schaltungstechnisch mit geringem Aufwand durch eine Gleichrichtung und anschließende Tiefpassfilterung erreicht werden. Die Gleichrichtung des empfangenen Eingangssignals kann auf zwei Arten erfolgen:[3]
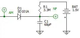
- Als Spitzenklemmung wie in nebenstehender Abbildung dargestellt. Das amplitudenmodulierte Eingangssignal wird links zugeführt. Das modifizierte HF-Signal kann rechts abgegriffen werden. Die Halbleiterdiode stellt dabei den Gitter- und den Kathodenanschluss der Triode dar um die Funktion der Gittergleichrichtung zu verdeutlichen.
- Als Einweggleichrichter, wie in nebenstehender zweiter Abbildung dargestellt. Dabei werden Eingangssignale nicht passender Polarität blockiert und nicht an den Ausgang durchgeleitet.
Bei beiden Schaltungen dient eine Kombination aus einem Widerstand R und Kondensator C dazu, einen Tiefpass 1. Ordnung mit der 3 dB Grenzfrequenz von f = (2πRC)−1 darzustellen, und hochfrequente Trägeranteile am Ausgang zu unterdrücken. Dieser Tiefpass wird bei der Gittergleichrichtung auch als Gitterkombination bezeichnet und die Dimensionierung der beiden Bauelemente richtet sich nach der zu übertragenen Basisbandbreite, mit der maximalen Frequenzkomponente fmax, und dem verwendeten Modulationsgrad m. In der Praxis wird das Produkt aus R und C etwas kleiner als:
gewählt. So darf beispielsweise bei AM-Rundfunkübertragungen mit fmax = 4 kHz und m = 50 % den Wert von 80 µs nicht überschreiten, was bei einem Widerstandswert von R = 800 kΩ einen Kondensator von rund C = 100 pF bedingt.
Signalverlauf

Nebenstehendes Bild zeigt den Signalverlauf des amplitudenmodulierten Signals am Eingang des Einweggleichrichters in Grün und das demodulierte, niederfrequente Signal in Rot am Ausgang nach der Tiefpassfilterung. Das niederfrequente Signal entspricht der Hüllkurve.
Der Tiefpass soll die Hochfrequenz am Ausgang des Gleichrichters unterdrücken, soll aber nicht das aufmodulierte Niederfrequenzsignal verzerren. Ist die Grenzfrequenz des Tiefpass zu hoch, wird die Niederfrequenz mit Hochfrequenz überlagert, siehe Restwelligkeit. Bei der Amplitudendemodulation mittels Gleichrichtung für Rundfunkzwecke liegt die Welligkeit bei etwa einem Prozent. Bei zu tiefer Grenzfrequenz kann das demodulierte Signal nicht mehr der Einhüllenden folgen und es kommt zu zusätzlichen nichtlinearen Signalverzerrungen, welche durch den Klirrfaktor ausgedrückt werden.
Anwendung
Die Gittergleichrichtung wurde insbesondere vor 1945 in den Volksempfängern und nach 1945 in den industriell hergestellten Einkreisempfängern, aber auch in Superheterodynempfängern angewendet. Die entsprechende Funktionsgruppe des Empfängers heißt Audion. Für die Wiedergabe über einen Lautsprecher genügte eine weitere Röhre als NF-Verstärker. Die beiden Röhrensysteme wurden auch zu Verbundröhren zusammengefasst.
Weblinks
Quellen
- ↑ Walter Conrad: Grundschaltungen der Funktechnik. 4. Auflage. Fachbuchverlag Leipzig, Leipzig 1958.
- ↑ Die Geradeaus-Empfänger von Wolfgang Holtmann
- ↑ Otto Zinke, Heinrich Brunswig: Hochfrequenztechnik, Band 2. 4. Auflage. Springer Verlag, 1993, ISBN 3-540-55084-4, S. 503–506.