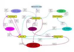
Hamburger Kumpanei
Die Hamburger Kumpanei war die informelle Bezeichnung für eine Gruppe bestehend aus mehreren in oder um Hamburg angesiedelten Zeitungsverlegern, die seit der Gründung der Bundesrepublik aufgrund komplementärer Geschäftsinteressen mehr oder weniger zusammenarbeiteten. Auch wenn der Begriff Kumpanei Verbundenheit suggeriert, herrschte ein starkes Konkurrenzdenken zwischen den einzelnen Verlegern: "Man nannte uns die »Hamburger Kumpanei«: links von der Mitte, jeder auf seine Weise regierungskritisch, ohne Scheu davor, den Hochmögenden in Bonn oder anderswo auf die Füße zu treten".[1] Zur Hamburger Kumpanei werden vor allem Gerd Bucerius, John Jahr, Richard Gruner und Rudolf Augstein und zumindest in der Anfangszeit auch Axel Springer gezählt. Zwischen ihnen kam es je nach Umständen und jeweiliger Interessenlage zur Zusammenarbeit bei ein oder mehreren gemeinsamen Projekten, Über-Kreuz-Beteiligungen oder auch zu temporären Zusammenschlüssen, um einem Kontrahenten aus der Kumpanei verlegerisch und wirtschaftlich Paroli zu bieten. Springer distanzierte sich aber bereits in den späten 1950er Jahren von den anderen Verlegern.

Frühe Über-Kreuz-Beteiligungen
Seit den 1950er Jahren wurden die einzelnen Verlagshäuser in der noch jungen Bundesrepublik stetig größer. Dabei blieben Über-Kreuz-Beteiligungen der Verlagseigentümer nicht aus.
John Jahr unterhielt mit dem damals mit ihm befreundeten Axel Springer die Frauenzeitschrift Constanze. Nachdem ursprünglich beide Verleger jeweils die Hälfte der Anteile besaßen, verkaufte Springer 1955 die Hälfte seiner Anteile an Jahr. Auf diese Weise wurde Jahr zum Mehrheitseigner mit 75 Prozent. Axel Springer hielt daraufhin noch die restlichen 25 Prozent der Anteile an der Zeitschrift.[2] Jahr beteiligte sich zudem 1950 mit 50 Prozent an Augsteins Spiegel-Verlag. Zu diesem Zeitpunkt wurde das Nachrichtenmagazin Der Spiegel von Hannover nach Hamburg verlegt und in den Druckereien des Springer-Verlags gedruckt.
Zwischen Bucerius und Springer gab es zunächst keinerlei geschäftliche Verflechtungen. 1950 bot Bucerius Springer eine Minderheitenbeteiligung an der ZEIT an, was dieser jedoch ablehnte. 1951 erwarb Bucerius weitere Anteile am Stern-Verlag und verfügte somit über 87,5 Prozent. Über die restlichen 12,5 Prozent verfügte Richard Gruner. Verlegerisch war für Bucerius lange Zeit der stern von Bedeutung. Sein Lieblingskind, die ZEIT, war zugleich sein Sorgenkind. Redaktionsinterne Querelen und sinkende Auflagen sorgten 1955 dafür, dass Bucerius mit der Überlegung spielte, die Zeitung an Axel Springer zu verkaufen. Die ZEIT sollte, so die Überlegung, auf diesem Weg zu einer Sonntags-Zeitung umfunktioniert werden. In diesem Zusammenhang überlegte Bucerius überdies auch den stern durch den Springer-Verlag verwalten zu lassen.[3] Letztendlich scheiterten diese Übernahmeüberlegungen, vor allem aufgrund verlagsinterner Auseinandersetzungen zwischen Bucerius und den Gesellschaftern des Zeit-Verlages.
Deutsche Allgemeine Zeitung und Bendestorfer Verträge
Augstein trieb Ende 1959 die Vorbereitungen zu einer eigenen Wochenzeitung unter dem Titel Deutsche Allgemeine Zeitung voran. Jahr verkaufte daraufhin seine Anteile am Spiegel-Verlag je zur Hälfte an Gruner und Bucerius nachdem Augstein nicht die finanziellen Mittel besaß. Der Verkauf Jahrs an Bucerius und Gruner wurde offiziell damit begründet, dass er sich mehr auf seinen Constanze-Verlag konzentrieren wolle. Allerdings hatte Jahr Vorbehalte hinsichtlich Rudolf Augsteins Plan ein Konkurrenzblatt zur Wochenzeitung Die ZEIT zu gründen. Augstein erhielt in der Folge 25 Prozent des Zeit-Verlags. Axel Springer machte daraufhin Titelansprüche aus dem Ullstein-Verlag geltend. Die darauf folgende gerichtliche Auseinandersetzung wurde allerdings dennoch gütlich geregelt.[4] Die Pläne fanden 1960 ihr endgültiges Ende. Diese Über-Kreuz-Beteiligungen wurden durch die Bedtestorfer Verträge geregelt. Überdies enthielten sie, dass keiner der Beteiligten Konkurrenz-Produkte verlegen dürfe. Durch dieses Vertragswerk fand erstmals ein loser Zusammenschluss von Zeit, Stern und Spiegel statt.
Übernahme des Ullstein-Verlages
Erste deutliche Risse bekam die Kumpanei im Rahmen der Übernahme der Ullstein AG.
Springer bekundete schon früh sein Interesse an dem damals bereits wirtschaftlich angeschlagenen Berliner Ullstein-Verlag. Weitere Hamburger Verleger, wie auch der Münchener Kindler-Verlag besaßen nicht das nötige Kapital oder den Willen in den Berliner Verlag zu investieren. Lediglich Zeit-Inhaber Bucerius besaß bereits 1953 10 Prozent der Anteile des Gesamtkapitals des Verlages. Er verkaufte sie jedoch wieder, nachdem Springers ernsthaftes Interesse bekannt wurde, an den Verlag Hammerich & Lesser.
Allerdings spannte sich die Beziehung zwischen Springer und Jahr aufgrund der Übernahmebestrebungen Springers an. Jahr hatte zuvor gemeinsam mit Springer ernsthaftes Interesse bekundet und fühlte sich nach dessen Alleingang übergangen. Anfang 1959 schwand der letzte Widerstand der Eigentümer des Ullstein-Verlags gegen geplante Anteilskäufe Springers und im Dezember 1959 verkauften die Ullstein-Erben ihren Aktienbesitz über das renommierteste deutsche Zeitungshaus an Springer.[5]
Die Beziehungen entspannten sich zunächst wieder, als Jahr das Konkurrenzblatt zu Constanze, Brigitte aus dem Ullstein-Verlag übernehmen konnte und Springer 1960 seine letzten Anteile an der gemeinsam mit Jahr gegründeten Constanze an ihn verkaufte. Die Pläne für ein potentielles Konkurrenzblatt zu Bucerius' Stern, die Neuschaffung der Berliner Illustrirten, stellte Springer ebenfalls zurück.
Spannungen innerhalb der Kumpanei
Zu Beginn der 1960er Jahre waren alle Verleger der Kumpanei auf der Suche nach Marktanteilen, einzelnen Zeitungen und Zeitschriften oder ganzen Verlagshäusern. Es war die Zeit, in der es zu einem „Kannibalismus der großen Verleger“[6] kam. Springer hatte sich innerhalb kurzer Zeit zu dem expandierfreudigsten und mächtigsten der bundesdeutschen Großverleger entwickelt. Nachdem die Marktverteilung lange Zeit so aussah, dass Jahr, Bucerius und Augstein, von wenigen Ausnahmen abgesehen, hauptsächlich den Zeitschriften-Bereich dominierten und Springer im Bereich der Zeitungen führend war, wurden diese fast stillschweigende Übereinkunft aufgehoben, als Springer in den Zeitschriften-Bereich eintrat, indem er entsprechende Titel kreierte (Jasmin) oder aufkaufte (Eltern). Mit dem Kauf des Kindler&Schiermeyer-Verlages war Springer zudem im Besitz der sehr erfolgreichen Jugendzeitschrift Bravo. In der Folge sah sich Springer mit dem Vorwurf konfrontiert ein Pressemonopol zu besitzen.
Der erste Versuch, die liberalen Blätter durch Über-Kreuz-Beteiligungen zusammenzuschließen und so schließlich ein Gegengewicht zum mächtigen Springer-Verlag zu bilden, scheiterte letztendlich an den zu unterschiedlichen Auffassungen der beteiligten Herausgeber Augstein und Bucerius.[7] Sie lösten ihre Über-Kreuz-Beteiligung 1962 auf. Augstein spielte zudem mit der Überlegung seine Anteile am Stern zu verkaufen und bot 1963 Springer seine Anteile am Nannen-Verlag, immerhin 87,5 Prozent, an.[8] Springer war durchaus interessiert. Mitgesellschafter Gruner stand dem Handel allerdings ablehnend gegenüber, so dass er nicht realisiert werden konnte.
Die Gruner + Jahr GmbH & Co. KG
1965 zeichnete sich letztendlich doch ein Zusammenschluss der großen Hamburger Verleger ab. Die drei Unternehmer John Jahr und Richard Gruner sowie Gerd Bucerius unterzeichneten einen Vertrag, durch den die Gruner + Jahr GmbH & Co. KG entstand. Gruner besaß mit der Gründung 39,5 Prozent, Jahr 32,25 Prozent und Bucerius 28,25 Prozent. Unter dem Dach dieser GmbH wurden nun unter anderem die Objekte Stern, Constanze, Brigitte, Die ZEIT und Capital verlegt. Gruner + Jahr wurde mit dem Zusammenschluss dieser Verleger zum zweitgrößten Konzern der deutschen Verlagsbranche.
Literatur
- Tim von Arnim: "Und dann werde ich das größte Zeitungshaus Europas bauen": Der Unternehmer Axel Springer. Campus-Verlag, Frankfurt am Main 2012, ISBN 978-3-593-39636-1.
- Peter Merseburger: Rudolf Augstein. Biographie. DVA, München 2007, ISBN 978-3-421-05852-2.
- Hans-Peter Schwarz: Axel Springer. Die Biografie. Propyläen, Berlin 2008, ISBN 978-3-549-07246-2.
- John Jahr: Ein Pakt unter Freunden. In: Die Zeit. Nr. 27/2005.
- Theo Sommer: Enteignen? Stoppen!. In: Die Zeit. Nr. 25/2009.