Polizei Hamburg
| Polizei Hamburg | |
|---|---|
| |
| Staatliche Ebene | Land |
| Stellung | Polizei |
| Aufsichtsbehörde | Behörde für Inneres und Sport der Freien und Hansestadt Hamburg |
| Hauptsitz | |
| Behördenleitung | Falk Schnabel, Polizeipräsident |
| Bedienstete | 11.400 (16. November 2021) |
| Netzauftritt | www.polizei.hamburg.de |

Die Polizei Hamburg ist die Landespolizei der Freien und Hansestadt Hamburg. Sie untersteht der Behörde für Inneres und Sport (Innenbehörde) im Hamburger Senat. Vorgesetzter der Polizei in Hamburg ist der Präses der Innenbehörde, eine synonyme Bezeichnung für den Innensenator.
Geschichte
Gründung

Bis zur Zeit der französischen Herrschaft in Hamburg (1806–1814) waren die Polizeiaufgaben auf verschiedene Institutionen verteilt. Die wichtigsten von ihnen waren die Bürgerwache und die Wedde. Die Wedde war für die Sitten und die Ordnung, Personenstands- und Fremdenangelegenheiten, die Überwachung der Maße und Gewichte, das Marktwesen, die Gesundheitsvorsorge und viele weitere Bereiche zuständig. Die Prätoren waren für die niedere Gerichtsbarkeit sowie die Sicherheit zuständig. Im Hafen sorgte die Hamburgische Admiralität für Ordnung und Sicherheit. Nachdem Hamburg dem französischen Kaiserreich einverleibt wurde, wurden alle Polizeiaufgaben per Dekret unter einem Generalpolizeikommissar zusammengefasst.
Nach Vertreibung der Franzosen wurden deren Reformen sofort durch den Senat wieder rückgängig gemacht. Es zeigte sich aber schnell, dass gerade in den Wirren der Nachkriegszeit eine gut organisierte Polizei zur Aufrechterhaltung der Ordnung wichtig war. Am 26. Mai 1814 wurde durch einen entsprechenden Senatsbeschluss die Polizey-Behörde gegründet. Zum Sitz dieser Behörde wurde das Stadthaus am Neuen Wall bestimmt. Wenig später wurden die ersten Beamten eingestellt.
Die neugeschaffene Behörde stellte jedoch über viele Jahre ein Provisorium dar, da man sehr lange über die neue Organisation der Polizei beriet. Erst mit dem Rats- und Bürgerbeschluss vom 15. Februar 1821 fanden die Beratungen ein vorläufiges Ende: Die 1814 eingesetzte Polizeibehörde sollte zunächst auf 6 Jahre befristet fortbestehen. Es wurden zwei Senatsmitglieder mit der Aufsicht über die Polizeibehörde betraut: Der Erste Polizeiherr und dessen Stellvertreter, der Zweite Polizeiherr.
Im Jahre 1826 wurde durch das sog. Kompetenzgesetz der Polizeibehörde die Strafgewalt bei kleineren Vergehen wie Diebstahl, Betrug, Körperverletzung, Widerstand gegen die Staatsgewalt in weniger schweren Fällen übertragen. Das Strafmaß war auf 15 Reichstaler Geldstrafe oder 2 Monate Gefängnis beschränkt.
1876 wurde – neben der Hafenpolizei und dem berittenen „Constablercorps“ – auch eine „Criminalpolizei“ etabliert. Nach der Cholera-Epidemie 1892, bei der Tausende Hamburger starben, entstand zudem eine „Schutzmannschaft“ nach preußischem Vorbild.[1]
Die Umwandlung der im Juni 1919 in Hamburg einmarschierten Freikorpseinheiten der Reichswehr in eine kasernierte „Sicherheitspolizei“ und deren Integration in die bereits bestehende uniformierte Schutzpolizei ab 1920 führte dazu, dass diese Polizeitruppe zum großen Teil antirepublikanisch eingestellt war.[2]
Im Oktober 1923 erstürmten kommunistische Aufständische mehrere Polizeiwachen. Dieser sogenannte „Hamburger Aufstand“ wurde von Polizeieinheiten aus Hamburg niedergeschlagen. Zur Unterstützung der Polizei setzte die Reichsmarine den Kleinen Kreuzer Hamburg sowie die Torpedoboote T 151 und T 157 ein.[3]
NS-Zeit
Nach der Machtübernahme der Nationalsozialisten wurde die Polizei deutschlandweit zentralisiert und in die Sicherheitspolizei (SiPo) und die Ordnungspolizei (OrPo) unter dem Kommando von Polizeigeneral Kurt Daluege überführt, welche für die Wahrung der öffentlichen Sicherheit und Ordnung zuständig war.[4] Hamburger Polizisten waren in der Zeit des Nationalsozialismus an zahlreichen NS-Verbrechen beteiligt. Unter anderem beteiligte sie sich an der 1938 angeordneten Aktion gegen sogenannte Asoziale, bei der die Hamburger Polizei ca. 700 Personen verhaftete und in das KZ Sachsenhausen deportieren ließ.[5] Allein die Zahl der Opfer des Hamburger Reserve-Polizeibataillons 101 im Rahmen der sog. „Aktion Reinhard“ 1942–1944 wird auf ca. 100 000 jüdische Menschen geschätzt. Die Opferzahl der anderen Hamburger Polizeibataillone (u. a. 102, 103, 104, 305, Polizeischützenregiment 31) wird auf mehrere hunderttausende Menschen in den besetzten Gebieten geschätzt.
Nachkriegszeit

Nach dem Ende des Zweiten Weltkrieges war zunächst die Militärregierung der britischen Besatzungszone für die Polizei in Hamburg zuständig. Eines der Ziele der britischen Besatzungsbehörden war es, die Polizei zu demokratisieren.[6] Die Polizisten sollten sich als Diener des Volkes verstehen. Dies dokumentiert auch der Titel des 1948 unter der Regie von Graham Wallace gedrehten Films über die Ausbildung junger Hamburger Polizisten, der in den Kinos der britischen Besatzungszone zum Zweck der Reeducation gezeigt wurde.[7] Von 1945 bis 1947 suspendierten die Briten im Zuge der Entnazifizierung 1168 Hamburger Polizeibeamte wegen ihrer Nazivergangenheit.[6] Doch ab 1952 war ein Großteil von ihnen wieder im Amt.[6]
Das Präsidium befand sich im DAG-Haus am heutigen Johannes-Brahms-Platz, bis im Jahre 1962 der Neubau am Berliner Tor bezogen wurde.
Die Insel Neuwerk ist die Exklave des Bundeslandes Hamburg und nur auf dem Weg durch Niedersachsen erreichbar, oder die Elbe hinab, auf der Grenze zwischen Schleswig-Holstein und Niedersachsen. Wegen des hauptsächlich hamburgischen Zieles der Elbnutzer und der Exklave Neuwerk wurden mit der Gründung der Länderpolizeien die Befugnisse der Hamburger Polizei auf dem niedersächsisch/schleswig-holsteiner „Grenzfluss“ Elbe zwischen der Grenze zur DDR und der Nordsee sehr schnell vertraglich geregelt.
Bei der verheerenden Sturmflut 1962 mit Hunderten Toten waren die Einsatzkräfte mit der Katastrophe überfordert. Als Konsequenz wurde auf Initiative des damaligen Polizeisenators Helmut Schmidt (SPD) im Juni 1962 die Behörde für Inneres gegründet, in der seither Polizei, Feuerwehr und Katastrophenschutz zusammengefasst sind.[1]
Bekannte Angehörige
- Stefan Bauer, Bürgermeister von Henstedt-Ulzburg, war von 1995 bis 2013 Angehöriger der Polizei Hamburg
- Kathrin Bockey, Politikerin (SPD), seit 1988 Angehörige der Polizei Hamburg
- Fabian Boll, ehemaliger Fußballspieler, Fußballtrainer, spielte 2002 bis 2016 für den FC St. Pauli
- Peter Born, von 1971 bis 2014 Angehöriger der Polizei Hamburg; in der Zeit ab 2005 verantwortlicher Polizeiführer aller polizeilichen Großlagen in Hamburg
- Bruno Claußen, ehemaliges Mitglied der Hamburgischen Bürgerschaft von 2004 bis 2008; war von 1970 bis 2006 Angehöriger der Polizei Hamburg
- Hartmut Dudde, Polizeiführer, seit 1984 Angehöriger der Polizei Hamburg, leitete zwischen dem Frühjahr 2018 und Mai 2022 die Schutzpolizei
- Reinhard Fallak, Polizeivizepräsident von 2008 bis 2016 und Fernsehmoderator, seit 1974 Angehöriger der Hamburger Polizei, seit 1978 Kriminalbeamter
- Werner Giese, Hamburger Landespolizeidirektor von 1979 bis 1983, erlangte überregionale Bekanntheit durch eine eigene humoristische Radiosendung und die Herausgabe einer Schallplatte mit ostpreußischen Witzen.
- Claus Göttsche, der als Leiter des Judenreferats der Hamburger Gestapo von 1941 bis 1943 maßgeblich in die Deportation der Hamburger Juden involviert war, war von 1921 bis 1933 Hilfspolizist bei der Hamburger Polizeibehörde.
- Rolf Grunert, BDK-Bundesvorsitzender, wurde 1978 als Spion des Ministeriums für Staatssicherheit der DDR zu zweieinhalb Jahren Haft verurteilt, 1985 wurde er Dozent an der Hochschule des Ministeriums für Staatssicherheit.
- Jobst Hirscht, Angehöriger der Polizei Hamburg, Leichtathlet und Gewinner der Bronzemedaille bei der Olympiade 1972
- Patrick Ittrich, Angehöriger der Polizei Hamburg und Fußballschiedsrichter
- Werner Jantosch, von 1968 bis 2004 in verschiedenen Funktionen tätig; von 2004 bis 2012 Hamburger Polizeipräsident
- Hans Julius Kehrl war zur Zeit des Nationalsozialismus Polizeipräsident sowie Luftschutzführer in Hamburg, SS-Brigadeführer und Generalmajor der Polizei
- Wolfgang Kopitzsch, Jahrgang 1949, Historiker, seit 1979 Lehrer an der Landespolizeischule, Forschungen zur Polizeigeschichte, Sachgebietsleiter, Abteilungsleiter, Leitender Pädagoge und stellvertretender Leiter der Landespolizeischule, 2007–2009 Leiter der Landespolizeischule, 2008–2009 Fraktionsvorsitzender der SPD in der Bezirksversammlung Hamburg-Nord, 2009–2012 Bezirksamtsleiter Hamburg-Nord, 2012–2014 Polizeipräsident. Vorstandsmitglied der Stiftung Lebendige Stadt, Bundesvorsitzender des Arbeitskreises ehemals verfolgter und inhaftierter Sozialdemokraten
- Heinz Krappen, Landespolizeidirektor von 1989–1995; davon 1991–1995 Amtsleiter der Polizei Hamburg; 2005 verstorben
- Heinz Krause, Erfinder des Verkehrskaspers, war als Polizist in Hamburg tätig und gründete hier in den 1950er Jahren die erste Polizeipuppenbühne.
- Joachim Lenders, Mitglied der Hamburgischen Bürgerschaft von 2001 bis 2004 und seit 2011; Funktionär der Polizeigewerkschaft im Deutschen Beamtenbund
- Manfred Mahr, ehemaliges Mitglied der Hamburgischen Bürgerschaft von 1993 bis 2003, ab 1975 Angehöriger der Hamburger Polizei und hier als Polizeihauptkommissar Mitarbeiter der Hamburger Verkehrsdirektion
- Ralf Martin Meyer, seit 1979 Angehöriger der Polizei Hamburg, Polizeipräsident von 2014 bis 2023
- Hans-Henning von Pressentin, Militär, Politiker des Stahlhelms und ab 1933 Hamburger Senator, war von 1919 bis 1924 bei der Hamburger Sicherheitspolizei
- Erhard Pumm, Gewerkschaftsfunktionär, ehemaliges Mitglied der Hamburgischen Bürgerschaft, war von 1964 bis 1980 Polizeivollzugsbeamter bei der Hamburger Polizei
- Robin Schenk, ehemaliges Mitglied der Hamburgischen Bürgerschaft von 2001 bis 2004; seit 1986 Angehöriger der Polizei Hamburg, seit 1999 Kriminalbeamter
- Norbert Schmid, wurde 1971 bei einem Schusswechsel von Mitgliedern der Rote Armee Fraktion erschossen
- André Schulz, Berufsverbandsfunktionär, ehemaliger Angehöriger der Hamburger Kriminalpolizei
- Wolfgang Sielaff, 1960 bis 2002 Angehöriger der Polizei Hamburg, 1989 bis 1997 Leiter des Landeskriminalamt und 1997 bis 2002 Landespolizeiinspekteur / Vizepräsident der Polizei Hamburg
- Thomas Wüppesahl, ehemaliger Bundestagsabgeordneter, war von 1971 bis zu seiner Entfernung aus dem Polizeidienst 2005 Mitglied der Polizei Hamburg
Einsätze und Kritik

- 1951 wurde eine Demonstration von Studenten gegen die Abschaffung von verbilligten Schülermonatstickets gewaltsam beendet.[6]
- Beim Hafenarbeiterstreik 1951 wurden Kundgebungen verboten und Streikbrecher gewaltsam von der Polizei zur Arbeit gebracht.[6]
- 1980 ging die Hamburger Polizei mit Gewalt gegen Teilnehmer des CSD im Sternschanzenpark vor.[8]
- 1980 wurde eine Anti-Strauss-Demonstration auf die S-Bahngleise getrieben, wobei ein 16-jähriger von einer S-Bahn erfasst wurde und anschließend an seinen Verletzungen verstarb.[9]
- 1986 wurde einem Kurden ein vermeintlicher Sprengstoffanschlagversuch durch den Türkischen Geheimdienst mit wissender oder unwissender Hilfe der Polizei Hamburg untergeschoben.[10]
- Beim Hamburger Kessel wurden 1987 über 800 Demonstranten für über 13 Stunden ohne Essen und Trinken eingekesselt.
- Der Hamburger Polizeiskandal beinhaltete systematische Misshandlungen von überwiegend schwarzen Menschen bis zu Scheinhinrichtungen von Beamten einer Polizeiwache.
- Der Journalist Oliver Neß wurde 1994 während einer Demonstration von Zivilbeamten misshandelt.
- Der Nationalsozialistische Untergrund ermordete 2001 Süleyman Taşköprü in Hamburg. Die Hamburger Polizei opponierte während der gemeinsamen Ermittlungen gegen das Profiling von rechtsextremen Tätern und zog einen Wahrsager zur Aufklärung hinzu.[11] Einen Untersuchungsausschuss gab es in Hamburg nicht.
- Am umstrittenen Brechmitteleinsatz starb 2001 Achidi John.
- Bambule, Hafenstraße, 24. März 2003 (Hamburg).
- Im Dezember 2003 kam es beim Freien Sender Kombinat zu einer Hausdurchsuchung, welche 2011 vom Bundesverfassungsgericht für rechtswidrig erklärt wurde.[12]
- Einrichtung der Gefahrengebiete in Hamburg im Januar 2014
- Ausschreitungen beim G20-Gipfel in Hamburg 2017
- Verdeckte Ermittlungen im Umfeld der Roten Flora
- Das sogenannte Pimmelgate beinhaltete nach einer vermeintlichen Beleidigung des Innensenators Andy Grote auf Twitter eine Hausdurchsuchung, welche auch international in den Medien kritisiert wurde. Weitere daraufhin auftauchende Plakate und Aufkleber mit der Beleidigung wurden von der Hamburger Polizei eigenhändig entfernt, was wiederum zu deutschlandweiter Kritik zur Verhältnismäßigkeit dieser Einsätze und Vorwürfen des Amtsmissbrauchs seitens Grotes führte.
Auftrag
Aufgaben
Auftrag ist die Gewährleistung der öffentlichen Sicherheit und Ordnung. Als Strafverfolgungsbehörde geht sie gegen ordnungswidrige und strafbare Handlungen vor, ermittelt Täter und analysiert Tatmuster. Eine weitere Aufgabe ist die Gefahrenabwehr im Bereich der inneren Sicherheit, das heißt, die Verhütung oder Unterbindung von rechtswidrigen Handlungen jeder Art. Im Rahmen der Verkehrsüberwachung regelt sie Verkehrsströme und hat eine tragende Rolle in der Notfallhilfe (Notruf). Ferner sorgt die Polizei in enger Kooperation mit Behörden für die Verbrechensprävention, um bereits im Vorfeld mögliche Straftaten zu erkennen und zu verhindern.
Rechtsgrundlagen
Für den Bereich der Gefahrenabwehr ergeben sich die Eingriffsbefugnisse der Polizei aus dem Polizeigesetz des Landes Hamburg, dem Hamburger Gesetz zum Schutz der öffentlichen Sicherheit und Ordnung (SOG) und dem Gesetz über die Datenverarbeitung der Polizei (PolDVG).
Die Ermächtigung für das Einschreiten zur Strafverfolgung ergibt sich aus der Strafprozessordnung (StPO).
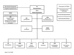
Organisation

In den Jahren 2013/14 fand eine Neustrukturierung der internen Organisation statt, die zum Teil noch nicht abgeschlossen ist. Eine wesentliche Veränderung ist die organisatorische Trennung der Kriminalpolizei von den Polizeikommissariaten, d. h. die örtlichen Kriminalpolizeidienststellen wurden dem Landeskriminalamt zugeordnet.
Im Frühjahr 2018 wurden weite Teile der Schutzpolizei, im Wesentlichen die zuvor eigenständigen Organisationseinheiten „Direktion Polizeikommissariate und Verkehr“ und die „Direktion Einsatz“, zu einer gemeinsamen Organisationseinheit „Schutzpolizei“ (siehe eigenen Abschnitt hierzu) zusammengefasst.
Aktuell (Stand: November 2018) ist die Hamburger Polizei in die folgenden Abteilungen / Organisationseinheiten gegliedert:

Leitung des Amtes Polizei
- Polizeipräsident / Polizeivizepräsident
Abteilungen und Organisationseinheiten
- Leitungsstab
- Presse- und Öffentlichkeitsarbeit
- Justiziariat
- Personal
- Schutzpolizei
- Landeskriminalamt
- Wasserschutzpolizei
- Akademie der Polizei
- Landespolizeiverwaltung (LPV)
- Informationstechnik
Ferner ist das sogenannte Dezernat Interne Ermittlung personell durch Beamte des Landeskriminalamtes besetzt. Es ist organisatorisch jedoch beim Staatsrat der Behörde für Inneres und Sport angesiedelt, auch um die Unabhängigkeit dieser Ermittlungsdienststelle zu sichern, die u. a. bei allen Straftaten, die durch Beamte / Bedienstete der Stadt die Ermittlungen führt.
Personal

- 9.851 Mitarbeiter, davon:
- 6.606 der Schutzpolizei, davon 1.566 weiblich
- 1.527 der Kriminalpolizei, davon 430 weiblich
- 498 der Wasserschutzpolizei, davon 19 weiblich
- 1.219 der allgemeinen Verwaltung, davon 660 weiblich
In der Polizei Hamburg arbeiten 30 Vollzugsbeamte, 11 Arbeitnehmer (Beschäftigte nach TV-L) im Polizeidienst sowie 23 Arbeitnehmer der allgemeinen Verwaltung mit ausländischer Staatsangehörigkeit.
Präsidium



Das Polizeipräsidium Hamburgs war ab 1962 im Hochhaus Berliner Tor untergebracht. Seit Januar 2000 befindet es sich in dem Neubau am Bruno-Georges-Platz 1 in Winterhude.[13][14] Es liegt unmittelbar an der U-Bahn-Station Alsterdorf in der Nähe der City Nord und dem Hamburger Stadtpark.
Bruno Georges war der nach Ende des Zweiten Weltkrieges eingesetzte erste Polizeipräsident Hamburgs. Er und weitere Polizeipräsidenten sind in der Liste der Hamburger Polizeipräsidenten aufgeführt. Das Gebäude, ein Rundbau mit zehn sternförmig angefügten Blöcken, wurde von den BRT Architekten (Jens Bothe, Kai Richter und Hadi Teherani) entworfen. Das Richtfest fand 1998 statt. Die Baukosten betrugen rund 280 Millionen Euro.[14][15]
Schutzpolizei (SP)
Die SP wurde Im Frühjahr 2018 ins Leben gerufen und bündelte die zuvor bestehenden Bereiche „Direktion Einsatz (DE)“ und „Direktion Polizeikommissariate und Verkehr (DPV)“. Der sogenannte
Fachstab der Schutzpolizei gliedert sich in die Bereiche:
- SP 1 – Lagezentrum
- SP 2 – Einsatz
- SP 3 – Grundsatz
- SP 4 – Verwaltungskoordination
- SP 5 – Versammlungsbehörde
In der SP sind auch alle acht Regionen, mit ihren Polizeikommissariaten angebunden.
Region Mitte I
- Hier sind die Polizeikommissariate (PK) 11, 14, 15 und 16 angesiedelt.
Region Mitte II
- Diese besteht aus den PK 41 und 42.
Region Altona
- Diesem Bereich sind die PK 21, 25 und 26 zugeordnet.
Region Bergedorf
- Das PK 43 bildet zugleich die Region Bergedorf. Ihr ist kein weiteres PK zugeordnet.
Region Harburg
- Der Region sind die PK 44, 46 und 47 zugeordnet.
Region Eimsbüttel
- Hier sind die PK 23, 17, 24 und 27 zusammengefasst.
Region Nord
- Diese besteht aus den PK 31, 33, 34 und 36.
Region Wandsbek
- Hierzu gehören die PK 37, 35 und 38.
Eine eigene Abteilung ist die
Verkehrsdirektion
- Hier sind die
- Verkehrsstaffeln (einschließlich des sogenannten Verkehrsunfalldienstes, der schwere Verkehrsunfälle aufnimmt und abschließend bearbeitet)
und die zentrale
sowie der Bereich
- Verkehrserziehung und Prävention
angesiedelt.
Eine Untereinheit der Verkehrsstaffel ist die Fahrradstaffel.
Organisatorisch ist die Fahrradstaffel der jeweiligen Verkehrsdirektion angegliedert. Die Hauptaufgabe der Fahrradstaffel ist durch zielgerichtete Maßnahmen die Fahrradunfälle zu senken. Neben dem täglichen Streifendienst der Mitarbeiter finden in unregelmäßigen Abständen Großkontrollen von Fahrradfahrern statt. Zur erweiterten Präventionsarbeit der Fahrradstaffel zählt die Öffentlichkeitsarbeit. Zum Beispiel werden auf unterschiedlichsten Messen Infostände aufgebaut, um unter anderem über die Sicherung von Fahrrädern, Fahrradsicherheit und Ausrüstungsvorschriften Auskunft zu geben.
Weiterhin gibt es insbesondere folgende Einsatzgebiete:
- Verkehrstechnische bzw. bauliche Mängel an Radverkehrsanlagen werden an die zuständigen Stellen gemeldet.
- Bestreifung von Freizeitanlagen und Parks und Fahndungen in unwegsamen Gelände
- Kontrolle von Radwegen
- Präsenz an Örtlichkeiten mit hoher Radfahrerfrequenz
- Schulwegsicherung
Landesbereitschaftspolizei
Die Bereitschaftspolizei ist in der ehemaligen Hindenburgkaserne in Winterhude untergebracht.
- Bilder der ehemaligen Kaserne
-
Eingang zur Hamburger Bereitschaftspolizei -
Fassadendetail mit Skulpturen -
Fassadendetail mit Skulpturen -
Alter Haupteingang der Hindenburgkaserne
Einsatzhundertschaften
Die Landesbereitschaftspolizei besteht aus dem (Verwaltungs-)Stab und den Einsatzhundertschaften 1, 2, 3 und 4 sowie der 5. Beweissicherungs- und Festnahmehundertschaft (BFHu) und der 9. (technischen) Hundertschaft. Die Einsatzhundertschaften sind jeweils in vier Züge und den Versorgungsdienst/Führungsgruppe gegliedert. Die 5. Hundertschaft besteht aus 3 Beweissicherungs- und Festnahmeeinheiten (BFE). Eine BFE von den 3 Einheiten stellt auch ein Höheninterventionsteam (HIT), welches für Einsätze in größeren Höhen spezialisiert ist. Die 9. (technische) Hundertschaft besteht aus 2 technischen Einsatzeinheiten (TEE), (SEZ: Wasserwerfer/Sonderwagen).
Im Oktober 2020 wurde die USE, die Unterstützungsstreife für erschwerte Einsatzlagen, nach dem Vorbild der österreichischen WEGA eine neue Einheit mit spezialisierten Polizeikräften eingeführt. Ihre Ausrüstung entspricht weitestgehend dem anderer vergleichbarer Einheiten in Deutschland, wobei die Beamten der USE als spezialisierte Kräfte die Lücke zwischen den Spezialeinsatzkommandos und den normalen Streifenbeamten schließen soll.[16]
Zusätzlich gibt es in Hamburg die Alarmabteilung Hamburg (AAH), welche aus zusammengezogenen Einheiten aller Polizeikommissariate bestehen. Die AAH unterteilt sich in 4 Hundertschaften.
Hubschrauberstaffel
Die Hubschrauberstaffel ist organisatorisch bei der Bereitschaftspolizei angegliedert.
Die Hubschrauberstaffel verfügt seit November 2004 über zwei Hubschrauber des Typs Eurocopter 135, welche unter den Registrierungen D-HONE und D-HTWO eingetragen sind. Sie tragen den ICAO-Code „LIB“ und werden unter dem Callsign „Libelle“ gerufen.[17]
Das Einsatzmittel Hubschrauber ist in der Lage, in 7 Minuten jeden Punkt innerhalb Hamburgs zu erreichen. Die Flugzeit bis zur Elbmündung bei Cuxhaven (ca. 90 km) beträgt ca. 25 Minuten.
Aufgabenspektrum der Hubschrauberstaffel:
- Überwachung/Lenkung des Straßenverkehrs
- Überwachung im Bereich des Umweltschutzes
- Aufklärung jeglicher Art auch im Katastrophenschutz und für die Feuerwehr
- Fotoflüge für das Landeskriminalamt und andere Dienststellen
- Soforteinsätze wie:
- Verfolgungen
- Fahndungen
- Suche nach Personen
- Ausleuchten von Einsatzräumen bei Nacht
- Spezialeinsätze mit dem Mobilen Einsatzkommando
Durch die erstmals bei der Hamburger Polizei eingeführten Wärmebildkamera sind viele dieser Aufgaben in Zukunft noch effektiver und auch vermehrt in der Nacht durchführbar.
Reiterstaffel
35 Jahre nachdem 1975 die Reiterstaffel der Polizei in Hamburg abgeschafft wurde, führte sie der Senat im September 2010 wieder ein.[18]
Ende 2011 wurde die Reiterstaffel bei der Landesbereitschaftspolizei eingegliedert.[19] Nach kontroverser Diskussion u. a. ausgelöst durch eine Prüfung des Landesrechnungshofs, bestätigte ein Gutachten im Jahre 2012 den polizeilichen und wirtschaftlichen Nutzen der Reiterstaffel und sicherte damit ihre weitere Existenz.[20]
Diensthundeführer
Die Diensthundeführer sind bei der Landesbereitschaftspolizei angegliedert.
Ärztlicher Dienst
Des Weiteren gehört zur Landesbereitschaftspolizei der Ärztliche Dienst. Dieser besteht aus der ärztlichen Praxis und dem Bereitschaftspolizeilichen Dienst.
Landeskriminalamt
Wasserschutzpolizei

Das Tätigkeitsfeld der Wasserschutzpolizei (WSP) beinhaltet neben allgemein- und schifffahrts-polizeilichen Aufgaben auch solche im Straßenverkehr sowie auf verschiedenen Spezialgebieten, wie Hafensicherheit, Schiffsverkehr auf der Unterelbe und Mittelelbe, Umwelt, Gefahrgut und Grenzkontrolle.
Die WSP hat drei eigene Wasserschutzpolizeikommissariate in Hamburg (WSPK 1 Hamburg-Waltershof, WSPK 2 Steinwerder, WSPK 3 Harburg) und ein Wasserschutzpolizeirevier (WSPR 4) in Cuxhaven, sowie 2 Außenstellen (ASt) des WSPK 2 (Landungsbrücken und Alster).
Sie ist auf den schiffbaren Wasserflächen Hamburgs, auf allen Landflächen im Hafen, auf Teilen des Küstenmeeres und auf der Elbe von ihrer Mündung bei Cuxhaven stromauf bis zur Schleuse Geesthacht zuständig.
Polizeiorchester
Das Polizeiorchester ist organisatorisch bei der Presse- und Öffentlichkeitsarbeit angegliedert.
Aus dem Polizeimusikkorps im traditionellen Sinne ist über die Jahrzehnte ein modernes Orchester geworden. Weiterhin wird großer Wert auf traditionelles, volkstümliches Repertoire wie Märsche oder Walzer gelegt.
Die verschiedenen Ensembles des Polizeiorchesters Hamburg:
- Big Band, die sowohl Hits von Duke Ellington, Benny Goodman, Count Basie, Glenn Miller als auch Funk und Soul präsentiert
- Klarinettenquintett, das ebenso klassische Musik wie Ragtime spielt
- Egerländer Blasmusik mit volkstümlicher Stimmungsmusik
- Dixieland Band
- Blechbläserensemble mit Barock- und Kirchenmusik
- Tanzcombo
Es findet u. a. eine regelmäßige Zusammenarbeit mit dem Norddeutschen Rundfunk (NDR) bei Sendungen wie Hamburger Hafenkonzert oder im NDR Fernsehen statt.
Gemeinsame Flughafenwache mit der Bundespolizei
Am 8. Dezember 2008 wurde die bundesweit erste gemeinsame Flughafenwache durch den Präsidenten der Bundespolizeidirektion Hannover, Thomas Osterroth, Innensenator Christoph Ahlhaus, und Polizeivizepräsident Reinhard Fallak am Hamburger Flughafen offiziell eingeweiht. Die neue Wache befindet sich in der Abflugebene am Übergang vom Terminal 2 zur Personenkontrolle der Bundespolizei. Die Polizeiwache ist täglich von 4:30 Uhr bis 0:00 Uhr durch Beamte der Hamburger Polizei und der Bundespolizei besetzt.[21]
Auch am Hamburger Hauptbahnhof ist eine sogenannte Sicherheitswache eingerichtet, in der neben der Bundespolizei auch Hamburger Polizeibeamte arbeiten.
Polizeimuseum
Die ehemalige Lehrmittelsammlung der Landespolizeischule wurde wegen einer erforderlichen Gebäudesanierung in der Liegenschaft Alsterdorf 2006 geschlossen. Die Exponate der mehr als 100 Jahre Hamburger Kriminal- und Polizeigeschichte dokumentierenden Sammlung mussten zunächst ausgelagert werden. Das neue Polizeimuseum Hamburg wurde am 28. Februar 2014 im ehemaligen Wirtschaftsgebäude auf dem Gelände der Landespolizeischule, Carl-Cohn-Straße 39 mit einer deutlich erweiterten Ausstellungsfläche eröffnet.[22] Die Verstrickung der Hamburger Polizei in den Holocaust durch die Morde des Reservebataillons 101 wird in der Ausstellung erwähnt.
Hamburger Polizeikommission (1998–2001)
Die Hamburger Polizeikommission hatte von 1998 bis 2001 die Aufgabe, „interne Fehlentwicklungen und daraus folgende Gefährdungen der Einhaltung rechtsstaatlichen Verhaltens der Polizei zu erkennen und darüber zu berichten“. Sie wurde auf Grund des Hamburger Polizeiskandals eingerichtet.
Ausbildung
Akademie der Polizei Hamburg
Seit dem 1. Oktober 2013 ist die Akademie der Polizei Hamburg die zentrale Aus- und Fortbildungseinrichtung der Polizei Hamburg mit integriertem Fachhochschulbereich. Die rechtliche Grundlage dafür bildet das Gesetz zur Neuausrichtung der Aus- und Fortbildung der Polizei Hamburg. Die Akademie bündelt die Ausbildung in den drei Laufbahnabschnitten sowie die Fort- und Weiterbildung der Polizei Hamburg unter einem gemeinsamen Dach. Die bisherige Hochschule der Polizei Hamburg (HdP) ging als Fachhochschulbereich in der Akademie auf; ebenso wurde die Landespolizeischule als älteste Ausbildungseinrichtung der Polizei Hamburg in die Akademie überführt. An der Akademie wird die Qualifizierung zum Laufbahnabschnitt I (ehemals mittlerer Dienst), zum Laufbahnabschnitt II (ehemals gehobener Dienst) sowie teilweise auch für den Laufbahnabschnitt III (vergleichbar ehemals höherer Dienst) durchgeführt. Zudem bietet die Akademie Fort- und Weiterbildung für alle Angehörigen der Polizei an.
Wasserschutzpolizeischule
Die Wasserschutzpolizeischule liegt zwar im Hamburger Hafen, gehört aber nicht zu Hamburg, sondern ist eine zentrale Ausbildungsstätte für die Wasserschutzpolizeien der 15 Bundesländer (Thüringen hat keine Wasserschutzpolizei). Das Personal wird von allen beteiligten Ländern gestellt. Für die Aus- und Fortbildung steht u. a. ein moderner Schiffsfahrsimulator zur Verfügung.

Uniform
Ende 2004/Anfang 2005 wurde in Hamburg die blaue Polizeiuniform eingeführt.
Die Polizeien der Länder Schleswig-Holstein, Bremen, Mecklenburg-Vorpommern, Thüringen und Niedersachsen übernahmen die blaue Uniform der Hamburger Polizei. Auch im Ausland wird das Uniformmodell genutzt, die kommunale Stadtpolizei Baden in Österreich verwendet dieses Modell seit 2007, jedoch mit den lokalen Dienstgradabzeichen.[23][24]

Ausrüstung
Fahrzeuge
Stand: 31. Dezember 2010[25]

- 237 Funkstreifenwagen
- 111 Mannschaftswagen und Kleinbusse
- 491 zivile PKW
- 44 Motorräder
- 29 Nutzfahrzeuge und Anhänger
- 144 Sonder- und Spezialfahrzeuge


Die Hamburger Polizei nutzt als Dienstfahrzeuge überwiegend Fahrzeuge der Marke Mercedes-Benz, Volkswagen und BMW. Vereinzelt kommen auch Fahrzeuge anderer Hersteller wie zum Beispiel Ford, Fiat und Opel zum Einsatz.
Aktuelle Streifenwagen sind Mercedes-Benz E-Klasse, Mercedes-Benz Vito, VW Passat B6, VW Passat B7, VW Sharan, VW Touran, VW T4, BMW 3er und BMW 5er touring.
Aktuelle Streifenmotorräder sind BMW R 1200 RT.
Farbgebung
Im Zuge der Farbumstellung werden neue Fahrzeuge in der Farbgebung blau-silber bzw. blau-weiß beschafft. Die ersten blau-silbernen Streifenwagen wurden Mitte 2002 eingeführt. Im Jahr 2004 wurden zusätzlich retroreflektierende Konturmarkierungen, genannt „GAPS“ eingeführt. Streifenwagen und Einsatzfahrzeuge werden nur noch in der Farbgebung blau-silber bzw. blau-weiß beschafft. Seit ca. Mitte 2018 werden – wie in vielen anderen Bundesländern auch – an den Streifenwagen zusätzlich leuchtgelbe Folien verklebt, um die Sichtbarkeit und damit die Sicherheit zu erhöhen.
Besonderheiten
Im Gegensatz zu allen anderen deutschen Bundes- und Landespolizeien sind die Motorhauben der Streifenwagen der Hamburger Polizei nicht, wie üblich, mit blauer Folie beklebt. Stattdessen findet man nur einen schwarzen, nicht retroreflektierenden, Polizei-Schriftzug auf silbernem Grund. Diese Besonderheit gilt nur bei Landesbeschaffungen, d. h. nur bei Fahrzeugen der Landespolizei Hamburg. Die Fahrzeuge der Bereitschaftspolizei sind Bundesbeschaffungen d. h. bei diesen Fahrzeugen sind die Motorhauben, wie bundesweit üblich, mit blauer Folie beklebt.
Peterwagen
Wortherkunft siehe Streifenwagen.
Mit der Bezeichnung Peterwagen wird umgangssprachlich ein Funkstreifenwagen der Hamburger Polizei bezeichnet.
Boote
Die Wasserschutzpolizei Hamburg betreibt 17 Einsatzboote folgender Bauarten:
- Schlauchboote
- Katastrophenschutzboote
- Hilfseinsatzboote
- Leichtes Hafenstreifenboote (Länge: 17,75 m, Breite: 4,90 m, eine Maschine mit 346 kW)
- Schweres Hafenstreifenboote (Länge: 17,65 m, Breite: 4,90 m, Maschine mit 571 PS)
- Streckenstreifenboote
- Küstenstreifenboote[26]
Waffen und andere Ausrüstung
- 7.278 ballistische Unterziehschutzwesten
- 9.145 Reizstoffsprühgeräte
- 5.847 Pistolen SIG Sauer P6
- 25 Pistolen Walther P5
- 3.179 Pistolen Walther P99 Q
- 575 Pistolen Heckler und Koch P2000 V2
- 671 Maschinenpistolen Heckler und Koch MP5
- Quelle[25]
Einsatzkommunikationsmittel
- 8.182 Funkgeräte
- 1.790 Mobilfunktelefone
- Quelle[25]
Computer
- 6.500 PC, davon 5.750 vernetzt[25]
Body-Cam
Seit 19. Juni 2015 gehen Beamte der Schutzpolizei Hamburg in St. Pauli jeweils am Wochenende in Fünfer-Teams auf Streife. Dabei ist einer der Beamten mit einer Schulterkamera (Body-Cam) und einem Aufzeichnungs- und Anzeigemodul ausgerüstet. Die Kamera wird mit einer Funk-Fernbedienung am Handgelenk bedient.[27]
Statistik
Stand: 31. Dezember 2010[25]
Einsätze
- 490.400 Einsätze, d. h. 1.344 pro Tag
Gesamtjahresfahrleistung
- 17,7 Millionen Kilometer
- Kraftstoffkosten ca. 2.400.000 €
- Werkstattkosten ca. 2.500.000 €
Sonstiges
Die Polizei Hamburg ernannte u. a. folgende Personen zu „Ehrenkommissaren“:
- Peter Heinrich Brix, Schauspieler
- Marek Erhardt, Schauspieler
- Jan Fedder, Schauspieler
- Herr Holm, Kabarettist
- Hans-Jochen Jaschke, Weihbischof
- Heidi Kabel, Schauspielerin
- Freddy Quinn, Sänger und Schauspieler
- Jürgen Roland, Regisseur
- Peter Sebastian, Sänger und Moderator
- Uwe Seeler, Fußballspieler
- Klaus Püschel, Universitätsprofessor und Rechtsmediziner
- Rhea Harder-Vennewald, Schauspielerin
- Patrick Klein, Pastor und Polizeiseelsorger[28]
- Kristina Erichsen-Kruse, stellvertretende Landesvorsitzende des Weißen Rings[29]
- Rolf Zuckowski, Musiker[30]
Siehe auch
Literatur
- o. V.: Festschrift zum hundertjährigen Bestehen der Polizeibehörde Hamburg am 26. Mai 1914. [Persiehl], [Hamburg] 1914, DNB 579381102.
- Herbert Diercks: Dokumentation Stadthaus – Die Hamburger Polizei im Nationalsozialismus. Hrsg. von der KZ-Gedenkstätte Neuengamme. Hamburg 2012, DNB 1019393483.
- Wolfgang Kopitzsch: Zur Geschichte der Hamburger Polizei, in: Ralf M. Meyer (Hg.): 200 Jahre Polizei Hamburg, Hamburg (Polizei Hamburg) 2014, S. 12–25. ISBN 978-3-942071-15-4
- Wolfgang Kopitzsch: Der Hamburger Aufstand aus Polizeisicht, in: Olaf Matthes, Ortwin Pelc (Hrsg.): Die bedrohte Stadtrepublik Hamburg 1923, Wachholtz Verlag, Hamburg/Kiel 2023, S. 136–149. ISBN 978-3-529-05084-8.
- Susanne Fischer: Von Windhoek nach St. Pauli? Dekolonisierung, Postkolonialismus und Polizei Hamburg, Münster (Deutsche Hochschule der Polizei – Hochschulverlag) 2022 (Schriftenreihe der Deutschen Hochschule der Polizei, Neue Folge, Band 19). ISBN 978-3-945856-21-5
- Klaus Weinhauer: Schutzpolizei in der Bundesrepublik. Zwischen Bürgerkrieg und innerer Sicherheit. Die turbulenten sechziger Jahre, Paderborn (Schöningh) 2003. ISBN 3-506-77489-1
Weblinks
Einzelnachweise
- ↑ a b NDR: Tatort Hamburg: 200 Jahre Polizeigeschichten. Abgerufen am 26. März 2025.
- ↑ Lernwerkstatt Neuengamme: Die Hamburger „Ordnungspolizei“ in der Weimarer Republik. Rathausausstellung 2012
- ↑ NDR: Kommunistische Weltrevolution an der Elbe: Der "Hamburger Aufstand" im Oktober 1923. Abgerufen am 26. März 2025.
- ↑ Heiner Lichtenstein: Himmlers grüne Helfer. Die Schutz- und Ordnungspolizei im „Dritten Reich“. Bund-Verlag, Köln 1990, ISBN 3-7663-2100-5.
- ↑ Florian Wöhrle: Hamburger Polizisten als Täter beim Nazi-Terror. In: NDR. 19. Januar 2012, abgerufen am 7. August 2023.
- ↑ a b c d e Ingo Haar: Die Hamburger Polizei nach 1945. In: taz, 12. Oktober 1990, S. 13 (online, abgerufen am 6. Januar 2024).
- ↑ Heiner Ludwig Roß: Lernen Sie die Demokratie! – Reeducate Germany by Film. In: Daniel Huhn, Carsten Happe (Hrsg.): Andere Blicke. 75 Jahre Filmclub Münster. Strzelecki Books, Köln 2023, ISBN 978-3-910298-12-5, S. 10–13, hier S. 13.
- ↑ CSD 1980: Als Polizisten auf Lesben und Schwule einschlugen. In: MOPO. 6. August 2021, abgerufen am 27. Februar 2022 (deutsch).
- ↑ Für die Nazis gefährlich taz, 12. Februar 1995
- ↑ Ein Komplott des türkischen Geheimdienstes?taz, 8. Dezember 1986
- ↑ Veit Medick: Polizei suchte mit Geisterbeschwörer nach den NSU-Mördern. In: Der Spiegel. 14. Juni 2012, ISSN 2195-1349 (spiegel.de [abgerufen am 27. Februar 2022]).
- ↑ 1 BvR 1739/04 Bundesverfassungsgericht, 10. Dezember 2010
- ↑ POL-HH: 100128-1. Achtung! – Sperrfrist bis zum Termin! ( vom 29. Dezember 2010 im Internet Archive) In: presseportal.de, 28. Januar 2010.
- ↑ a b Insa Gall: Hamburg hat ein neues Polizeipräsidium. In: welt.de. 7. Januar 2000, abgerufen am 7. Oktober 2018.
- ↑ Schwarz-grüner Polizeistern. Richtfest beim Polizeipräsidium in Hamburg. In: baunetz.de, 8. Dezember 1998, abgerufen am 30. März 2020.
- ↑ André Zand-Vakili: Sie kommen fürs Grobe: Polizei setzt neue Spezialeinheit ein. In: Hamburger Abendblatt. 28. Mai 2021, abgerufen am 10. Juni 2021 (zugriffsbeschränkt).
- ↑ Schriftliche Kleine Anfrage der Abgeordneten Antje Möller (GAL) vom 19. Februar 2007, Bürgerschaftsdrucksache 18/5850 vom 27. Februar 2007.
- ↑ Reiterstaffel der Hamburger Polizei erstmals auf Streife. auf: hamburg.de, 29. September 2010.
- ↑ Eingliederung in die LBP. In: Hamburger Polizei Journal (HPJ). 11/2011, S. 10 (Seite nicht mehr abrufbar, festgestellt im September 2017. Suche in Webarchiven) (keine Mementos). –
Kai von Appen: Hamburger Reiterstaffel vor dem Aus: Zukunft auf der Weide. In: taz. 1. Juli 2012, abgerufen am 30. März 2020. - ↑ Gutachten: Die Pferde bleiben im Polizeidienst. In: Die Welt. 19. September 2012.
- ↑ Hamburg: Bundesweit erste gemeinsame Flughafen-Polizeiwache eröffnet. ( vom 28. Februar 2014 im Internet Archive) Pressemitteilung der Hamburger Polizei, 8. Dezember 2008.
- ↑ Polizeimuseum Hamburg. hamburg.de, abgerufen am 2. März 2014.
- ↑ Stadt- und Gemeindepolizei ( vom 22. Februar 2012 im Internet Archive). In: polizeisammler.de.
- ↑ Stadtpolizei Baden Tätigkeitsbericht 2017 ( vom 10. Oktober 2018 im Internet Archive; PDF; 6,1 MB) In: baden.at, abgerufen am 30. März 2020.
- ↑ a b c d e Polizeibericht 2010. Polizei Hamburg, 31. Dezember 2010.
- ↑ Boote der Wasserschutzpolizei Hamburg. WSP-Flotte. In: polizei.hamburg. Polizei der Freien und Hansestadt Hamburg, abgerufen am 8. Oktober 2019.
- ↑ Peter-Michael Ziegler: Polizei Hamburg mit Bodycams: „Achtung, Aufnahme!“ In: heise.de. 19. Juni 2015, abgerufen am 17. November 2015.
- ↑ POL-HH: 240425-5. Polizeiseelsorger Patrick Klein zum Ehrenkommissar ernannt. 25. April 2024, abgerufen am 26. April 2024.
- ↑ Ehrenkommissarin beim Jahresempfang ausgezeichnet! Abgerufen am 26. April 2024.
- ↑ POL-HH: 250403-3. Rolf Zuckowski neuer Ehrenkommissar der Polizei Hamburg. 3. April 2025, abgerufen am 4. April 2024.

