Induktionsfaktor (Windenergie)

Der Induktionsfaktor gibt an, wie stark die freie Anströmung bis zur Rotorebene einer Windkraftanlage verlangsamt wird.

Definition

Idealisierte Stromröhre einer Windkraftanlage

Der axiale Induktionsfaktor

wird aus der ungestörten Anströmgeschwindigkeit und der Windgeschwindigkeit in der Rotorebene gebildet.[1]

Physikalische Bedeutung

Die Windgeschwindigkeit in der Rotorebene wird durch die Formel

bestimmt. Das bedeutet, dass für einen großen Induktionsfaktor die Geschwindigkeit in der Rotorebene klein ist.[1] Ein theoretischer, nach dem Betzschen Gesetz arbeitender Rotor hätte einen Induktionsfaktor von [2].

Auch die Geschwindigkeit hinter dem Rotor hängt mit dem Induktionsfaktor zusammen:

Das bedeutet, dass nach Betzschem Gesetz sein muss, da das Fluid sonst hinter dem Rotor zum vollständigen Stillstand kommen würde.[1] Reale Rotoren können z. B. durch Böen auch größere Induktionsfaktoren erreichen[3].

Tangentialer Induktionsfaktor

Analog zum axialen Induktionsfaktor kann der tangentiale Induktionsfaktor in Bezug auf die Umfangsgeschwindigkeit bestimmt werden:

[4]

wobei der Radius und die Winkelgeschwindigkeit ist.

Aussage für Windenergieanlagen

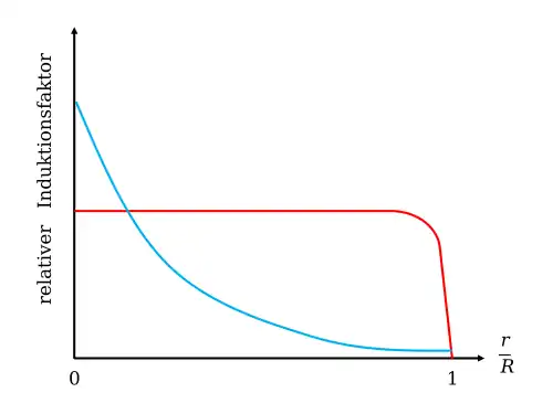
Qualitativer Induktionsfaktor über den relativen Radius: axialer Induktionsfaktor (rot) und tangentialer Induktionsfaktor (blau)

Der axiale Induktionsfaktor ist über den Radius konstant und fällt nur an der Blattspitze ab. Der tangentiale Induktionsfaktor ist an der Nabe am größten und geht an den Blattspitzen gegen 0. Im Rahmen der Blade Element Momentum Theory kommt der Induktionsfaktor zum Einsatz.

Ab einem axialen Induktionsfaktor von 0,4 weicht die Blade Element Momentum Theory von der Realität ab. Ab hier ist der Nachlauf des Rotorblatts turbulent. Bei der Auslegung von Windenergieanlagen haben niedrige Induktionsfaktoren den Vorteil, dass sie den Schubkoeffizienten reduzieren, welcher bei steigendem Induktionsfaktor auch zunimmt. So können mechanische Lasten der Windenergieanlage reduziert werden.[3]

Einzelnachweise

  1. a b c J. F. Manwell, Jon G. McGowan, Anthony Rogers: Wind Energy Explained: Theory, Design and Application. Hrsg.: John Wiley & Sons Ltd. 2002, ISBN 978-0-471-49972-5, Aerodynamics of Wind Turbines, S. 86 (uchicago.edu [PDF]).
  2. Y. El Khchine, M. Sriti: Wind turbine blade optimisation with axial induction factor and tip loss corrections. Meknès April 2017, S. 1 (sciencesconf.org [PDF]).
  3. a b M. L., Jr. Buhl: New Empirical Relationship between Thrust Coefficient and Induction Factor for the Turbulent Windmill State. Hrsg.: National Renewable Energy Lab. NREL/TP-500-36834, 15016819, August 2005, doi:10.2172/15016819 (osti.gov [abgerufen am 27. August 2023]).
  4. Iván Herráez, Elia Daniele, J. Gerard Schepers: Extraction of the wake induction and angle of attack on rotating wind turbine blades from PIV and CFD results. In: Wind Energy Science. Band 3, Nr. 1, 17. Januar 2018, ISSN 2366-7451, S. 1–9, doi:10.5194/wes-3-1-2018 (copernicus.org [abgerufen am 27. August 2023]).