Islamische Religionsgemeinschaft DITIB - Hessen
![]() | |
| Basisdaten | |
|---|---|
| Fläche | 21.115 Quadratmeter |
| Gründung | 15. März 2009 |
| Rechtsform | eingetragener Verein |
| Landesvorsitz | Salih Özkan |
| Moscheegemeinden | 86 |
| Gemeindemitglieder | ca. 60.000[1] |
| Religionsbeauftragte | 92[1] |
| Religion | Islam |
| Konfession | Sunnitisch |
| Glaubensschule | Maturidiya |
| Rechtsschule | Hanafiten |
| Liturgiesprache | Deutsch, Türkisch, Arabisch |
| Anschrift | Münchener Str. 21, 60329 Frankfurt a. M. |
| Offizielle Website | www.ditib-hessen.de |
Die Islamische Religionsgemeinschaft DITIB-Hessen (Landesreligionsgemeinschaft bzw. DITIB-Hessen) mit Sitz in Frankfurt am Main ist eine von 15 Landesreligionsgemeinschaften der Türkisch-Islamischen Union der Anstalt für Religion (DITIB) und dadurch Mitglied der im Koordinationsrat der Muslime (KRM) organisierten muslimischen Verbände. Wie alle DITIB-Landesreligionsgemeinschaften ist sie ein eingetragener Verein nach deutschem Recht.[2]
Die Landesreligionsgemeinschaft hat nach eigenen Angaben ca. 60.000 Gemeindemitglieder in 86 Moscheegemeinden und ihre Freitags- und Festtagsgemeinde umfasse in etwa 100.000 Gläubige.[1] Ihre Zentralmoschee befindet sich in Frankfurt am Main, die zugleich als Landes- und Verwaltungssitz fungiert. Weitere Zentralmoscheen sind ansässig in Kassel, Giessen, Wiesbaden und Darmstadt.
Sie wurde im Jahr 2012 als Kooperationspartnerin und Religionsgemeinschaft durch das Bundesland Hessen anerkannt und verantwortete seit dem Schuljahr 2013/2014 bis zur Aussetzungsentscheidung der Kooperation am 28. April 2020 den bekenntnisgebundenen Religionsunterricht nach Artikel 7 Absatz 3 des Grundgesetzes in Zusammenarbeit mit dem hessischen Kultusministerium.[3] Die Aussetzung der Kooperationspartnerschaft wurde damit begründet, dass die Landesreligionsgemeinschaft keine hinreichende Unabhängigkeit vor möglichen Einflüssen des türkischen Staates besitzen würde.[3]
Geschichte
Die Landesreligionsgemeinschaft wurde am 15. März 2009 als eingetragener und gemeinnütziger Verein unter dem Namen DITIB-Landesverband Hessen durch die damals 83 im Bundesland Hessen ansässigen DITIB-Moscheegemeinden gegründet und anschließend im Amtsgericht Frankfurt am Main eingetragen.[4] Die zusammengeschlossenen Moscheegemeinden existieren zum Teil bereits seit den 1970er Jahren.[4]
Die föderale Institutionalisierung auf Landesebene ist das Ergebnis zunehmender religiöser, sozialer und karitativer Bedürfnisse der örtlichen Moscheegemeinden und Gemeindemitglieder, die eine verstärkte Koordinierung, Begleitung und Anleitung erforderlich machten. Weiterhin entspringt sie den wandelnden soziologischen Umständen, da die vormals eingewanderten Muslime ihren Lebens- und Orientierungspunkt zunehmend in Hessen verorteten, sodass die hierdurch entstandenen gesellschaftspolitischen Erwartungen einen muslimischen, organisierten Ansprechpartner für staatliche Stellen auf Landesebene erforderten. Des Weiteren ist damit der Versuch verbunden gewesen, den landesspezifischen Gegebenheiten im Religionsverfassungsrecht, beispielsweise beim bekenntnisgebundenen Religionsunterricht, Rechnung zu tragen.[4]
Auf einer Landesdelegiertenversammlung vom 11. November 2018 wurde der Name in Islamische Religionsgemeinschaft DITIB-Hessen umbenannt, fortan wird auch der Begriff Landesreligionsgemeinschaft statt Landesverband verwendet.[5]
Bekenntnis

DITIB-Hessen folgt in ihren Glaubensgrundsätzen der Maturidi-Glaubensschule, einem der zwei großen Glaubensschulen (Aqida) im sunnitischen Islam. Die Maturidi-Glaubensschule kennzeichnet sich durch die Vereinigung der quellenbasierten Glaubensgrundlagenbildung mit der vernunftorientierten Auslegung dieser Quellen aus.[5] In der Religionspraxis folgt die Landesreligionsgemeinschaft der Hanafi-Rechtsschule, der am weitesten verbreiteten Rechtsschule (Madhhab) im sunnitischen Islam, die sich durch ihren hohen Stellenwert der Meinungsbildungsmethodik (Usul) für Rechtsgelehrte (Ulama) auszeichnet und damit eine kontextualisierte Auslegung der kanonischen Quellen auf die jeweiligen gesellschaftlichen Gegebenheiten ermöglicht.[5][7] Nach eigenem Selbstverständnis werden weitere Glaubens- und Rechtsschulen im Rahmen des islamischen Glaubensbekenntnisses ebenfalls anerkannt.[5]
Die Landesreligionsgemeinschaft verpflichtet sich den Primärquellen des Islams, also der Offenbarungsschrift (Koran), der prophetischen Tradition (Sunna), dem Gelehrtenkonsens (Idschma) und dem Analogieschluss (Qiyas). Das Glaubensbekenntnis der DITIB-Hessen entspricht den sechs Glaubensgrundsätzen und fünf Grundsäulen des Islams. Durch diese bezeugen die Gemeindemitglieder, dass es keinen Gott, außer dem einen Gott (Allah) gibt und dass Muhammad sein Prophet ist. Weiterhin bezeugen sie den Glauben an die Engel, die Offenbarungsschriften, die Prophetie, das Jenseits und die göttliche Vorherbestimmung. In der Religionspraxis entfaltet sich dies in der Anerkennung der Verpflichtung zur Glaubensbezeugung (Schahada), zum Ritualgebet (Salat), zum Fasten im Monat Ramadan (Sawm), zur Sozialabgabe (Zakat) und zur Pilgerfahrt nach Mekka (Hadsch).[8]
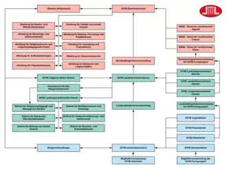
Institutionelle Gemeinschaftsstruktur

Die Türkisch-Islamische Union der Anstalt für Religion ist ihrem Selbstverständnis nach eine islamische Religionsgemeinschaft. Sie wurde auf einer Bundesdelegiertenversammlung im Jahr 1984 in Köln als eingetragener und gemeinnütziger Verein gegründet.[9] Ihr gehören bundesweit 860 Moscheegemeinden und 124 Kulturstätten an – insgesamt 984 Mitgliedsgemeinden.[9][10] Sie ist somit nach den beiden großen Kirchen die drittgrößte Religionsgemeinschaft in Deutschland und unter den islamischen Religionsgemeinschaften die größte.[11]
Im Rahmen des religionsgemeinschaftlichen Selbstbestimmungsrechts arbeitet DITIB mit dem Präsidium für religiöse Angelegenheiten der Türkei (Diyanet) zusammen. Vor diesem Hintergrund ist eine satzungsrechtliche Anbindung des Bundesverbandes in theologischen Sachfragen und religiösen Personalentscheidungen an Diyanet festgeschrieben, die das maturidische und hanafitische Bekenntnis sichern sollen.[12] Sie ist somit die Institution der theologischen Orientierung und religiösen Autorität. Im Rahmen dieser Zusammenarbeit bezieht DITIB auch ihre hauptamtlichen Religionsbeauftragten (Imame), die in der Regen in einem Dienstverhältnis zur Diyanet stehen. Dieses Abhängigkeitsverhältnis wird aufgrund der Anbindung des Präsidiums für religiöse Angelegenheiten (Diyanet) an das Staatspräsidentenamt der Türkei kontrovers diskutiert.
Im Zuge föderaler Strukturreformen wurden im Jahr 2009 die 15 DITIB-Landesreligionsgemeinschaften als eingetragene und gemeinnützige Vereine nach deutschem Recht gegründet. Die Landesreligionsgemeinschaften sind die Zusammenschlüsse der DITIB-Moscheegemeinden eines jeweiligen Bundeslandes und bilden die Repräsentanz ihrer Gemeindemitglieder auf Landesebene.
Landesdelegiertenversammlung
Das oberste beschlussfassende Organ der DITIB-Hessen ist die Landesdelegiertenversammlung bzw. Mitgliederversammlung, dessen Mitglieder sich mehrheitlich durch die zivilgesellschaftlichen Delegierten der Moscheegemeinden sowie hauptamtlichen Religionsbeauftragten zusammensetzen.
Die Landesdelegiertenversammlung ist maßgebend für die theologische Leitung und verwaltungsrechtliche Ordnung der Landesreligionsgemeinschaft. Sie entscheidet in theologischen, rechtlichen, finanziellen und personellen Angelegenheiten von wesentlicher Bedeutung, so auch über Satzungsänderungen und die Wahl des vertretungsberechtigten Landesvorstandes.
Landesvorstand
Satzungsgemäß besteht der ehrenamtliche Landesvorstand aus elf Personen. Acht der elf Mitglieder werden auf der Landesdelegiertenversammlung für die Dauer von drei Jahren gewählt. Die weiteren drei Mitglieder setzen sich aus den durch die jeweiligen Landesfachgruppen gewählten Vorsitzenden des Landesjugend-, Landesfrauen- und Landeselternverbandes zusammen. Der Landesvorstand ist Hauptansprechpartner für Institutionen und vertritt landesweit die Interessen ihrer 86 Moscheegemeinden sowie Gemeindemitglieder.
Auf der gründungsgebenden Landesdelegiertenversammlung im Jahr 2009 wurde Fuat Kurt als Landesvorsitzender gewählt, der innerhalb von zwei Amtsperioden dieses Amt bis zum Jahr 2015 innehatte. Seit dem Jahr 2015 ist Salih Özkan Landesvorsitzender der DITIB-Hessen in seiner nunmehr dritten Amtsperiode, der zugleich Gründungsmitglied der Landesreligionsgemeinschaft ist.[13]
Religiöser Beirat
Der religiöse Beirat ist das theologische Aufsichts- und Beratungsorgan der Landesreligionsgemeinschaft. Er übt die theologische Lehrautorität und religiöse Fachaufsicht gegenüber den Landes- und Gemeindegremien sowie die religiöse Anleitung gegenüber den hauptamtlichen Religionsbeauftragten aus. Seine fünf Mitglieder, die vom obersten Religionsrat des Bundesverbandes ernannt werden, müssen ein Theologiestudium abgeschlossen haben.[8]

Landesgeschäftsstelle
Als Verwaltungszentrale ist eine Landesgeschäftsstelle mit untergeordneten Referaten eingerichtet, die in ihren jeweiligen Fach- und Kompetenzbereichen die religiösen Dienste sowie die fachliche Sacharbeit sicherstellen sollen. Weiterhin ist sie für die Koordinierung und fachliche Begleitung der Landesfachgruppen zuständig. Geleitet wird die Landesgeschäftsstelle von einem Landesgeschäftsführer. Die Landesgeschäftsstelle befindet sich in der Zentralmoschee in Frankfurt am Main und bietet Raum für mehrere Büro- und Seminarräumlichkeiten, Konferenzsäle und Besprechungszimmer.
Landesfachgruppen
Der Landesreligionsgemeinschaft sind drei ehrenamtlich strukturierte Landesfachgruppen angeschlossen, die sich in ihrer jeweiligen thematischen Schwerpunktsetzung betätigen. Es handelt sich hierbei um den Landesjugend-, Landesfrauen- und Landeselternverband. Diese Strukturierung spiegelt sich auch auf Gemeindeebene wider, sodass jede Moscheegemeinde satzungsgemäß eine Jugend-, Frauen- und Elterngruppe einzurichten hat.[14] Die Landesfachgruppen werden alle drei Jahre durch die Vertreterinnen und Vertreter der jeweils zugehörigen gemeindlichen Gruppen gewählt.


Landesjugendverband
Der DITIB Landesjugendverband Hessen (DITIB LJV Hessen) ist die eigenständige Jugendorganisation der DITIB-Hessen. In ihm sind um die 80 muslimische Jugendgruppen organisiert, denen schätzungsweise 5.000 Kinder und Jugendliche zwischen dem 6. und 27. Lebensjahr angehören und ist somit der größte muslimische Jugendverband in Hessen.[14] Auf Bundesebene ist der Landesjugendverband Mitglied im Bund der muslimischen Jugend. Auf Landesebene führt er Eintrittsgespräche und arbeitet unter anderem mit dem hessischen Jugendring (HJR) zusammen, der 2017 den Aufnahmeantrag allerdings mit der Begründung einer zu engen Anbindung des Gesamtverbandes an den türkischen Staat abgelehnt hat.[15] Er ist durch das hessische Sozialministerium befristeter, anerkannter Träger der freien Jugendhilfe.[15]
Landesfrauenverband

Der DITIB Landesfrauenverband Hessen (DITIB LFV Hessen) ist die eigenständige Frauenorganisation der Landesreligionsgemeinschaft. Er ist der Zusammenschluss von muslimischen Frauengruppen der hessischen DITIB-Moscheegemeinden. Auf Bundesebene ist der Landesfrauenverband Mitglied im Bund der muslimischen Frauen.
Landeselternverband
Der DITIB Landeselternverband Hessen (DITIB LEV Hessen) ist die eigenständige Elternorganisation der DITIB-Hessen. Er ist der Zusammenschluss von muslimischen Elterngruppen der DITIB-Moscheegemeinden in Hessen. Auf Bundesebene ist der Landeselternverband Mitglied im Bund der muslimischen Eltern.
Referatsstrukturen
DITIB-Hessen unterhält verschiedene haupt- und ehrenamtliche Referatsstrukturen, die die religiösen, sozialen, karitativen und kulturellen Dienste sicherstellen sollen. Diese sind das Referat für Religionspädagogik und theologische Studien (Schulreferat), das Referat für Wohlfahrtswesen und Seelsorge (Wohlfahrtsreferat), das Referat für Dialog- und Öffentlichkeitsarbeit (Dialogreferat), das Referat für Bildung und soziale Dienste (Bildungsreferat), das Referat für Religionsverfassungs- und Vereinsrecht (Rechtsreferat) und das Referat für Moschee und Gemeindedienste (Gemeindereferat).

Moscheegemeinden

Den Kern der Landesreligionsgemeinschaft bilden die Gemeindemitglieder vor Ort in den Moscheegemeinden. DITIB-Moscheegemeinden sind wirtschaftlich und rechtlich eigenständig eingetragene Vereine, die über ihre Mitgliedschaft Teil des DITIB-Gesamtverbandes auf Regional-, Landes- und Bundesebene sind.[14] Sie widmen sich gemäß Satzung der umfassenden Pflege der islamischen Religion.
Satzungsgemäß bestehen die ehrenamtlich arbeitenden Gemeindevorstände aus neun Personen. Sechs der neun Mitglieder werden auf den Mitgliederversammlungen gewählt. Die weiteren drei Mitglieder setzen sich aus den durch die jeweiligen Fachgruppen gewählten Beauftragten der Jugend-, Frauen- und Elterngruppe der Gemeinde zusammen.[14] Neben dem Gemeindevorstand sind somit über die Strukturen feste Jugend-, Frauen- und Elterngruppen eingerichtet.
Religiöse und gesellschaftliche Dienste
DITIB-Hessen nimmt umfassende Aufgaben im Rahmen der religiösen Dienste wahr. Sie verfolgt nach Satzung ausschließlich gemeinnützige Zwecke. Hierzu gehört zuvorderst die Förderung der Religion; weiterhin der Bildung, der Kunst und Kultur; weiterhin der Jugend- und Altenhilfe; des Weiteren der internationalen Gesinnung und Völkerverständigung.[8] Durch die Zentralität der Religion widmet sich die Landesreligionsgemeinschaft dem Erhalt, der Vermittlung und Ausübung der islamischen Religion.
Kooperationspartnerschaft mit der hessischen Landesregierung
DITIB-Hessen nahm zwischen 2009 und 2012 am sogenannten Runden Tisch des hessischen Kultusministeriums und hessischen Integrationsministeriums unter Federführung der damaligen Kultusministerin Nicola Beer (FDP) und dem damaligen Integrationsminister Jörg-Uwe Hahn (FDP) teil. Hieran nahmen weiterhin verschiedene Vereine und Verbände mit Migrations- oder islamischem Religionsbezug, staatliche Verantwortungsträger sowie Vertreter der bezugsnahen Wissenschaften teil. Das Ziel war die gemeinsame Verwirklichung eines bekenntnisgebundenen Religionsunterrichtes im Sinne des Grundgesetzes nach Artikel 7 Absatz 3 für die muslimische Schülerschaft. In diesem Rahmen haben sich die Kooperationspartnerschaften mit der DITIB-Hessen und der Ahmadiyya-Muslim-Jamaat beim islamischen Religionsunterricht ergeben.[16]
Erste Begutachtungsphase und Anerkennung als Kooperationspartnerin
Der Kooperationspartnerschaft mit der Landesreligionsgemeinschaft ging 2012 eine umfassende Untersuchung der tatsächlichen und rechtlichen Voraussetzungen gemäß Artikel 7 Absatz 3 GG voraus. Verwiesen wird auf die verfassungsrechtliche Begutachtung durch Gerhard Robbers[17] sowie die islamwissenschaftlichen Gutachten von Levent Tezcan und Jörn Thielmann.[18] Ein weiteres Gutachten stammt von Heinrich de Wall.[19] Alle Gutachter kamen übereinstimmend zu dem Ergebnis, dass es sich bei DITIB-Hessen um eine Religionsgemeinschaft im Sinne des Grundgesetzes handelt. Auf diese Ergebnisse stützend wurde die Kooperationspartnerschaft begründet und die Einrichtung des bekenntnisgebundenen Religionsunterrichts in Zusammenarbeit mit DITIB-Hessen beschlossen. In seinem ergänzenden Gutachten 2017 und aktualisierten Gutachten 2019 bestätigt Mathias Rohe dieses Ergebnis.[20][21]
Islamischer Religionsunterricht
Der seit dem Schuljahr 2013/2014 angebotene bekenntnisgebundene Religionsunterricht in Zusammenarbeit mit DITIB-Hessen, wurde bis zu der Entscheidung am 28. April 2020 zur vollständigen Aussetzung der Kooperationspartnerschaft bis zum Schuljahr 2019/2020 für etwa 3.349 Schülerinnen und Schüler an 56 Grundschulen und 12 weiterführenden Schulen durch ca. 85 an deutschen Universitäten ausgebildete und staatliche Religionslehrkräfte erteilt.[22]
Der in diesem siebenjährigen Zeitraum angebotene bekenntnisgebundene Religionsunterricht wurde beanstandungsfrei erteilt sowie von Religionspädagogen, Schulen, Lehrkräften, Eltern und Schülern positiv beschieden. Mathias Rohe zog diesbezüglich in seinem ergänzenden Gutachten (2017) folgende exemplarische Schlussfolgerungen:
„Die Evaluation der unangekündigten Unterrichtsbesuche bei sämtlichen Lehrkräften im Jahre 2016 hat ein aus fachlich/inhaltlicher und pädagogischer Sicht durchweg positives Bild ergeben. Die Resonanz bei Schülern und Eltern ist weitestgehend positiv. Einzelne Vorbehalte wegen vermuteter zu großer Liberalität bzw. Strenge ohne vorherige Kenntnis der Lehrkraft alleine wegen ihres ethnischen Hintergrundes, wegen eines vermeintlich zu großen deutschen oder türkischen Staatseinflusses konnten in intensiver Elternarbeit ebenfalls weitestgehend ausgeräumt werden. Die Anmeldezahlen sind trotz gelegentlich schwieriger Rahmenbedingungen (zeitliche Kollisionen mit anderen Unterrichtsangeboten) hoch und steigen noch, der Bedarf ist größer als das vorhandene Angebot.
Nach alledem hat der islamische Religionsunterricht die bei der Einführung in ihn gesetzten Erwartungen mindestens erfüllt. Seine Abwicklung erfolgt in jeder Hinsicht innerhalb der fachlichen und rechtlichen Rahmenbedingungen.“[23]
„Alle 13 beteiligten Staatlichen Schulämter haben zu den nun umfassenden Unterrichtsbesuchen Berichte verfasst, die dem Verfasser dieses Gutachtens vorlagen. Insgesamt besteht eine enge Kooperation zwischen dem Hessischen Kultusministerium, den zuständigen Dezernentinnen und Dezernenten an den Staatlichen Schulämtern und den örtlichen Schulleitungen, so dass aussagekräftige Berichte entstanden. Eine ministeriumsinterne Auswertung kam zu dem Schluss: ‚Die IRU-Unterrichtsbesuche werden durchgängig schulpädagogisch, methodisch und fachlich positiv bewertet.‘“[24]
Kritische Sichtweisen und Aussetzungsentscheidung
Im Zuge des Putschversuches in der Türkei vom 15. Juli 2016 hat das hessische Kultusministerium unter dem Kultusminister Alexander Lorz (CDU) entschieden, den weiteren Ausbau des islamischen Religionsunterrichtes zu stoppen sowie eine erneute gutachterliche Überprüfung bezüglich der DITIB-Hessen einzuleiten, da die politischen Entwicklungen in der Türkei zunehmend Zweifel an der hinreichenden Unabhängigkeit der Landesreligionsgemeinschaft gegenüber dem türkischen Staat aufgrund ihrer Zusammenarbeit mit der Religionsbehörde der Türkei Diyanet aufkommen ließen.[25]
Im Jahr 2017 wurden die Ergebnisse der ergänzenden Gutachten von Mathias Rohe (islamwissenschaftlich),[20][21] Josef Isensee (verfassungsrechtlich)[26][27] und Günther Seufert (turkologisch)[28][29] vorgestellt, die strukturelle und institutionelle Unzulänglichkeiten bei der Landesreligionsgemeinschaft, wie beispielsweise fehlende Verwaltungsstruktur, fehlendes Mitgliedsverzeichnis und unzureichende hauptamtliche Strukturen, ausmachten.[30] Eine Störung des islamischen Religionsunterrichts oder Anhaltspunkte einer möglichen politischen Einflussnahme des türkischen Staates haben sich nicht bestätigt.
„Für Hessen haben sich im Gegensatz zu anderen Bundesländern keine Hinweise darauf ergeben, dass der DİTİB-Landesverband, einzelne Gemeinden oder in Hessen beschäftigte, von Diyanet entsandte Imame an Aktivitäten beteiligt waren, die im Zusammenhang mit der Aufforderung türkischer Behörden zur Weitergabe von Daten mutmaßlicher Mitglieder der Gülen-Bewegung (Spionagevorwürfe) stehen. Zudem liegen keine belastbaren Fakten vor, die Anhaltspunkte dafür liefern, dass der Landesverband oder einzelne Gemeindevertreter als solche Stellungnahmen zu politisch aufgeladenen Ereignissen wie der Armenien-Resolution des Deutschen Bundestages vom 2. Juni 2016, dem Putschversuch in der Türkei vom 15./16. Juli 2016 und dem Verfassungsreferendum vom 16. April 2017 in einer Weise Stellung genommen haben, die außerhalb des Aufgabenbereichs einer Religionsgemeinschaft liegen. Ein einziger möglicher Verdachtsfall ließ sich nicht erhärten.
Es haben sich keinerlei Hinweise darauf ergeben, dass sich Lehrkräfte und die anderen an der Einrichtung und Durchführung des islamischen Religionsunterrichts beteiligten Organisationen und Personen nicht rechtstreu verhalten haben oder verhalten.“[31]
„Nach übereinstimmenden Aussagen gab es zu keiner Zeit Versuche von DİTİB Hessen, DİTİB Köln, Diyanet oder türkischen Auslandsvertretungen, auf Lehrkräfte bzw. den Inhalt des Unterrichts politischen Einfluss zu nehmen. Hierbei wurden auch Personen befragt, die sich öffentlich kritisch zur laufenden Kooperation mit DİTİB Hessen geäußert haben. Insoweit ist generell festzustellen, dass die geäußerten Bedenken sich auf die satzungsmäßig gegebenen Einflussmöglichkeiten bezogen haben, in keinem Fall jedoch auf die konkrete Abwicklung des islamischen Religionsunterrichts in Hessen. Auch aus der Medienrecherche haben sich keinerlei sachliche Anhaltspunkte dafür ergeben, dass eine politische Einflussnahme aus der Türkei über die konsularische Vertretung, über DİTİB Hessen oder DİTİB Köln stattgefunden hat oder stattfindet. Einzelne alarmistische Medienberichte entbehren insoweit jeder faktischen Grundlage.“[32]
Weisungskette des türkischen Staates und fehlende Unabhängigkeit
Für die Aussetzungsentscheidung wurde wesentlich das aktualisierte verfassungsrechtliche Gutachten von Josef Isensee (2019) herangezogen, der die DITIB-Hessen aufgrund ihrer Zugehörigkeit zum DITIB-Gesamtverband sowie der Zusammenarbeit mit Diyanet in Verantwortung für Fehlentwicklungen in der Türkei sieht. Die Zugehörigkeit zum Gesamtverband könne zudem eine abstrakt theoretische Möglichkeit einer potenziellen politischen Einflussnahme des türkischen Staates auf DITIB-Hessen nicht ausschließen.
„SITIB Hessen steht in einer türkischen Handlungs- und Verantwortungseinheit und wird mitbetroffen von der Vertrauenseinbuße, die DITIB insgesamt wie der türkische Staat, zu dem sie gehört, erleiden. Die Gründe liegen in der Politik des Staatspräsidenten Erdogan, im Abbau von Rechtsstaat, Demokratie und Menschenrechten, der militärischen Aggressivität in Nordsyrien, den Verstößen gegen das Völkerrecht, den Erpressungsversuchen der EU-Staaten in der Flüchtlingsfrage, den ständigen unfreundlichen Akten gegen Deutschland.
Die üblichen Vorfälle haben nichts mit dem Religionsunterricht zu tun. Doch eine Religionsgemeinschaft im Sinne des Grundgesetzes gewinnt ihren Status aus der „allseitigen Erfüllung der durch das gemeinsame Bekenntnis gestellten Aufgaben“. Durch die Universalität ihres Wirkungskreises unterscheidet sie sich vom religiösen Verein, der immer nur einzelne religiöse Zwecke verfolgt. Der Landesverband fungiert nun einmal nicht als religiöser Verein, sondern als Religionsgemeinschaft, wenn sie mit dem Land kooperiert. Fehlleistungen in einem Sektor wirken sich auf den Gesamtstatus und damit auf andere Sektoren aus.“[33]
„DITIB Hessen bildet das letzte Glied einer Weisungskette, die über den Bundesverband zur türkischen Religionsbehörde DIYANET führt, die ihrerseits unmittelbar dem türkischen Staatspräsidenten untersteht. In dieser Organisationseinheit verfügt der Landesverband nicht über jenes Minimum an institutioneller Unabhängigkeit, deren er bedarf, um selbstbestimmt seine Aufgabe als Religionsgemeinschaft erfüllen zu können. Die jüngsten Reformen der Satzung und der Organisation tragen dazu schon deshalb nicht bei, weil sie die höheren Ebenen nicht binden.“[34]
Mitgliedschaften in Gremien und Foren
Die Landesreligionsgemeinschaft ist in verschiedenen staatlichen Gremien und Einrichtungen sowie zivilgesellschaftlichen Foren vertreten. In einigen wirkt sie als Mitglied aktiv mit, während sie in anderen wiederum eine Beratungsfunktion einnimmt.[35]
- Hessischer Rundfunkrat (hr-Rundfunkrat)[36]
- Hessischer Asylkonvent
- Hessischer Verfassungskonvent
- Scientific Council der Goethe-Universität in Frankfurt am Main und Justus-Liebig-Universität in Giessen
- Dialogforum Islam Hessen (dfih)
- Abrahamisches Forum[37]
- Hessisches Forum für Religion und Gesellschaft (HFRG)[38]
- Hessische Integrationskonferenz
Literatur
- Kristina Klimke: DITIB im öffentlichen Diskurs der Bundesrepublik. Präsenz, Darstellung und Wahrnehmung der Türkisch-Islamischen Union der Anstalt für Religion. AV Akademikerverlag, ISBN 978-3-330-51062-3.
- Hakan Aydin: Der Islam im europäischen Zusammenleben. Das Prinzip der Erleichterung nach islamisch-rechtlichen Normen. S. 170–185. Waxmann-Verlag, 2016, ISBN 978-3-8309-3481-3.
- Theresa Beilschmidt: Gelebter Islam. Eine empirische Studie zu DITIB-Moscheegemeinden in Deutschland. S. 46–70, S. 103–193. Transcript Verlag, 2015, EAN 9783839432884.
- Aysun Yasar: Die DITIB zwischen der Türkei und Deutschland. Untersuchungen zur Türkisch-Islamischen Union der Anstalt für Religion e.V. Ergon Verlagsgesellschaft, 2012, ISBN 978-3-89913-915-0.
- Mathias Rohe: Der Islam in Deutschland. Eine Bestandsaufnahme. Vierter Teil. C.H. Beck, 2018, ISBN 978-3-406-72911-9.
Weblinks
- Offizielle Website der Islamischen Religionsgemeinschaft DITIB-Hessen e. V.
- Offizielle Website des Hessischen Kultusministeriums
- Offizielle Website der Türkisch-Islamischen Union der Anstalt für Religion e. V.
- Offizielle Website des Koordinationsrates der Muslime
Einzelnachweise
- ↑ a b c Levent Tezcan, Jörn Thielmann: Religions- und islamwissenschaftliches Gutachten über die Eigenschaft als Religionsgemeinschaft von „DITIB-Landesverband Hessen e.V.“ (PDF) 31. März 2012, S. 61 ff., archiviert vom (nicht mehr online verfügbar) am 29. April 2020; abgerufen am 7. Oktober 2020. Info: Der Archivlink wurde automatisch eingesetzt und noch nicht geprüft. Bitte prüfe Original- und Archivlink gemäß Anleitung und entferne dann diesen Hinweis.
- ↑ Gerhard Robbers: DITIB-Landesverband Hessen e.V. als Religionsgemeinschaft gemäß Art. 7 Abs. 3 GG. 14. Juni 2012, S. 8 f., 30 ff. (hessen.de [PDF]).
- ↑ a b Hessisches Kultusministerium (Hrsg.): Islamischer Religionsunterricht in Zusammenarbeit mit DITIB Hessen wird ab dem kommenden Schuljahr nicht mehr erteilt. Wiesbaden 28. April 2020 (hessen.de).
- ↑ a b c Gerhard Robbers: DITIB-Landesverband Hessen e.V. als Religionsgemeinschaft gemäß Art. 7 Abs. 3 GG. 14. Juni 2012, S. 39 ff. (hessen.de [PDF]).
- ↑ a b c d Islamische Religionsgemeinschaft DITIB - Hessen (Hrsg.): Selbstverständnis und Positionierungen. Frankfurt am Main 31. August 2020, S. 12–14 (ditib-hessen.de).
- ↑ Hicran Kar: Anadolu’ya Nakşedilen Selçuklu Yıldızı. Abgerufen am 7. Oktober 2020 (türkisch).
- ↑ Vladimir Pachkov: Die Hanafiten. 24. August 2019, abgerufen am 7. Oktober 2020.
- ↑ a b c Landesreligionsgemeinschaft. Abgerufen am 7. Oktober 2020.
- ↑ a b Levent Tezcan, Jörn Thielmann: Religions- und islamwissenschaftliches Gutachten über die Eigenschaft als Religionsgemeinschaft von „DITIB-Landesverband Hessen e.V.“ (PDF) 31. März 2012, S. 38–52, archiviert vom (nicht mehr online verfügbar) am 29. April 2020; abgerufen am 7. Oktober 2020. Info: Der Archivlink wurde automatisch eingesetzt und noch nicht geprüft. Bitte prüfe Original- und Archivlink gemäß Anleitung und entferne dann diesen Hinweis.
- ↑ Neuer Vorstand stellt sich der Presse vor und formuliert seine Perspektive. (PDF) 16. Januar 2019, abgerufen am 7. Oktober 2020.
- ↑ Größter deutscher Moscheeverband: Ditib-Imame made in Germany. 9. Januar 2020, abgerufen am 7. Oktober 2020.
- ↑ Gerhard Robbers: DITIB-Landesverband Hessen e.V. als Religionsgemeinschaft gemäß Art. 7 Abs. 3 GG. 14. Juni 2012, S. 64 ff. (hessen.de [PDF]).
- ↑ Ditib will Partner des Landes bleiben – oder klagen. 6. November 2019, archiviert vom (nicht mehr online verfügbar) am 12. Oktober 2020; abgerufen am 7. Oktober 2020. Info: Der Archivlink wurde automatisch eingesetzt und noch nicht geprüft. Bitte prüfe Original- und Archivlink gemäß Anleitung und entferne dann diesen Hinweis.
- ↑ a b c d Islamische Religionsgemeinschaft DITIB - Hessen (Hrsg.): Selbstverständnis und Positionierungen. 31. August 2020, S. 28–39 (ditib-hessen.de).
- ↑ a b Stefan Toepfer: Hürdenlauf für junge Muslime. 20. Februar 2017, abgerufen am 7. Oktober 2020.
- ↑ Bekenntnisorientierter islamischer Religionsunterricht. Archiviert vom (nicht mehr online verfügbar) am 9. Oktober 2020; abgerufen am 7. Oktober 2020. Info: Der Archivlink wurde automatisch eingesetzt und noch nicht geprüft. Bitte prüfe Original- und Archivlink gemäß Anleitung und entferne dann diesen Hinweis.
- ↑ Gerhard Robbers: DITIB-Landesverband Hessen e.V. als Religionsgemeinschaft gemäß Art. 7 Abs. 3 GG. (PDF) Erstellt im Auftrag des hessischen Kultusministeriums., 14. Juni 2012, archiviert vom (nicht mehr online verfügbar) am 26. September 2020; abgerufen am 7. Oktober 2020. Info: Der Archivlink wurde automatisch eingesetzt und noch nicht geprüft. Bitte prüfe Original- und Archivlink gemäß Anleitung und entferne dann diesen Hinweis.
- ↑ Levent Tezcan, Jörn Thielmann: Religions- und islamwissenschaftliches Gutachten über die Eigenschaft als Religionsgemeinschaft von „DITIB-Landesverband Hessen e.V.“ (PDF) 31. März 2012, archiviert vom (nicht mehr online verfügbar) am 29. April 2020; abgerufen am 7. Oktober 2020. Info: Der Archivlink wurde automatisch eingesetzt und noch nicht geprüft. Bitte prüfe Original- und Archivlink gemäß Anleitung und entferne dann diesen Hinweis.
- ↑ Heinrich de Wall: Rechtsgutachten über die Eigenschaft von „DITIB Landesverband Hessen e.V.“ als Religionsgemeinschaft und weitere Aspekte seiner Eignung als Kooperationspartner des Landes Hessen für den islamischen Religionsunterricht an öffentlichen Schulen. Hrsg.: Erstellt im Auftrag des DITIB Landesverband Hessen. 21. Juni 2011.
- ↑ a b Mathias Rohe: Gutachten zum Religionsunterricht an den öffentlichen Schulen in Hessen in Kooperation mit DİTİB Landesverband Hessen e.V. nach Art. 7 Abs. 3 GG. Hrsg.: Erstellt im Auftrag des hessischen Kultusministeriums. 27. Oktober 2017 (hessen.de [PDF]).
- ↑ a b Mathias Rohe: Nachbegutachtung im Anschluss an das Gutachten des Verfassers zum Religionsunterricht an den öffentlichen Schulen in Hessen in Kooperation mit dem DITIB-Landesverband Hessen e.V. nach Art. 7 Abs. 3 GG. 5. Oktober 2019 (hessen.de [PDF]).
- ↑ Mathias Rohe: Gutachten zum Religionsunterricht an den öffentlichen Schulen in Hessen in Kooperation mit DİTİB Landesverband Hessen e.V. nach Art. 7 Abs. 3 GG. 27. Oktober 2017, S. 9 f. (hessen.de [PDF]).
- ↑ Mathias Rohe: Gutachten zum Religionsunterricht an den öffentlichen Schulen in Hessen in Kooperation mit DİTİB Landesverband Hessen e.V. nach Art. 7 Abs. 3 GG. 27. Oktober 2017, S. 11 (hessen.de [PDF]).
- ↑ Mathias Rohe: Gutachten zum Religionsunterricht an den öffentlichen Schulen in Hessen in Kooperation mit DİTİB Landesverband Hessen e.V. nach Art. 7 Abs. 3 GG. 27. Oktober 2017, S. 71.
- ↑ Über die Rolle von DİTİB Hessen als Kooperationspartner des islamischen Religionsunterrichts. 9. Februar 2017, archiviert vom (nicht mehr online verfügbar) am 16. Juni 2021; abgerufen am 7. Oktober 2020. Info: Der Archivlink wurde automatisch eingesetzt und noch nicht geprüft. Bitte prüfe Original- und Archivlink gemäß Anleitung und entferne dann diesen Hinweis.
- ↑ Josef Isensee: Rechtsgutachten zum bekenntnisgebundenen islamischen Religionsunterricht, der an hessischen Schulen in Kooperation mit dem DITIB Landesverband Hessen erteilt wird. (PDF) Erstellt im Auftrag des hessischen Kultusministeriums., 2017, archiviert vom (nicht mehr online verfügbar) am 29. April 2020; abgerufen am 7. Oktober 2020. Info: Der Archivlink wurde automatisch eingesetzt und noch nicht geprüft. Bitte prüfe Original- und Archivlink gemäß Anleitung und entferne dann diesen Hinweis.
- ↑ Josef Isensee: Ergänzendes Rechtsgutachten zum DITIB-Religionsunterricht in Hessen: Aussetzung des weiteren Ausbaus und Widerruf des DITIB-Religionsunterrichts sowie der Islamunterricht in staatlicher Verantwortung. (PDF) Erstellt im Auftrag des hessischen Kultusministeriums., 10. Oktober 2019, archiviert vom (nicht mehr online verfügbar) am 29. April 2020; abgerufen am 7. Oktober 2020. Info: Der Archivlink wurde automatisch eingesetzt und noch nicht geprüft. Bitte prüfe Original- und Archivlink gemäß Anleitung und entferne dann diesen Hinweis.
- ↑ Günter Seufert: Teilgutachten über das türkische PRÄSIDIUM FÜR RELIGIÖSE ANGELEGENHEITEN (DIYANET İŞLERİ BAŞKANLIĞI) in seiner Eigenschaft als Institution religiöser Orientierung für den DITIB Landesverband Hessen e.V. Hrsg.: Erstellt im Auftrag des hessischen Kultusministeriums. 15. April 2017 (hessen.de [PDF]).
- ↑ Günter Seufert: Teilgutachten über das türkische PRÄSIDIUM FÜR RELIGIÖSE ANGELEGENHEITEN (DIYANET İŞLERİ BAŞKANLIĞI) in seiner Eigenschaft als Institution religiöser Orientierung für den DITIB-Landesverband Hessen e.V. Nachtrag: aktuelle Entwicklungen bis September 2019. Hrsg.: Erstellt im Auftrag des hessischen Kultusministeriums. September 2019 (hessen.de [PDF]).
- ↑ DITIB Hessen als Kooperationspartner für bekenntnisorientierten islamischen Religionsunterricht. 5. Dezember 2017, archiviert vom (nicht mehr online verfügbar) am 11. Oktober 2020; abgerufen am 7. Oktober 2020. Info: Der Archivlink wurde automatisch eingesetzt und noch nicht geprüft. Bitte prüfe Original- und Archivlink gemäß Anleitung und entferne dann diesen Hinweis.
- ↑ Mathias Rohe: Gutachten zum Religionsunterricht an den öffentlichen Schulen in Hessen in Kooperation mit DİTİB Landesverband Hessen e.V. nach Art. 7 Abs. 3 GG. 27. Oktober 2017, S. 13 f. (hessen.de [PDF]).
- ↑ Mathias Rohe: Gutachten zum Religionsunterricht an den öffentlichen Schulen in Hessen in Kooperation mit DİTİB Landesverband Hessen e.V. nach Art. 7 Abs. 3 GG. (PDF) 27. Oktober 2017, S. 78 f., archiviert vom (nicht mehr online verfügbar) am 29. April 2020; abgerufen am 7. Oktober 2020. Info: Der Archivlink wurde automatisch eingesetzt und noch nicht geprüft. Bitte prüfe Original- und Archivlink gemäß Anleitung und entferne dann diesen Hinweis.
- ↑ Josef Isensee: Ergänzendes Rechtsgutachten zum DITIB-Religionsunterricht in Hessen: Aussetzung des weiteren Ausbaus und Widerruf des DITIB-Religionsunterrichts sowie der Islamunterricht in staatlicher Verantwortung. (PDF) 10. Oktober 2019, S. 33 f., archiviert vom (nicht mehr online verfügbar) am 29. April 2020; abgerufen am 7. Oktober 2020. Info: Der Archivlink wurde automatisch eingesetzt und noch nicht geprüft. Bitte prüfe Original- und Archivlink gemäß Anleitung und entferne dann diesen Hinweis.
- ↑ Josef Isensee: Ergänzendes Rechtsgutachten zum DITIB-Religionsunterricht in Hessen: Aussetzung des weiteren Ausbaus und Widerruf des DITIB-Religionsunterrichts sowie der Islamunterricht in staatlicher Verantwortung. (PDF) 10. Oktober 2019, S. 64, archiviert vom (nicht mehr online verfügbar) am 29. April 2020; abgerufen am 7. Oktober 2020. Info: Der Archivlink wurde automatisch eingesetzt und noch nicht geprüft. Bitte prüfe Original- und Archivlink gemäß Anleitung und entferne dann diesen Hinweis.
- ↑ Unsere Dienste. Abgerufen am 7. Oktober 2020.
- ↑ Mitglieder Rundfunkrat des Hessischen Rundfunks. Abgerufen am 7. Oktober 2020.
- ↑ Deutsches Islamforum. Abgerufen am 7. Oktober 2020.
- ↑ Mitgliederliste Hessisches Forum für Religion und Gesellschaft. Abgerufen am 7. Oktober 2020.
