Deutscher Jagdverband
| Deutscher Jagdverband – Vereinigung der deutschen Landesjagdverbände für den Schutz von Wild, Jagd und Natur (DJV) | |
|---|---|
| |
| Rechtsform | eingetragener Verein |
| Gründung | 1949 |
| Sitz | Berlin |
| Zweck | Jagd, Naturschutz, Lobbyorganisation |
| Vorsitz | Präsident: Helmut Dammann-Tamke Schatzmeister: Klaus Nieding |
| Geschäftsführung | Olaf Niestroj |
| Umsatz | 4.360.799 Euro (2024) |
| Mitglieder | 257.600 |
| Website | jagdverband.de |
Der Deutsche Jagdverband (kurz DJV, offiziell Deutscher Jagdverband – Vereinigung der deutschen Landesjagdverbände für den Schutz von Wild, Jagd und Natur, bis 2013 Deutscher Jagdschutzverband) ist ein gemeinnütziger, eingetragener Verein und die Vereinigung von 15 deutschen Landesjagdverbänden mit Sitz in Berlin.[1] Der Landesjagdverband Bayern – Bayerischer Jagdverband e. V. (BJV) trat Ende 2009 aus.[2][3]
Über seine Landesjagdverbände hatte der DJV im Jahr 2023 rund 257.000 Mitglieder.[4] Die Landesjagdverbände sind als selbstständige Organisationen in Kreisgruppen und Hegeringe untergliedert. Der DJV ist eine nach § 63 Bundesnaturschutzgesetz staatlich anerkannte Naturschutzvereinigung.[5][6]
Geschichte
Der Deutsche Jagdverband (DJV) wurde am 30. November 1949 als Deutscher Jagdschutz-Verband in Bad Dürkheim als Vereinigung der westdeutschen Landesjagdverbände gegründet und organisierte rund 70 % der damals ca. 100.000 Jagdscheininhaber in der Bundesrepublik.[7][8][9] Der Name war eine bewusste Anknüpfung an den 1875 gegründeten Allgemeinen Deutschen Jagdschutz-Verein (ADJV), einen vom deutschen Adel geprägten und bei seiner Auflösung 1934 zuletzt von Alfons Prinz von Isenburg geführten Jagdverband.[10] Das zum Zeitpunkt seiner Gründung bedeutendste und letztlich auch erreichte, politische Ziel des DJV war die weitgehende Übernahme des Reichsjagdgesetzes in das Jagdrecht von Bund und Ländern.[9]
Der DJV war über 22 Jahre Mitglied im Deutschen Naturschutzring (DNR), dem Dachverband der deutschen Natur-, Tier- und Umweltschutzorganisationen. Im September 1986 wurde der DJV jedoch aus dem Verband ausgeschlossen, nachdem die zuvor im DNR-Grundsatzprogramm von 1976 gemeinsam vereinbarte Forderung nach einem Verbandsklagerecht für Natur- und Umweltschutzverbände von der DJV-Führung später wiederholt öffentlich abgelehnt worden war, u. a. in einer Anhörung zum Bundesnaturschutzgesetz im April 1986.[11]
Im Jahr 1990, kurz vor der Wiedervereinigung, waren 92 Prozent der 260.529 Jagdscheininhaber in der Bundesrepublik Deutschland Mitglied im DJV.[12]
1990 und 1991 traten die zum Teil neu gegründeten Landesjagdverbände der ehemaligen DDR dem DJV bei.[13][14] Diese Integration war ein bedeutender Schritt für eine bundesweite Interessensvertretung der Jägerinnen und Jäger.
Die DJV-Service GmbH (DSM) wurde 2004 gegründet und übernimmt alle wirtschaftlichen Aktivitäten des DJV, wie z. B. den Vertrieb von Info- und Werbematerial und Einkaufsvergünstigungen für Mitglieder.[15] 2005 gründete der DJV die gemeinnützige Stiftung Jägerstiftung natur+mensch.[16][17]
Der Landesjagdverband Bayern – Bayerischer Jagdverband e. V. (BJV) trat zum Jahresende 2009 aus dem DJV aus.[2] Die BJV-Führung begründete dies mit dem nach ihrer Ansicht zu schwachen Widerstand des DJV gegen Verschärfungen im Waffen- und Fleischhygienerecht, die zu mehr Einschränkungen und Bürokratie für die einzelnen Jäger führten.[3] Der DJV bedauerte den Austritt und verwies auf das eigene Entgegenkommen beim Wunsch des BJV nach einer Beitragssenkung.[3] BJV-Präsident Jürgen Vocke schloss einen Wiedereintritt in den DJV zu einem späteren Zeitpunkt nicht aus.[3]
2011 zog die DJV-Geschäftsstelle von Bonn nach Berlin und wurde dabei auf 12,5 Stellen verkleinert.[18]
Auf dem Bundesjägertag 2013 in Marburg stimmten die Delegierten der Landesjagdverbände für ein aktualisiertes Logo und eine Umbenennung in „Deutscher Jagdverband – Vereinigung der deutschen Landesjagdverbände für den Schutz von Wild, Jagd und Natur“,[19] die mit der Eintragung ins Vereinsregister im Juli 2013 umgesetzt wurde.[20]
Im Jagdjahr 2023/24 waren rund 71 % der ca. 434.370 Jagdscheininhaber in Deutschland Mitglied in einem der Landesjagdverbände. Da der Bayerische Jagdverband nicht mehr Mitglied im DJV ist, vertritt der Verband damit ca. 58 % der Jagdscheininhaber in Deutschland.[21][22]
Im Rahmen des Bundesjägertages 2024 beging der DJV sein 75-jähriges Jubiläum und veröffentlichte eine Festschrift.[23]
Aufgaben und Ziele
In der Vereinssatzung sind folgende zentrale Aufgaben und Ziele verankert:
- Förderung der freilebenden Tierwelt im Rahmen des Jagdrechts, Förderung des Natur-, Umwelt-, Landschafts- und Tierschutzes
- Pflege und Förderung aller Zweige des Jagdwesens, des jagdlichen Brauchtums, der jagdlichen Aus- und Weiterbildung, des jagdlichen Schrifttums und jagdkultureller Einrichtungen
- Pflege und Förderung der anerkannten Grundsätze deutscher Waidgerechtigkeit
- Politische und gesellschaftliche Vertretung der Jägerschaft auf nationaler und internationaler Ebene
- Presse- und Öffentlichkeitsarbeit, z. B. laden Jäger im Rahmen der Aktion Lernort Natur Schüler und Jugendliche in ihre Reviere ein, um ihnen die Zusammenhänge in der Natur näherzubringen. Der DJV nutzt soziale Netzwerke. Jährlich erscheinen etwa 60 Pressemeldungen in Printmedien.[24]

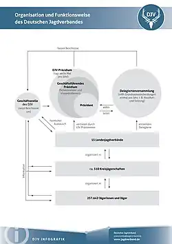
Organisation und Funktionsweise des Deutschen Jagdverbandes (Quelle DJV)
Auf dem Bundesjägertag 2017 in Rostock-Warnemünde wurde eine aktualisierte Grundsatzposition des DJV verabschiedet.[25]
Der DJV hat seine aktuellen jagdpolitischen Standpunkte im Internet veröffentlicht[26], sowie jährlich aktualisierte Statistiken zu Wildbret, Jagd und Jägern.[27]
Präsidenten
- 1949–1951 John Friedrich Krohn[28]
- 1951–1954 Albert Freiherr von Boeselager[29]
- 1954–1960 Hans-Josef Cosack[30]
- 1960–1963 Arend Tellmann[31][32]
- 1963–1982 Egon Anheuser[33]
- 1982–1995 Gerhard Frank
- 1995–2004 Constantin Heereman von Zuydtwyck
- 2004–2011 Jochen Borchert
- 2011–2019 Hartwig Fischer[34]
- 2019–2023 Volker Böhning[35]
- seit 2023 Helmut Dammann-Tamke[36]
DJV-Kulturpreis
Der seit 1979 vergebene DJV-Kulturpreis zeichnet künstlerisches und kulturelles Schaffen aus, welches die Werte des Waidwerks fördert.
Der DJV-Kulturpreis ersetzte auch den 1959 gestifteten DJV-Literaturpreis und ist mit 5000 € dotiert.[37]
Preisträger
| Jahr | Preisträger | ||
|---|---|---|---|
| 1954 | Carl Otto Fey Jagdmaler |
||
| 1959 | Wilhelm Hochgreve | Richard Scheibe Bildhauer | |
| 1968 | Willy Benzel, Wildmeister und Jagdhistoriker[38] für sein Buch „Im Paradies der Hirsche“ |
||
| 1979 | Manfred Schatz Jagdmaler |
||
| 1981 | Walther Niedl | Dietrich Stahl für sein Buch „Wild – Lebendige Umwelt“ | |
| 1982 | Pâl Csergezán | Hannes Liederley | |
| 1983 | Paul W. Dahms | Friedrich Türcke | |
| 1984 | Wilhelm Brenner | Friedrich Vorreyer | |
| 1985 | Karl Berrens | Fritz Laube | |
| 1986 | Edmund Müller | Walter Oehry | |
| 1987 | Kurt Arentz | Gerhard Schwennesen | |
| 1988 | Vera Lwowski Bildhauerin |
Kurt Reulecke für seine Verdienste um die Kultur des Jagens | |
| 1989 | Woldemar von Collins | Philipp Graf Meran | |
| 1990 | Bernd E. Ergert Jagdmaler |
Karl Hellmut Snethlage Jagdmaler | |
| 1991 | Rainer Gruenter stellvertretend für die Arbeitsstelle 18. Jahrh., Berg. Universität Wuppertal |
Reinhold Stief für seine Verdienste um das jagdliche Brauchtum, insbesondere der Jagdmusik | |
| 1992 | Heinz Kathöfer Jagdmaler |
Sigrid Schwenk Erforschung der Jagdliteratur | |
| 1993 | Anna Barth Malerin und Bildhauerin |
||
| 1994 | Berthold Faust Grafiker |
Zygmunt Pielowski für seinen Bildband "Greifvögel" | |
| 1995 | Egon Lechner Jagdschriftsteller |
Oswald Römer Jagdmaler | |
| 1996 | Werner Flachs für sein Werk "Das Jagdhorn – seine Geschichte von der Steinzeit bis zur Gegenwart" |
Jörg Mangold Jagdmaler | |
| 1998 | Friedrich Karl von Eggeling Jagdschriftsteller |
Rudolf Michalski Jagdmaler |
Dieter Schiele Jagdmaler |
| 2000 | Uwe Bartels Jagdhornhistoriker |
Gert G. von Harling Jagdschriftsteller | |
| 2002 | Rolf Hennig Fachbuchautor |
||
| 2004 | Fritz Kemper Erforschung der Jagdmusik |
Josef Zilch Komponist | |
| 2008 | Willi Friedl Musiker |
Hans-Henning Eisermann[39] Jagdmaler | |
Kritik
Aufgrund von Wildschäden im Wald durch Wildverbiss, Fegen und Schälen kam es seit den 1970er Jahren, ausgelöst vor allem durch den Film Bemerkungen über den Rothirsch von Horst Stern, verstärkt zu Kritik am traditionellen Jagdverständnis des DJV und dessen jagdpolitischen Positionen.[40][41] Vor dem Hintergrund dieses sogenannten Wald-Wild-Konflikts wurde im Jahr 1988 als Alternative von kritischen Jägern der Ökologische Jagdverein Bayern (ÖJV Bayern) gegründet, aus dem drei Jahre später der gesamtdeutsche Ökologische Jagdverband (ÖJV) hervorging.[42]
Siehe auch
- Jagd in Deutschland
- Landesjagdverband Bayern – Bayerischer Jagdverband
- Landesjägerschaft Niedersachsen
- Ökologischer Jagdverband
Weblinks
Einzelnachweise
- ↑ Satzung. In: Deutscher Jagdverband. Abgerufen am 13. Januar 2019.
- ↑ a b Wer ist Wer? In: Deutscher Jagdschutz-Verband (Hrsg.): DJV-Handbuch Jagd 2009. Bonn 2009, S. 698.
- ↑ a b c d Bayerns Jäger stiegen aus Dachverband aus | Bayern. In: Merkur.de. 21. September 2009, archiviert vom am 14. Januar 2019; abgerufen am 14. Januar 2019.
- ↑ Zahlen zu Jagd und Jägern - Mitglieder im DJV 2023. In: www.jagdverband.de. Abgerufen am 21. Januar 2025.
- ↑ Julia Numßen: Handbuch Jägersprache. Gräfe Und Unzer, 2017, ISBN 978-3-8354-6241-0 (ohne Seitenzahlen: Deutsche Jagdverband e. V. (DJV)).
- ↑ Wilhelm Bode, Elisabeth Emmert: Jagdwende. Vom Edelhobby zum ökologischen Handwerk (= Beck’sche Reihe. Band 1242). 3. Auflage. C.H.Beck, München 2000, ISBN 978-3-406-45993-1, S. 47.
- ↑ Der DJV und die Berufsjäger. In: Deutscher Jagdverband. Archiviert vom am 13. Januar 2019; abgerufen am 13. Januar 2019.
- ↑ Wilhelm Bode, Elisabeth Emmert: Jagdwende. Vom Edelhobby zum ökologischen Handwerk (= Beck’sche Reihe. Band 1242). 3. Auflage. C.H.Beck, München 2000, ISBN 978-3-406-45993-1, S. 157.
- ↑ a b Eugen Syrer: 150 Jahre Jagdpolitik. In: Verein zum Schutz der Bergwelt (Hrsg.): Jahrbuch des Vereins zum Schutz der Bergwelt. Band 55. München 1990, S. 27 (zobodat.at [PDF; abgerufen am 3. Januar 2019]).
- ↑ Vergoldete Hirsche. In: Spiegel Online. 22. März 1961, archiviert vom am 13. Januar 2019; abgerufen am 13. Januar 2019.
- ↑ Helmut Röscheisen: Der Deutsche Naturschutzring – Geschichte, Interessensvielfalt, Organisationsstruktur und Perspektiven des Dachverbandes der Natur- und Umweltschutzverbände. oekom verlag, München 2006, ISBN 978-3-86581-027-4, S. 88 (317 S.).
- ↑ DJV-Handbuch Jagd 1990, Hrsg. Deutscher Jagdschutz-Verband e.V.
- ↑ L. J. V. Sachsen: Geschichte des Verbands. In: Landesjagdverband Sachsen e.V. Abgerufen am 21. Januar 2025.
- ↑ Landesjagdverband Thüringen - Verband, Gründung. In: Landesjagdverband Thüringen. Abgerufen am 21. Januar 2025.
- ↑ DJV Geschäftsbericht 2004/2005. (PDF) In: Deutscher Jagdverband. Archiviert vom am 13. Juni 2017; abgerufen am 13. Januar 2019.
- ↑ Über uns. In: Jägerstiftung natur + mensch. Archiviert vom am 13. Januar 2019; abgerufen am 13. Januar 2019.
- ↑ DJV Geschäftsbericht 2006/2007. (PDF) In: Deutscher Jagdverband. S. 60, archiviert vom am 13. Juni 2017; abgerufen am 13. Januar 2019.
- ↑ DJV Geschäftsbericht 2011/2012. (PDF) In: Deutscher Jagdverband. S. 18, archiviert vom am 13. Januar 2019; abgerufen am 13. Januar 2019.
- ↑ Standortbestimmung der Jagd. In: Deutscher Jagdverband. 31. Mai 2013, archiviert vom am 13. Januar 2019; abgerufen am 13. Januar 2019.
- ↑ HessenJäger. Nr. 7, 2013, S. 19.
- ↑ https://www.jagdverband.de/sites/default/files/2024-02/2024-01_Infografik_Vergleich_Jagdscheininhaber_Mitglieder_LJV_2023.jpg
- ↑ Jagdscheinstatistik. In: www.wildtierportal.bayern.de. Bayerisches Staatsministerium für Ernährung, Landwirtschaft und Forsten, 2021, abgerufen am 31. Mai 2023.
- ↑ https://www.jagdverband.de/dachverband-der-jaeger-feiert-75-jaehriges-bestehen
- ↑ DJV Verbandsbericht Jagdjahr 2012/2013 Seite 71
- ↑ Grundsatzposition des DJV. In: Deutscher Jagdverband. 28. Juni 2017, abgerufen am 13. Januar 2019.
- ↑ https://www.jagdverband.de/der-djv/eck-und-standpunkte
- ↑ https://www.jagdverband.de/zahlen-und-fakten
- ↑ Deutscher Jagdverband In: Deutsches Jagd-Lexikon.de.
- ↑ Boeselager, Albert von In: Deutsches-Jagdlexikon.de.
- ↑ Cosack, Hans-Josef In: Deutsches Jagd-Lexikon.de.
- ↑ Zur Geschichte der Landesjägerschaft Bremen e. V. 1946 bis 2006 ( vom 10. Januar 2014 im Internet Archive)
- ↑ Tellmann, Arend In: Deutsches Jagd-Lexikon.de.
- ↑ DJV-Ehrenpräsident Egon Anheuser mit 96 Jahren verstorben (26. Juni 2009) ( vom 29. September 2013 im Webarchiv archive.today)
- ↑ Hartwig Fischer neuer Präsident der Jäger. In: Deutscher Jagdverband. 17. Juni 2011, archiviert vom am 13. Januar 2019; abgerufen am 13. Januar 2019.
- ↑ Dr. Volker Böhning ist neuer DJV-Präsident. In: Deutscher Jagdverband. Abgerufen am 12. August 2019.
- ↑ Helmut Dammann-Tamke ist neuer DJV-Präsident. Abgerufen am 18. Juni 2023.
- ↑ DJV-Kulturpreis In: deutsches-jagd-lexikon.de, abgerufen am 23. April 2015.
- ↑ Wildmeister Willy BENZEL, abgerufen am 8. Mai 2015.
- ↑ BILDERGALERIE: Natur- & Jagdmaler Hans-Henning-EISERMANN In: jagdkultur-hobusch.de, abgerufen am 6. Mai 2015.
- ↑ Claus-Peter Lieckfeld: Tatort Wald: von einem, der auszog, den Forst zu retten. Westend Verlag, Frankfurt/Main 2006, ISBN 978-3-938060-11-7, S. 129 ff.
- ↑ Wilhelm Bode, Elisabeth Emmert: Jagdwende. Vom Edelhobby zum ökologischen Handwerk (= Beck’sche Reihe. Band 1242). 3. Auflage. C.H.Beck, München 2000, ISBN 978-3-406-45993-1, S. 9 f., 113.
- ↑ ÖJV Bayern (Hrsg.): 20 Jahre ÖJV Bayern — 1988–2008 — Festschrift. 2008, S. 65 ff. (oejv-bayern.de [PDF; abgerufen am 14. Januar 2019]).
