Kommunistische Partei Chinas
| Kommunistische Partei Chinas 中国共产党 | |
|---|---|
![]() | |
| |
| Generalsekretär | Xi Jinping |
| Gründer | Chen Duxiu |
| Gründung | 23. Juli 1921[1][2] |
| Gründungsort | Shanghai |
| Hauptsitz | Zhongnanhai-Areal in Peking |
| Ausrichtung | chinesischer Sozialismus Nationalismus[3] Maoismus Neostalinismus[4] Deng-Xiaoping-Theorie Xi-Jinping-Gedanken Dreifaches Vertreten[5] |
| Farbe(n) | Rot, Gelb |
| Jugendorganisation | Kommunistischer Jugendverband Chinas |
| Mitgliederzahl | 98,04 Mio. (2022)[7] Unter 35 Jahren: 23,9 Mio. (2022) |
| Frauenanteil | 29,9 % (2022)[7] |
| Internationale Verbindungen | Internationales Treffen Kommunistischer und Arbeiterparteien[6] |
| Parteiflagge |
|
| Zusatzdaten | |
|---|---|
| Mitglieder des Ständigen Ausschusses des Politbüros des ZK: | Xi Jinping, Li Qiang, Cai Qi, Ding Xuexiang, Wang Huning, Zhao Leji, Li Xi |
| Vorsitzender der Militärkommission beim ZK: | Xi Jinping |
| Sekretär der Disziplinkontrollkommission beim ZK: | Li Xi |
| Parteiorgan: | Renmin Ribao |
Die Kommunistische Partei Chinas (KPCh; chinesisch 中國共產黨 / 中国共产党, Pinyin Zhōngguó Gòngchǎndǎng, kurz oft nur Zhōnggòng 中共) ist die allein herrschende Einheitspartei in der 1949 ausgerufenen Volksrepublik China. Der Parteivorsitzende oder Generalsekretär, der im Gegensatz zum Präsidenten und Premierminister keine direkte oder indirekte Volkswahl durchläuft, gilt als oberster Machthaber des Landes, was sich in der informellen Bezeichnung als „Überragender Führer“ widerspiegelt. Der absolute Führungsanspruch der Partei über den Staat ist in der Verfassung festgeschrieben und darf nicht angetastet werden.
Die 1921 gegründete KPCh ist trotz ihrer inzwischen nationalistischen Züge mit etwa 98 Millionen Mitgliedern (Stand 2022) die mit Abstand mitgliederstärkste kommunistische Partei und nach der indischen BJP die zweitgrößte politische Partei der Welt. Dies liegt unter anderem daran, dass im faktischen Einparteiensystem der Volksrepublik Oppositionsparteien nicht zugelassen sind. Die Arbeitsweise der KPCh gilt als totalitär und wird von Kritikern als korrupt und mafiös bezeichnet.[8][9] Die KPCh bestimmt die personelle Besetzung der chinesischen Regierung und die der staatlichen Organe. Der Partei untersteht zudem mit der Volksbefreiungsarmee das größte Heer der Welt.[10]
Ausrichtung und Ziele
Ausgangspunkt für die Entwicklung der KPCh waren die kommunistischen bzw. sozialistischen Positionen von Karl Marx, Friedrich Engels und Wladimir Iljitsch Lenin, später auch Josef Stalin. Aus diesen Ansätzen wurde von Mao Zedong eine eigenständige, an die chinesischen Verhältnisse angepasste Strategie entwickelt (vgl. Maoismus, verbreitet insbesondere durch das sogenannte kleine rote Buch).
Die Kommunistische Partei Chinas unter der Führung Maos verfolgte nach der erfolgreichen Revolution, die 1949 zur Gründung der Volksrepublik China geführt hatte, einen eigenen kommunistischen Weg – verstärkt ab 1956, als es in der UdSSR wegen Chruschtschows Politik der Entstalinisierung in einem sich zuspitzenden ideologischen Konflikt bis 1960 zum Bruch zwischen China und der Sowjetunion kam. Diese Entwicklung fand ihren Höhepunkt in der von Mao eingeleiteten chinesischen Kulturrevolution ab 1966. Ihr lag die Theorie einer permanenten revolutionären Umgestaltung der Gesellschaft zugrunde; die kommunistischen Ideale sollten im gesamten chinesischen Volk verankert werden – mittels Umerziehung durch Arbeit und Ausmerzung jeglicher auch nur vermeintlich konterrevolutionärer Ansätze.
Ab 1979 kam es unter Deng Xiaoping zu einem Kurswechsel, der zur Öffnung gegenüber kapitalistischen Wirtschaftsformen führte, ohne dass auf der politischen Ebene vom Führungsanspruch der KPCh abgerückt wurde. Die Verbindung zu den ursprünglichen kommunistischen Positionen besteht heute im Wesentlichen lediglich darin, dass Teile der marxistischen Ideologie so ausgelegt werden, dass die KPCh mit ihnen ihren Führungsanspruch sichern und rechtfertigen kann. Die KPCh erstrebe wirtschaftlichen, technologischen und wissenschaftlichen Fortschritt. Des Weiteren erstrebe die KPCh, dass in den nächsten Perioden die Armut der Wanderarbeiter gelindert werden soll. Sie setze sich für die Abwendung der ökologischen Katastrophe, die durch das Wirtschaftswachstum drohe, ein. Die KPCh erstrebt die Wiedervereinigung, gegebenenfalls die militärische Übernahme von Taiwan und eine stärkere Integration der westlichen Provinzen (Tibet und Xinjiang), auch durch Unterdrückung der oppositionellen Gruppen und ihrer kulturellen Unterschiede, eine Großmachtstellung Chinas und eine (militärische) Expansion in den Weltraum an.
Geschichte
Vorgeschichte
Die Entstehung der KPCh gründet sich auf verschiedene Zusammenhänge. Seit Mitte des 19. Jahrhunderts hatte sich China nahezu ununterbrochen im Bürgerkriegs- bzw. Kriegszustand befunden. Formell war China seit 1912 nach der Abdankung der Mandschu-Dynastie eine Republik. Es gab jedoch weder eine einheitliche Zentralregierung noch hatte sich an den halbfeudalen sozialen Zuständen und an der halbkolonialen Abhängigkeit von Ländern wie Deutschland, Frankreich, England, den USA und insbesondere Japan etwas geändert.
Nach dem Ende des Ersten Weltkrieges wurde Japan durch den Versailler Vertrag der deutsche Kolonialbesitz in China zugesprochen, obwohl China an der Seite der Alliierten gegen Deutschland gekämpft hatte. Das chinesische Bürgertum und insbesondere die chinesische, intellektuelle Jugend waren empört und die Empörung kam in der so genannten Bewegung des vierten Mai zum Ausdruck. In Russland war 1917 das zaristische Reich durch die Oktoberrevolution zerschlagen worden und das neu entstandene Russland erschien einigen chinesischen Intellektuellen auch als Vorbild für ein neues China. Berichte über die Russische Revolution waren in Studenten- und Professorenkreisen teils begeistert aufgenommen worden.
1919 war durch die Russische Kommunistische Partei in Moskau die Komintern gegründet worden. Zur Unterstützung der russischen Revolution sollte unter anderem Kontakt zu nationalen Unabhängigkeitsbestrebungen in Asien aufgenommen werden. Nach China entsandte die Komintern Grigori Woitinski, um nach möglichen Verbündeten zu suchen. Dieser nahm Kontakt zu Sun Yat-sen – dem Gründer und damaligen Vorsitzenden der Kuomintang (KMT) – auf, aber auch zu den Herausgebern der Zeitschrift „Neue Jugend“, den beiden Professoren Li Dazhao und Chen Duxiu, die weit radikalere Positionen in Bezug auf die nationale Befreiung Chinas und die notwendigen sozialen Umgestaltungen im Land vertraten als die KMT, und die man mit großen Einschränkungen als die ersten chinesischen Marxisten bezeichnen könnte.
Unter Beteiligung der beiden Professoren und mit Hilfe Woitinskis formierte sich eine kommunistische Parteizelle im Sommer 1920 in Schanghai, danach eine weitere im September in Peking und bis Frühjahr 1921 waren noch vier Zellen in Changsha, Guangdong, Wuhan und Jinan entstanden. Weitere chinesische, kommunistische Gruppen gab es in Paris, Berlin, Moskau und Hongkong, die jedoch zu dieser Zeit keine Verbindung untereinander oder nach China selbst hatten.
Gründung
Die Gründung einer kommunistischen Partei Chinas erfolgte auf Initiative der Gruppe in Schanghai, die für diesen Zweck mit einem kleinen Geldbetrag von der Komintern unterstützt wurde. Zum Gründungskongress der Partei wurden die bestehenden Gruppen im Juli 1921 nach Schanghai eingeladen. Jede Zelle hatte zwei Delegierte, die Chinesen in Japan sollten durch einen Vertreter repräsentiert sein. Alles in allem vertraten die laut dem Sinologen Klaus Mühlhahn anwesenden zwölf Delegierten 53 Parteimitglieder.[11]
Da es über die Versammlung keine offiziellen Unterlagen gibt, ist das genaue Versammlungsdatum nicht feststellbar. Ebenfalls nicht gesichert ist, ob am Kongress alle 13 Delegierten teilgenommen haben und wer die Anwesenden tatsächlich waren. Die vorhandenen Quellen nennen nur sechs übereinstimmende Namen: Li Hanjun und Li Da (beide Schanghai), Zhang Guotao (Beijing), Chen Gongbo (Wuhan), Mao Zedong (Changsha) und als Vertreter der Chinesen in Japan Zhou Fohai. Weitere sechs bzw. sieben Namen sind in der Literatur unterschiedlich. Neben den chinesischen Gründern waren noch zwei Vertreter der Komintern anwesend: Henk Sneevliet (alias Maring, 馬林 / 马林, Malin) und ein gewisser Nikolski, wobei sich Malin aktiv an der Diskussion beteiligte und die im Entstehen begriffene Partei von einer Zusammenarbeit mit der Komintern überzeugen wollte, was ihm nach überwiegender Ansicht auch gelang. Die führenden Köpfe des damaligen chinesischen Marxismus, Li Dazhao und Chen Duxiu, waren aus unbekannten Gründen nicht anwesend.
Nach viertägiger Beratung musste der Kongress aus Furcht vor Polizeispitzeln unterbrochen werden, um dann einige Tage später auf einem Ausflugsboot[12] auf den Nanhu-See im 100 km entfernten Jiaxing in Abwesenheit der Kominternvertreter die Gründung der KPCh zu Ende zu bringen. Zum Sekretär der Partei wurde in Abwesenheit Chen Duxiu gewählt, Zhang Gutao wurde Leiter des Organisationsbüros und Li Da Leiter des Agitationsbüros. Sitz der Parteizentrale war Shanghai. Die Partei wurde als konspirative, zentralistische Organisation gegründet. Als politisches Fernziel wurde die kommunistische, klassenlose Gesellschaft gefordert. Um diese zu erreichen, müssten zuvor Kapitalisten enteignet, das Land in gesellschaftlichen Besitz überführt und die Diktatur des Proletariats errichtet werden. Erste Schritte auf dem Weg dorthin sollten in der Einrichtung von Bildungs- und Studienzirkeln für Arbeiter und der Organisation von Gewerkschaften bestehen. Vereinbart wurde eine Zusammenarbeit mit der Komintern, für China selbst jedoch die Zusammenarbeit mit irgendeiner anderen Partei kategorisch ausgeschlossen. Letztgenannter Beschluss wurde aber bereits 1922 auf dem 2. Parteitag der KPCh entsprechend den Vorschlägen der Komintern wieder aufgehoben. Nationale Einheit und Unabhängigkeit und soziale Reformen sollten in enger Kooperation mit der KMT erreicht werden.
Kommunistische Funktionäre waren von 1923 bis 1927 in der ebenfalls unter Kominterneinfluss reorganisierten und von der Komintern mit großen Geldmitteln ausgestatteten KMT gleichzeitig in führenden Positionen in deren Einrichtungen und Leitungsorganen tätig.
Bürgerkrieg ab 1927
Die Zusammenarbeit endete, als Chiang Kai-shek als Vertreter des rechten Flügels der KMT in dieser die Macht übernahm und im Mai 1927 mit einem Massaker unter demonstrierenden Arbeitern in Shanghai und aufständischen Bauern in den Provinzen die Hoffnung auf jegliche soziale Reformen zunichtemachte. Die KPCh wurde verboten, ihre Mitglieder und Anhänger, deren man habhaft werden konnte, gefangen genommen und zum größten Teil hingerichtet.[13]
Von Sommer 1927 an organisierte die KPCh den Aufbau eigener bewaffneter Einheiten. Verbunden war das mit der Hoffnung, einzelne gelungene Revolten würden im ganzen Land zur Erhebung gegen Großgrundbesitzer, Warlords sowie in- und ausländische Kapitalisten führen und so zu einer landesweiten Revolution führen.
Auf Anweisung des Zentralkomitees (ZK) der KPCh organisierte Mao Zedong den Herbsternte-Aufstand, und Zhou Enlai wurde für den 1. August 1927 ein Angriff auf Nanchang befohlen. Die Eroberung der Stadt sollte mit Hilfe militärischer KMT-Einheiten erfolgen, deren Kommandanten Mitglied bzw. Sympathisanten der KPCh waren. Beide Aktionen scheiterten kläglich. Der Angriff auf Nanchang stellte aber zugleich die Geburtsstunde der ersten roten Armee (紅軍) dar, die unter dem Kommando der KPCh stand.
Diese putschistische Politik konnte keinen Erfolg haben, und die Idee entstand, auf dem Land mit Hilfe der unterdrückten und ausgebeuteten Bauern eigenständige Stützpunktgebiete, sozusagen als „Staat im Staat“, aufzubauen. Das erste dieser Gebiete wurde von Peng Pai im November 1927 in einem Teil der Provinz Guangdong errichtet. Mao Zedong und Zhu De installierten im abgelegenen und unzugänglichen Jinggang-Gebirge etwa zur gleichen Zeit einen Stützpunkt, der sich selbständig versorgen konnte.
Von 1928 an rückte die Bildung von Rätegebieten (Sowjetgebieten) stärker in die Aufmerksamkeit der Politik der Komintern und der KPCh, aber noch bis 1930 wurden Versuche unternommen, mittlere und große Städte einzunehmen, um die Revolution voranzutreiben. Die Errichtung von Rätegebieten wurde systematisch ab 1929 propagiert. Eines davon wurde in diesem Jahr im südlichen Jiangxi von Mao Zedong und Zhu De begründet. In anderen Provinzen Chinas entstanden weitere, etwa in den Provinzen Hunan und Sichuan.
Mit dieser Entwicklung verbunden war eine stärkere Orientierung der Partei auf die Lösung der Bauernfrage und einer damit verbundenen Landreform (Aufteilung des Grundbesitzes des Adels, der Groß- und Mittelbauern an die kleinen Bauern und landlosen Pächter). Aber weder die Komintern noch das Politbüro der KPCh sahen in den Bauern ein revolutionäres Subjekt (als „Kleinbürger“ seien sie unfähig zur umfassenden sozialen Revolution), bestenfalls könnten sie die Revolution des Proletariats unterstützen. Mao jedoch definierte kleine und landlose Bauern als Proletariat und postulierte, dass sie somit die führende Kraft in der chinesischen Revolution sein könnten. Diese Auffassung befand sich im vollständigen Gegensatz zu der aus der Sowjetunion durch die Komintern und deren Vertreter in China verkündeten „marxistisch-leninistischen“ Doktrin und auch im Gegensatz zu vielen Anhängern dieser Doktrin in der KPCh selbst. Es dauerte noch Jahre, bis sich das ZK der KPCh in seiner Mehrheit dieser Ansicht Maos anschloss.
Die chinesischen Rätebezirke waren von ihrer Entstehung an Ziel von sogenannten Ausrottungs- und Vernichtungsfeldzügen der Truppen Chiang Kai-sheks. Ihr Fortbestand war nie gesichert, die Größe der Gebiete und die Gebiete selbst veränderten sich ständig. Der Bürgerkrieg wurde von beiden Seiten gnadenlos geführt und forderte Millionen Menschenleben.
Das Sowjetgebiet Jiangxi musste 1934 aufgegeben werden. Die Lage war wirtschaftlich und militärisch unhaltbar geworden. Die Führung der KPCh, die seit 1931 hier ihren Sitz hatte und zu der Mao Zedong zu dieser Zeit nicht gehörte, befahl den Abzug der Regierung und der Truppen. Der später so genannte Lange Marsch begann hier im Oktober 1934. Zunächst mit dem Ziel, die Einheiten mit denen von Zhang Guotao in der Provinz Sichuan im Südwesten Chinas zu vereinen. Im Verlauf des Langen Marsches übernahm Mao Anfang 1935 das militärische Kommando über die aus Jiangxi abziehenden Truppe und rückte in den Führungskreis der KPCh auf. Die Reste dieser Armee trafen ein Jahr später in der nordchinesischen Provinz Shaanxi ein, in dem zu diesem Zeitpunkt bereits ein anderes kleines kommunistisches Stützpunktgebiet existierte.
Kampf gegen Japan
Gegen das Hegemoniestreben Japans, das zunehmend zur Bedrohung für China wurde, kam es 1936 erneut zum Bündnis zwischen Kuomintang und KPCh. Der Chinesisch-Japanische Krieg – der 1937 den Beginn des Zweiten Weltkrieges in Asien markierte und bis 1945 dauerte – führte zum gemeinsamen Kampf beider Parteien während des Zweiten Weltkrieges auf dem asiatischen Festland gegen die japanische Armee.
Während die Armee der Kuomintang im Krieg gegen Japan großenteils aufgerieben wurde, sparte die KPCh ihre Kräfte und bereitete sich auf die spätere Revolution vor. Im Laufe des Krieges eroberte die KPCh vor allem ab 1941 erheblich an Einflussgebiet zurück. Ausgangspunkt für die Expansion im Hinterland war das Gebiet, in das sie im Bürgerkrieg seit 1927 zurückgedrängt worden war, namentlich das Bergland Südchinas, das für den japanischen Gegner im gesamten Kriegsverlauf unerreichbar blieb. Offiziell brach das Bündnis zwischen KPCh und KMT erst nach Ende des Zweiten Weltkrieges auseinander, in Wirklichkeit spielte das Streben nach Rache für den Langen Marsch in den inneren Verhältnissen auch während des Krieges eine Rolle. In späteren Darstellungen versuchte die KPCh die Tatsache herunterzuspielen, dass die KMT die Hauptlast am Krieg getragen hatte, und beschönigte ihre eigene Rolle in den Auseinandersetzungen im chinesischen Hinterland.
Auf dem 7. Parteitag der Kommunistischen Partei Chinas vom 23. April bis 11. Juni 1945 wurde der Maoismus zur ideologischen Leitlinie bestimmt. Vorerst wurde an der Einheitsfront festgehalten.[14]
Sieg über die Kuomintang 1949
Es folgte ein weiterer vierjähriger Bürgerkrieg in China, aus dem die Kommunisten unter Mao schließlich siegreich hervorgingen, so dass Mao am 1. Oktober 1949 die Volksrepublik China ausrufen konnte.
Die Kuomintang zogen sich auf die Insel Formosa, für China die Provinz Taiwan, zurück, wo sie 1950 mit der nationalchinesischen „Republik China“ (oft auch als „Nationalchina“ bezeichnet) einen am politischen Westen ausgerichteten chinesischen Staat beibehielten. Dieser Staat ist bis heute nicht von der Volksrepublik China anerkannt. Bedingt durch die auch militärische Unterstützung Taiwans beziehungsweise Nationalchinas durch die USA, die ihren Ursprung im Kalten Krieg hat, blieb eine militärische Invasion der Volksrepublik in Taiwan bis heute aus.
Mit der Kampagne zur Unterdrückung von Konterrevolutionären begann die Partei im Jahr 1950 Oppositionelle in der Volksrepublik China mundtot zu machen (zu ermorden).

Zerwürfnis mit der UdSSR 1957
Zwischen China unter Mao Zedong beziehungsweise der KPCh und der UdSSR beziehungsweise der KPdSU entstand nach der Entstalinisierung durch Chruschtschow in der Sowjetunion spätestens ab 1957 ein gravierender ideologischer Konflikt, in dem die KPCh die Vormachtstellung der KPdSU über die weltweite kommunistische Bewegung ablehnte. Außerdem legte Mao mit seiner eigenen Ideologie, dem Maoismus, den Marxismus-Leninismus anders aus als die KPdSU. Mao hatte seine Ideologie für die breite Bevölkerung aufbereitet in einem nicht nur in China weit verbreiteten kleinen roten Buch, der sogenannten „Mao-Bibel“.
Der Konflikt zwischen den beiden größten Kommunistischen Parteien der Welt führte zu einer weiteren Spaltung der nationalen Kommunistischen Parteien und zur Neugründung maoistischer Parteien auch in einigen anderen Staaten der Erde. Mit dem maoistischen China hatte damit neben der UdSSR eine zweite kommunistische Großmacht die weltpolitische Bühne des Kalten Krieges betreten.
Das Zerwürfnis beider Parteien schlug sich auch im 3. Indochinakrieg nieder, als das sehr moskautreue Vietnam dem von Peking in Kambodscha geduldeten kommunistischen Schlachten ein Ende machte und kurzerhand das Land eroberte. Zur Entlastung Kambodschas, wohl auch als Warnschuss, fielen daraufhin mehrere Divisionen chinesischer Truppen in Nordvietnam, dem früher verbündeten Land, ein. Dort wurden sie jedoch von deutlich erfahreneren vietnamesischen Truppen gestoppt, was diese chinesische Offensive, offensichtlich als Warnung gedacht, auch beendete.
Auch der Grenzkonflikt am Ussuri 1969 führte zu militärischer Auseinandersetzung der beiden kommunistischen Lager.
Kulturrevolution unter Mao 1966
1966 leitete Mao die Kulturrevolution in China ein (siehe oben im Einleitungsabschnitt zu Geschichte: Maoismus), die erst zehn Jahre später 1976 mit seinem Tod enden sollte. Bis dahin beeinflusste die so genannte „Viererbande“ um Maos vierte Frau Jiang Qing die Strukturen und Politik der KPCh. Mao selbst war gegen Ende seines Lebens zunehmend handlungsunfähig geworden. Die „Viererbande“ wurde nach Maos Tod gestürzt und 1980 zum Tode verurteilt; 1983 wurden die Urteile in lebenslange Haft umgewandelt. Jiang Qing beging 1991 kurz nach ihrer Haftentlassung Suizid. Im Gegensatz dazu fielen Millionen der Kulturrevolution zum Opfer.

Noch vor Ende des Vietnamkriegs nahmen die USA mit Präsident Richard Nixon das erste Mal diplomatische Kontakte mit der Volksrepublik China auf, wodurch eine gewisse Entspannungspolitik im kriegs- und krisengeschüttelten Südostasien eingeleitet wurde, mit der jedoch auch das Ziel verfolgt wurde, den Einfluss der UdSSR in der Region zurückzudrängen.
Modernisierungsphase unter Deng Xiaoping
Ab 1978 leitete die KPCh – nun unter Deng Xiaoping – mit den so genannten „Vier Modernisierungen“ Reformen ein, die auch zu einer Öffnung Chinas gegenüber dem Ausland führten. Die Industrieproduktion erhöhte sich und die Versorgung der Bevölkerung verbesserte sich schnell. Schulen, Krankenhäuser und andere öffentliche Dienstleistungsbetriebe konnten endlich wieder normal und ohne ständige Bevormundung der Partei arbeiten. Viele bisher verbotene Bücher wurden wieder aufgelegt und die Menschen, die unter Mao lernen mussten, sich ständig zu verstellen und unter ständiger Angst vor Denunziationen oder politischer Kampagnen lebten, erlebten nun, dass man, solange man sich mit der Partei nicht anlegte, normal und ohne Angst leben konnte.[15] Es gab und gibt aber eine klare Grenze. Wer öffentlich gegen die Führung Chinas durch die KPCh opponierte, wurde als Krimineller behandelt.
Die in den 1980er Jahren sich verstärkende vor allem von Studenten getragene Demokratiebewegung (vergleiche Unterkapitel Volksrepublik China im Artikel Bürgerrechtsbewegung), die auch liberale und demokratische Reformen einforderte, wurde unter Einsatz von Panzern gegen eine Großdemonstration der Demokratiebewegung auf dem Tian’anmen-Platz 1989 blutig niedergeschlagen.
Entwicklung seit dem Tiananmen-Massaker 1989
In der Volksrepublik China hat die kommunistische Partei spätestens seit dem 16. Parteikongress unter dem damaligen Generalsekretär und Staatspräsident Jiang Zemin, der bis zu seinem Tod 2022 starker Mann im Hintergrund galt, ihre Ideologie so weit angepasst, dass marktwirtschaftliche Elemente zugelassen werden, gleichzeitig aber die politische Macht in Händen der Partei bleibt. Man wolle sich vom „vulgären Marxismus“ endlich trennen, hieß es. Mit der von Jiang Zemin der Öffentlichkeit am 1. Juli 2001 vorgelegten Theorie der „Drei Repräsentanzen“ in der Partei hat sich die KPCh auch für Privatunternehmer geöffnet und trug damit auch den Erfordernissen des erstarkten chinesischen Mittelstandes Rechnung. Unter den drei Repräsentanzen wurden „fortgeschrittene Produktivkräfte“, „fortgeschrittene Kultur“ und die „grundlegenden Interessen der überwältigenden Mehrheit“ der Chinesen verstanden. Die KPCh betrachtete sich nun als auch Kapitalisten einbeziehende Volkspartei und definierte sich nicht mehr als Partei der Arbeiter und Bauern. Klaus Mühlhahn interpretiert Jiangs drei Repräsentanzen als eine Hinwendung zum Elitismus.[16]
Für die USA und die Europäische Union gilt China seit seiner wirtschaftlichen Öffnung als wirtschaftlich umworbener wichtiger Absatzmarkt. Von 2002 bis 2013 war Hu Jintao chinesischer Staatspräsident, Ziel seiner Politik war es unter anderem, die zunehmenden Disparitäten im Land zu verringern und eine harmonische Gesellschaft zu schaffen. Des Weiteren wurde auf dem 17. Parteitag 2007 ein wissenschaftliches Entwicklungskonzept beschlossen, das eine ausgeglichene und nachhaltige wirtschaftliche Entwicklung ermöglichen soll.
Parteiführer
Von 1943 bis zum Jahr 1982 wurde die Partei von einem Vorsitzenden geführt. Im Jahr 1980 wurde die Position des Generalsekretärs geschaffen, welche der damalige Vorsitzende Hu Yaobang übernahm. Nach der Abschaffung des Amtes des Vorsitzenden ist der Generalsekretär der faktische Parteiführer der KPCh.
| Name | Beginn der Amtszeit | Ende der Amtszeit |
|---|---|---|
| Mao Zedong | 20. März 1943 | 9. September 1976 |
| Hua Guofeng | 9. Oktober 1976 | 29. Juni 1981 |
| Hu Yaobang | 29. Juni 1981 | 12. September 1982 |
| Name | Beginn der Amtszeit | Ende der Amtszeit |
|---|---|---|
| Hu Yaobang | 29. Februar 1980 | 16. Januar 1987 |
| Zhao Ziyang | 16. Januar 1987 | 24. Juni 1989 |
| Jiang Zemin | 24. Juni 1989 | 15. November 2002 |
| Hu Jintao | 15. November 2002 | 14. November 2012 |
| Xi Jinping | 15. November 2012 | – |
Organisation

Aufnahme in die Partei
Die Kommunistische Partei Chinas betrachtet sich als die leitende Instanz Chinas und unterzieht jeden Bewerber für die Parteimitgliedschaft einem Ausleseverfahren. Es wird eine parteiinterne Schulung mit anschließender Prüfung gefordert. Nur Kandidaten, die ihre „Befähigung“ unter Beweis gestellt haben, werden in die Partei aufgenommen.
Nationale Struktur
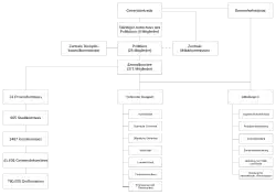
Die KPCh ist nach dem Prinzip des demokratischen Zentralismus aufgebaut, das heißt, die Leitungen werden von unten nach oben gewählt, Weisungen gehen (immer) von oben nach unten. Die Partei hat ihre Strukturen auf den Staat übertragen. Der Nationale Volkskongress entspricht dem Zentralkomitee, sein ständiger Ausschuss dem Politbüro der Partei.
Der Parteitag ist die Mitgliederversammlung der KPCh und formell ihr oberstes Führungsorgan. Er tritt alle fünf Jahre zusammen und dient vor allem als Akklamationsorgan. Auf Vorschlag des Parteipräsidiums wählt er die Disziplinkontrollkommission beim Zentralkomitee und das Zentralkomitee, das als engerer Führungskreis der Partei gesehen werden kann. Es setzt sich zusammen aus 150 bis 200 Vollmitgliedern und einer Anzahl nicht stimmberechtigter Mitglieder. Die Mitglieder des Zentralkomitees besetzen auch die führenden Positionen in Staat und Verwaltung. Nur das Zentralkomitee der Partei hat die Befugnis, über wichtige politische Fragen von landesweiter Bedeutung zu entscheiden.
Das Politbüro, das zwischen den Plenarsitzungen des Zentralkomitees über alle Führungsvollmachten verfügt, hat die eigentliche Entscheidungsgewalt über die Richtlinien der Politik. Es hat seit der Parteireform 2012 25 Mitglieder und beschäftigt sich vor allem mit Fragen der nationalen Sicherheit. Es überwacht das Rechtswesen, die Polizei und die Geheimdienste. Eine Propagandaabteilung ist zuständig für die ideologische Arbeit. Darüber hinaus bestimmt es die Richtlinien der Regierungspolitik.
Der ständige Ausschuss des Politbüros, bestehend aus dem Generalsekretär der Partei und acht weiteren Mitgliedern, stellt das Machtzentrum dar, und seine Mitglieder bekleiden die wichtigsten Positionen im Staat.
Regionale Struktur
Unter der nationalen Ebene, die der Parteitag der Kommunistischen Partei Chinas bildet, existieren lokale Parteitage der jeweiligen Ebenen und die von ihnen gewählten Parteikomitees. Sie sind genau gleich wie das landesweite Vorbild organisiert, es gibt ein Komitee und eine Disziplinkontrollkommission. Das Zentralkomitee ist nicht nur weisungsbefugt gegenüber den untergeordneten Parteistellen, es kann auch verantwortliche Kader der untergeordneten Parteiorganisationen versetzen oder ernennen. Die Parteitage der Provinzen, autonomen Gebiete, regierungsunmittelbaren Städte, Städte mit Stadtbezirken und der autonomen Bezirke finden alle fünf Jahre einmal statt. Die Parteitage der Kreise (Banner), autonomen Kreise, Städte ohne Stadtbezirke und der Stadtbezirke finden alle drei Jahre einmal statt.[18]
Die Grundorganisation der Partei besteht in den Betrieben, Dörfern, Institutionen, Lehranstalten, Forschungsinstituten, Wohnbezirken und den Kompanien der Volksbefreiungsarmee. Es wird auch ein Komitee der Parteigrundorganisation gebildet. Der Wahlzyklus hängt von der Größe der Organisation ab und liegt zwischen zwei und vier Jahren.[18]
Disziplinkontrollkommission
Die Disziplinkontrollkommission beim Zentralkomitee hat eine große Machtfülle. So ist es in der Öffentlichkeit unbekannt, wo die Disziplinkommission die Parteimitglieder mit Korruptionsvorwürfen festhält und wie sie die Beschuldigten behandelt. Eine parteiunabhängige Justiz existiert nicht.[19] Da auf jeder Ebene der Partei eine Disziplinkontrollkommission existiert, ist eine effiziente Kontrolle aller Parteimitglieder möglich. Die Kontrolle der lokalen Kommissionen wird einerseits von den Parteikomitees der jeweiligen Ebene und der jeweils nächsthöheren Disziplinkontrollkommission ausgeübt.[18]
Parteischulen
Auf jeder Ebene der Kommunistischen Partei gibt es eine Parteischule. Auf der nationalen Ebene ist dies die Parteischule des Zentralkomitees. Insgesamt gibt es über 3000 Parteischulen in ganz China, 2000 auf Kreisebene. Jedes Jahr findet unter der Führung der Parteischule eine Konferenz aller Parteischulen statt, auf denen Richtlinien und Strategien weitergegeben werden und die Erfahrungen der lokalen Schulen diskutiert werden. Die Parteischule des ZK kontrolliert die Lehrqualität an allen Parteischulen und entsendet dazu Mitarbeiter in die lokalen Einrichtungen.[20]
Jugendorganisation
Die Jugendorganisation der Kommunistischen Partei Chinas ist der Kommunistische Jugendverband Chinas.
Parteitage
|
|
Menschenrechtsverletzungen
Der Kommunistischen Partei Chinas wird angelastet, seit ihrer Gründung und in der Zeit des Bürgerkrieges für den Tod von Millionen von Menschen verantwortlich zu sein. Außerdem sollen weitere Millionen durch im Zuge verfehlter Wirtschaftspolitik der KPCh entstandene große Hungersnöte nach 1949 bis in die 1970er Jahre umgekommen sein. Zu den weiteren Menschenrechtsverletzungen der KPCh werden von ihren Kritikern Enteignungen, Inhaftierungen, Hinrichtungen und sogenannte Umerziehungsmaßnahmen während der Kulturrevolution gezählt, die gewaltsame Auflösung einer friedlichen Demonstration am Tian’anmen-Platz mit schätzungsweise tausenden Toten, Zwangsmaßnahmen bei der Durchsetzung einer Ein-Kind-Politik, die Verfolgung von Kritikern und Angehörigen bestimmter religiöser oder spiritueller Minderheiten wie der als Sekte bezeichneten neuen religiösen Bewegung Falun Gong. Kritisiert wird auch die Anwendung von Folter und der Todesstrafe, bei der die Volksrepublik China mit über 1770 Hinrichtungen im Jahr 2005 die weltweit höchste entsprechende Verurteilungsquote verzeichnet, sowie Zensur. Parallel wird die Weigerung kritisiert, demokratische Reformen durchzuführen.
Siehe auch
- Sufan-Bewegung
- Drei-Anti- und Fünf-Anti-Bewegung
- Liste von Persönlichkeiten der Kommunistischen Partei Chinas
Literatur
- Gesamtdarstellungen
- Timothy Cheek, Klaus Mühlhahn, Hans van de Ven (Hrsg.): The Chinese Communist Party: A Century in Ten Lives. Cambridge University Press, Cambridge 2021, ISBN 978-1-108-84277-8.
- Cornelia Hermanns: Chinas Strategen. Die Staatslenker von Mao Zedong bis Xi Jinping. Drachenhaus-Verlag, Esslingen 2021, ISBN 978-3-943314-11-3.
- Für die Abschnitte „Gründung 1921“ und „Bürgerkrieg ab 1927“
- John Fairbank (Hrsg.): The Cambridge History of China Volume 12, Republican China, 1912–1949, Part1 . Cambridge University Press, Cambridge 1983, S. 505–526.
- John Fairbank, Albert Feuerwerker (Hrsg.): The Cambridge History of China Volume 13, Republican China, 1912–1949, Part 2, Cambridge University Press, Cambridge 1986, S. 168–229.
- Stuart Schram: Mao Tse Tung. Übersetzung Wilfried Schwedler, S. Fischer Verlag, Frankfurt/M. 1969.
- Robert Payne: Mao Tse Tung. Übersetzung von Franziska Meister-Weidner, Krüger, Hamburg 1965 bzw. 1951.
- Jerome Ch’en: Mao and the Chinese Revolution. Oxford University Press, London New York 1965.
- Edgar Snow: Roter Stern über China. Übersetzung von Gerold Dommermuth u. Heidi Reichling, durchgesehen von Anna Wang, März Verlag, Frankfurt/M. 1970.
- Jonathan Spence: Mao. Aus dem Englischen von Susanne Hornfech, Claassen, München 2003, ISBN 3-546-00261-X.
- Wolfram Adolphi: Mao – Eine Chronik. Neues Leben, Berlin 2009, ISBN 978-3-355-01763-3.
- Eigendarstellungen der KP Chinas für die Zeit 1945–2001
- Über einige Fragen der Geschichte unserer Partei. Beschluss der KP Chinas April 1945. VTK, Frankfurt am Main/Gelsenkirchen 1979.
- Hu Tschiau-Mu: 30 Jahre Geschichte der Kommunistischen Partei Chinas. Dietz-Verlag, Berlin 1954.
- Mjau Tschu-Hwang: Kurze Geschichte der Kommunistischen Partei Chinas. Dietz-Verlag, Berlin 1960; Verlag Kommunistische Texte, Münster 1971.
- Resolution über einige Fragen zur Geschichte der KP Chinas seit 1949. Verlag für fremdsprachige Literatur, Beijing 1981.
- Institut für Parteigeschichte beim Zentralkomitee der KP Chinas: Kurze Geschichte der KP Chinas. Verlag für Geschichte der KP Chinas, Beijing 2001. Gekürzte deutsche Übersetzung in: Rolf Berthold: Chinas Weg – 60 Jahre Volksrepublik. Verlag Wiljo Heinen, Berlin 2009. ISBN 978-3-939828-46-4.
- Für die Zeit ab 2001
- Kerry Brown: Friends and Enemies. The Past, Present and Future of the Communist Party of China. London: Anthem Press 2009. ISBN 978-1-84331-781-4
- Li, Junru: Kennen Sie die Kommunistische Partei Chinas? Verlag für fremdsprachige Literatur, Beijing 2011. ISBN 978-7-119-07020-9.
- Richard McGregor: Der rote Apparat. Chinas Kommunisten, übersetzt von Ilse Utz. Matthes & Seitz Berlin, Berlin 2012. ISBN 978-3-88221-988-3.
- The Governing Principles of the Communist Party of China. Reviewing CPC's governance practice, summarizing CPC's historical wisdom. Foreign Languages Press, Beijing 2012. ISBN 978-7-119-07897-7.
- Xie, Chuntao: Why and How the CPC Works in China. A look at what's behind the achievements of the Communist Party of China. New World Press, Beijing 2011. ISBN 978-7-5104-1882-2.
- Zhang, Baijia: The Path of the CPC. Revolution, Construction and Reform. Foreign Languages Press, Beijing 2012. ISBN 978-7-119-07910-3.
- Martine Bulard: Die Partei hat immer recht. Chinas KP hatte noch nie so viele Mitglieder wie heute. Denn mehr denn je gilt: Keine Karriere ohne Parteibuch. In: Le Monde diplomatique. Deutsche Ausgabe. Ausgabe: 14.09.2012. taz Entwicklungs GmbH & Co.Medien KG, September 2012, ISSN 1434-2561 (monde-diplomatique.de).
- Paul Joscha Kohlenberg: Chinas Kommunistische Partei vor Xi Jinpings zweiter Amtsperiode als Vorsitzender. Im Spannungsfeld individueller Machtkonsolidierung und kollektiver Parteitraditionen. In: SWP-Aktuell. 2017/A 03. Stiftung Wissenschaft und Politik (SWP), Berlin Januar 2017 (4 S., swp-berlin.org [PDF; 106 kB]).
- Jean-Louis Rocca: Wahlen wohldosiert. In: Le Monde diplomatique. Deutsche Ausgabe. Ausgabe: 09.03.2017. taz Entwicklungs GmbH & Co.Medien KG, März 2017, ISSN 1434-2561 (monde-diplomatique.de).
- Volker Stanzel: Mächtiger als Mao: Xi und der 19. Parteitag der KP Chinas. Xi hat mehr Einfluss als einst Mao Tsetung. In: Kurz gesagt. Stiftung Wissenschaft und Politik (SWP), Berlin 25. Oktober 2017 (2 S., swp-berlin.org).
- Kai Strittmatter: Die Neuerfindung der Diktatur: Wie China den digitalen Überwachungsstaat aufbaut und uns damit herausfordert. Piper Verlag GmbH, München 2018, ISBN 978-3-492-99215-2 (288 S., eingeschränkte Vorschau in der Google-Buchsuche).
- Hanns Günther Hilpert, Frédéric Krumbein, Volker Stanzel: Chinas gelenkte Erinnerung. Wie historische Ereignisse erinnert, glorifiziert, umgedeutet und verschwiegen werden. In: SWP-Aktuell. Stiftung Wissenschaft und Politik (SWP), Dezember 2019, ISSN 1611-6364, doi:10.18449/2019A70 (8 S.).
- Nadine Godehardt: Wie China Weltpolitik formt. Die Logik von Pekings Außenpolitik unter Xi Jinping. In: SWP-Studie. 2020/S 19. Stiftung Wissenschaft und Politik (SWP), Oktober 2020, ISSN 1611-6372, doi:10.18449/2020S19 (33 S.).
- Alessia Lo Porto-Lefébure: Pekings neue Kader. In China werden immer mehr Verwaltungsbeamte nach amerikanischem Vorbild ausgebildet. In: Le Monde diplomatique. Deutsche Ausgabe. Ausgabe: 07.01.2021. taz Entwicklungs GmbH & Co.Medien KG, Januar 2021, ISSN 1434-2561 (monde-diplomatique.de).
- Moritz Rudolf: Xi Jinpings »Rechtsstaatskonzept«. Neue Substanz im Systemkonflikt mit China. In: SWP-Aktuell. 2021/A 30. Stiftung Wissenschaft und Politik (SWP), April 2021, ISSN 1611-6364, doi:10.18449/2021A30 (8 S.).
- Bruce Dickson: The Party and the People: Chinese Politics in the 21st Century. Princeton University Press, Princeton 2021, ISBN 978-0-691-18664-1.
- Jérôme Doyon: Kapital und Disziplin. Wie sich die KPCh unter Xi die Kontrolle über die Privatwirtschaft sichert. In: Le Monde diplomatique. Deutsche Ausgabe. Ausgabe: 08.07.2021. taz Entwicklungs GmbH & Co.Medien KG, Juli 2021, ISSN 1434-2561 (monde-diplomatique.de).
- Jean-Louis Rocca: Eine Partei, eine Nation. Vor hundert Jahren wurde die Kommunistische Partei Chinas gegründet – in einem Land, das mangels Industrialisierung keine Arbeiterklasse hatte. In: Le Monde diplomatique. Deutsche Ausgabe. Ausgabe: 08.07.2021. taz Entwicklungs GmbH & Co.Medien KG, Juli 2021, ISSN 1434-2561 (monde-diplomatique.de).
- Alexandra Cavelius, Sayragul Sauytbay: China-Protokolle: Vernichtungsstrategien der KPCh im größten Überwachungsstaat der Welt. Europa Verlag GmbH & Company KG, Deutschland 2021, ISBN 978-3-95890-430-9 (416 S., eingeschränkte Vorschau in der Google-Buchsuche).
Rundfunkberichte und Reportagen
- Nicole Köster: „China digitalisiert die Diktatur“. (Video – 35:53 min.) Interview mit dem Sinologen und langjährigen China-Korrespondent Kai Strittmatter. In: Leute (Talkshow). SWR1, März 2019, archiviert vom am 12. März 2022.
- Ruth Kirchner, Steffen Wurzel: 100 Jahre Kommunistische Partei Chinas: Eine Staatspartei feiert sich selbst. In: br.de. 27. Juni 2021, abgerufen am 9. August 2024.
- MrWissen2go Geschichte: Mao Zedong [KPCh] | Diktatoren auf YouTube, 17. Mai 2018 (Laufzeit: 9:22 min).
- ARTEde: Chinas mediale Gegenwelt – … Das Regime hat ein eigenes Internet für seine Bevölkerung aufgebaut … auf YouTube, 7. Juni 2019 (Laufzeit: 27:47 min).
- NZZ Neue Zürcher Zeitung: Chinas Staatspropaganda auf Twitter, Youtube und Facebook auf YouTube, 15. Juni 2020 (Laufzeit: 6:22 min).
- DW Deutsch: Zum 100. Geburtstag von Chinas KP droht Xi Jinping den Gegnern des Landes auf YouTube, 1. Juli 2021 (Laufzeit: 12:08 min).
- Weltspiegel: Warum in China ein schöner Garten Punkte bringt – Die Kommunistische Partei kontrolliert alles in China auf YouTube, 7. Juli 2021 (Laufzeit: 9:34 min).
- ttt – titel, thesen, temperamente: Chinesisches Roulette – Ein Insiderblick in das China des 21. Jahrhundert auf YouTube, 31. Januar 2022 (Laufzeit: 6:37 min).
- ZDFheute Nachrichten: Chinas Angriff auf die Freiheit – die Rivalen: China versus USA auf YouTube, 1. Februar 2022 (Laufzeit: 29:13 min).
- Welt Nachrichtensender: Als China rot wurde – 100 Jahre Kommunistische Partei auf YouTube, 6. Februar 2022 (Laufzeit: 49:04 min).
Weblinks
- Offizielle chinesische Darstellung
- Statut der Kommunistischen Partei Chinas (teilweise abgeändert auf dem XVIII. Parteitag der Kommunistischen Partei Chinas und angenommen am 14. November 2012)
- Johnny Erling: Chinas Kommunistische Partei ist mehr Masse als Klasse. In: derStandard.at. Standard Verlagsgesellschaft m.b.H., 2. Juli 2019.
- Yang Xiangwen: KPCh-Mitglieder und Beamte müssen „Xis Gedanken“ auswendig lernen. In: de.bitterwinter.org. Bitter Winter, 21. Oktober 2019.
- 100 Jahre Kommunistische Partei Chinas Hintergrund beim Deutschlandfunk, abgerufen am 29. Juni 2021
- Richard McGregor: The Chinese Communist party: 100 years that shook the world. The Guardian, 27. Juni 2021 (abgerufen am 12. Juli 2021)
Einzelnachweise
- ↑ Profile of the Communist Party of China. china.org.cn, abgerufen am 31. Dezember 2018.
- ↑ Chinese Communist Party Information: 1st. National Congress of The Communist Party of China (CPC). chinatoday.com, abgerufen am 25. Oktober 2018 (englisch).
- ↑ • Parteitag der KP in China „Die einzige Ideologie in China ist der Nationalismus“. Tilman Spengler im Gespräch mit Korbinian Frenzel. In: deutschlandfunkkultur.de. Deutschlandradio, 18. Oktober 2017, abgerufen am 7. Dezember 2024.
• Kristin Shi-Kupfer, Shi Ming: Keine Angst und kein Appeasement – der Nationalismus von Xi Jinping ist aggressiv, aber fragil. Der Westen sollte seine inneren Widersprüche durchschauen lernen. Wie kein anderer Parteichef nach Mao hat Xi Jinping mit seinem Phantasma von der Überlegenheit der chinesischen Kultur den Nationalismus entfacht. In: nzz.ch. Neue Zürcher, 19. Mai 2023, abgerufen am 7. Dezember 2024.
• Jonas Schmid: Geschichte und Nationalismus in der Volksrepublik China. Anstieg des Nationalismus? In: china-schul-akademie.de. China Schul Akademie, 25. September 2023, abgerufen am 7. Dezember 2024. - ↑ • Darum vor allem wurde China im letzten Jahr zum „neostalinistischen“ Land. In: Süddeutsche Zeitung. Verlag Süddeutsche Zeitung, 16. August 1958.
• John Pomfret: Xi Jinping’s quest to revive Stalin’s communist ideology. The Washington Post, 16. Oktober 2017, archiviert vom am 20. Juli 2019; abgerufen am 15. März 2020 (englisch). - ↑ Das Programm der Kommunistischen Partei Chinas.
- ↑ Archivierte Kopie ( vom 19. Oktober 2016 im Internet Archive)
- ↑ a b Zhang Yi: CPC sees membership rise 1.4% to 98.04 million. In: China Daily. 30. Juni 2023, abgerufen am 31. Oktober 2023 (englisch).
- ↑ Alexander Sarovic: (S+) Chinesischer Ex-Tycoon Desmond Shum im Interview: »Ich werde auf keinen Fall nach China zurückgehen«. In: Der Spiegel. 8. Februar 2022, ISSN 2195-1349 (spiegel.de [abgerufen am 10. Februar 2022]).
- ↑ heise online: Datenschutz "unrealistisch" - "KP wie die Mafia". Abgerufen am 10. Februar 2022.
- ↑ Georg Fahrion, Christoph Giesen: (S+) KP-Parteitag: Wie funktioniert Chinas wichtigstes politisches Treffen? In: Der Spiegel. 16. Oktober 2022, ISSN 2195-1349 (spiegel.de [abgerufen am 23. Oktober 2022]).
- ↑ Klaus Mühlhahn: Geschichte des modernen China: Von der Qing-Dynastie bis zur Gegenwart. C. H. Beck, München 2021, ISBN 978-3-406-76507-0 (E-Book), Position 4787.
- ↑ Felix Lee: 100 Jahre KP, 72 Jahre Machterhalt. In: Die Tageszeitung: taz. 1. Juli 2021, ISSN 0931-9085, S. 5 (taz.de [abgerufen am 1. Juli 2021]).
- ↑ Snow (S. 14: „Die Mitgliedschaft [in der KPCh] schmilzt um vier Fünftel auf ca. 10.000“) und Schram (S. 130) erwähnt innerparteiliche, zeitgenössische Statistiken, die 130.000 Tote, Verwundete und Vermisste (ohne die Ereignisse in Schanghai) im ganzen Land auflisten. Auch wenn diese Zahlen möglicherweise übertrieben sind, werfen sie doch ein treffendes Licht auf die Grausamkeiten, die sich während des gesamten Bürgerkrieges fortsetzten.
- ↑ Klaus Mühlhahn: Geschichte des modernen China: Von der Qing-Dynastie bis zur Gegenwart. C. H. Beck, München 2021, ISBN 978-3-406-76507-0 (E-Book), Position 6064–6075.
- ↑ Jung Chang: Wilde Schwäne, ISBN 3-426-62705-1, Seiten 709 und 717
- ↑ Klaus Mühlhahn: Geschichte des modernen China: Von der Qing-Dynastie bis zur Gegenwart. C. H. Beck, München 2021, ISBN 978-3-406-76507-0 (E-Book), Position 10093.
- ↑ Richard McGregor: Der rote Apparat.
- ↑ a b c China Internet Information Center (Unternehmen des chinesischen Staatsrates): Chinas Regierungspartei
- ↑ NZZ: Spitzenfunktionär in China abgesetzt
- ↑ China Internet Information Center (Unternehmen des chinesischen Staatsrates): Parteischule des ZK: Anleitende Funktion für lokale Parteischulen der KP Chinas


