Kopalnia Węgla Kamiennego Bolesław Śmiały

Das Steinkohlenbergwerk Bolesław Śmiały (polnisch Kopalnia Węgla Kamiennego Bolesław Śmiały) ist ein aktives Steinkohlenbergwerk der Polska Grupa Górnicza in Łaziska Górne, Polen.
Geschichte
Die Zeche Bolesław Śmiały ist eine der ältesten Bergwerke in Polen und wurde schrittweise aus vielen kleineren Anlagen konsolidiert. Die Besitzer dieser Einzelbetriebe waren Fürsten aus den Häusern Anhalt-Köthen und Hochberg (Fürstentum Pleß), preußische Beamte, Kaufleute und andere kleine Besitzer von Kohlenfeldern.

Im Laufe der Jahre verkauften die Kleineigentümer ihre Anteile, so dass es im frühen 20. Jahrhundert in Łaziska nur noch drei Anteilseigner gab, die
- Fürsten von Pleß,
- von Ruffer Erben, die die Trautscholdsegen-Grube betrieben und die
- „Aktiengesellschaft Gott-mit-uns“. Der größte Aktionär der AG war die Weimarischen Bank mit dem Industriellen August Sternberg an der Spitze.
Bemerkenswert ist, dass sich alle von privaten Unternehmern gemuteten Steinkohlenfelder im Bereich des Rittergutes Mittel-Lazisk befanden. Aufgrund eines Regresses von 1824 herrschte dort – im Gegensatz zu dem auf dem Gebiete der zur Plesser Standesherrschaft gehörigen Kammerdörfer und -städte – ein freies Bergrecht.[1]
Augustensfreude
Das Bergwerk Augustensfreude gehörte dem Herzog von Pleß und wurde im Jahre 1839 gegründet. Nach dem Abbau der oberflächennahen Flöze wurde die Zeche im November 1884 liquidiert. Ihr Baufeld wurde ab 1892 durch die Bradegrube ausgewertet.
Bradegrube
Dieses Bergwerk (Lage), dessen Grubenfeld innerhalb des Pleßschen Besitzes nicht begrenzt genauer war, wurde 1849 auf Initiative der fürstlichen Familie gegründet und 1850 in Betrieb genommen. Namensgeber war Bergbauminister Julius Brade. Zunächst wurden im Stollenbau die drei Flöze „Augustensfreude“, „Brade Niederflöz“ (2 m) und „Brade Oberflöz“ (1,7 m) eingewonnen. Die dort gewonnene Kohle wird bei Recław[2] als von minderer Qualität bezeichnet, die sich ausschließlich zu Heizzwecken eignete. Die Jahresproduktion betrug 1881 lediglich 46.765 t.
1892 wurde die 1884 stillgelegte Grube Augustensfreude von Brade aus wieder in Betrieb genommen.
Der Übergang zum Tiefbau fand Ende des 19. Jahrhunderts durch das Abteufen des Schachtes „Frank“ (108 m Teufe) statt, 1912 waren auch die Schächte „Graf Konrad“ (172 m Teufe; Förderung, Seilfahrt und Wasserhaltung) und „Bolko“ (69,5 m Teufe; Förderung und Wasserhaltung) in Betrieb. Hinzu kamen vier Wetterschächte mit Teufen (Stand 1912) von 24 m (Schacht II) bis 76 m (Schacht IV).
Unter Tage erfolgte der Kohlentransport mit Pferden und 1896 würden die ersten elektrischen Bohrmaschinen eingeführt.[3] Weitere Modernisierungen kamen zu Beginn des 20. Jahrhunderts hinzu: 1910 wurde die Sortieranlage modernisiert, Elektrolokomotiven bewerkstelligten den Abraumtransport und unter Tage wurden Stoßförderer und Abbauhämmer eingesetzt. 1916 wurde ein 3,3 MW-Kraftwerk errichtet.
Nach einer Produktionssteigerung während des Ersten Weltkriegs fiel die jährliche Produktion von 413.545 t (1917) auf 270.364 (1919) zurück.
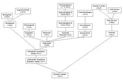
Als 1922 der gesamte Bergwerksbesitz des Hauses Pleß in Łaziska und Umgebung an Polen fiel, brach der Kohlenexport nach Deutschland, der bis dahin 52 % der Produktion ausgemacht hatte, zusammen.[4] Deshalb kam es zu zahlreichen Fusionen bis dahin eigenständiger Bergwerke (siehe Abbildung zu Beginn dieses Artikels). Aufgrund der besseren technischen Ausrüstung konzentrierte sich die gesamte Förderung ab 1935 auf das Bergwerk "Szczęść Boże". 1937 erhielt die Bradegrube den Namen "Bolesław Śmiały".
Prinzengrube
1914 wurde südlich von Łaziska Górne an der Bahnlinie von Orzesze nach Tychy (Lage) dieses Bergwerk durch die Fürsten von Pleß gegründet. Den Feldbesitz hatten sie zuvor von den Erben Gustav von Ruffers erworben, die schon im Jahr zuvor mit ersten Vorrichtarbeiten begonnen hatten. Obwohl der Beginn des Ersten Weltkriegs die Arbeiten zur Errichtung des Bergwerks negativ beeinflussten, konnte schon 1916 mit 628 Beschäftigten (davon 438 unter Tage) eine Förderung von 240.633 t erzielt werden.[5] Schon früh kam es zu einer untertägigen Verbindung mit den Nachbarbergwerken "Brade" und "Alexander".
1917 wurde parallel zu dem Bergwerk die "Kraft- und Schmelzwerke Prinzengrube AG" gegründet, die 14.500 kVA Strom erzeugte und in zwei Lichtbogenöfen Calciumcarbid herstellte. Das Kraftwerk sollte die nicht nur in der Prinzengrube, sondern auch die in den anderen Pleßschen Bergwerken anfallende Feinkohle einer sinnvollen Nutzung zuführen; außerdem wurde das Grubenwasser der Bergwerke zur Kühlung im Kraftwerk genutzt. Dieses Konzept war so erfolgreich, dass es schon 1927/28 zu einer erheblichen Ausweitung des Kraftwerks kam.[6]

Książątko
Das Bergwerk Prinzengrube mit dem Schacht „Przekop“ erhielt 1922 den Namen Książątko und wurde am 1. Juli 1925 zu dem neu gebildeten Bergwerk Aleksander fusioniert. Die Kohle der bis dahin selbstständigen Bergwerke Prinzengrube/Książątko und Heinrichsglück/Szczęście Henryka wurden auf dem Gelände der Zeche Trautscholdsegen/Szczęść Boże zu Tage gehoben und verarbeitet.
Heinrichsglück
Die Grube lag westlich von Wyrow (Wyry) (Lage) an der Straße Pszczyńska nach Mikolów, befand sich im Besitz der Fürsten von Pleß und kam 1779 in Betrieb. Ihre Berechtsame war gegenüber den anderen Gruben in diesem Bereich nicht genau abgegrenzt. Zu Beginn baute sie das flach gelegene Flöz „Luise“ von 2,5 m Mächtigkeit zunächst im Tage-, danach im Stollenbau ab. Die Kohle wurde über den 38 m tiefen Schacht I zu Tage gehoben.
Nach der Erschöpfung der Lagerstätte wurde diese Grube 1840 geschlossen und fünf Jahre später unter der Bezeichnung Heinrichsglück II (Lage) in geringer Entfernung eine neue Schachtanlage errichtet worden. Um das 1,90 m mächtige Flöz „Anna“ in Vorrichtung nehmen zu können, wurde hier ein Schacht mit 58 m Tiefe abgeteuft und mit einem Förder- und Wettertrum versehen. Sie arbeitete bis 1903. Weil dieser Schacht über keinen Gleisanschluss verfügte, wurde die Produktion ausschließlich über den Landabsatz vermarktet.
1902 kam die Schachtanlage III weiter südlich an der Bahnlinie von Orzesze nach Tychy hinzu.
1922 erhielt das Bergwerk den Namen Szczęście Henryka und wurde 1925 Teil von Aleksander. Nach der Fusion wurde die Förderung auf dem Bergwerk eingestellt (Schließung 1930) und die Kohle auf Trautscholdsegen/Szczęść Boże zu Tage gehoben und der letzte Schacht „Powstańków“ abgeworfen. Letzterer wurde 1952 gesümpft und dem Bergwerk Bolesław Śmiały zugeschlagen.

Trautscholdsegen
Im Jahr 1846 kaufte Gustav Heinrich von Ruffer (1798–1884) mehrere Steinkohlenfelder in Mittel-Lazisk, auf denen schon längere Zeit zuvor Steinkohlenbergbau betrieben worden war. (Lage). Im Jahr 1885 erfolgte dann die Konsolidierung der Felder „Frohe Aussicht“, „Neue Hoffnung“, „St. Anna“, „Friederike Trautscholdsegen“ und „Treue Caroline“ zu consol. Trautscholdsegen. Vier Jahre zuvor hatte die Gesamtförderung auf Trautscholdsegen lediglich bei 8.819 t gelegen.[7]
Erst mit der Pacht des Bergwerks durch die Fürsten von Hochberg aus Pleß im Jahr 1911 kam es zu spürbaren Investitionen und Produktionssteigerungen. So wurden die drei Schächte „Obermann“ (später „Alexander I“), „Hoffmann“ (später „Alexander II“) und „Gustav Heinrich“ abgeteuft, 7 Dampfmaschinen und 4 Generatoren angeschafft und die Förderung auf 49.483 t erhöht. Sie steigerte sich bis 1914 auf 176.039 t.
Als ab 1922 das Bergwerk auf polnischem Gebiet lag, erhielt es den Namen Szczęść Boże und 1925 es wurde in Alexander eingebracht.
Die gesamte Förderung wurde danach auf Trautscholdsegen/Szczęść Boże zu Tage gehoben; die Anlage bildet somit die Keimzelle des bis heute arbeitenden Bergwerks Bolesław Śmiały.
Alexander/Aleksander
Das Bergwerk Alexander in Łaziska Górne wurde 1921 durch die Fürsten von Pleß mit dem Ziel gegründet, die verschiedenen im eigenen Besitz befindlichen Anlagen (siehe oben) hier zusammenzuschließen. Der erste Schritt hierzu erfolgte 1925 durch den Zusammenschluss der der Anlagen Trautscholdsegen/Szczęść Boże, Heinrichsglück/Szczęście Henryka und Prinzengrube/Książtko und die Stilllegung der bis dahin selbstständig fördernden Bergwerke Prinzengrube und Heinrichsglück. Die gesamte Kohle wurde durch die Schächte „Alexander I/II“ (früher „Obermann“ und „Hoffmann“) auf der Anlage Szczęść Boże zu Tage gehoben und aufbereitet.
Als 1933 die Bradegrube hinzukam, erhielt das Verbundbergwerk den Namen Aleksander-Książątko-Brade, 1937 den Namen Aleksander-Książątko-Bolesław Śmiały.
Gott-mit-uns
Das Bergwerk in Mittel-Laszik (Lage) wurde am 14. März 1835 durch den Nikolaier Kaufmann Ignaz Eisenecker gemutet. Die Beleihung erfolgte ein Jahr später. Das ursprüngliche Grubenfeld hatte eine Größe von 680 Maßen, war aber auch nach seiner Vergrößerung in den Jahren von 1852 bis 1882 durch die Verleihung der Felder „Bonaparte I“, „Bonaparte Zumutung“, „Versöhnung“, „Valeska“ und „Gotthilf I“ nur 0,56 km² groß. Das zum Erwerb dieser Felder benötigte Kapital konnten die beiden Magdeburger Kaufleute Max und Dieckmann, denen 1856 die Kuxe an Gottmituns gehörten, nicht selbst aufbringen und mussten daher Anleihen bei der Weimarischen Bank aufnehmen.[8] Als sich dann die Bildung einer eigenständigen Aktiengesellschaft unter Max und Dieckmann zerschlug, erwarb die Bank die erwähnten Grubenfelder und gründete 1890 selbst die „Gottmituns-Grube, Aktiengesellschaft für Steinkohlenbergbau“ mit Sitz in Berlin. August Sternberg, Direktor der Bank, beeinflusste bis zu seinem Tod 1932 maßgeblich die Geschicke des Bergwerks. Ihm gehörte das Bergwerk Martha-Valeska, das er 1890 an die von seiner Bank gehaltenen Aktiengesellschaft verpachtete. Diese versuchte im Jahr 1900 alle Bergwerke in Mittel-Lazisk zu vereinen und so ein 5,31 km² großes Bergwerk zu schaffen, das wirtschaftlich gut arbeiten konnte. Die Konsolidierung mit den Gruben Trautscholdsegen (1,46 km²) und Gotthilf (1,11 km²) gelang jedoch nicht.
1905 erfolgte der Bau einer Kohlenwäsche.[9] 1912 besaß die Grube die drei Förderschächte „Betty“ (später „Yvonne“; 152 m), „Margarethe“ (später „Małgorzata“; 262 m) und Friederike (60 m), wobei der zweite Schacht auch der Wasserhaltung diente. Das zufließende Wasser wurde zudem auch in einem weiteren Schacht gehoben; der „Augustschacht“ (126 m) war einziehender Wetterschacht.
Unter Tage fanden folgende Veränderungen statt: Ab 1910 wurden Schräm- und Bohrarbeiten zunehmend mit pressluftbetriebenen Maschinen ausgeführt und 1913 wurden zum Transport unter Tage zunächst feuerlose Dampflokomotiven eingeführt, die aber schon 1918 durch Benzolloks ersetzt wurden.[10]
Über Tage wurde 1904 die Separation neu gebaut und zur Verbesserung der Energiewirtschaft 1910 ein neues Kesselhaus errichtet.
1922 erhielt das Bergwerk den Namen Waleska.
Waleska
Das Ende des Ersten Weltkriegs und die Teilung Oberschlesiens brachten für das jetzt Waleska-Grube genannte Bergwerk erhebliche Auswirkungen mit sich. So fiel die Kohlenförderung von 254.867 t vor dem Krieg auf 116.509 t im Jahr 1919. Letztere ging noch 1922 zu 45 % ins Ausland (25 % nach Deutschland, 21 % nach Österreich); die Exporte nach Deutschland kamen aber aufgrund des Deutsch-Polnischen Zollkrieges von 1925 bis 1934 völlig zum Erliegen. Dies ist einer der Gründe, warum die Waleskagrube ihren Zahlungsverpflichtungen nicht mehr nachkommen konnte und deshalb von 1925 bis 1927 unter Konkursverwaltung gestellt wurde.[11] Durch eine Änderung der Vertriebsstruktur ging es ab 1928 wieder aufwärts, aber jetzt wurden 92,6 % der Produktion im polnischen Inland abgesetzt.[12]
Obwohl die polnischen Behörden in den 30er Jahren das Bergwerk dadurch unterstützten, dass sie ihm Aufträge für die Lieferung von Schiffskohle erteilten und das Grubenfeld durch die Hinzunahme der Felder „Leon I“ und „Leon II“ vergrößerten, verbesserten sich die wirtschaftlichen Rahmenbedingungen des Bergwerks nicht nachhaltig. Deshalb kam es 1939 zu einer Übernahme durch die Aktiengesellschaft „Star“ im schweizerischen Glarus.[13]
Einen Aufschwung erlebte das Bergwerk erst nach der Besetzung Polens durch Deutschland während des Zweiten Weltkriegs. Der Schacht „Iwona“ erhielt eine neue Fördereinrichtung, die Aufbereitung wurde neu strukturiert und der Rettungsdienst neu organisiert. So konnte mit einer Belegschaft von 1011 Personen 1943 eine Förderung von 383.626 t erreicht werden.
Im Jahre 1945 wurde Bergwerk verstaatlicht und am 1. Januar 1947 in das Bergwerk Bolesław Śmiały integriert.
Bolesław Śmiały
Der organisierte Abbau von Kohle in der Region von Łaziska begann 1779 unter Prinz Friedrich Erdmann Anhalt-Köthen mit der Tagebaugrube Heinrichsglück.[14] 1797 eröffnete Magnus von Bludowski die Förderung in einem weiteren Grubenfeld, das im Kerngebiet der heutigen Zeche liegt und den Namen Wierna Karolina trug. Danach entstanden sukzessive die bereits erwähnten Bergwerke.
Die heutigen Tagesanlagen des Bergwerks befinden sich auf dem Betriebsgelände der alten Schachtanlage Trautscholdsegen.

Die wichtigsten Stationen des Bergwerks nach dem Zweiten Weltkrieg sind:
- 1963 – Inbetriebnahme des Turmförderschachts „Alexander III“
- 1966 – Bau einer neuen Kohleaufbereitungsanlage und überdachter Bandbrücken
- 1969 – Konzentration der gesamten Abbautätigkeit auf den Bereich der Schächte „Alexander I und III“ und Liquidation der an der Peripherie liegenden Anlagen
- 1980 – Skipförderung mit einer Kapazität von 1.550 Tonnen auf „Alexander III“
- 1986 – Beginn des Abteufens des Wetterschachtes „Bujaków 2“ (Endteufe 700 m)
- 2003 – Kampf der Grubenleitung und der Belegschaft um den Erhalt des Bergwerks; Rücknahme des Auflösungsbeschlusses am 25. Juli.
Gegenwart
Derzeit ist die Zeche die kleinste der Polska Grupa Górnicza und beschäftigt 1756 Arbeiter. Das Bergwerk hat eine Berechtsame von 74,35 km² und fördert aus dem aktuellen Baufeld „Łaziska“ von 29,65 km² täglich zwischen 6.000 und 7.000 Tonnen Kohle.[15] Während im vierten Quartal von 2014 die Zeche noch Verluste von 50,57 zł pro geförderter Tonne Steinkohle einfuhr,[16] hat sich das Betriebsergebnis im Jahr 2015 erheblich verbessert und lag bei einem Gewinn von 11,77 zł pro Tonne.[17]
Förderzahlen
- Bradegrube 1873: 22.705 t; 1913: 347.815 t
- Trautscholdsegen/Szczęść Boże 1873: 32.554 t; 1913: 215.645 t
- Heinrichsglück II/III 1873: 34.738 t; 1913: 172.739 t
- Alexander 1938: 419.519 t
- Gott-mit-uns/Waleska 1873 56.385 t; 1913: 254.867 t; 1938: 188.060 t
- Bolesław Śmiały 1970: 2,22 Mio. t; 1979: 2,82 Mio. t
Literatur
- Georg Büchs: 100 Jahre Gottmituns-Grube. Kattowitzer Buchdruckerei und Verlagsgesellschaft, Katowice 1937; sbc.org.pl (PDF); abgerufen am 25. Dezember 2017.
- Jerzy Jaros: Słownik historyczny kopalń węgla na ziemiach polskich. Katowice 1984, ISBN 83-00-00648-6.
- Jahrbuch für den Oberbergamtsbezirk Breslau. Phönix-Verlag, Kattowitz / Breslau / Berlin 1913; dbc.wroc.pl abgerufen am 5. Mai 2015.
- Kurt König: Der Steinkohlenbergbau in Oberschlesien von 1945–1955. Wissenschaftliche Beiträge zur Geschichte und Landeskunde Ost-Mitteleuropas. Herausgegeben vom Johann Gottfried Herder-Institut. Marburg 1958.
- Damian Recław: Przemysł górnego Śląska na dawnej fotografii. Muzeum w Gliwicach 2015.
Weblinks
Einzelnachweise
- ↑ Georg Büchs: Gottmituns-Grube. S. 7.
- ↑ Recław. Przemysł górnego Śląska na dawnej fotografii. S. 127.
- ↑ Recław 2015, S. 127.
- ↑ Recław 2015, S. 128.
- ↑ Recław 2015, S. 212.
- ↑ Paul Zigerli: Bauliches zum Dampfkraftwerk Łasziska Górne. In: Schweizerische Bauzeitung, 1930, Band 95/96; doi:10.5169/seals-44104
- ↑ Recław 2015, S. 204.
- ↑ Büchs 1937 S. 15.
- ↑ Büchs 1937, S. 47.
- ↑ Büchs 1937, S. 46 und S. 64.
- ↑ Büchs 1937, S. 69.
- ↑ Büchs 1937, S. 72.
- ↑ Recław 2015, S. 167.
- ↑ Geschichte mit zahlreichen Photos. zzgboleslawsmialy.org; abgerufen am 25. Dezember 2017.
- ↑ kwsa.pl ( des vom 14. Juli 2016 im Internet Archive) Info: Der Archivlink wurde automatisch eingesetzt und noch nicht geprüft. Bitte prüfe Original- und Archivlink gemäß Anleitung und entferne dann diesen Hinweis. abgerufen am 24. Februar 2016.
- ↑ wysokienapiecie.pl abgerufen am 6. September 2016.
- ↑ gornictwo.wnp.pl abgerufen am 3. Juni 2016.