Kopalnia Węgla Kamiennego Jaworzno
Das Bergwerk Jaworzno (polnisch Kopalnia Węgla Kamiennego Jaworzno) ist ein stillgelegtes Steinkohlenbergwerk in Jaworzno, Polen.

Geschichte
Das Bergwerk dieses Namens hat eine sehr wechselvolle Geschichte. Anfänglich sehr stark mit den Montanaktivitäten des Habsburger Kaiserreiches verbunden, war seine Geschichte im 20. Jahrhundert sowohl von der Kopplung an die EVO (Energieversorgung Oberschlesien) während der Naziherrschaft als auch durch Fusionen, Abspaltungen und Umbenennungen nach dem Zweiten Weltkrieg geprägt.
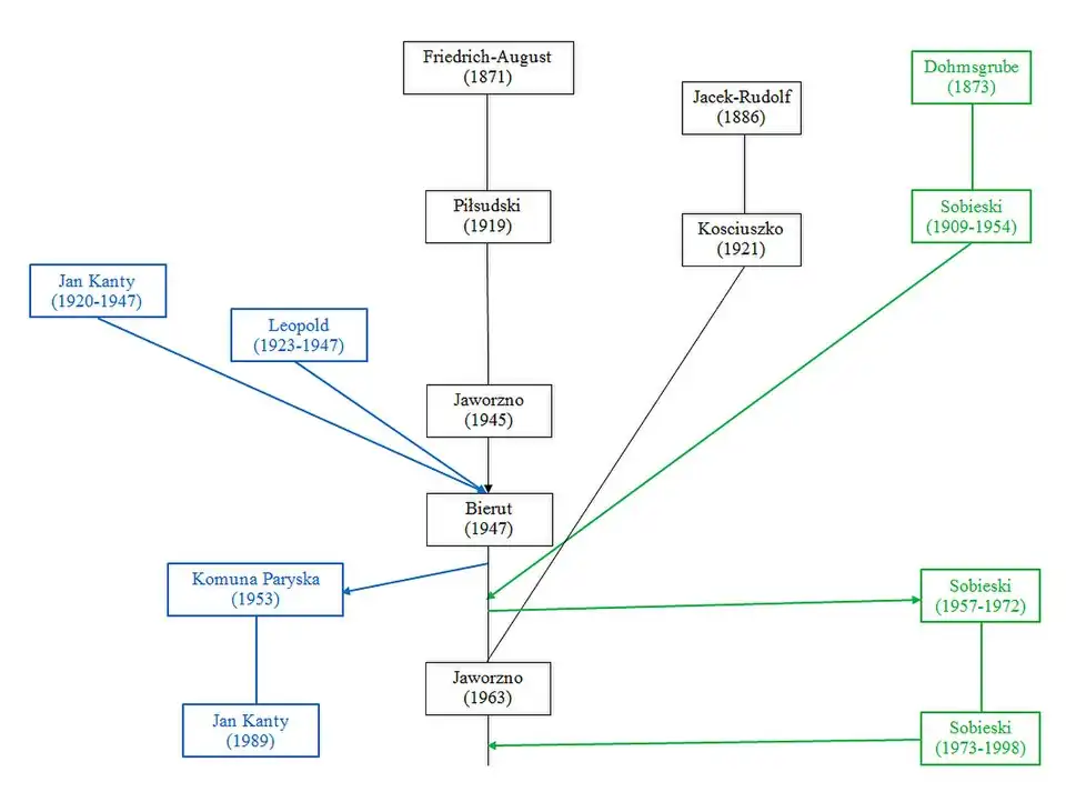
Die Geschichte der in der nebenstehenden Abbildung blau und grün gekennzeichneten Bergwerke ist in den eigenständigen Artikeln Kopalnia Węgla Kamiennego Jan Kanty und Zakład Górniczy Sobieski dargestellt, obwohl es immer wieder Zusammenlegungen mit und Abspaltungen von Jaworzno gab.
Bereits im 18. Jahrhundert wurde südwestlich der alten Grenze zwischen Preußen, Russland und Österreich (Galizien) Steinkohlenbergbau von Privatpersonen mit einfachen Mitteln im Tagebau betrieben. Einige dieser Grubenfelder kaufte die Stadt Krakau auf, bevor das gesamte Gebiet ab 1871 durch die Firmen Max Springer und Gebrüder Gutmann, Eduard von Todesco sowie Schoeller & Co. konsolidiert und in die Gewerkschaft Gwarectwo Jaworzno eingebracht wurde. An dieser beteiligten sich auch Wiener Bankhäuser, u. a. die SCIA Wien.
Nach dem Ende des Ersten Weltkriegs und der Gründung der Zweiten Polnischen Republik wurde die Grube von Jan Kanty Steczkowski gekauft und 1921 in die Jaworznoer Gewerkschaft SA eingebracht. Die Eigentümer dieses Unternehmens waren u. a. die Städte Krakau und Lemberg, die polnischen Nationalbank und die polnischen Industriebank. Das 101,49 km² große Feld mit Lagerstätten von 2 m bis 5 m Flözmächtigkeit wurde anfänglich durch zwei Schachtanlagen aufgeschlossen, die Zechen Friedrich-August und Jacek-Rudolf. Ab 1920 kam noch die Zeche Jan Kanty hinzu.
Friedrich-August
Die Friedrich-August-Zeche (Lage) verfügte über zwei Förderschächte („Paulina“ und „Helena“) und einen Materialschacht mit den Tiefen von 120 m, 156 m und 220 m. 1902 zerstörte ein Brand weite Teile des Bergwerks und nach der Beseitigung dieser Schäden drangen unbeherrschbare Wassermenge in die Grubenbaue ein. Erst 1911 gelang es durch den Bau eines eigenen Kraftwerks und die Installation von Pumpen, dieses Problems Herr zu werden.
Durch den Transport der Kohle unter Tage mit Benzolloks konnte die Produktion 1914 auf 540.000 Tonnen erhöht werden. In der Zwischenkriegszeit wurden 1929 654.000 Tonnen und 1938 684.000 Tonnen gefördert. Hier waren also die Folgen der Weltwirtschaftskrise nicht so drastisch wie auf anderen Zechen spürbar, unter anderem auch, weil 30 % der geförderten Kohle für die Stromerzeugung verwendet wurde.

Piłsudski
Ab 1938 trug das Bergwerk Friedrich-August den Namen Piłsudski, von 1945 bis 1963 zusammen mit anderen Zechen den Namen Bierut, bevor es als Ruch I Teil des Verbundbergwerks Jaworzno wurde.
Während der Nazi-Besatzung wurde das Bergwerk, wie die anderen Zechen im Bereich von Jaworzno auch, von der EVO mit Sitz in Katowice, betrieben. Obwohl zu Beginn des Zweiten Weltkriegs noch Investitionen zur Produktionssteigerung getätigt werden konnten, musste man diese ab 1942 einstellen. Eine Erhöhung der Förderung gelang nur dadurch, dass man die Belegschaft auf 3.889 Personen (Zahl für 1944) erhöhte.
Jacek-Rudolf
Die Zeche Jacek-Rudolf (Lage) wird in der Literatur auch als Jacob-Rudolf geführt und trug ab 1921 den Namen Kościuszko. Anfänglich verfügte das Bergwerk lediglich über einen Förderschacht mit 102 m Teufe.
Kościuszko
Diese Zeche wurde zunächst unter dem Namen Jacob-Rudolf gegründet und erhielt 1921 im Zusammenhang mit der Gründung der zweiten polnischen Republik und einem damit verbundenen Besitzerwechsel den Namen Kościuszko.
In den Jahren 1921 bis 1929 förderte das Bergwerk auf der 165-m-Sohle jährlich 200 bis 300 Tausend Tonnen Kohle. Lange Zeit wurde in die Bewetterung, Vorrichtung und Aufbereitung des Bergwerks zu wenig investiert, um die reichen Kohlenvorräte unter Tage heben und verarbeiten zu können.
Deshalb wurde 1949 die Entscheidung getroffen, ein neues Bergwerk mit einer Jahresproduktion von 800.000 bis 900.000 Tonnen Kohle zu errichten. Die ersten Arbeiten an der Erweiterung der Anlage begannen im Jahr 1950 und Schacht Kościuszko wurde bis auf 292 m tiefergeteuft. Dass die Investitionen in Höhe von 506 Mio. Złoty erfolgreich waren, zeigen folgende Produktionszahlen:
- 1955 – 659.000 t
- 1957 – 954.000 t
- 1958 – 1,208 Mio. t
- 1960 – 1,605 Mio. t
Diese schnelle Steigerung der Produktion wurde einerseits durch eine massive Ausweitung von Überstunden und andererseits eine Automatisierung der Förderung und ein mechanisches Schneiden und Laden erreicht. Auch die Anwerbung von Arbeitskräften aus Ostpolen begünstigte diese Entwicklung.
Hauptsächlich aufgrund der extrem hohen Personalkosten entschloss man sich im Januar 1963 zur Verschmelzung von Kościuszko mit dem Bergwerk Bierut unter dem Namen Jaworzno. Kościuszko wurde Ruch II des neuen Verbundbergwerks.
Jaworzno/Bierut
Erstmals 1945 wurden die Bergwerke Piłsudski, Jan Kanty und Leopold unter dem Namen Jaworzno vereinigt. 1947 kam auch Sobieski hinzu. Damit waren für kurze Zeit alle Zechen mit Ausnahme von Kościuszko im Raum Jaworzno vereinigt, die seit 1871 durch die Gwarectwo Jaworzno verwaltet worden waren. Das Schicksal aller dieser Anlagen ist eng mit drei riesigen Kraftwerken verbunden, die aus der geförderten Kohle Strom gewannen (Verwaltung durch die EVOS (Energieversorgung Oberschlesien) Katowice während der deutschen Besatzung 1939 bis 1945) und auch heute noch gewinnen.
1953 schied Jan Kanty zusammen mit Leopold unter dem Namen Komuna Paryska aus dem Verbund wieder aus und am 1. April 1957 erfolgte die Abtrennung von Sobieski.
Von 1947 bis 1963 trug die Zeche den Namen Bierut. Die Fusion mit Kościuszko im Jahr 1963 erlaubte es, der Anlage den „entstalinisierten“ Namen Jaworzno wiederzugeben.
Nach dem erneuten Zusammenschluss mit Sobieski am 1. Januar 1973 verfügte das Bergwerk über drei Hauptanlagen, Ruch Piłsudski mit den Schächten "Helena" und "Karolina", Ruch II mit den Schächten "Kościuszko" und "Karol" sowie Ruch Sobieski mit "Centralny", "Sobieski" und "Traugutt".
Obwohl noch 1994 in die Anlagen Piłsudski und Kościuszko erhebliche Mittel investiert wurden und eine Entschwefelungsanlage gebaut wurde, waren die Produktionskosten der drei getrennt arbeitenden Anlagen zu hoch, als dass das Bergwerk mit seinen fast 7.000 Beschäftigten und einer Produktion von 15.000 t pro Tag wirtschaftlich hätte fortbestehen können. Deshalb entschloss man sich 1998 zur Ausgliederung der Anlage Sobieski und zur Liquidation der beiden anderen Anlagen. Letztere wird heute vom TAURON-Konzern betrieben. Mit Ausnahme von Schacht "Helena" wurden alle Schächte verfüllt und die Tagesanlagen von Ruch I und II abgerissen.
Seit 2011 gibt es von den Bürgerinnen und Bürgern heftig bekämpfte Pläne, im Gebiet von Jaworzno eine neue Zeche zu errichten. Während die ersten Pläne davon ausgingen, die Anlage von Jan Kanty wieder in Betrieb zu nehmen, wurde 2014 auch die Option diskutiert, den Fortbestand von Kazimierz – Juliusz über 2018 hinaus dadurch zu sichern, dass dieses Bergwerk seinen Abbau nach Süden hin in das Gebiet nördlich der Stadt verlagert.
Förderzahlen
1900: 733.086 t; 1913: 730.566 t; 1938: 943.359 t; 1970: 3,42 Mio. t; 1979: 5,27 Mio. t
Gegenwart
Mit Ausnahme eines Gerüstes über Schacht Helena sind alle Tagesanlagen von Piłsudski und Kościuszko abgerissen. Das nahe der Innenstadt von Jaworzno gelegene Betriebsgelände der Anlage Kościuszko wird für eine neue Nutzung vorbereitet.
Die noch 2014 diskutierte Option, im Stadtgebiet von Jaworzno die Steinkohlenförderung wieder aufzunehmen, scheint nicht weiter verfolgt zu werden.
Literatur
- Jerzy Jaros: Słownik historyczny kopalń węgla na ziemiach polskich. Katowice 1984.
- Jahrbuch für den Oberbergamtsbezirk Breslau. Phönix-Verlag, Kattowitz / Breslau / Berlin 1913; dbc.wroc.pl abgerufen am 5. Mai 2015.
- Zygfryd Piątek: Der Steinkohlenbergbau in Polen in der Zwischenkriegszeit 1918 bis 1939. In: Der Anschnitt, 52. Jahrgang, Heft 1/2000.
- Werner Röhr: Zur Rolle der Schwerindustrie im annektierten polnischen Oberschlesien für die Kriegswirtschaft Deutschlands von 1939 bis 1949. In: Jahrbuch für Wirtschaftsgeschichte, Band 130. uni-koeln.de abgerufen am 5. Oktober 2015.
- Siegmund Bergmann: Galizien, seine kulturelle und wirtschaftliche Entwicklung. o.O. o. J.
Weblinks
Zahlreiche Sachinformationen, Bilder und kurze Videos zu den Bergwerken in Jaworzno und Umgebung finden sich auf der Internetseite stacjajaworzno.c0.pl abgerufen am 21. November 2015.