Kopalnia Węgla Kamiennego Niwka-Modrzejów

Das Bergwerk Niwka-Modrzejów (polnisch Kopalnia Węgla Kamiennego Niwka-Modrzejów) war ein Steinkohlenbergwerk in Sosnowiec in Polen. Alle Tagesanlagen der verschiedenen Förderstandorte wurden inzwischen abgerissen.
Geschichte
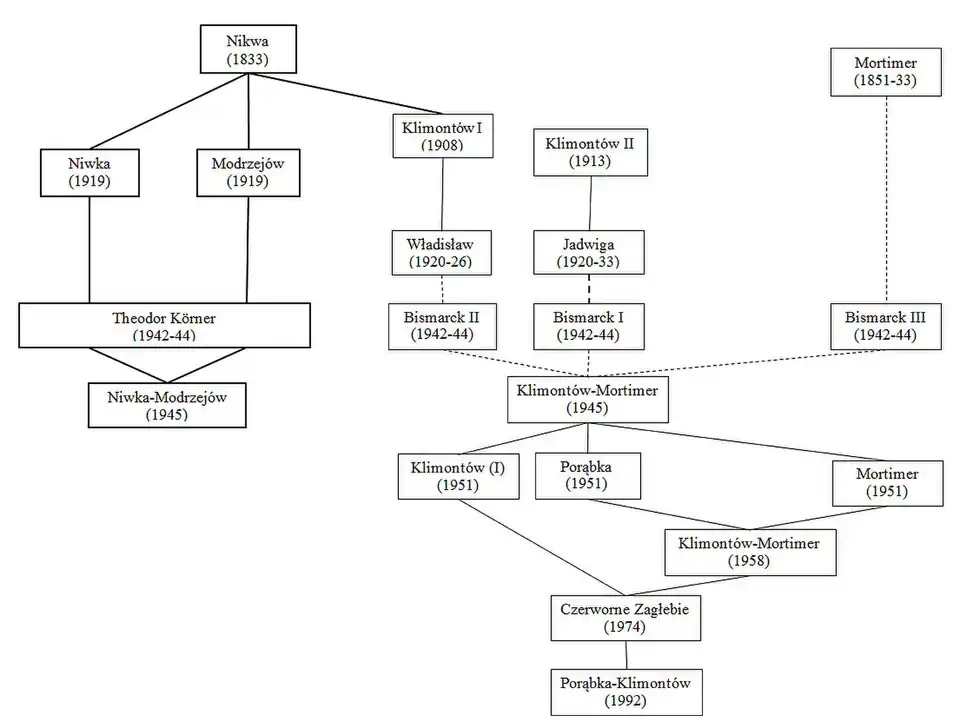
Wie viele andere Bergwerke im Osten von Sosnowiec hat auch dieses Verbundbergwerk eine wechselvolle Geschichte. Es setzt sich aus verschiedenen Ursprüngen zusammen, deren Teile oft wechselnde Namen trugen.
Niwka
1833 wurde von den Gewerken Maurycy Kossowski, Jacek Lipski und Antoni Klimkiewicz ein Bergwerk unter dem Namen „Jerzy“ (Lage) in Sosnowiec-Niwka gegründet und 1928 in Niwka umbenannt. Nachdem 1836 die polnische Staatsbank das Unternehmen übernommen hatte, gelangte es 1843 unter die Verwaltung der Finanzbehörden und wurde 1844 stillgelegt. 1864 erwarb es der Industrielle Gustav von Kramsta und nahm das Bergwerk 1867 wieder in Betrieb. Es wurde 1891 von dessen Erben an die 1890 gegründete Société Anonyme des Charbonages, Mines et Usines de Sosnowiec verkauft, der auch die Zechen Ignatius/Mortimer, Victor/Milowice und Klimontów (Abtrennung 1908 von Niwka durch Feldesteilung) gehörten. 1910 beschäftigte Niwka 1.900 Mitarbeiter.
In den 1930er Jahren verfügte das Bergwerk über eine Zentralschachtanlage mit den Schächten Orjon/Józef, Oskar/Jerzy/Bolesław und Rudolf sowie eine Nebenanlage mit Schacht Henryk/Bobrek.
Nachdem das Bergwerk bereits während der NS-Zeit unter der Verwaltung der Preussag zusammen mit Modrzejów verwaltet worden war, erfolgte nach Kriegsende die Fusion zu Niwka-Modrzejów.
Barbara
Sowohl das Blatt Birkental der TOP 25.000 von 1931 als auch statistische Daten aus den Jahren 1901–1904 weisen ein Bergwerk Barbara südlich von Klimontów als Teil von Niwka auf.
Modrzejów
Die Hauptanlage dieser Zeche in Sosnowiec-Modrzejów (Lage) bestand aus den Schächten Kazimierz I/II, eine Nebenanlage verfügte über den Schacht Staszic. Während des Zweiten Weltkriegs von der Preussag betrieben, fusionierte die Zeche nach dem Krieg mit Niwka zu Niwka-Modrzejów.
Theodor Körner
Während des Zweiten Weltkriegs betrieb die Preussag die eigenständigen Zechen Niwka und Modrzejów unter dem gemeinsamen Namen Theodor Körner.
KWK Niwka-Modrzejów
Direkt nach Kriegsende wurden beide Zechen unter dem Namen Niwka-Modrzejów konsolidiert, arbeiteten aber weiterhin als getrennte Anlagen. Sie wurden komplett modernisiert und erhielten neue Tages- und Gleisanlagen. Mehrere Schächte (Kazimierz I auf der Anlage Modrzejów und George auf der Anlage Niwka) wurden tiefer geteuft bzw. neu abgeteuft und am Ende der 80er Jahre des Zwanzigsten Jahrhunderts wurde in 910 Metern Tiefe eine neue Sohle aufgefahren.
Trotz dieser Verbesserungen auf der Produktionsseite verschlechterten sich die Betriebsergebnisse dramatisch. Die Einbindung des Bergwerks in die Katowicki Holding Węglowy 1993 und mehrere Umstrukturierungsmaßnahmen in den Jahren 1993 und 1996 konnten den Niedergang des Bergwerks verzögern, aber nicht verhindern. Als es im Februar 1998 zu einem Unfall kam, bei dem 65 Bergleute getötet wurden, entschloss man zu seiner Stilllegung. Anbetracht einer operativen Reserve von 22,8 Mio. Tonnen Steinkohle, von denen 6,3 Mio. bereits erschlossen waren, kam es zu heftigen Protesten der Belegschaft, die zu diesem Zeitpunkt noch 2410 Mitarbeiter umfasste. Trotzdem wurde am 26. Mai 1999 eine Vereinbarung mit den Gewerkschaften zur Stilllegung geschlossen.
Förderzahlen
- 1900: 673.177 t
- 1913: 427.696 t
- 1938: 323.285 t
- 1970: 1,78 Mio. t
- 1979: 2,30 Mio. t
Literatur
- Jerzy Jaros: Słownik historyczny kopalń węgla na ziemiach polskich. Katowice 1984.
- Kurt König: Der Steinkohlenbergbau in Oberschlesien von 1945–1955. Wissenschaftliche Beiträge zur Geschichte und Landeskunde Ost-Mitteleuropas. Herausgegeben vom Johann Gottfried Herder-Institut. Marburg 1958.
Weblinks
- Bilder und kurze Texte. wikizaglebie.pl