Kopalnia Węgla Kamiennego Rydułtowy-Anna
Das Steinkohlenbergwerk Rydułtowy-Anna (polnisch Kopalnia Węgla Kamiennego Rydułtowy-Anna) ist ein Steinkohlenbergwerk in Rydułtowy, Polen, das seit dem 1. Mai 2016 zum Konzern Polska Grupa Górnicza gehört und am 1. Juli 2016 als Betrieb in das neu geschaffene Bergwerk ROW (Rybniki Okręk Węglowa) eingegliedert wurde.

Geschichte
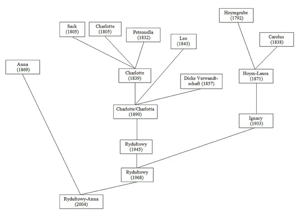
Die Geschichte der beiden heute ein Verbundbergwerk bildenden Anlagen „Anna“ und „Rydułtowy“ ist völlig unterschiedlich verlaufen. Während Anna von seiner Gründung bis zur Fusion 2004 immer ein einheitliches Ganzes bildete, ist Rydułtowy aus vielen oft sehr kleinen Bergwerken sukzessive entstanden (siehe nebenstehende Abbildung). Dies ist daraus zu erklären, dass im Gebiet zwischen den Ortschaften Rymer und Rydułtowy die Kohle oft sehr oberflächennah zu finden war und deshalb auch Personen oder Gruppen ohne großen finanziellen Rückhalt in kleinem Stil Steinkohlenbergbau betreiben konnten. Dies führte in der Anfangsphase der Industrialisierung zur Bildung vieler kleiner Gruben, die beim Übergang zum Tiefbau nicht eigenständig weiterbetrieben werden konnten.
KWK Anna
Im Jahr 1856 wurden die beiden Felder „Anna“[1] und „Albin“ in Pszów nach ihrer bereits 1840 und 1855 erfolgten Mutung konsolidiert; Muter war der Apotheker Ferdinand Fritze aus Rybnik. Nach der Hinzunahme des Feldes „Franz I“ und anderen Erweiterungen verfügte das Bergwerk (Lage) im Jahr 1912 über eine Berechtsame von 4,78 km².

In den Jahren 1888 bis 1891 ruhte der Kohleabbau aufgrund eines Wassereinbruchs.
Die Förderung erfolgte zunächst ausschließlich über den Schacht „Johannes“, der 1901 neu hergerichtet, auf 260 m tiefergeteuft und mit einer modernen Fördereinrichtung ausgestattet worden war. Nach seiner Erweiterung wurde der 1 km südlich liegende Wetterschacht „Utgenannt“ niedergebracht, um die Wetterführung zu verbessern und zu erweitern. 1904 kam ein weiterer ausziehender Wetterschacht mit 117 m Tiefe hinzu, später übernahm als weiterer Schacht „Richard“ mit 71 m Tiefe die Funktion eines einziehenden Wetterschachtes.
Weil die Verkehrsanschlüsse des Bergwerks ungünstig waren, wurde 1906 mit dem Bau einer Drahtseilbahn begonnen, die zum Bahnhof von Rydułtowy führte. Am Endpunkt der Seilbahn errichtete das Bergwerk auch eine Separation zur Aufbereitung der Kohle. 1912 förderte es mit 1481 Mitarbeitenden insgesamt 478.209 t Kohle.
In den Jahren von 1913 bis 1915 entwarf der für seine Funktionsbauten berühmte Breslauer Architekt Hans Poelzig mehrere Betriebsgebäude für das Bergwerk, u. a. ein Kesselhaus mit Bürotrakt und anschließender Turbinenhalle.

Bereits 1928 wurde eine Kohleförderung von 1 Mio. Tonnen Kohle erreicht und eine neue Drahtseilbahn zur Kokerei der Zeche Emma/Marcel in Radlin errichtet. 1937/38 kam die Schachtanlage „Jedłownik“ (Lage) hinzu, die zeitweilig über drei Schächte („Drug“, „Pierwszy“ und „Trezea“) verfügte und ursprünglich der Bewetterung sowohl von Anna als auch von Emmagrube/Marcel dienen sollte.
Während des Zweiten Weltkriegs gehörte Anna zur Gruppe II der Bergwerksverwaltung der Reichswerke Hermann Göring in Katowice.
Bereits 14 Tage nach der Befreiung Pszóws durch die Rote Armee konnte die Produktion wieder aufgenommen werden und 1949 förderten 3.841 Bergleute wieder 1,38 Mio. Tonnen Kohle.
1970 hob eine Belegschaft von 6.280 Personen 2,24 Mio. t Kohle zu Tage. Maßgeblichen Anteil an dieser Produktionssteigerung hatte nicht nur die Mechanisierung unter Tage, sondern auch die Errichtung des Zentralförderschachts „Chrobry II“ mit einem Betonförderturm von 72,97 m Höhe und einem Schachtdurchmesser von 7,5 m. Dieser Schacht erreichte 1991 eine Tiefe von 1074 Metern.
Im Jahr 2004 erfolgte der Zusammenschluss mit dem Bergwerk Rydułtowy zum Bergwerk Rydułtowy-Anna. Wegen dramatischer Bergsenkungen aufgrund von Gebirgsschlägen wurde das Baufeld 2011 stillgelegt, nachdem schon in den 1990er Jahren die Produktion deutlich gedrosselt und die Schachtanlage „Jedłownik“ 1997 bzw. 2000 sukzessive abgeworfen worden war.
Hoymgrube
Die Geschichte des Bergwerks begann 1788, als in der Nähe der Ortschaft Niedobczyce durch den Bergassessor Reichardt und den Geschworenen Salomon Isaac[2] Kohle gefunden wurde. 1792 erfolgte daraufhin die Gründung des Bergwerks Hoym (Lage); seinen Namen erhielt es zu Ehren des Ministers Karl Georg von Hoym.[3]

Anfänglich erfolgte die Gewinnung der Kohle aus 20 flachen Schächten und der Kohlenjahresgewinn lag bei 150 bis 200 Tonnen. Von 1810 bis 1834 war das Bergwerk eine Fiskalgrube, bevor sie zusammen mit dem Baufeld „Sylvester“ an private Investoren verkauft wurde. In den Folgejahren wurde das Abbaugebiet noch um die Kohlenfelder „Carolus“, „Biertułtowy“ und „Omer Pascha“ erweitert. Die 1835 erstmals erwähnte Grube „Laura“ mit dem Kohlenfeld „Gottlieb“ kam 1871 zu Hoym hinzu und das neue Bergwerk wurde von diesem Zeitpunkt an „Hoym-Laura“ genannt.
Zu diesem Zeitpunkt wurden auch die beiden noch heute existierenden Schächte „Grundmann“ und „Oppurg“ niedergebracht.
1890 kaufte Hugo zu Hohenlohe-Öhringen das Bergwerk, gab es aber bereits 1913 an die Czernicki Kohlengesellschaft ab. Ab 1936 trug das Bergwerk den Namen Ignacy.
KWK Ignacy
Ab 1936 und nur durch die Besatzungszeit 1939 bis 1945 unterbrochen, trug das Bergwerk „Hoym-Laura“ zu Ehren des Präsidenten der Republik Polen, „Ignacy Mościcki“, dessen Namen.
Ab Kriegsende 1945 wurde Ignacy von der Union der Rybniker Kohlenindustrie verwaltet; ihm wurde 1958 das Feld Beatensglück des Bergwerks „Roemer/Rymer“ hinzugefügt. 1963 erreichte das Bergwerk mit 3059 t/Tag und einer Belegschaft von 2795 Arbeitern die höchste Produktion seiner Geschichte.
Nach der Erschöpfung aller Vorräte auf der 400-m-Sohle wurde das Bergwerk am 1. Januar 1968 Rydułtowy zugeschlagen und die weiterhin auf der 800-m-Sohle gewonnene Kohle auf Leon II zu Tage gehoben. Das endgültige Ende von Ignacy erfolgte am 13. Oktober 2006, als die Seile von Schacht Kościuszko abgeworfen und dieser Schacht verfüllt wurde. Głowacki (Oppburg) dient heute der Wetterhaltung von Rydułtowy und verfügt auch über eine Seilfahrteinrichtung.
Bergwerke in Rydułtowy
Obwohl sich im Raum Rydułtowy das Vorhandensein oberflächennaher Kohlen schon für 1317 nachweisen lässt, begann das Interesse an diesem Energieträger erst mit den systematischen Untersuchungen des Bergbausachverständigen Salomon Isaak von Brabant im Jahr 1788. Er entdeckte nicht nur reiche Kohlevorkommen auf dem Gelände des späteren Bergwerks „Hoym“, sondern auch östlich davon. Um diese für sich zu sichern, erhob der Rechtsanwalt Friedrich von Sack Ansprüche auf die auf seinem Besitz zutage tretenden Flöze Charlotte und Sack, die Mächtigkeiten von 2,3 m und 0,6 m aufwiesen. Er und Kaufleute aus Breslau muteten zahlreiche Felder in Rydułtowy und nördlich dieser Gemeinde und schufen so die Bergwerke „Leo“, „Sack“, „Petronella“, „Charlotte“ und „Dicke Verwandtschaft“, die dann letztendlich in „consolidierte Charlotte“ zusammenfanden.
Leo
Das Steinkohlenbergwerk Leo in Rydułtowy (Wodzisław Śląski) nahm 1842 seinen Betrieb auf. Zu diesem Zeitpunkt gehörte es dem Kaufmann Josef Doms aus Ratibor, danach seinen Erben. Am 16. Juli 1856 wurde „Leo“ mit „Heinrich Julius“ unter dem Namen „consolidierte Leo“ vereinigt. 1872 kamen die Felder „Wendelin“ und „Jean Paul“ hinzu. 1889 erwarb die Gewerkschaft auch das Bergwerk „Charlotte“ und kam so auf eine Berechtsame von 4,03 km².

Sack
Das Bergwerk „Sack“ in Czernica (Ortsteil der Gemeinde Gaszowice) nahm 1806 seinen Betrieb auf. Es gehörte zunächst Friedrich von Sack und wurde 1812 an den Kaufmann Johann Gottfried Weiß in Breslau verkauft, bevor es 1828 an Joseph Dohms aus Ratibor gelangte. In den Jahren 1836 bis 1839 wurde die Grube zusammen mit der Zeche „Charlotte“ an Friedrich Wilhelm Hoffmann in Breslau weiterverkauft und mit letzterer vereinigt.
Charlotte und Sack förderten 1818 zusammen 3.400 t Steinkohlen.
Dicke Verwandtschaft
Am 9. März 1857 wurde das Feld „Dicke Verwandtschaft“ mit einer Größe von 0,36 km² in Gaszowice-Peterkowitz verliehen und ein Schacht abgeteuft. Schon ein Jahr später konnten 8.700 t Steinkohlen gefördert werden. Anfänglich hielt Professor Karl Kuh mit 73 Kuxen die Mehrheit an diesem Feld, bevor es zwischen 1889 und 1890 Eigentum der Steinkohlengewerkschaft „Charlotte“ wurde.

1926 erfolgte auch die betriebliche Vereinigung mit „consolidierte Charlotte“.
Consolidierte Charlotte
Die Erlaubnis zum Abbau von Steinkohle im Feld „Charlotte“ erhielten die Besitzer am 2. Februar 1805 von der Königlichen Preußischen Bergbehörde in Breslau. Sack, dem zu auf weitere Bergwerke in dieser Gegend gehörten, verkaufte teils 1812, teils 1837 seinen Besitz an Händler in Breslau. Dieser bis dahin getrennt geführte Besitz der beiden Gruben „Charlotte“ und „Sack“ wurde 1839 zusammen mit der Grube „Petronella“ zu „consolidierte Charlotte“ mit einer Feldgröße von 18,48 km² zusammengefasst. 1843 wurde sie von Prof. Dr. Karl Kuh (Breslau) erworben und 1890 mit Leo aus dem Besitz der Firma Josef Doms aus Ratibor zusammenfasste. Durchgeführt wurde dieser Zusammenschluss durch eine Gruppe von österreichischen und tschechischen Industriellen.
Zu diesem Zeitpunkt bestand der Besitz aus den Kohlenfeldern „Eleonore“, „von der Heydt“, „Durant“, „Minna“, „Michael“, „Thürnagel“, „Georg Friedrich“, „Hans Julius“, „Heinrich“, „von Carnall“ und „Wit Döring“. Später kamen noch „Caecilia“ und „Agnesglück“ hinzu.
Das für die damalige Zeit große Grubenfeld wurde durch drei Schachtanlagen erschlossen, nämlich „Erbreich“, „Schreiber“ und „Leo“. 1912 stellte sich die Situation folgendermaßen dar: „Erbreich“ (Lage) verfügte über einen Förder- und zwei Wetterschächte, „Schreiber“ (Lage) über vier Schächte (Carl/Carl II/Schreiber/Ignaz), die sowohl der Förderung als auch der Bewetterung dienten und „Leo“ über zwei Schächte (Leo (Lage) und „Dicke Verwandtschaft“ (Lage)).

Alle drei Anlagen produzierten zusammen 953.446 t Kohle.
In den Jahren 1932–1936 die Mine lag das Bergwerk still und wurde erst wieder während der Besatzungszeit durch die Nazis in Betrieb genommen, diesmal durch die Reichswerke Hermann Göring.
KWK Rydułtowy
Nachdem „consol. Charlotte“ ab 1928 den polonisierten Namen „Charlotta“ trug, erhielt das Bergwerk im Jahr 1945 den Namen „Rydułtowy“. Es gehörte nach dem Krieg zur Gruppe Rybnik ZPG und gelangte mit zahlreichen anderen Anlagen am 1. Februar 2003 zum staatlichen Konzern Kompania Węglowa, von dem aus es 2016 zum PGG gelangte.

Am 1. Januar 1968 wurde ihm die „Hoymgrube/Ignacy“ zugeschlagen, 2005 erfolgte die Verbindung mit Anna zu Rydułtowy-Anna.
KWK Rydułtowy–Anna
Wegen dramatischer Bergsenkungen aufgrund von Gebirgsschlägen wurde das Baufeld von „Anna“ im Jahr 2011 stillgelegt, nachdem dort schon in den 90er Jahren die Produktion deutlich gedrosselt und die Schachtanlage Jedłownik 1997 bzw. 2000 sukzessive abgeworfen worden war.
Seit der Stilllegung des Baufeldes Anna arbeitet das Bergwerk Rydułtowy heute mit den Schächten Leon II (Materialschacht) und IV (Doppelförderung), Leon III, Powietrzny I / Erbreich (Wetterschacht) und Agnieszka (ausziehender Wetterschacht) und Powietrznego III / Dicke Verwandtschaft (einziehend; Materialtransport).
Gegenwart
Im Jahr 2014, das Bergwerk beschäftigte durchschnittlich 3.593 Mitarbeiter, davon 2.951 Arbeiter unter Tage. In diesem Jahr betrug die durchschnittliche Tagesproduktion der Zeche 8819 t pro Tag – ein Niveau, das für die nächsten Jahre gehalten werden soll, obwohl man pro Tonne Steinkohle 41,49 zł Verlust einfuhr und damit innerhalb des KWSA-Konzerns auf Platz 8 lag.[4]
Im Jahr 2016 wurde der Verbund der beiden Bergwerke „Rydułtowy“ und „Anna“ wieder aufgelöst und das Bergwerk „Anna“ am 1. April 2016 an die Spółki Restrukturyzacji Kopalń S.A. übergeben. Seitdem trägt der noch fördernde Teil wieder den Namen „Rydułtowy“[5].
Teile der Bergwergs „Ignacy“ mit den Fördergerüsten über den Schächten Głowacki (Oppburg) und Kościuszko (Grundmann), der Fördermaschine von 1920 und einem Wasserturm blieben museal erhalten.

Förderzahlen
| Jahr | 1873 | 1913 | 1938 | 1970 | 1979 |
|---|---|---|---|---|---|
| Anna | 20.713 t | 555.022 t | 1.280.000 t | 2.240.000 t | 2.860.000 t |
| Hoym/Ignacy | 23.300 t | 185.009 t | 326.602 t | 890.395 t | – |
| Charlotte/Rydułtowy | 60.800 t | 1.045.278 t | 255.790 t | 2.272.940 t | 2.934.342 t |
Literatur
- Jerzy Jaros: Słownik historyczny kopalń węgla na ziemiach polskich. Katowice 1984, ISBN 83-00-00648-6.
- Jahrbuch für den Oberbergamtsbezirk Breslau. Phönix-Verlag, Kattowitz / Breslau / Berlin 1913; dbc.wroc.pl abgerufen am 5. Mai 2015.
- Kurt König: Der Steinkohlenbergbau in Oberschlesien von 1945–1955. Marburg 1958 (Johann Gottfried Herder-Institut [Hrsg.]: Wissenschaftliche Beiträge zur Geschichte und Landeskunde Ost-Mitteleuropas).
Weblinks
- Geschichte von KWK Anna. sitg.rybnik.pl (polnisch); abgerufen am 29. Januar 2016.
- Übersicht mit einer Fülle historischer Daten zum KWK Ignacy. sitg.rybnik.pl (polnisch); abgerufen am 31. Januar 2016.
- Hinweise zum Bergbaumuseum der Anlage Ignacy. ignacy.miastorybnik.pl; abgerufen am 30. Januar 2016.
Einzelnachweise
- ↑ sitg.rybnik.pl
- ↑ Zur Biografie dieses Bergbauunternehmers siehe die polnische Wikipediaseite pl:Salomon Isaac
- ↑ Auflistung der wichtigsten Zahlen und Daten. sitg.rybnik.pl
- ↑ wysokienapiecie.pl Vergleich der Absatzzahlen des Konzerns KWSA im Jahr 2014; abgerufen am 19. November 2015.
- ↑ Internetinformation. ( des vom 27. Juni 2016 im Internet Archive) Info: Der Archivlink wurde automatisch eingesetzt und noch nicht geprüft. Bitte prüfe Original- und Archivlink gemäß Anleitung und entferne dann diesen Hinweis. PGG; abgerufen am 27. Juni 2016.