Lebensmittel- und Futtermittelgesetzbuch
| Basisdaten | |
|---|---|
| Titel: | Lebensmittel-, Bedarfsgegenstände- und Futtermittelgesetzbuch |
| Kurztitel: | Lebensmittel- und Futtermittelgesetzbuch |
| Abkürzung: | LFGB |
| Art: | Bundesgesetz |
| Geltungsbereich: | Bundesrepublik Deutschland |
| Rechtsmaterie: | Besonderes Verwaltungsrecht |
| Fundstellennachweis: | 2125-44 |
| Ursprüngliche Fassung vom: | 1. September 2005 (BGBl. I S. 2618, ber. S. 3007) |
| Inkrafttreten am: | 7. September 2005 |
| Neubekanntmachung vom: | 15. September 2021 (BGBl. I S. 4253) |
| Letzte Änderung durch: | Art. 11 G vom 6. Mai 2024 (BGBl. 2024 I Nr. 149) |
| Inkrafttreten der letzten Änderung: |
14. Mai 2024 (Art. 37 G vom 6. Mai 2024) |
| GESTA: | M058 |
| Weblink: | Text des Gesetzes |
| Bitte den Hinweis zur geltenden Gesetzesfassung beachten. | |
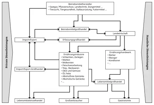
Das Lebensmittel- und Futtermittelgesetzbuch (LFGB) (nicht zu verwechseln mit dem Deutschen Lebensmittelbuch) ist als Bundesgesetz in Deutschland am 7. September 2005 in Kraft getreten. Es löste weitgehend die Bestimmungen des Lebensmittel- und Bedarfsgegenständegesetzes (LMBG) ab. Damit wurde das deutsche Lebensmittelrecht entsprechend der seit dem 1. Januar 2005 gültigen Verordnung (EG) Nr. 178/2002 (Lebensmittelbasisverordnung) umgestaltet und damit zum Dachgesetz des deutschen Lebensmittelrechts. Das neue LFGB umfasst alle Produktions- und Verarbeitungsstufen entlang der Food-Value-Chain und gilt außer für Lebensmittel und Bedarfsgegenstände auch für Futtermittel und Kosmetika. Oberstes Gebot ist die Gesundheit des Verbrauchers. Der Hersteller, Händler oder Inverkehrbringer hat die einwandfreie Qualität der Ware sicherzustellen. Auf allen Verarbeitungsstufen des Agribusiness ist die Rückverfolgbarkeit der Produkte zu gewährleisten.
Aufbau des LFGB
Das LFGB ist aus elf Abschnitten aufgebaut, wobei Abschnitt 2 den Verkehr mit Lebensmitteln, und Abschnitt 3 den Verkehr mit Futtermitteln regeln. Für Futtermittel galten in der Vergangenheit nicht die gleichen Regelungen, wie sie beim Menschen für Lebensmittel galten.
Da diverse Lebensmittelskandale ihren Ursprung im Futtermittelbereich hatten, wurde im Jahr 2005 ein einheitlicher Rechtsrahmen geschaffen, der für Futtermittel und Lebensmittel gleichermaßen gilt.

Umfang des LFGB
- Anforderungen der Lebensmittelbasisverordnung der EU (Verordnung (EG) Nr. 178/2002) werden aufgenommen
- zusätzliche Regelungen für Kosmetika und Bedarfsgegenstände
- Gesundheitsschutz der Verbraucher
- Täuschungsschutz
- Unterrichtung der Verbraucher über Lebensmittel, kosmetische Mittel und Bedarfsgegenstände
LMBG ↔ LFGB
Viele Paragraphen des ursprünglichen LMBG finden sich auch im neuen Gesetz wieder. Gleichzeitig sind die Bestimmungen über Tabakerzeugnisse nicht im LFGB enthalten, sondern bleiben im ursprünglichen Gesetz erhalten, das in Vorläufiges Tabakgesetz umbenannt wurde. Es ist zu beachten, dass die Lebensmittelbasisverordnung und das LFGB parallel gelten, d. h., dass beide Rechtsnormen von Betroffenen zu beachten sind. Momentan verweisen bestimmte Rechtsnormen noch auf das bisherige LMBG. Solange diese Gesetze nicht geändert sind, gelten die darin enthaltenen bisherigen Definitionen weiter.
Literatur
- Thomas Claußen, Dirk Murmann, Hanspeter Rützler u. a.: Lebensmittelrechts-Handbuch. Verlag C.H. Beck, München, ISBN 978-3-406-41833-4 (Loseblattsammlung).
- G. Dannecker, D. Horny, I. Höhn, Th. Mettke, A. Preuß: LFGB – Kommentar zum Lebensmittel- und Futtermittelgesetzbuch. Wissenschaftliche Verlagsgesellschaft, Stuttgart, ISBN 978-3-89947-090-1 (Loseblattsammlung mit CD-ROM).
- P. Hahn, S. Görgen: Praxishandbuch Lebensmittelrecht. Wissenschaftliche Verlagsgesellschaft, Stuttgart, ISBN 978-3-86022-962-0 (Loseblattsammlung mit CD-ROM).
- P. Hahn, S. Görgen (Hrsg.): Praxishandbuch Lebensmittelrecht. Behr’s Verlag, Hamburg 2007.
- P. Hahn: Lexikon Lebensmittelrecht. Behr’s Verlag, Hamburg 2007, ISBN 978-3-86022-334-5 (Loseblattsammlung).
- Alfred Hagen Meyer, Rudolf Streinz (Hrsg.): LFGB, BasisVO. Kommentar. 2. Auflage. C.H. Beck, München 2011, ISBN 978-3-406-60084-5.
- Andreas Wehlau: Kommentar zum Lebensmittel- und Futtermittelgesetzbuch (LFGB). 1. Auflage. Heymanns, Köln 2010, ISBN 978-3-452-26397-1.
- Walter Zipfel, Kurt-Dietrich Rathke: Lebensmittelrecht. C.H. Beck, ISBN 978-3-406-39820-9 (Loseblattkommentar in mehreren Bänden).
Weblinks
- Text des Gesetzes
- Literatur von und über Lebensmittel- und Futtermittelgesetzbuch im Katalog der Deutschen Nationalbibliothek
- Verordnung (EG) Nr. 178/2002 des Europäischen Parlaments und des Rates vom 28. Januar 2002 zur Festlegung der allgemeinen Grundsätze und Anforderungen des Lebensmittelrechts, zur Errichtung der Europäischen Behörde für Lebensmittelsicherheit und zur Festlegung von Verfahren zur Lebensmittelsicherheit