Litauische Streitkräfte
| |||
| |||
| Führung | |||
|---|---|---|---|
| Oberbefehlshaber: | Verteidigungsminister (im Kriegsfall: Präsident Gitanas Nausėda) | ||
| Verteidigungsministerin: | Dovilė Šakalienė | ||
| Militärischer Befehlshaber: | General Raimundas Vaikšnoras | ||
| Sitz des Hauptquartiers: | Vilnius | ||
| Teilstreitkräfte: | |||
| Militärische Stärke | |||
| Aktive Soldaten: | 17.900 (2023)[1] | ||
| Reservisten: | 20.000 (2021)[2] | ||
| Wehrpflicht: | 9 Monate | ||
| Wehrtaugliche Bevölkerung: | 677.689 Männer (2009) 743.468 Frauen (2009) | ||
| Wehrtauglichkeitsalter: | 19–45 | ||
| Haushalt | |||
| Militärbudget: | 2,5 Mrd. € (2025)[3] | ||
| Anteil am Bruttoinlandsprodukt: | 3,03 % (2025)[3] | ||
| Geschichte | |||
| Gründung: | 23. November 1918 (Befehl No. 1 zum Aufbau einer Armee)[4] | ||
| Faktische Gründung: | 11. März 1990 (Wiedererlangung der Unabhängigkeit) | ||
Die Litauische Armee (litauisch Lietuvos kariuomenė) sind die Streitkräfte der Republik Litauen. Die Geschichte der Streitkräfte ist eng mit der Geschichte des Landes verknüpft, das erst in den 1990er Jahren seine Unabhängigkeit zurückerlangte. In den vier Teilstreitkräften und deren Unterstützungsverbänden dienen rund 17.000 Soldaten; Verteidigungsministerin ist Dovilė Šakalienė (LSDP).
Litauen ist Mitglied der NATO. Aufgrund der begrenzten finanziellen Möglichkeiten des Landes werden bestimmte Verteidigungsaufgaben zusammen mit den baltischen Nachbarstaaten und/oder anderen Partnerstaaten durchgeführt. Im Rahmen von Internationalen Bündniseinsätzen (EU, NATO u. a.) ist oder war die Litauische Armee in Somalia, Mali, Afghanistan (bis Mitte 2021). Libyen, Irak, ZAR, im Kosovo und der Ukraine aktiv (Stand 2021).
Geschichte
Vorgeschichte
Das Großfürstentum Litauen war im 14. Jahrhundert der einzige Staat in Osteuropa, der die Goldene Horde militärisch effektiv bekämpfen konnte. Aufgrund des stetigen militärischen Drucks von außen führte die Union von Krewo zu einem Bündnis zwischen Polen und Litauen, das 1569 schließlich in der Lubliner Union zu einer Realunion (siehe Polen-Litauen) umgewandelt wurde, die bis 1795 bestand.[5]
Bereits in den Jahren 1333 und 1339 schlug das Großfürstentum mongolische Kräfte bei deren Versuch, Smolensk der litauischen Einflusssphäre zu entreißen. Bis 1355 eroberten litauische Truppen Territorium der Goldenen Horde bis hin zum Dnepr. Im Bündnis mit Toktamisch fiel Litauen 1398, in einem Kreuzzug gegen die Horde, im Norden der Krim ein und errang einen deutlichen Sieg. In der Schlacht an der Worskla wurde Litauen 1399 jedoch besiegt und verlor die östlichen Steppengebiete und seinen Zugang zum Schwarzen Meer wieder.
Im Westen musste man sich ab 1303 in den Litauerkriegen mehr als hundert Jahre gegen die Bedrohung durch den Deutschen Orden zu erwehren. Erst nach dem Bündnis mit Polen und der Schlacht von Tannenberg 1410 konnte diese beendet werden.
Zwischen den Weltkriegen
Noch vom Deutschen Kaiserreich besetzt, hatte Litauen 1918 seine Unabhängigkeit vom Russischen Kaiserreich erklärt und mit dem Aufbau eigener Streitkräfte begonnen. Die Unabhängigkeit des Landes nach der Oktoberrevolution war nur militärisch, in Kämpfen gegen Rote Armee und Truppen der Zweiten Polnischen Republik, durchzusetzen gewesen. Danach hielten die Spannungen mit den Nachbarstaaten allerdings an. Aus litauischer Sicht hielt Polen das Wilnaer Gebiet weiterhin besetzt und im Jahr 1923 annektierte Litauen seinerseits das, im Friedensvertrag von Versailles seit 1920 von Deutschland abgetrennte, Memelland. Die Mittel, die dem Militär vom Staat zur Verfügung gestellt wurden, waren daher für das kleine Land erheblich. Die Armee verfügte über 17 Generäle, 1800 Offiziere sowie 30.078 Unteroffiziere und Soldaten.[6]
Aufbau der Armee
Die militärischen Spitzenposten waren von 1930 bis 1940 wie folgt besetzt:[7]
| Dienstposten | Posteninhaber | Beginn der Dienstzeit | Ende der Dienstzeit |
|---|---|---|---|
| Verteidigungsminister | Brigadegeneral Stasys Raštikis Brigadegeneral Kazys Musteikis Generalmajor Vincas Vitkauskas |
24. März 1938 5. Dezember 1938 17. Juni 1940 |
5. Dezember 1938 15. Juni 1940 27. August 1940 |
| Stellvertretender Verteidigungsminister | Brigadegeneral Albinas Čepas-Čepaukas | Juni 1940 | August 1940 |
| Oberbefehlshaber der Streitkräfte | Oberst Stasys Raštikis Generalmajor Vincas Vitkauskas |
1. Januar 1935 22. April 1940 |
22. April 1940 12. Juli 1940 |
| Chef des Generalstabes | Oberst Stasys Raštikis Oberst Jonas Černius Generalmajor Stasys Pundzevičius |
21. September 1934 1. Januar 1935 4. April 1939 |
31. Dezember 1934 März 1939 15. Juni 1940 |
| Stellvertretender Chef des Generalstabes | Brigadegeneral Vladas Karvelis | 1940 | 1940 |
| Chef der Armeeversorgung | Oberst Jonas Sutkus Generalmajor Zenonas Gerulaitis |
1929 November 1937 |
1937 Oktober 1938 |
| Inspekteur des Heeres | Oberst Vincas Vitkauskas | 1934 | 1940 |
| Inspekteur der Infanterie | Brigadegeneral Viktoras Giedrys | 1939 | 1940 |
| Inspekteur der Artillerie | Oberst Vincas Žilys | 20. Juli 1935 | 2. August 1940 |
| Generalquartiermeister | Oberst Jonas Sutkus Brigadegeneral Kazimieras Navakas |
1926 1940 |
1940 29. Juli 1940 |
| Chef der Militärischen Quartiersabteilung |
Oberst Juozas Barzda-Bradauskas | 1930 | 1940 |
| Chef der technischen Abteilung Leiter des Militäringenieuramtes |
Brigadegeneral Antanas Gustaitis Oberst Klemensas Popeliučka |
1928 1. August 1935 |
September 1934 1940 |
| Stabschef Militärtechnik | Oberst Klemensas Popeliučka | 17. April 1929 | August 1933 |
| Kommandant der Militärschule | Brigadegeneral Kazys Musteikis Brigadegeneral Jonas Juodišius Brigadegeneral Kazys Skučas |
1934 1939 1940 |
1939 1940 1940 |
| Kommandant der Offiziersschule „Vytautas der Große“ | Generalmajor Stasys Raštikis | 1938 | 1940 |
| Kommandant der Militärhochschule „Vytautas der Große“ | Oberst Vladas Karvelis | 1938 | 1940 |
| 1. Division | Brigadegeneral Stasys Pundzevičius Brigadegeneral Vincas Vitkauskas Brigadegeneral Jonas Černius Brigadegeneral Vladas Karvelis |
1935 1939 Dezember 1939 Juli 1940 |
1939 1939 Juli 1940 August 1940 |
| 2. Division | Oberst Kazys Skučas Oberst Stasys Pundzevičius Brigadegeneral Edvardas Adamkavičius |
1928 1934 6. Februar 1935 |
1935 25. Juni 1940 |
| 3. Division | Oberst Edvardas Adamkavičius Brigadegeneral Mikas Rėklaitis Generalmajor Zenonas Gerulaitis |
1930 1935 Oktober 1938 |
1935 März 1939 1940 |
| Kommandeur der Kavallerie | Oberst Kazys Tallat-Kelpša | 1934 | 1940 |
| Oberbefehlshaber der Luftwaffe Kommandierender General der Militärluftfahrt |
Oberst Stasys Pundzevičius Brigadegeneral Antanas Gustaitis |
27. Januar 1937 9. Mai 1934 |
9. Mai 1934 1940 1940 |
-
Vereidigung von Soldaten (um 1930) -
Prezidentas Smetona der litauischen Marine (1935) -
Flugzeuge der Luftstreitkräfte (1937) -
Schüler der Kriegsschule Kaunas (1938)
Trotzdem geriet das Land schnell wieder unter Druck seiner Nachbarn. Im Vorfeld des Zweiten Weltkrieges musste Litauen im März 1939 das Memelland an das Deutsche Reich zurückgeben. Nach der Wiedererlangung der Region Vilnius im selben Jahr stieg die Zahl der Soldaten auf 33.000. Zudem fand angesichts der angespannten internationalen Situation, nach dem deutschen Überfall auf Polen, eine Teilmobilisierung statt. So wuchs die Armee im September 1939 auf 87.000 Soldaten und für die Verteidigung wurde jährlich bis zu einem Viertel des Staatshaushalts aufgewendet. Schließlich dienten bis zu 500.000 Männer im Militärdienst. Das Militär war ziemlich gut ausgerüstet und hatte beträchtliche Autorität im Staat.[8]
Nach der Niederlage der Schutzmacht Frankreich im Westfeldzug hatte Litauen seinen übermächtigen Nachbarn trotzdem nicht viel entgegenzusetzen. So wurde nach dem Einmarsch sowjetischer Truppen im Sommer 1940 eine prosowjetische Regierung ins Amt gebracht, die den Beitritt zur Sowjetunion erklärte. Im Juni/Juli 1941 eroberten Truppen der deutschen Wehrmacht das litauische Staatsgebiet. Im Sommer 1944 besetzte die Rote Armee wieder große Teile Litauens und etablierte die Litauische Sozialistische Sowjetrepublik (LSSR) erneut. Der militärische Widerstand der „Waldbrüder“ gegen die sowjetische Besatzung stand ohne ausländische Unterstützung auf verlorenem Posten, war ab 1948 auf einige wenige Partisanenverbände geschrumpft und wurde schließlich ganz eingestellt.
Die Zeit seit 1991
.jpg)
Im Jahr 1991 gewann Litauen seine staatliche Unabhängigkeit zurück und führte ein Jahr später die allgemeine Wehrpflicht ein. Die russische Armee zog 1993 aus Litauen ab. In der Folgezeit orientierten sich die litauischen Streitkräfte in Richtung Westen (NATO-Beitritt 2004) und beteiligten sich an verschiedenen internationalen Missionen und Manövern. Zudem modernisierte man, entsprechend der finanziellen Möglichkeiten des Landes, nach und nach die Ausrüstung der Truppe.
Ende Februar 2015 wurde bekannt, dass Litauen die Wehrpflicht aufgrund der Annexion der Krim durch Russland und des russischen Kriegs gegen die Ukraine (zunächst vorübergehend für eine Dauer von fünf Jahren) wieder einführen will, nachdem man diese 2008 abgeschafft hatte. Ein entsprechender Gesetzesentwurf wurde im März 2015 im Parlament eingebracht und mit 112 zu drei Stimmen bei fünf Enthaltungen angenommen. Die Dienstzeit beträgt neun Monate, rund 3500 Staatsbürger sollen jährlich eingezogen werden.[9]
Zudem erhöhte Litauen vor diesem Hintergrund wieder seine Ausgaben für Verteidigung. Zeitweise hatte man jährlich weniger als ein Prozent des Bruttoinlandsprodukts (BIP) dafür ausgegeben. Das Verteidigungsbudget betrug 2023 1,77 Milliarden Euro (2,52 Prozent des litauischen BIP). Für das Jahr 2024 sind dafür (Stand Januar 2024) rund 2,06 Milliarden Euro (2,71 Prozent des BIP) vorgesehen. Litauen hat sich das Ziel gesetzt, bis spätestens 2027 die Drei-Prozent-Marke für Verteidigung zu erreichen.[10] Am 21. Juni 2024 beschloss das Parlament, die Steuern für Unternehmen sowie Steuern auf Alkohol, Zigaretten und Treibstoff zu erhöhen. Zudem verlängerte das Parlament eine Sondersteuer für den Bankensektor bis 2025.[11]
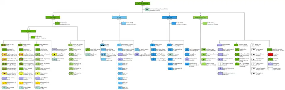
Organisation
Gliederung

Die Armee Litauens bestehen aus dem Oberkommando und Verteidigungsstab:
Oberkommando (litauisch Vadovybė)
Verteidigungsstab (Gynybos štabas)
den vier Teilstreitkräften:
Landstreitkräfte (Sausumos pajėgos)
Freiwilligenstreitkräfte (Savanorių pajėgos)
Seestreitkräfte (Karinės jūrų pajėgos)
Luftstreitkräfte (Karinės oro pajėgos)
Spezialoperationskräfte (Specialiųjų operacijų pajėgos)
sowie Unterstützungsbereichen, wie z. B.:
Logistikkommando (Logistikos valdyba)
Trainings- und Ausbildungskommando (Mokymo ir doktrinų valdyba)
Militärpolizei (Karo policija)- Litauisches Cyberkommando (LTCYBERCOM), aufgestellt 2025[12]
Die Grenztruppen (Valstybės sienos apsaugos tarnyba prie Lietuvos Respublikos vidaus reikalų ministerijos) gehören nicht zur Armee. Sie sind, wie früher der Bundesgrenzschutz in der Bundesrepublik, dem Innenministerium unterstellt.
Mannschaftszahlen
- Landstreitkräfte: 12.500 (davon 5.000 in den Freiwilligenverbänden)[13]
- Seestreitkräfte: 600
- Luftstreitkräfte: 1.000
- Logistikkommando: 1.200
- Trainings- und Ausbildungskommando: 670[14]
Oberkommando
Die Streitkräfte sind direkt dem litauischen Verteidigungsministerium unterstellt. Gemäß Verfassung ist im Verteidigungsfall der Präsident der oberste Befehlshaber.
Derzeitiger militärischer Befehlshaber der Streitkräfte ist General Raimundas Vaikšnoras. Befehlshaber der Landstreitkräfte ist Brigadegeneral Nerijus Stankevičius, Befehlshaber der Marine Kapitän zur See Tadas Jablonskis und Befehlshaber der Luftstreitkräfte Oberst Antanas Matutis.
Militärische Befehlshaber der Streitkräfte waren seit ihrer Gründung:
| Name | Dienstzeit Beginn | Dienstzeit Ende |
|---|---|---|
| (1918–1940) | ||
| Silvestras Žukauskas | N.N. | N.N. |
| Stasys Raštikis | 1935 | 1940 |
| Vincas Vitkauskas | 1940 | |
| Kariuomenės vado (seit 1993) | ||
| Jonas Andriškevičius | 20. Oktober 1993 | 1. Juli 1999 |
| Jonas Kronkaitis | 1. Juli 1999 | 30. Juni 2004 |
| Valdas Tutkus | 30. Juni 2004 | 3. Juli 2009 |
| Arvydas Pocius | 24. Juli 2009 | 23. Juli 2014 |
| Jonas Vytautas Žukas | 24. Juli 2014 | 23. Juli 2019 |
| Valdemaras Rupšys | 24. Juli 2019 | 23. Juli 2024 |
| Raimundas Vaikšnoras | seit 24. Juli 2024 | |
Aus- und Weiterbildung
Die Aus- und Weiterbildung der litauischen Soldaten wird zentral vom Ausbildungskommando (litauisch Mokymo ir doktrinų valdyba) koordiniert. Für die eigentliche Ausbildung stehen das Hetman Jonušas Radvila Ausbildungsregiment, das General Adolfas Ramanauskas Kampftrainingszentrum und die Divisionsgeneral-Stasys-Raštikis-Militärschule zur Verfügung. Die Offiziersausbildung erfolgt an der General Jonas-Žemaitis-Militärakademie.
Darüber hinaus gibt es zahlreiche Bildungseinrichtungen, die gemeinsam mit den estnischen und lettischen Streitkräften betrieben werden. Hier sei beispielhaft nur die Baltische Verteidigungsakademie (BALTDEFCOL) in Tartu genannt, an der die angehenden Stabsoffiziere der baltischen Republiken ausgebildet werden.
Ausrüstung
Landstreitkräfte
.jpg)

Die bedeutendste Teilstreitkraft ist das litauische Heer. Dieses verfügt über[15]:
- Fahrzeuge
- 91 Schützenpanzer GTK Boxer, aus Deutschland
- >200 Transportpanzer M113, in mehreren Varianten und Tranchen
- >500 Unimog, aus Deutschland
- ca. 200 Humvees
- Haubitzen
- 21 Panzerhaubitzen 2000, gebraucht aus Deutschland
- 72 Haubitzen des Typs M101, geliefert bis 2005 von Deutschland und Dänemark
- 18 Haubitzen vom Typ Caesar Mark II (155 mm), Kaufvertrag im Juni 2022[16]
- Panzerabwehrwaffen
Seit 2003 setzen die Streitkräfte das Heckler & Koch G36 als Standard-Gewehr ein.
Seestreitkräfte

Die litauischen Seestreitkräfte betreiben in Kooperation mit den baltischen Nachbarstaaten das Ostseegeschwader BALTRON. Wichtigster Stützpunkt der Marine ist Klaipėda. Dort ist u. a. die Flotte stationiert, die über folgende Einheiten verfügt:
- Minenabwehrfahrzeuge (ehemalige britische Boote der Hunt-Klasse)
- Patrouillenboote (vier ehemals dänische Flyvefisken-Klasse-Boote)
- verschiedene Hilfs- und Unterstützungsschiffe
Daneben verfügt die Marine auch über eine Taucherabteilung. Zudem ist sie zuständig für die See- und Küstenüberwachung sowie die Seerettung.
Luftstreitkräfte

Die litauische Luftwaffe nutzt den Flughafen Šiauliai. Sie betreibt mit den baltischen Nachbarn das Luftraumüberwachungssystem BaltNet. Die Luftstreitkräfte verfügen über:
Flugzeuge:
- 3 Transportflugzeuge Alenia C-27J „Spartan“
- 2 Transportflugzeuge Let L-410
Hubschrauber:
Flugabwehrsysteme:
- FIM-92 Stinger
- PPZR Piorun
- RBS-70 NG und RBS-70 MSHORAD
- NASAMS 3
Internationale Zusammenarbeit
Seit der wiedergewonnenen Unabhängigkeit beteiligen sich die litauischen Streitkräfte an verschiedenen internationalen Auslandsmissionen. So hatte Litauen als Mitglied in der Koalition der Willigen Truppen in den Irak und nach Afghanistan entsandt. Am 14. Juni 2009, während eines Treffens der EU-Verteidigungsminister, vereinbarte man die Gründung einer Litauisch-Polnisch-Ukrainischen Brigade.[17]
Zudem versucht man durch internationale Zusammenarbeit die Verteidigungsfähigkeit des eigenen Landes zu steigern. Schon in den Jahren der Neuaufstellung begann man bei verschiedenen Projekten mit den baltischen Nachbarstaaten zu kooperieren (BALTRON, BaltNet etc.). Als größter Meilenstein kann aber der Beitritt zur NATO angesehen werden. Seit 1994 nahm das Land am NATO-Programm Partnerschaft für den Frieden teil – seit 2004 ist es reguläres Mitglied des Bündnissystems. Im Rahmen der Ukraine-Krise und der Stärkung der Ostflanke der NATO wurde die NATO-Battlegroup Lithuania aufgestellt. Es handelt sich dabei um einen internationalen NATO-Verband unter deutscher Führung. Durch die USA wurden in den baltischen Staaten zudem Kampfpanzer vom Typ M1 Abrams, M2/M3 Bradley sowie Humvees in Litauen, Estland und Lettland stationiert.[18][19]
2025 soll in Rukla die Panzerbrigade 45 fest stationiert werden.[20] Sie wird u. a. aus den Panzerbataillon 203 (Leopard-2-Panzer) und dem Panzergrenadierbataillon 122 (Puma-Schützenpanzer) bestehen. Die Truppenstärke soll schrittweise bis 2027 auf ca. 4800 Soldaten und 200 Zivile Beschäftigte der Bundeswehr aufgebaut werden.[21][20] Die bereits im Rotations-Verfahren stationierte NATO-Battlegroup Lithuania wird das dritte Bataillon stellen.[22][20]
Militärpersonen
Generäle 1569–1795
- Simon Kossakowski (1741–1794)
- Joseph Korwin-Kossakowski (polnisch Józef Korwin-Kossakowski) (1772–1842), Adjutant Napoleons
Generäle 1918–1940
- Edvardas Adamkevičius (1888–1957), Divisionsgeneral
- Feliksas Baltušis-Žemaitis (1897–1957), Brigadegeneral
- Juozas Barzda-Bradauskas (1896–1953), Brigadegeneral
- Albinas Čepas-Čepaukas (1896–1961), Brigadegeneral
- Jonas Černius (1898–1977), Brigadegeneral und Premierminister
- Teodoras Daukantas (1884–1960), Generalmajor
- Jonas Galvidis-Bikaukas (1864–1943), Generalmajor
- Zenonas Gerulaitis (1894–1945), Generalmajor
- Viktoras Giedrys (1894–1955), Brigadegeneral
- Antanas Gustaitis (1898–1941), Brigadegeneral
- Jonas Jackus (1894–1977), Generalleutnant
- Jonas Joudisius (1893–1950), Brigadegeneral
- Vladis Karvelis (1902–1980), Brigadegeneral
- Maksimas Katche (Max Kattchée), (1879–1933), Generalleutnant
- Juozas Kraucevičius (1879–1964), Generalleutnant
- Petras Kubiliūnas (1894–1946), Generalleutnant
- Jurgis Kubilius (1875–?), Generalleutnant
- Kazys Ladyga (1893–1941), Generalleutnant
- Pranas Liatukas (1876–1945), Generalleutnant
- Vladas Mezialis (1894–1966), Brigadegeneral
- Kazys Musteikis (1894–1977), Brigadegeneral
- Vladas Nagius-Nagevicius (1881–1954), Brigadegeneral
- Stasys Nastopka (1891–1938), Generalleutnant
- Kazimieras Navakas (1894–1945), Brigadegeneral
- Klemensas Popeliučka (1892–1948), Brigadegeneral
- Motiejus Pečiulionis (1888–1960), Generalleutnant
- Povilas Plechavičius (1890–1973), Generalleutnant
- Stasys Pundziavičius (1893–1980), Generalmajor
- Leonas Radus-Zenkavicius (1874–1946), Generalleutnant
- Stasys Raštikis (1896–1985), Divisionsgeneral
- Mikas Reklatis (1895–1976), Generalmajor
- Kazys Skučas (1894–1941), Brigadegeneral
- Jonas Sutkus (1893–1942), Generalleutnant
- Kazys Tallat-Kelpsa (1893–1968), Brigadegeneral
- Pranas Tamašauskas (1880–1951), Brigadegeneral
- Adolfas Urbšas (1900–1973), Generalmajor
- Mykolas Velykis (1884–1955), Generalmajor
- Emil Vimieris (1885–1974), Brigadegeneral
- Vincas Vitkauskas (1890–1965), Generalleutnant
- Vincas Žilys (1896–1972), Brigadegeneral
- Silvestras Žukauskas (1860–1937)
Generäle und Admiräle seit 1991
- Aurelijus Alasauskas (* 1976), Brigadegeneral, Befehlshaber der 1. Litauischen Division (seit 2025)
- Jonas Andriškevičius (* 1944), Generalmajor, zuletzt Befehlshaber der litauischen Streitkräfte (1993–1999)
- Remigijus Baltrėnas (* 1974), Generalleutnant, Director General International Military Staff bei der NATO (seit 2025)
- Raimundas Saulius Baltuška (1937–2016), Flottillenadmiral, zuletzt Befehlshaber der litauischen Seestreitkräfte (1992–1999)
- Žilvinas Gaubys (* 1975), Brigadegeneral, Befehlshaber des Trainings- und Ausbildungskommando (seit 2025)
- Česlovas Jezerskas (* 1949), Brigadegeneral, ehemaliger Generalinspekteur
- Jonas Kronkaitis (* 1935), Generalmajor, zuletzt Befehlshaber der litauischen Streitkräfte (1999–2004)
- Zenonas Kulys (* 1947), Brigadegeneral, ehemaliger Kommandant der General Jonas-Žemaitis-Militärakademie Litauens (1993–2000)
- Almantas Leika (* 1968), Brigadegeneral, Generalinspekteur (seit 2024)
- Kęstutis Macijauskas (* 1961), Flottillenadmiral, zuletzt Vertreter Litauens beim Supreme Headquarters Allied Powers Europe (2015–2019)
- Edvardas Mažeikis (* 1961), Generalmajor, zuletzt Direktor des NATO Standardization Office (2014–2018)
- Arūnas Mockus (* 1969), Flottillenadmiral, Vertreter Litauens beim Supreme Headquarters Allied Powers Europe
- Modestas Petrauskas, Brigadegeneral, stellvertretender Befehlshaber der litauischen Streitkräfte (seit 2025)
- Arvydas Pocius (* 1957), Generalleutnant, zuletzt Befehlshaber der litauischen Streitkräfte (2009–2014)
- Giedrius Premeneckas (* 1974), Konteradmiral, litauischer Generalstabschef (seit 2025)
- Artūras Radvilas (* 1973), Brigadegeneral, stellvertretender Stabschef beim Multinationalen Korps Nord-Ost (seit 2025)
- Valdemaras Rupšys (* 1967), General, zuletzt Befehlshaber der litauischen Streitkräfte (2019–2024)
- Nerijus Stankevičius, Brigadegeneral, Befehlshaber der litauischen Landstreitkräfte (seit 2025)
- Mindaugas Steponavičius (* 1974), Generalmajor, Vertreter der litauischen Streitkräfte bei der NATO und der EU (seit 2024)
- Alvydas Šiuparis (* 1970), Brigadegeneral, Kommandant des Baltic Defence College (seit 2023)
- Vilmantas Tamošaitis (* 1966), Brigadegeneral, Generalinspekteur (2019–2024)
- Valdas Tutkus (* 1960), Generalleutnant, zuletzt Befehlshaber der litauischen Streitkräfte (2004–2009)
- Algis Vaičeliūnas (* 1964), Brigadegeneral, zuletzt Kommandant der General-Jonas-Žemaitis-Militärakademie (2017–2018)
- Raimundas Vaikšnoras (* 1970), General, Befehlshaber der litauischen Streitkräfte (seit 2024)
- Vitalijus Vaikšnoras (* 1961), Generalmajor, zuletzt litauischer Generalstabschef (2016–2019)
- Gintautas Zenkevičius (1962–2021), Generalmajor, zuletzt litauischer Generalstabschef (2019–2020)
- Jonas Vytautas Žukas (* 1962), Generalleutnant, zuletzt Befehlshaber der litauischen Streitkräfte (2014–2019)
Weblinks
- Litauisches Verteidigungsministerium (englisch)
- Litauische Streitkräfte (englisch, litauisch)
Einzelnachweise
- ↑ Defence Expenditure of NATO Countries (2014-2023). nato.int, 14. März 2024, abgerufen am 4. April 2024 (englisch).
- ↑ https://www.globalfirepower.com/country-military-strength-detail.php?country_id=lithuania. Abgerufen am 26. April 2021 (englisch).
- ↑ a b The Seimas approved the state budget for 2025 - From plenary sittings. Abgerufen am 7. Januar 2025 (englisch).
- ↑ Armed Forces Day (englisch).
- ↑ Mathias Niendorf: Das Großfürstentum Litauen. Studien zur Nationsbildung in der Frühen Neuzeit (1569–1795) – Veröffentlichungen des Nordost-Instituts 3. Harrassowitz Verlag, Wiesbaden 2006, ISBN 3-447-05369-0 (Zugleich: Kiel, Univ., Habil.-Schr., 2003).
- ↑ 1918 m. lapkričio 23 d. atkurta LR kariuomenė – Kurzer geschichtlicher Abriss auf der Internetseite der litauischen Streitkräfte, abgerufen am 22. Dezember 2015 (litauisch).
- ↑ Generals from Lithuania. generals.dk, abgerufen am 26. Juni 2025 (englisch).
- ↑ Ką savo didžiausiu ir pavojingiausiu priešu laikė Lietuvą okupavę sovietai? (Tageszeitung Panevėžio balsas und Portal Alfa.lt)
- ↑ Litauen führt Wehrpflicht wieder ein Onlinemeldung auf faz.net, abgerufen am 20. März 2015.
- ↑ Neue Verteidigungsstrategien für Litauen, Lettland und Estland
- ↑ tagesschau.de: Litauen erhöht Verteidigungsausgaben
- ↑ Lithuanian Armed Forces opens cyber command. Janes, 7. Januar 2025
- ↑ Lithuania - The World Factbook. Abgerufen am 26. April 2021.
- ↑ White Paper on Lithuanian defence policy (Downloadquelle auf http://kam.lt) (Seite nicht mehr abrufbar, festgestellt im Dezember 2022. Suche in Webarchiven) Info: Der Link wurde automatisch als defekt markiert. Bitte prüfe den Link gemäß Anleitung und entferne dann diesen Hinweis., abgerufen am 18. September 2017 (englisch).
- ↑ Lithuania Land Forces Equipment auf globalsecurity.org, abgerufen am 10. Juli 2016.
- ↑ spiegel.de vom 14. Juni 2022: Meldung von 9:55
- ↑ Robert Rochowicz: List intencyjny w sprawie LITPOLUKRBRIG podpisany ( vom 26. November 2009 im Internet Archive), Polska Zbrojna, 16. November 2009 (polnisch).
- ↑ Onlinemeldung der Zeit vom 9. März 2015, abgerufen am 10. März 2015.
- ↑ Onlinemeldung bei tagesschau.de vom 10. März 2015 ( vom 11. März 2015 im Internet Archive), abgerufen am 12. März 2015.
- ↑ a b c Start der deutschen Panzerbrigade 45 in Litauen. 8. April 2024, abgerufen am 25. Mai 2024 (deutsch).
- ↑ „Brigade Litauen“ bekommt Soldaten aus Bayern und Westfalen, von Frank Specht, Handelsblatt, 6. November 2023
- ↑ Kampftruppenbataillone für Brigade Litauen aus Nordrhein-Westfalen und Bayern, Bundesministerium der Verteidigung, 8. November 2023
