Lorentzkurve

Dieser Artikel wurde in die Qualitätssicherung der Redaktion Physik eingetragen. Wenn du dich mit dem Thema auskennst, bist du herzlich eingeladen, dich an der Prüfung und möglichen Verbesserung des Artikels zu beteiligen. Der Meinungsaustausch darüber findet derzeit nicht auf der Artikeldiskussionsseite, sondern auf der Qualitätssicherungs-Seite der Physik statt.

Die Lorentzkurve, nach Hendrik Antoon Lorentz, oder Breit-Wigner-Funktion, nach Gregory Breit und Eugene Wigner, ist eine Kurve, die in der Physik bei der Beschreibung von Resonanzen auftritt.

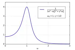
Eine Lorentzkurve mit und

Mathematische Definition und Näherung

In die Breit-Wigner-Funktion gehen zwei Parameter ein. Der Parameter bestimmt die Position des Maximums, der Parameter wird Breite der Kurve genannt. Aus physikalischer Sicht ist eine Interpretierbarkeit der Kurve nur für gegeben, da mit in der Regel eine Kreisfrequenz assoziiert ist und negative Frequenzen unphysikalisch sind. Die Funktionsvorschrift lautet:

Eine andere Form der Kurve erhält man durch Reparametrisierung, indem man statt der Parameter und folgenden Satz Parameter verwendet:

Dann ist

;

insbesondere gilt für , dass die gestrichenen und ungestrichenen Parameter nahezu identisch werden. Die erste Form wird für gewöhnlich in der Teilchenphysik bevorzugt, die zweite Form in der klassischen Physik, da sie sich in ihren jeweiligen Gebieten aus der Physik in den entsprechenden Formen ergeben. Zur Rückkonversion dienen die Beziehungen

Entgegen teilweise vertretener Auffassung ist weder noch die Halbwertsbreite (FWHM) der Kurve. Diese ist stattdessen

und ergibt sich für nur ungefähr zu .

Für und kann die Lorentzkurve durch

approximiert werden, wobei die Halbwertsbreite ist. Sie ist dann bis auf einen Normierungsfaktor identisch mit der in der mathematischen Wahrscheinlichkeitstheorie als Cauchy-Verteilung bezeichneten Wahrscheinlichkeitsdichte. Wenn von der Lorentzkurve die Rede ist, ist teilweise auch die approximierte Fassung gemeint.

Physikalische Bedeutung

Klassische Physik

Die Differentialgleichung für den gedämpften harmonischen Oszillator

kann durch Fourier-Transformation in die algebraische Gleichung

überführt werden. Die in diesen Gleichungen auftretende Größen sind:

Die Gleichung kann nun elementar gelöst werden, ihre Lösung ist

und ihr Betragsquadrat

die Lorentzkurve in der zweiten Parametrisierung.

Teilchenphysik

In der Teilchenphysik sind die Propagatoren die Umkehrfunktionen der Bewegungsgleichungen für die Teilchen. Diese haben einen Pol bei der Masse dieser Teilchen. Um dies zu umgehen, führt man eine sogenannte komplexe Masse ein, die die Zerfallsbreite des jeweiligen Teilchens berücksichtigt. Dann ist der Propagator für einen bestimmten Viererimpuls proportional zu

und sein Betragsquadrat ist die Lorentzkurve in der ersten Parametrisierung,

,

wenn man und identifiziert.

Beispiel

Z0-Boson

Speziell für den Zerfall des Z0-Bosons ergibt sich die Breit-Wigner-Formel zu

Hierbei ist

  • die Partialbreite des Eingangskanals (d. h. für den Zerfall Z0 → e+ e)
  • die Partialbreite des Ausgangskanals
  • die Summe der Partialbreiten für alle möglichen Zerfälle in Fermion-Antifermion-Paare
  • das Quadrat der Energie im Schwerpunktssystem
  • die reduzierte Planck-Konstante.

Literatur

  • G. Breit, E. Wigner: Capture of Slow Neutrons. In: Phys. Rev. Band 49, 1. April 1936, S. 512–531, doi:10.1103/physrev.49.519 (englisch, smu.edu [PDF; 1,1 MB]).