NATO

North Atlantic Treaty Organization (NATO)
Organisation du traité de l’Atlantique nord (OTAN)

Flagge der NATO
Flagge der NATO
Karte der NATO-Mitgliedstaaten
Karte der NATO-Mitgliedstaaten
Generalsekretär NiederlandeNiederlande Mark Rutte
(seit 2024)
SACEUR (Supreme
Allied Commander
Europe
)
Vereinigte StaatenVereinigte Staaten General Alexus G. Grynkewich
(seit 2025)
SACT (Supreme
Allied Commander
Transformation
)
FrankreichFrankreich Admiral Pierre Vandier
(seit 2021)
Gründung 4. April 1949
Amts- und
Arbeitssprachen
Englisch
Französisch
NATO-
Hauptquartier
Brüssel, Belgien Belgien
Reservisten
Gesamt-
truppenstärke

ca. 4,34 Mio.[1]
ca. 3,44 Mio.[1]
(Stand: 2025)
Budget 4,6 Mrd. EUR (Stand: 2025)[2]
Wahlspruch animus in consulendo liber[3][4] (lateinisch für[5]
„in der Beratung ein freier Sinn“)
Mitgliedstaaten Gründungsmitglieder:
Belgien Belgien
Danemark Dänemark
Frankreich Frankreich
Island Island
Italien Italien
Kanada Kanada
Luxemburg Luxemburg
Königreich der Niederlande Niederlande
Norwegen Norwegen
Portugal Portugal
Vereinigtes Konigreich Vereinigtes Königreich
Vereinigte Staaten Vereinigte Staaten

Seit 18. Februar 1952:

Griechenland Griechenland
Turkei Türkei

Seit 6. Mai 1955:

Deutschland Bundesrepublik Deutschland[6]

Seit 30. Mai 1982:

Spanien Spanien

Seit 12. März 1999:

Polen Polen
Tschechien Tschechien
Ungarn Ungarn

Seit 29. März 2004:

Bulgarien Bulgarien
Estland Estland
Lettland Lettland
Litauen Litauen
Rumänien Rumänien
Slowakei Slowakei
Slowenien Slowenien

Seit 1. April 2009:

Albanien Albanien
Kroatien Kroatien

Seit 5. Juni 2017:

Montenegro Montenegro

Seit 27. März 2020:

Nordmazedonien Nordmazedonien

Seit 4. April 2023:

Finnland Finnland

Seit 7. März 2024:

Schweden Schweden

Aktuell: 32

Beobachterstatus:

Bosnien und Herzegowina Bosnien und Herzegowina
Georgien Georgien
Ukraine Ukraine
Website www.nato.int

Die NATO (englisch North Atlantic Treaty Organization „Organisation des Nordatlantikvertrags“ bzw. „Nordatlantikpakt-Organisation“, französisch OTANOrganisation du traité de l’Atlantique nord), im Deutschen auch als Atlantisches Bündnis oder als Nordatlantikpakt bezeichnet, ist ein Verteidigungsbündnis 32 europäischer und nordamerikanischer Mitgliedstaaten, das dem gemeinsamen Schutz der eigenen Territorien dient und darüber hinaus das Ziel weltweiter politischer Sicherheit und Stabilität verfolgt.

Basis der NATO ist der Nordatlantikvertrag nach Artikel 51 der UN-Charta. In seiner Präambel bekennen sich die Mitglieder zu Frieden, Demokratie, Freiheit und der Herrschaft des Rechts. Dem deutschen Bundesministerium der Verteidigung zufolge versteht sich die NATO als „Wertegemeinschaft freier demokratischer Staaten“.[7] Kern des Vertrags ist die Beistandsklausel aus Artikel 5, welche gegenseitige militärische Unterstützung im Bündnisfall garantiert.

Der Nordatlantikpakt wurde am 4. April 1949 im Zuge der Eindämmungspolitik der Vereinigten Staaten gegen die Sowjetunion geschlossen. Zunächst auf 20 Jahre begrenzt, wurde er wegen des anhaltenden Kalten Krieges 1969 auf unbestimmte Zeit verlängert.

Das NATO-Hauptquartier war zunächst in London und ab 1952 in Paris ansässig. Wegen Frankreichs Rückzug aus der militärischen Integration des Bündnisses wurde die Zentrale 1967 nach Brüssel verlegt. Dort haben der Nordatlantikrat, das Hauptorgan der NATO, und seine unmittelbar nachgeordneten Einrichtungen ihren Sitz: Der International Staff (IS) und der International Military Staff (IMS). Die beiden wichtigsten militärischen Hauptquartiere sind das Supreme Headquarters Allied Powers Europe (SHAPE, offiziell Allied Command Operations) im belgischen Mons und das Allied Command Transformation (ACT) im US-amerikanischen Norfolk.

Geschichte und Entwicklung

Zuwachs an Mitgliedern der NATO in Europa

Vorgeschichte

Bald nach dem Ende des Zweiten Weltkriegs traten die Gegensätze zwischen den ehemaligen Teilnehmermächten der Anti-Hitler-Koalition zutage: der UdSSR auf der einen und dem Vereinigten Königreich, Frankreich und den USA auf der anderen Seite. Im Dünkirchener Vertrag vom 4. März 1947 hatten sich zunächst nur Frankreich und Großbritannien gegen eine erneute deutsche Aggression verbündet. Mit dem Brüsseler Pakt vom 17. März 1948 schlossen sich die Niederlande, Belgien und Luxemburg dem Bündnis an, das sich fortan auf die kollektive Selbstverteidigung gegen jeglichen bewaffneten Angriff in Europa auf eines seiner Mitglieder richtete. Am 11. Juni 1948 verabschiedete der Senat der Vereinigten Staaten die sogenannte Vandenberg-Resolution, die besagte, dass jedes europäische Land für die Zusage der USA, es zu verteidigen, auch zusagen müsse, die USA zu verteidigen. Im März 1947 hatten die USA die britische Schutzmachtrolle über Griechenland und die Türkei übernommen, um einer sowjetischen Machtausweitung entgegenzuwirken (Truman-Doktrin). Mit dem Februarumsturz 1948 in der Tschechoslowakei und der Berlin-Blockade von Juni 1948 bis Mai 1949 rückte in Westeuropa eine mögliche militärische Bedrohung durch den von der Sowjetunion angeführten kommunistischen Ostblock ins Blickfeld. Die westeuropäischen Staaten wandten sich nun an die USA mit der Bitte um militärischen Beistand gegen eine mögliche sowjetische Aggression. Daraufhin kam es zu einem wechselseitigen Abkommen, dem Nordatlantikvertrag. Die Beratungen über den Vertragstext und Inhalt wurden seit dem 6. Juli 1948 geführt. Am 10. Dezember 1948 begannen die Verhandlungen über den Nordatlantikvertrag zwischen den Mitgliedstaaten des Brüsseler Pakts, Kanada und den Vereinigten Staaten.

Aufbau- und Ausbauphase 1949 bis 1955

Am 4. April 1949 erfolgte die Unterzeichnung des Nordatlantikvertrages durch Belgien, Dänemark (mit Grönland), Frankreich (mit den französischen Gebieten in Algerien), Vereinigtes Königreich (mit Malta), Island, Italien, Kanada, Luxemburg, die Niederlande, Norwegen, Portugal und die USA. Er trat am 24. August 1949 in Kraft. Wie groß der politische Konsens im politischen Spektrum dahinter war, zeigt sich an der Beteiligung von damals sechs sozialdemokratischen Regierungschefs. Mit der Aufnahme Portugals wurde aus strategischen Gründen (Errichtung einer Basis auf den Azoren) in Kauf genommen, dass an der gemeinsamen Verteidigung auch ein Land teilnehmen durfte, das seit 1926 diktatorisch regiert wurde und sich erst 1974 in eine Demokratie wandelte.[8][9]

In den ersten Jahren stand die Gemeinschaft unter dem Eindruck der Berlin-Blockade 1948/49 und der Zündung der ersten sowjetischen Atombombe am 29. August 1949. Das erste Strategische Konzept zur Verteidigung des Nordatlantikraums, im Original „The Strategic Concept for the Defense of the North Atlantic area (DC 6/1)“, wurde ab 1. Dezember 1949 erarbeitet und am 6. Januar 1950 vom Nordatlantikrat genehmigt. Es orientierte sich an der US-amerikanischen Strategie des Containments (Eindämmung). Als Grundsatz galt in dieser Zeit die Abwehr eines sowjetischen Angriffs auf das Bündnisgebiet möglichst weit im Osten. Am 28. März 1950 wurde die erste Verteidigungsplanung zur NATO-Strategie vom NATO-Militärausschuss (Strategic Guidance for North Atlantic Regional Planning; MC 14) genehmigt. Mit dem Ausbruch des Koreakriegs im Juni 1950, in den im November 1950 auch die Volksrepublik China eingriff, änderte sich auch die Militärpolitik in Europa. Die USA verdreifachten ab August 1950 ihre in Großbritannien stationierten strategischen Bomberverbände. Die europäischen NATO-Staaten sahen Befürchtungen, dass die USA die Präsenz- und Handlungsfähigkeit in Europa einbüßen könnten, und planten eine umfassende Erhöhung der Verteidigungsausgaben sowie eine massive Aufstockung des Personals bei den Streitkräften bis 1954. So war zuletzt Ende 1952 im Rahmen der endgültigen Planung der Strategic Guidances MC 14/1 die Aufstellung von 18 Panzerdivisionen und 71 Infanteriedivisionen vorgesehen, und bis Ende 1954 sollten 8004 Kampfflugzeuge, 672 Transportflugzeuge, 2382 Marine- und Trägerflugzeuge, 31 Flugzeugträger, 2 Schlachtschiffe, 29 Kreuzer, 920 Zerstörer und 107 U-Boote zur Verfügung stehen.[10] Diese sollten bereits in Friedenszeiten einem NATO-Stab einsatzmäßig unterstellt („assigned“) oder aber im Krisenfall unterstellt („earmarked“) werden. Beides konnte allerdings aus Kostengründen nicht vollständig umgesetzt werden, obwohl umfangreiche Militärhilfe aus den USA geleistet wurde.

Am 24. Oktober 1950 machte der französische Ministerpräsident René Pleven einen Vorschlag für eine Europa-Armee unter dem Kommando eines europäischen Verteidigungsministers,[11] der auch deutsche Bataillone angehören sollten. Diese sollten in alliierte Truppeneinheiten unter alliiertem Kommando integriert werden. Trotz erheblicher Nachteile für die junge Bundesrepublik Deutschland, die durch den Pleven-Plan am Beitritt zur NATO gehindert werden sollte, stimmte Bundeskanzler Konrad Adenauer diesem prinzipiell zu. Am 20. Dezember 1950 beschlossen die Mitgliedstaaten des Brüsseler Paktes (Westunion) die Eingliederung der bisherigen militärischen Organisation in die NATO. Am 7. Februar 1951 billigte die US-Regierung (Kabinett Truman) den Pleven-Plan zur Aufstellung einer europäischen Armee. Am 2. April 1950 nahm der Alliierte Kommandobereich Europa seine Arbeit auf, und das Hauptquartier der Alliierten Mächte in Europa (SHAPE) wurde im Juli 1951 in Rocquencourt eingerichtet. Auf der vom 10. bis 14. September 1951 tagenden Außenministerkonferenz der USA, Frankreichs und Großbritanniens in Washington wurde die Aufstellung westdeutscher Streitkräfte geplant, die in eine europäische Armee eingegliedert werden sollten. Ein am 26. Mai 1952 unterzeichneter Vertrag über die Europäische Verteidigungsgemeinschaft (EVG) scheiterte aber am 30. August 1954 in der französischen Nationalversammlung mit 319 zu 264 Stimmen.[12]

Am 18. Februar 1952 wurden Griechenland und die Türkei in die NATO aufgenommen und in Izmir das NATO-Kommando Allied Land Forces South-Eastern Europe (LANDSOUTHEAST) eingerichtet. Am 20. Februar 1952 erhielt die NATO eine ständige Organisation in Paris. Am 12. März 1952 wurde der Brite Lord Ismay zum ersten Generalsekretär der Nordatlantikpakt-Organisation ernannt, und die Amtszeit begann ab 4. April 1952. Am 10. April 1952 nahm das Allied Command Atlantic (ACLANT) offiziell in Norfolk, Virginia, die Arbeit auf. Ursprünglich hieß es SACLANT, nach dem „Obersten Alliierten Befehlshaber Atlantik“, dem Supreme Allied Commander Atlantic. Der SACLANT US-Admiral Lynde D. McCormick hatte diese Funktion bereits seit dem 30. Januar 1952 inne.

Am 3. Dezember 1952 wurde das Strategische Konzept zur Verteidigung des Nordatlantikraums (MC 3/5) modifiziert, und die strategischen Richtlinien, die Verteidigungsplanung und Streitkräfteziele mündeten am 9. Dezember 1952 in die Strategische Richtlinie MC 14/1, auch bekannt als Vorneverteidigung (Forward Strategy).

Im März 1953 wurde auf der britischen Insel Malta das Allied Forces Mediterranean (AFMED) und im August 1953 im französischen Fontainebleau das Kommando Allied Forces Central Europe (AFCENT) eingerichtet.

Entwicklung von 1955 bis 1967

Truppenstärke der NATO-Mitglied­staaten mit Kontingenten aus den USA und Kanada und der Staaten des Warschauer Paktes in Europa 1959
Korps-Sektoren militärischer Verantwortung im Zentralgebiet der NATO 1984

Am 16. März 1955 kündigte US-Präsident Dwight D. Eisenhower für den Kriegsfall den möglichen Einsatz taktischer Nuklearwaffen gegen militärische Ziele an.

Durch die Unterzeichnung der Pariser Verträge am 23. Oktober 1954 im Zuge der Westintegration der Bundesrepublik Deutschland wurde diese zum Beitritt eingeladen, der kurz nach Inkrafttreten der Verträge in einer Beitrittszeremonie im Pariser Palais de Chaillot am 9. Mai 1955 feierlich vollzogen wurde.[13] Am 14. Mai 1955 wurde in der Folge dieses NATO-Beitritts der Warschauer Pakt gegründet. Am 15. Mai 1955 wurde der Österreichische Staatsvertrag in Wien unterzeichnet, der die Souveränität des Staates wiederherstellte und bis Oktober 1955 zum Abzug der Besatzungstruppen führte.

Am 13. März 1957 gab das US-Hauptquartier in der Bundesrepublik bekannt, die US-Streitkräfte mit Kernwaffen auszurüsten. Der polnische Außenminister Adam Rapacki unterbreitete der UN-Vollversammlung den Rapacki-Plan, der die Bildung einer atomwaffenfreien Zone vorsah, welche die Volksrepublik Polen, die Bundesrepublik Deutschland und die Deutsche Demokratische Republik umfassen sollte. Dieses Gebiet wurde in dem Plan später um die Tschechoslowakei erweitert.

Am 23. Mai 1957 beschloss der Nordatlantikrat die von den USA entwickelte Nuklearstrategie der Massiven Vergeltung, diese wurde im Overall Strategic Concept for the Defense of the North Atlantic Treaty Organisation (MC 14/2) festgelegt.

Am 19. September 1958 wurden die ersten US-Mittelstreckenraketen vom Typ Thor in Großbritannien aufgestellt, sie unterlagen nach ihrer Einsatzbereitschaft der Befehlsgewalt der Royal Air Force (RAF). Am 10. November 1958 verkündete Nikita Chruschtschow das Berlin-Ultimatum mit der Forderung der Umwandlung West-Berlins in eine entmilitarisierte „selbständige politische Einheit“.

Am 11. März 1959 entzog Frankreich seine Flotte der NATO-Unterstellung. Am 31. Oktober 1959 stimmte die Türkei der Aufstellung von US-Mittelstreckenraketen vom Typ Jupiter zu. Insgesamt wurde bis 1960 eine US-amerikanische Staffel mit 26 Raketen aufgestellt. Die USA stationierten außerdem bis 1960 zwei Jupiter-Staffeln mit 25 Raketen in Italien.

Am 21. April 1960 boten die USA den NATO-Mitgliedstaaten die Lieferung von seegestützten Polaris-Raketen (SLBM) an. Der NATO-Oberbefehlshaber General Lauris Norstad schlug am 12. Oktober 1960 der NATO offiziell die Aufstellung einer multilateralen Atomstreitmacht vor. Die USA starteten am 30. Januar 1961 erstmals eine Interkontinentalrakete (ICBM) vom Typ Minuteman aus einem verbunkerten Silo. Am 10. Mai 1961 betonte US-Präsident John F. Kennedy vor dem NATO-Militärausschuss die Verstärkung der konventionellen Kampfkraft und die Notwendigkeit der Kontrolle nuklearer Waffen. Am 20. Juli 1962 trat der NATO-Oberbefehlshaber General Norstad wegen Differenzen über die künftige NATO-Strategie zurück. Sein Nachfolger wurde General Lyman L. Lemnitzer. Mit der Stationierung von sowjetischen Mittelstreckenraketen vom Typ R-12 (SS-4 Sandal) auf Kuba kam es im Oktober 1962 zur Kubakrise. Nach Meinung vieler war niemals zuvor ein Atomkrieg so wahrscheinlich gewesen wie zu diesem Zeitpunkt.

Bei den Wahlen im Dezember 1965 wurde in Frankreich Präsident Charles de Gaulle in seinem Amt bestätigt, der dann mit einer Änderung seiner Verteidigungspolitik begann. Mit der ersten französischen Kernwaffenexplosion am 13. Februar 1960 in Reggane in Algerien war das Land in den Kreis der Nuklearmächte getreten und baute mit der Force de dissuasion nucléaire française seine eigene Atomstreitkraft auf. Mit gestärktem Selbstbewusstsein erinnerte sich Frankreich auch der zum Teil demütigenden Behandlung durch die Alliierten während des Zweiten Weltkriegs. De Gaulle lehnte eine dauernde Dominanz der USA in der NATO ab und verlangte die Unterstellung der in Frankreich stationierten US-amerikanischen und kanadischen Einheiten unter französisches Kommando. Nachdem die USA ihre Zustimmung verweigert hatten, forderte der französische Präsident am 10. Februar 1966 den Abzug der alliierten Truppen und der NATO-Hauptquartiere mit der Begründung, „Frankreich strebe jetzt die volle Ausübung seiner Souveränität an, die durch die Stationierung fremder Streitkräfte auf seinem Boden nicht gewährleistet sei“, und erklärte gleichzeitig den Rückzug seiner Truppen aus der militärischen Integration der NATO. Am 1. Juli 1966 zogen sich die Vertreter Frankreichs aus den militärischen Organen der NATO zurück. 30.000 NATO-Soldaten mussten Frankreich verlassen, das Militärhauptquartier SHAPE wurde bis 1967 nach Mons in Belgien, das EUCOM nach Stuttgart und AFCENT nach Brunssum in die Niederlande verlegt. Am 16. Oktober 1966 verabschiedeten die Mitglieder des NATO-Rats auf Druck der USA einstimmig auch die Verlegung ihres obersten politischen Organs nach Brüssel, was de Gaulle nicht gefordert hatte. 1966 scheiterte die Bildung einer Multilateral Force.

Bis in die 1960er Jahre hinein war das westliche Bündnis bei atomaren Sprengköpfen und Trägermitteln seinem Kontrahenten klar überlegen. Offiziell galt die Strategie der massiven Vergeltung: Als Antwort auch auf einen konventionellen Angriff sah die NATO den sofortigen und umfassenden Einsatz von Kernwaffen gegen die UdSSR und den Warschauer Pakt vor. Allerdings änderte der starke Ausbau des sowjetischen nuklearstrategischen Potentials seit Anfang der 1960er die Lage. Die allmählich entstandene Pattsituation zwischen den Supermächten zwang die NATO, ihre Strategie zu überdenken. Am 14. Dezember 1966 wurde die Nukleare Planungsgruppe (NPG) für die Rolle der Atomwaffen im Bündnis gegründet.

Entwicklung von 1967 bis 1984

Truppenstärke der NATO-Mitglied­staaten mit Kontingenten aus den USA und Kanada und der Staaten des Warschauer Paktes in Europa 1973
Militärübungen in der Bundes­republik sollten die Verteidigungsfähig­keit der NATO sicherstellen, Aufnahme vom Manöver REFORGER 1982
Werbeplakat für die NATO, Illustration von Helmuth Ellgaard

Aufgrund des 1967 veröffentlichten Harmel-Berichts im Nordatlantikrat wurde auf der NATO-Ministerratstagung in Brüssel am 14. Dezember 1967 die Strategie der abgestuften Reaktion (Flexible Response) bestätigt und für die NATO übernommen. Auch zur Verringerung nuklearer Risiken galt nicht mehr die Strategie der massiven Vergeltung, sondern die NATO setzte mit der „Zwei-Pfeiler-Doktrin“ den Fokus einerseits auf militärische Sicherheit durch konventionelle Streitkräfte und die neu entwickelten taktischen Nuklearwaffen und andererseits auf die Entspannungspolitik. In den Folgejahren baute die NATO ein neues Selbstverständnis auf: Die Triade von konventionellen, taktisch-nuklearen und strategisch-nuklearen Potentialen und das Motto Sicherheit = Verteidigung und Entspannung führte zu neuen Ansätzen zwischen NATO und Warschauer Pakt.

Auf der NATO-Ministerratstagung am 24. und 25. Juni 1968 in Reykjavík in Island erfolgte die Erklärung über beiderseitige und ausgewogene Truppenverminderung, das sogenannte „Signal von Reykjavík“. Am 21. August 1968 erfolgte der Einmarsch von Truppen des Warschauer Pakts in die Tschechoslowakei und beendete den Prager Frühling. Am 12. November 1968 verkündete der sowjetische Staats- und Parteichef Leonid Breschnew die Breschnew-Doktrin über die begrenzte Souveränität sozialistischer Staaten.

1969 wurde auf Initiative Richard Nixons versucht, vermehrt ein drittes, zivileres Standbein der NATO aufzubauen.[14] Generalsekretär Manlio Giovanni Brosio plante, die NATO zum Marktplatz der Ideen und Vorschläge zu erweitern. Sie sollte zu der Verteidigung gegen Umweltgefahren und zur Verbesserung der Umweltbedingungen, vom Städtebau bis zur Umweltverschmutzung beitragen. Nixons Beauftragter, der spätere UN-Botschafter Daniel Patrick Moynihan,[14] nannte insbesondere den sauren Regen wie den „Gewächshauseffekt“[14] (damalige Übersetzung des Treibhauseffekts) als Themen für das Gremium. Die NATO galt wegen der vorhandenen Expertise im meteorologischen Bereich (zu Themen der Luftreinhaltung gab es bereits Anfang der 1960er Jahre Initiativen in der Organisation) wie der Erfahrung mit grenzüberschreitender Forschung und dem direkten Regierungszugang als geeignet. Der Vorschlag wurde in Deutschland von der Regierung Kiesinger anfangs begeistert aufgenommen und intensiv interministeriell bearbeitet, die Ergebnisse aber vor allem zivilgesellschaftlich verwendet. Die Bundesregierung verhielt sich abwartend, u. a. weil Umweltthemen eher als Bestandteil der (zivilen) Innenpolitik gesehen wurden und die Initiative als Versuch der USA gesehen wurde, nach dem verlorenen Vietnamkrieg ihre internationale Führungsrolle wieder auszubauen. Die Behandlung innerhalb eines Militärbündnisses würde der internationalen zivilen Zusammenarbeit eher schaden.[14]

1970 betrugen die Verteidigungsausgaben der NATO-Mitgliedstaaten ohne die USA und Kanada 24,53 Milliarden US-Dollar. Am 20. März 1970 startete von der Cape Canaveral Air Force Station in den USA der erste NATO-Nachrichtensatellit NATO 1. Von April 1976 bis November 1984 wurden vier weitere Kommunikationssatelliten der NATO (NATO III A bis D) gestartet.

Am 1. Oktober 1970 tagte erstmals die Euro-Group, die europäische Gruppe von NATO-Mitgliedstaaten in Brüssel, und berieten über den Lastenausgleich für die US-Stationierungen in Europa. Am 2. Dezember 1970 verabschiedete die Euro-Group ein „Programm zur Verbesserung der Verteidigung“ bis 1975 und Kosten im Umfang von 420 Millionen US-Dollar, wobei die BR Deutschland rund 40 % übernahm.

Im Sommer 1971 wurde mit NADGE (NATO Air Defence Ground Environment) erstmals das bodengestützte Luftverteidigungsnetzwerk der NATO mit einer rund 5.000 km langen Radarkette vom Nordkap und Island bis Malta und in die Osttürkei und rund 40 Radarstationen mit Erfolg erprobt.

Vom 14. bis 28. September 1972 führte die NATO mit Beteiligung der Allied Command Europe Mobile Force ihr bisher größtes Manöver im Nordatlantik durch. Mit der Übung Strong Express reagierte das Bündnis auf die Ozean-Manöver des Warschauer Paktes und das Schild-Manöver in der Tschechoslowakei. Vom 22. Januar bis 8. Februar 1973 fand das Seemanöver Sunny Seas 73 im Südostabschnitt des Nordatlantiks statt. Am 2. Mai 1973 wurde die Gründung einer multinationalen Ärmelkanal-Flotte bekanntgegeben.

Am 23. April 1973 verkündete der Nationale Sicherheitsberater des US-Präsidenten, Henry Kissinger, den Vorschlag, eine neue Atlantik-Charta auszuarbeiten, die auch Japan mit einbeziehen sollte. Dieser Vorschlag wurde aber von den anderen NATO-Mitgliedstaaten abgelehnt.

Am 3. Juli 1973 fand in Helsinki die erste Konferenz über Sicherheit und Zusammenarbeit in Europa (KSZE) statt.

Am 14. August 1974 erfolgte der Austritt Griechenlands aus der militärischen Integration der NATO, nachdem türkische Truppen ab 20. Juli auf Zypern gelandet waren (Zypernkonflikt).[15][16]

Am 1. August 1975 wurde die KSZE-Schlussakte unterzeichnet, die einen ersten echten Schritt zu partnerschaftlicher und friedlicher Zusammenarbeit in Europa darstellte. Am 1. Juni 1976 kündigte der französische Staatspräsident Valéry Giscard d’Estaing die frühzeitige Beteiligung Frankreichs an der Vorneverteidigung der NATO im Verteidigungsfall an.

Ende 1976 erhielt die NATO Kenntnis von der Aufstellung von sowjetischen SS-20-Mittelstreckenraketen westlich des Ural-Gebirges.

Im Oktober 1977 vereinbarten die NATO-Außenminister in Bari (Italien) die Bildung der High-Level Group (HLG), die der Nuklearen Planungsgruppe (NPG) unterstellt war. Ihr gehörten Vertreter aus zwölf NATO-Staaten an. Die HLG erarbeitete die Grundlagen für den NATO-Doppelbeschluss.

Am 4. Oktober 1977 begann das KSZE-Folgetreffen in Belgrad (Jugoslawien). Am 28. Oktober 1977 hielt Bundeskanzler Helmut Schmidt vor dem Internationalen Institut für Strategische Studien in London eine Rede und betonte die wachsende Disparität im Bereich der Mittelstreckenraketen bei gleichzeitiger nuklear-strategischer Parität zwischen den Supermächten.

Die Nukleare Planungsgruppe (NPG) der NATO diskutierte am 18. und 19. Oktober 1978 über Fragen der Abschreckungskapazität gegenüber den Nuklearkräften des Warschauer Pakts in Europa und empfahl die Modernisierung der NATO-Mittelstreckenraketen.

Proteste gegen den NATO-Doppel­beschluss in Bonn im Oktober 1981

Der NATO-Doppelbeschluss aus dem Jahre 1979 ist bis heute umstritten, denn die Nachrüstung von Mittelstreckenraketen in Europa und das gleichzeitige Verhandlungsangebot an die UdSSR führten nicht sofort zur erhofften Entspannung. Der Doppelbeschluss wurde von Friedensaktivisten in ganz Europa während ihrer Ostermärsche scharf kritisiert. Ob diese erneute Verschärfung des Wettrüstens den Zusammenbruch des Ostblocks mit verursacht hat oder ob diese Länder ohnehin vor dem wirtschaftlichen Kollaps standen, ist bis heute sehr umstritten.

1980 kehrte Griechenland in die militärischen Strukturen der NATO zurück.[16]

Am 10. August 1981 wurden die Botschafter der NATO-Mitgliedstaaten in Brüssel vom Entschluss des US-Präsidenten Ronald Reagan informiert, dass die „Neutronenkernwaffe“ gebaut und in den USA stationiert werde. In den USA wurden seit 1974 etwa 800 Neutronensprengsätze gefertigt und bis 1992 wieder verschrottet.

Im Mai 1981 erteilte der Nordatlantikrat (NAC) der High-Level Group (HLG) der Nuklearen Planungsgruppe (NPG) den Auftrag, die Bedrohung der NATO zu analysieren und die Verhandlungen über die Mittelstreckensysteme (Intermediate Range Nuclear Forces) in Genf vorzubereiten.

Am 30. November 1981 begannen die INF-Verhandlungen zwischen den USA und der Sowjetunion über nukleare Mittelstreckensysteme.

1982 wurde Spanien das 16. Mitglied der NATO.

Nach Angaben des westdeutschen Bundesministeriums für Verteidigung verfügte die Sowjetunion im September 1983 über 39 Stellungen mit 351 einsatzbereiten SS-20-Raketen mit maximal 1.053 nuklearen Gefechtsköpfen, von denen 243 Raketen in den westlichen sowjetischen Militärbezirken Belarus, Karpaten und Ural aufgestellt waren. Zudem waren 1983 noch 248 SS-4-Sandel- und SS-5-Skean-Raketen stationiert. Diverse Raketenabwehrsysteme auf Seiten der USA und der Sowjetunion wurden nicht berücksichtigt.

Ab dem 2. November 1983 führte die NATO mit Able Archer 83 ein europaweites, zehntägiges Manöver durch, das einen Atomkrieg simulierte.

Ab 14. November 1983 begann die Stationierung von US-amerikanischen Mittelstreckenraketen in Europa. Am 8. Dezember 1983 folgte der Abbruch der INF-Verhandlungen in Genf durch die Sowjetunion.

Entwicklung von 1985 bis 1990

Durch den Wandel der sowjetischen Außenpolitik unter KPdSU-Generalsekretär Michail Sergejewitsch Gorbatschow und die eingeleiteten Reformen (Glasnost und Perestroika) gab es kontroverse Diskussionen innerhalb der NATO-Staaten, wie auf diese Politik reagiert werden soll.

Am 1. Juni 1988 trat der INF-Vertrag über die Vernichtung aller nuklearer Flugkörper mit mittlerer und kürzerer Reichweite (500 bis 5500 Kilometer) und deren Produktionsverbot zwischen der Sowjetunion und den USA in Kraft. Dies führte bis 1991 zum Abbau der Mittelstreckenraketen in Europa.

Am 2. Februar 1989 wurden die MBFR-Verhandlungen nach fast 16 Jahren erfolglos abgebrochen und durch die am 9. März 1989 begonnenen Verhandlungen zu einem Vertrag über Konventionelle Streitkräfte in Europa (KSE) ersetzt. Im Mai 1989 wurde ein NATO-Kommuniqué zur Modernisierung der nuklearen Kurzstreckenraketen (SRBM) von der weiteren Entwicklung innerhalb des Warschauer Paktes abhängig gemacht.

Mit dem Fall des Eisernen Vorhangs im Jahr 1989 beziehungsweise der Auflösung des Ostblockes im Jahr 1991 änderte sich dann die geopolitische Lage in Europa grundlegend. Das hatte natürlich grundsätzliche Auswirkungen auf die NATO und die damit auch in Beziehung stehenden Möglichkeiten zur Vorbereitung von Erweiterungen der Europäischen Union im Osten. Am 12. September 1990 wurde der Zwei-plus-Vier-Vertrag, ein Staatsvertrag in Bezug auf Deutschland, von Vertretern beider deutscher Staaten und der vier Siegermächte des Zweiten Weltkriegs unterzeichnet. Er ebnete den Weg zur Wiedervereinigung Deutschlands und der Auflösung der Deutschen Demokratischen Republik. Die in der ehemaligen DDR stationierte sowjetische, später russische Westgruppe der Truppen (WGT) von 340.000 Soldaten wurde bis 1994 abgezogen.

Entwicklung von 1991 bis 1999

In der darauf folgenden Übergangszeit entstanden neue Ideen und Strukturen. Die NATO sollte künftig weiterhin eine wichtige Funktion im Rahmen der euro-atlantischen Sicherheitsordnung und als transatlantisches Bindeglied fungieren. Darüber hinaus kamen neue Aufgaben nach der Auflösung des Warschauer Paktes dazu. So sollte die NATO ein Instrument des Krisenmanagements sein, weiterhin ein Verifikations- und Durchsetzungsinstrument der Rüstungskontrolle und ein intaktes Militärbündnis für friedenserhaltende Maßnahmen der Vereinten Nationen sowie der OSZE. Auf dem NATO-Gipfeltreffen in Rom am 8. November 1991 wurde eine neue Strategie des Bündnisses beschlossen. Sie setzte auf die Triade von Dialog, Kooperation und Erhaltung der Verteidigungsfähigkeit und löste die Konzeption der „Flexible Response“ ab.

Im Dezember 1991 konstituierte sich der NATO-Kooperationsrat (NAKR) zur Aufrechterhaltung der Stabilität des Bündnisses.

Zu den „neuen Ideen“ zählt auch die 1992 vereinbarte Bereitschaft der NATO zu den „Out-of-Area“-Einsätzen. Nach Ermächtigung durch den UN-Sicherheitsrat oder der OSZE sind nun auch Einsätze außerhalb des NATO-Territoriums möglich. Die Folge dieses Beschlusses waren die aktiven Kriegseinsätze der NATO mit den Luftangriffen gegen Jugoslawien während des Kosovokrieges. Dieser Vorgang wird kritisiert, denn weder wurde ein Mitgliedstaat der NATO angegriffen, noch gab es eine Ermächtigung des UN-Sicherheitsrates.

Am 10. Januar 1994 wurde in Brüssel mit interessierten mittel- und osteuropäischen Staaten des NAKR eine Zusammenarbeit in militärischen und sicherheitspolitischen Fragen vereinbart und damit auch eine Beitrittsperspektive eröffnet. Mit dem Programm Partnerschaft für den Frieden (PfP) gab es eine enge Verbindung, so wurden neben gemeinsamen Manövern auch im Rahmen des Einsatzes der Peace Implementation Forces (IFOR) und der Stabilisation Force (SFOR) erstmals ein gemeinsamer Militäreinsatz mit den ehemaligen Mitgliedstaaten des Warschauer Paktes in Jugoslawien durchgeführt.

Am 1. Januar 1995 wurden die in Ostdeutschland stationierten Einheiten der Bundeswehr (zu dem Zeitpunkt rund 50.000 Soldaten) in die Bündnisstruktur der NATO integriert.

Zwischen 1990 und 1997 reduzierte die NATO ihre Landstreitkräfte um 35 %, ihre Marine um 30 % und ihre Luftwaffe um 40 %. Die landgestützten taktischen Atomwaffen wurden aus Europa abgezogen, die US-Truppen in Europa von 300.000 Soldaten (1989) auf zunächst 100.000 Soldaten (1997) reduziert.

Ende der 1990er Jahre führte die NATO einen weiteren Umbau durch, mit dem Ziel einer schnellen Eingriffsfähigkeit in Krisengebieten, größerer Flexibilität und der Abkehr vom bipolaren Bedrohungsdenken in Verbindung mit einer Korrektur in den Führungsebenen und den institutionellen Aufbauten.

Auf der NATO-Ratskonferenz in Berlin im Juni 1996 wurde das Combined Joint Task Force (CJTF)-Konzept verabschiedet. Dies sieht multinationale (combined), je nach Aufgabe speziell zusammengefügte Einheiten (Task Forces) verschiedener, für den gemeinsamen Einsatz koordinierter Waffengattungen (joint) vor und soll den NATO-Mitgliedstaaten in Europa auch ohne die USA befähigen, Material und Logistik des Bündnisses zu nutzen und auch außerhalb des NATO-Gebietes militärische Operationen durchzuführen.

Der bisherige NATO-Kooperationsrat wurde auf Initiative der USA auf dem NATO-Treffen am 30. Mai 1997 in Sintra (Portugal) zudem in den Euro-Atlantischen Partnerschaftsrat (EAPR) umgewandelt. Der EAPR sieht jährliche Treffen auf Ministerebene und monatliche regelmäßige Treffen auf Botschafterebene mit nachgeordneten Ausschüssen vor.

Im Mai 1997 wurde in Paris die Grundakte über gegenseitige Beziehungen, Zusammenarbeit und Sicherheit zwischen NATO und der Russischen Föderation vereinbart, die eine Voraussetzung für die NATO-Osterweiterung war. NATO und Russland bezeichneten sich darin nicht länger als Gegner. Intern wurde beschlossen, die NATO von einer militärischen zu einer meist politischen Organisation umzuwandeln. Hierzu kam auch der NATO-Russland-Rat (NRR) als Koordinationsforum dazu.

Auf dem NATO-Gipfel in Madrid 1997 am 8. und 9. Juli 1997 wurde Polen, Ungarn und Tschechien ein NATO-Beitritt angeboten und mit der Ukraine eine NATO-Ukraine-Charta über eine „besondere Partnerschaft“ vereinbart.

Ende 1997 wurden die Beitrittsprotokolle mit Polen, Tschechien und Ungarn, drei ehemaligen Staaten des Warschauer Pakts, unterzeichnet. Nach der Ratifizierung der Beitrittsurkunden wurde ihr Beitritt am 12. März 1999 wirksam.

Am 10. Juli 1998 einigten sich die beiden NATO-Staaten Vereinigtes Königreich und Spanien darauf, die Nutzung von Gibraltar in NATO-Manövern mit einzubeziehen. Bisher hatte Spanien dies verweigert. Mit der Einigung wurde der Weg frei für die Einrichtung eines von der spanischen Regierung geforderten NATO-Kommandos in Spanien, nachdem das Vereinigte Königreich sein angedrohtes Veto zurückgezogen hatte.

Am 24. März 1999 begann die NATO im Zuge des Kosovokrieges mit Luftangriffen gegen Belgrad. Die im Wesentlichen von den Vereinigten Staaten geführte Operation Allied Force war der erste Krieg, den die NATO sowohl außerhalb eines Bündnisfalls, dessen Ausrufung bis dahin als Grundlage eines NATO-weiten Vorgehens galt, als auch ohne ausdrückliches UN-Mandat führte.

Auf dem Jubiläumsgipfeltreffen der NATO in Washington am 24. April 1999 hat die NATO ein neues Strategisches Konzept (The Alliance’s Strategic Concept) verabschiedet. Es ist im Ergebnis eine Revision des Strategischen Konzepts von 1991.

Entwicklung von 2000 bis 2009

Terroranschläge in den USA am 11. September 2001

UA 175 fliegt in den Südturm des World Trade Centers in New York. Die Terroranschläge in den USA führten erstmals zur Ausrufung des NATO-Bündnisfalls

Unmittelbar nach den Terroranschlägen am 11. September 2001 in den USA setzte die NATO erstmals in ihrer Geschichte den Bündnisfall (kollektiver Verteidigungsfall)[17] nach Artikel 5 des NATO-Vertrages, auch Washingtoner Verträge genannt, vorläufig in Kraft, am 2. Oktober 2001[18] vollständig. Art. 5 sieht in Absprache mit den Regierungen der NATO-Mitgliedstaaten die Wiederherstellung und Wahrung der Sicherheit des nordatlantischen Gebietes vor und ein bewaffneter Angriff auf einen Bündnispartner, in diesem Fall die USA, wird als Angriff gegen jeden der Bündnispartner gesehen.

Am 4. Oktober 2001 vereinbarten die NATO-Staaten eine Reihe von Maßnahmen, um die USA in ihrem Kampf gegen den internationalen Terrorismus zu unterstützen. Dazu gehörte der Austausch nachrichtendienstlicher Informationen, uneingeschränkte Überflugrechte und Zugang zu Häfen und Flugplätzen im Beitrittsgebiet durch die US-Streitkräfte und die Entsendung eines ständigen Flottenverbandes der NATO in das östliche Mittelmeer (Operation Active Endeavour). Obwohl die Mitglieder in dem Angriff auf das World Trade Center noch einen bewaffneten Angriff sehen, der den Bündnisfall nach Artikel 5 auslöste, kam es hinsichtlich der zu ziehenden Konsequenzen bei den Regierungen der NATO-Mitgliedstaaten zu teilweise völlig unterschiedlichen Einschätzungen.

Der seit dem 11. September 2001 sichtbar gewordenen gestiegenen Gefahr durch den internationalen Terrorismus hat die NATO bisher noch wenig entgegenzusetzen. Traditionell versteht sich die Organisation als ein Bündnis von Staaten gegen die Angriffe von anderen Staaten. Damit wird es schwierig, diesen Terrorangriff – von wenigen extremistischen Personen, die ohne offizielle Kriegserklärung eines angreifenden Landes tätig werden – einzuordnen.

ISAF-Einsatz in Afghanistan

Führungsnationen der Wiederaufbauteams (PRT) und Regional Commands (2006)

Die Internationale Sicherheitsunterstützungstruppe, kurz ISAF (von engl. International Security Assistance Force), war ab 2001 eine Sicherheits- und Aufbaumission in Afghanistan, die zunächst von einer Gruppe von Staaten, darunter neben Deutschland auch das Vereinigte Königreich, Kanada, Türkei u. a. m., unterstützt und geführt wurde. Ab 2003 stand die ISAF unter Führung der NATO. Die Aufstellung erfolgte auf Ersuchen der neuen afghanischen Regierung an die internationale Gemeinschaft und mit Genehmigung durch den Sicherheitsrat der Vereinten Nationen (Resolution 1386 vom 20. Dezember 2001). Der Einsatz war keine Blauhelm-Mission, sondern ein sogenannter „friedenserzwingender Einsatz“ unter Verantwortung der beteiligten Staaten. Operativ wurde die ISAF seitens der NATO durch den Commander Allied Joint Force Command Brunssum (JFC Brunssum) in den Niederlanden geführt. Der Einsatz endete am 31. Dezember 2014.

NATO-Russland-Rat

NATO-Russland-Rat (2002)

Der NATO-Russland-Rat (NRR) wurde am 28. Mai 2002 in Rom gegründet, um Russland bei der von osteuropäischen Staaten gewünschten Erweiterung der NATO nach Osten mit einzubinden. Er dient der Verbesserung der Zusammenarbeit zwischen den NATO-Staaten und Russland in Fragen der Verteidigungs- und Sicherheitspolitik. Die Einbindung Russlands in die NATO bewirkte zunächst eine intensive Zusammenarbeit auf vielen Ebenen. Russland beteiligte sich bereits zuvor mit bis zu 1500 Soldaten an der NATO-geführten SFOR in Bosnien-Herzegowina und an der KFOR im Kosovo.

Krisen-Reaktionstruppe der NATO

Auf dem NATO-Gipfeltreffen in Prag am 22. November 2002 wurde eine Reaktionstruppe, die sogenannte NATO Response Force (NRF), mit Land-, Luft- und Seestreitkräften für schnelle Einsätze ins Leben gerufen und im November 2006 mit einer Sollstärke von 25.000 Soldaten für voll einsatzbereit erklärt.

Irak-Krise

Die USA beschuldigten den Irak schwerwiegender Verstöße gegen UN-Auflagen. Der US-amerikanische Außenminister Colin Powell versuchte im Februar 2003 vor dem UN-Sicherheitsrat mit Satellitenaufnahmen, Tonbandaufnahmen und anderen Dokumenten eine Wiederaufnahme von verbotenen Waffenprogrammen zu beweisen. Die Ausführungen Powells reichten aber nicht, um den Sicherheitsrat von der Notwendigkeit eines Kriegseinsatzes zu überzeugen.

Die USA und das Vereinigte Königreich versuchten nun, bei den Vereinten Nationen die Ermächtigung für einen Angriff auf den Irak einzufordern. Dies wurde von Deutschland, im UN-Sicherheitsrat vertretener NATO-Mitgliedstaat, Russland und Frankreich abgelehnt.[19] Daraufhin wurde eine Koalition der Willigen geschmiedet, um trotzdem eine Unterstützung auf breiter Basis als Kriegslegitimierung darstellen zu können.

Konferenz der Verteidigungsminister in Nizza (2005)

Im Rahmen der Vorbereitung der Pläne der USA zur Invasion des Iraks kam es daraufhin innerhalb der NATO zu einer schweren Krise: Bei der Frage, ob der Türkei präventiv Abwehrsysteme (deutsche Patriot-Luftabwehrraketen) bereitgestellt werden sollten, damit sie sich, im Fall eines Angriffes auf den Irak, gegen eventuelle Gegenangriffe verteidigen kann, legten Frankreich und Belgien ein Veto ein. Deutschland schloss sich dem Veto später an (dies allerdings erst nach Fristablauf; rein formal betrachtet ist das deutsche Veto daher ungültig, politisch war es deshalb aber nicht weniger brisant). Dies führte zu einer Verstärkung der vorher schon vorhandenen transatlantischen Verstimmungen zwischen diesen Ländern und Russland auf der einen Seite und den USA und dem Vereinigten Königreich auf der anderen Seite.

Osterweiterung der NATO 2004

Auf dem NATO-Gipfeltreffen am 21./22. November 2002 in Prag lud die NATO Bulgarien, Rumänien, die Slowakei, Slowenien, Estland, Lettland und Litauen zu Beitrittsgesprächen ein. Am 29. März 2004 wurden diese sieben Staaten NATO-Mitglieder.

Mit Estland, Lettland und Litauen wurden damit erstmals Staaten auf ehemals sowjetischem Gebiet NATO-Mitglieder[20] und mit Slowenien erstmals eine ehemalige Teilrepublik Jugoslawiens.

Von den USA geplantes europä­isches Raketenabwehrprogramm

NATO-Raketenabwehrprogramm

Das seit September 2005 durch den Nordatlantikrat als Active Layered Theatre Ballistic Missile Defence (ALTBMD) bezeichnete Programm zur Raketenabwehr sieht die Erfassung und Bekämpfung von gegnerischen Kurz- und Mittelstreckenraketen bis zu einer Reichweite von 3000 Kilometern vor. Im Juli 2006 gab NATO-Generalsekretär Jaap de Hoop Scheffer Planungen zu einem europaweiten Raketenabwehrprogramm bekannt. Insbesondere das Vereinigte Königreich, Polen und die Tschechische Republik arbeiten in diesem Bereich bereits aktiv mit den USA zusammen.

Piratenbekämpfung im Golf von Aden

Die Farragut zerstörte im März 2010 ein somalisches Piratenboot

Ab 2008 half die NATO, den Seeverkehr im Golf von Aden und im Indischen Ozean vor somalischen Piraten zu schützen und die Marine und die Küstenwache der Regionalstaaten zu stärken. Die Operation wurde vom Nordatlantikrat genehmigt und umfasst Kriegsschiffe, die hauptsächlich aus den Vereinigten Staaten kamen. Die Operation Ocean Shield konzentriert sich auf den Schutz der Schiffe der Operation Allied Provider, die im Rahmen des Welternährungsprogramm der Vereinten Nationen in Somalia Hilfe verteilen. Russland, China und Südkorea haben Kriegsschiffe geschickt, um ebenfalls an den Aktivitäten teilzunehmen. Die Operation hat das Ziel, Piratenangriffe zu verhindern, Schiffe zu schützen und das allgemeine Sicherheitsniveau in der Region zu erhöhen.[21][22]

Wiedereingliederung Frankreichs

Nachdem sich Frankreich 1966 aus der militärischen Struktur der NATO zurückgezogen hatte, aber trotzdem weiterhin an Einsätzen beteiligt war, kündigte Nicolas Sarkozy am 7. November 2007 auf einem Kongress in Washington, D.C. die Rückkehr seines Landes an.[23] In der französischen Nationalversammlung wurde daraufhin am 8. April 2008 ein Misstrauensantrag gestellt, am 17. März 2009 sprachen die Abgeordneten ihr Vertrauen aus. Dies war die parlamentarische Bestätigung für eine Wiedereingliederung. Auf dem NATO-Gipfel in Straßburg-Kehl am 3. und 4. April 2009 erfolgte die Wiedereingliederung in die integrierte Kommandostruktur der NATO.[24]

Abkehr Russlands vom Westen

Nach Angaben des früheren NATO-Generalsekretärs George Robertson soll Wladimir Putin schon kurz nach seinem Amtsantritt Interesse an einem Beitritt Russlands zum Verteidigungsbündnis bekundet haben. Als Robertson ihm erklärte, dass Mitgliedsstaaten üblicherweise einen Beitrittsantrag stellen, weigerte sich Putin, den herkömmlichen Aufnahmeprozess durchlaufen zu müssen, und verkündete, sein Land stehe nicht in einer Reihe mit „vielen Ländern, die keine Rolle spielen“.[25]

Die US-Regierung unter George W. Bush (Anfang 2001 bis Anfang 2009) forcierte nach den Terroranschlägen am 11. September 2001 zeitweise das Raketenabwehrsystem National Missile Defense und im Rahmen dessen auch eine Abfangraketen-Station in Polen und eine Radarstation in Tschechien. Dies wurde von der russischen Regierung kritisiert. Barack Obama kündigte im September 2009 an, keine Radarstation in Tschechien zu bauen und die Abfangraketen auf See zu stationieren.

Noch 2004 sagte Putin mehrfach, er sei bezüglich der NATO-Osterweiterung ohne „Sorge mit Blick auf die Sicherheit der Russischen Föderation“[26][27], entsprechend äußerte sich auch Außenminister Lawrow in einem Interview des Handelsblatts vom 2. Januar 2005 bezogen auf einen künftigen NATO-Beitritt von Ukraine und Georgien.[28] Im April bei der Antrittsrede zu seiner zweiten Amtszeit sprach Putin dann vom Zerfall der Sowjetunion als „größten geopolitischen Katastrophe des 20. Jahrhunderts“ und nannte 2007 auf der Münchner Sicherheitskonferenz die Erweiterungsabsichten der NATO als eine Gefährdung der russischen Sicherheitslage und eine „ernste Provokation“.[29]

Am 5. Februar 2010 genehmigte der damalige Präsident Russlands Dmitri Medwedew eine neue Fassung der russischen Militärdoktrin.[30] Darin heißt es, die NATO sei nach wie vor eine militärische Gefahr für Russland.[31]

Entwicklung von 2010 bis 2014

Einsatz von mobilen und modular einsetzbaren Raketenabwehrsystemen

Am 20. November 2010 beschlossen die Vertreter der NATO-Mitgliedstaaten auf ihrem Gipfel in Lissabon die Ausweitung des geplanten Raketenschildes auf die Territorien und die Bevölkerung Europas.[32] Seit 2009 wird bei den Planungen auf die Stationierung von ortsfesten Elementen sowohl in der Tschechischen Republik als auch in Polen verzichtet und der Einsatz von mobilen und modular einsetzbaren Abwehrsystemen favorisiert. Als Koordinierungsstelle für das Abwehrprogramm ist das Active Layered Theater Ballistic Missile Defense Programme Office[33] mit Sitz in Brüssel und Den Haag zuständig.

Auf dem Gipfeltreffen in Lissabon wurde erstmals mit Präsident Medwedew die Beteiligung Russlands an der Entwicklung des Raketenabwehrsystems vereinbart.[34]

Das Raketenabwehrsystem in Polen und in Tschechien sollte bis 2012 rund 1,6 Milliarden US-Dollar kosten und nach US-Angaben vor möglichen Raketenangriffen von Staaten wie dem Iran und Nordkorea schützen. Der russische Präsident Dmitri Medwedew interpretierte die Pläne zum Aufbau der Raketenabwehrsysteme der USA als Aufrüstung gegen Russland und plante im Gegenzug die Stationierung von Raketen in Kaliningrad.

Libyen

Eine von der Französischen Luftwaffe zerstörte libysche Palmaria-Panzerhau­bitze in der Nähe von Bengasi (März 2011)

Während des Aufstands in Libyen gegen den Machthaber Muammar al-Gaddafi eskalierte die Situation zu einem Bürgerkrieg. Daraufhin startete die NATO nach einem UNO Beschluss (Flugverbotszone, Resolution 1973) einen internationalen Militäreinsatz in Libyen. Mit Hilfe von Katar, Jordanien, den Vereinigten Arabischen Emiraten und Schweden gelang es den Rebellen schließlich, das Gaddafi-Regime zu stürzen. Der Einsatz dauerte vom 19. März bis zum 31. Oktober 2011 an.[35]

Türkei

NATO-Gipfel in Wales 2014

Während des syrischen Bürgerkriegs kam es vereinzelt zu Raketeneinschlägen von Syrien aus auf türkischem Staatsgebiet, woraufhin die Türkei nach Art. 4 des NATO-Vertrages das Bündnis anrief.[36] Daraufhin beschloss der NATO-Rat am 4. Dezember 2012, zum Schutz der Türkei Patriot-Abwehrraketen in die Nähe der türkisch-syrischen Grenze zu verlegen.[37] Am 30. Januar 2013 waren alle Raketen im Rahmen der Operation Active Fence einsatzbereit.[38] Die Reichweite ist allerdings deutlich kürzer als die Entfernung ihrer Stationierungsorte zur türkisch-syrischen Grenze. Ferner dauerten Verlegung und Herstellung der Einsatzbereitschaft mehrere Wochen. Das Verhältnis Reichweite-Stationierungsorte und die lange Verlegungsdauer lassen anstatt eines rein militärischen vielmehr auf einen politischen Charakter des Einsatzes schließen. Daher wird argumentiert, der Einsatz diene zur Demonstration von Bündnissolidarität mit der Türkei, zur Rückversicherung für das Land und zur weiteren strategischen Anbindung der Türkei an den Westen.[39] Hingegen bewerteten Kritiker des Einsatzes wie Jan van Aken von den Linken die Stationierung der Raketen als einen weiteren Schritt hin zu einer militärischen Eskalation des Konflikts.[40]

Entwicklung seit 2014

Russisch-Ukrainischer Krieg

Der NATO-Gipfel 2014 in Newport, Wales, stand unter dem Eindruck des Russisch-Ukrainischen Kriegs und vereinbarte einen ‚NATO Readiness Action Plan‘.[41] Die NATO stellte Anfang April 2014 die militärische Zusammenarbeit mit Russland ein,[42] behielt aber die politischen Kanäle im NATO-Russland-Rat zunächst bei. Aus dem Konflikt in der Ukraine schloss die NATO, dass sie die NATO Response Force um eine als Very High Readiness Joint Task Force (Speerspitze) bezeichnete Eingreiftruppe ergänzen muss, die mit 3000 bis 5000 Soldaten innerhalb von zwei bis fünf Tagen per Luft verlegt werden können soll. Zudem wird die Präsenz des Bündnisses in den mittel- und osteuropäischen Mitgliedstaaten ausgedehnt. Dazu sollen rotierende Einheiten eingesetzt werden.[43] Zudem sollen die ständigen maritimen Einsatzverbände der NATO verstärkt werden.[44]

Die Security Assistance Group-Ukraine der NATO soll die von den NATO-Mitgliedstaaten ausgehenden Auslandshilfen für die Ukraine (Waffenlieferungen und Ausbildung ukrainischer Streitkräfte) koordinieren.[45]

Rahmennationen-Konzept

Auf deutsche Initiative wurde 2014 auf dem NATO-Gipfel in Wales das Rahmennationen-Konzept, meist genannt unter seiner englischen Bezeichnung „Framework Nations Concept“ – kurz FNC, verabschiedet. Ziel dieses Konzeptes ist, dass eine große „Anlehnungsmacht“ einen Rahmen für die Zusammenarbeit mit kleineren europäischen Streitkräften bietet, in dem militärische Ressourcen zusammengeführt, gemeinsam geplant und beschafft werden. Zudem sollen die Partner mit Einheiten ihrer Streitkräfte in die Bundeswehr eingebunden werden können, um gemeinsame Großverbände zu bilden. So soll langfristig ein schlagkräftiger Verbund europäischer Armeen entstehen. Waren zu Beginn zehn Staaten an der deutschen FNC-Gruppe beteiligt, sind es inzwischen 21 – darunter auch EU-Staaten, die nicht Mitglied der NATO sind. Neben Deutschland verfolgen auch Großbritannien und Italien eigene Rahmennationenkonzepte. Diese unterscheiden sich jedoch deutlich in Zielsetzung und Maßnahmen von der deutschen Initiative. Das Rahmennationenkonzept setzt dabei auf „Koalitionen von Willigen“, die sich verständigen, NATO-Planungsziele über gemeinsame Rüstungsprojekte zu erreichen. So sollen Fähigkeitslücken nach und nach geschlossen werden. Inzwischen gibt es 24 solcher FNC-Cluster.[46]

NATO Enhanced Forward Presence

Die NATO Enhanced Forward Presence (eFP) ist eine Aufrüstungsinitiative zur Sicherung der NATO-Ostflanke des Bündnisses und wurde am 8. und 9. Juli 2016 auf dem NATO-Gipfeltreffen in Warschau, Polen beschlossen.[47] Sie dient der Abschreckung Russlands und basiert auf der Verlegung multinationaler Kampftruppen (NATO-Battlegroups) mit rotierend jeweils rund 1000 Soldaten zu Ausbildungs- und Übungszwecken in die baltischen Staaten Estland, Lettland und Litauen sowie nach Polen. Seit 2016 sind auch mehrere NATO Force Integration Units in Zentral- und Osteuropa entstanden, die Führungs- und Kontrolleinrichtungen übernehmen. Sie werden nach dem Rotationsprinzip besetzt.

Türkei

2016 bescheinigten die Wissenschaftlichen Dienste des Deutschen Bundestags, dass „[e]in türkischer Militäreinsatz in Syrien […] sich – wie die Militäreinsätze Frankreichs, Deutschlands, Großbritanniens, der USA und anderer Mitglieder der sog. ‚Anti-IS-Koalition‘ – völkerrechtlich auf das Selbstverteidigungsrecht in Gestalt des Rechts zur Nothilfe nach Art. 51 VN-Charta (zugunsten Frankreichs oder des Iraks) berufen“ könnte. Da die Kämpfe auf syrischem Territorium stattfänden, könne aus ihnen keine Beistandspflicht nach Art. 5 des NATO-Vertrags abgeleitet werden.[48] Die Dienste betonten, dass sie nicht „[e]in militärisches Vorgehen der Türkei gegen das Assad-Regime selbst oder gegen die syrischen Kurden in Nordsyrien (YPG)“ zu beurteilen hätten, da ein derartiges Vorgehen nicht zur Diskussion stehe.

Im Herbst 2019 wurde jedoch die Befürchtung laut, dass nach dem Einmarsch türkischer Truppen in Nordsyrien Auseinandersetzungen zwischen dem türkischen und dem syrischen Militär zu einer Ausrufung des NATO-Bündnisfalls führen könnten.[49] Auf einer Pressekonferenz hatte der türkische Außenminister Mevlüt Çavuşoğlu in Anwesenheit des damaligen NATO-Generalsekretärs Jens Stoltenberg von der NATO ein „klares und deutliches“ Bekenntnis der Solidarität verlangt.[50] Tatsächlich wurde die Offensive der Türkei von den übrigen NATO-Mitgliedstaaten verurteilt. Die im UNO-Sicherheitsrat vertretenen europäischen Staaten (Vereinigtes Königreich, Frankreich, Belgien, Deutschland und Polen) beantragten eine Sondersitzung, um über das Vorgehen bezüglich der Offensive zu beraten.[51]

Rolle der USA während der ersten Amtszeit Trumps

Während des Präsidentschafts-Wahlkampfes 2016 bewertete Donald Trump die NATO mehrmals als „obsolet“. Kurz vor seinem Amtsantritt begründete er dieses Urteil: Die NATO sei vor langer Zeit entworfen worden, und viel zu wenige Mitgliedsländer zahlten das, was sie müssten. „Wir sollten diese Länder schützen, aber viele dieser Länder zahlen nicht, was sie zahlen müssten“.[52]

Die damalige deutsche Verteidigungsministerin Ursula von der Leyen appellierte vor dessen Amtsantritt an Trump, Bündnistreue zu wahren. Aufgabe der NATO und ihrer Mitgliedstaaten sei es, „gemeinsame Werte“ zu verteidigen und nicht monetär „einen guten Deal zu machen“.[53] Richard Herzinger kritisierte im Juni 2017 die seiner Ansicht nach bei Trump nach wie vor vorhandene Meinung, wonach „die US-Militärmacht so etwas wie ein privater Sicherheitsdienst“ sei, „den andere Länder mieten könnten, der seine Dienstleistung aber einstellt, ist der Kunde mit der Zahlung säumig.“[54]

Im April 2017 hatte Trump die NATO bei einem Treffen mit NATO-Generalsekretär Jens Stoltenberg als „Bollwerk des internationalen Friedens und der Sicherheit“ bezeichnet. Stoltenberg hatte daraufhin das „sehr starke Bekenntnis“ der Regierung Trump zur Sicherheit Europas gelobt.[55]

Im Juli 2018 stellte Trump während seiner Europareise die NATO wiederum in Frage und bezeichnete die Europäische Union als Gegner.[56] Die deutsche Bundeskanzlerin Angela Merkel äußerte öffentlich Zweifel daran, dass die USA noch ein verlässlicher Partner seien („das, was wir für viele Jahrzehnte für ganz natürlich gehalten haben, nämlich dass die Vereinigten Staaten von Amerika sich als Ordnungsmacht für die ganze Welt verstehen, im Guten und im Schlechten, das ist nicht mehr für die Zukunft so gesichert“).[57]

Bei den Halbzeitwahlen am 6. November 2018 erhielten die Demokraten eine Mehrheit der Sitze im US-Repräsentantenhaus. Im Januar 2019 beschloss dieses mit 357 zu 22 Stimmen einen NATO Support Act. Damit wurden dem US-Präsidenten alle finanziellen Mittel für einen etwaigen Ausstieg der USA aus der NATO gesperrt.[58]

Der französische Staatspräsident Emmanuel Macron sagte im November 2019 in einem Interview mit The Economist, man erlebe gerade den „Hirntod der NATO“. Kritik äußerte er dabei vor allem an der Türkei; er kritisierte aber auch die Abkehr der USA von Europa im Zusammenhang mit der Präsidentschaft Donald Trumps. Macron kritisierte zudem die Bundesregierung (Kabinett Merkel IV) wegen mangelnder Investitionsbereitschaft in die Verteidigung.[59]

In Vorbereitung auf eine etwaige zweite Amtszeit Trumps verabschiedete der Kongress der Vereinigten Staaten im Dezember 2023 ein Gesetz, das den Austritt der USA aus der NATO nur mit Zustimmung des Kongresses erlaubt.[60]

„NATO 2030“-Prozess

Im Dezember 2019 beauftragten die Staats- und Regierungschefs der NATO-Länder den damaligen Generalsekretär Jens Stoltenberg mit der Leitung eines zukunftsorientierten Reflexionsprozesses zur Stärkung der NATO. Im Juni 2020 legte Stoltenberg seine Prioritäten für die 'NATO 2030' vor. Diese beständen darin, sicherzustellen, dass die NATO militärisch stark bleibt, politisch noch stärker wird und einen globaleren Ansatz verfolgt.

Um die Arbeit des Generalsekretärs zu unterstützen, brachte 'NATO 2030' alliierte Parlamentarier, insbesondere die Mitglieder der Parlamentarischen Versammlung der NATO, die Zivilgesellschaft, Experten aus dem öffentlichen und privaten Sektor sowie Jugendliche zusammen, um neue Überlegungen anzustellen, wie die NATO zu einem noch stärkeren Bündnis werden kann.[61][62] Der Generalsekretär legte seine Vorschläge den Staats- und Regierungschefs der NATO bei ihrem Treffen in Brüssel im Juni 2021 vor.[63]

NATO-Erweiterung um Finnland und Schweden

Finnland und Schweden strebten seit Beginn des russischen Angriffs auf die Ukraine im Jahr 2022 eine NATO-Mitgliedschaft an. Außer Ungarn und der Türkei hatten bis September 2022 alle Mitgliedstaaten den Beitritt in das Bündnis ratifiziert. Zum Oktober 2022 hatten Finnland und Schweden Beobachterstatus bei der NATO. Ungarn verschob im November 2022 die Ratifizierung auf 2023, man stehe aber zu den „Verbündeten“, sagte Ministerpräsident Viktor Orbáns Stabschef Gergely Gulyás. Der ursprünglich angestrebte gemeinsame Beitritt wurde wegen der türkischen Blockade der NATO-Aufnahme Schwedens aufgetrennt.[64]

Das finnische Parlament stimmte dem Beitritt am 1. März 2023 zu. Das ungarische Parlament begann am gleichen Tag mit einer Debatte über die Annahme der Beitrittsprotokolle.[65] Am 27. März 2023 stimmte das ungarische Parlament dem finnischen NATO-Beitritt zu.[66] Am 30. März 2023 ratifizierte schließlich die Türkei als letzter ausstehender Mitgliedsstaat den Beitritt.[67] Am 4. April 2023 wurde Finnland Mitglied der NATO.[68]

Das türkische Parlament stimmte am 23. Januar 2024 der Aufnahme Schwedens in die NATO zu, so dass für die Türkei nur noch die Unterschrift Präsident Erdoğans unter das Beitrittsprotokoll ausstand. Zwei Tage später wurde die Entscheidung im türkischen Amtsblatt veröffentlicht und galt damit als offizielle Ratifizierung. Danach fehlte zum Beitritt Schwedens allein noch die Zustimmung aus Ungarn.[69][70] Das ungarische Parlament stimmte am 26. Februar 2024 mehrheitlich für die von Ministerpräsident Orbán empfohlene Aufnahme Schwedens in die NATO.[71] Am 5. März 2024 unterschrieb der ungarische Präsident Tamás Sulyok die Ratifizierung.[72] Am 7. März 2024 wurde Schweden Mitglied der NATO.[73] Mit dem Beitritt Finnlands und Schwedens sind alle Länder Skandinaviens erstmals seit dem 16. Jahrhundert wieder Teil eines (und desselben) Militärbündnisses.[74][75]

European Sky Shield Initiative ESSI

15 Vertreter von 14 NATO-Mitgliedsländern und dem damaligen Beobachterland Finnland unterzeichneten am 13. Oktober 2022 die Absichtserklärung zur European Sky Shield Initiative zum Aufbau eines gemeinsamen Abwehrsystems gegen Luftangriffe durch Raketen und Drohnen. Das erfolgte vor dem Hintergrund des damals seit sieben Monaten andauernden Überfalls Russlands auf die Ukraine mit Luftangriffen auf zivile Einrichtungen und Infrastruktur der Ukraine.

Rolle der USA während der zweiten Amtszeit Trumps

Geplante Annexion von Grönland durch die USA

Grönlands militärstrategische und geopolitische Rolle begann wieder zuzunehmen, weswegen der damalige US-Präsident Donald Trump im Jahr 2019 der dänischen Regierung ein Kaufangebot für Grönland vorlegte, was international für Entrüstung und Spott sorgte.[76] Anfang 2025 erhob Trump erneut Anspruch auf Grönland und plant bereits die Ausbeutung von Mineralien, Öl und sonstiger Ressourcen. Für die Übernahme der Kontrolle existieren bereits konkrete Pläne. Nach Donald Trump wäre ein Beitritt Grönlands zu den USA Ausdruck des Willens der Inselbevölkerung. Am 7. Januar 2025 reiste Donald Trump Jr. nach Nuuk, um dort Verhandlungen zu führen.[77] Einen Rechtsanspruch des Königreich Dänemark auf Grönland schließt Trump aus. Zur Erlangung der Kontrolle über dieses dänische Gebiet schließt er eine militärische Intervention nicht aus.[78][79] Ein solches Vorgehen unter NATO-Staaten wäre beispiellos und würde die westliche Sicherheitsordnung erschüttern. Nach Angaben des französischen Außenministers Jean-Noël Barrot würde die EU verhindern, dass andere Nationen ihre souveränen Grenzen angreifen.[80] Der Bundeskanzler der Bundesrepublik Deutschland Olaf Scholz sieht nach Rücksprache mit den europäischen Partnern in dem geplanten Angriffskrieg der USA gegen das Königreich Dänemark eine Parallele zu dem russischen Überfall auf die Ukraine seit 2022. Scholz sagte, die Unverletzlichkeit von Grenzen sei ein „Kernbestandteil dessen, was wir westliche Werte nennen“.[81] Die Sprecherin der Europäischen Kommission Paula Pinho stellte klar, dass im Falle eines Angriffs auf Grönland eine gegenseitige Verteidigungsklausel der 27 EU-Mitgliedsländer greifen würde.[82]

Transatlantische Partnerschaft

Seit dem Beginn der zweiten Amtszeit von US-Präsident Donald Trump stellen die USA ihre nuklearen Sicherheitsversprechen an die europäischen NATO-Verbündeten und ihre vertragliche Beistandsverpflichtung in Frage.[83][84] Ohne die politischen, konventionellen und nuklearen Beiträge der Vereinigten Staaten ist aus europäischer Sicht weder eine glaubwürdige Abschreckung Russlands noch die militärische Verteidigung Europas möglich.[85] Auf der 61. Münchner Sicherheitskonferenz sagte US-Vizepräsident JD Vance, dass nicht Russland oder China die größte Bedrohung seien, sondern eine kulturelle Entfremdung zwischen den USA und Europa, dem er vorwarf, Meinungsfreiheit zu unterdrücken.

Nach einer öffentlichen Auseinandersetzung bei einem Besuch des ukrainischen Präsidenten Selenskyj in Washington D.C. am 28. Februar 2025 ordnete US-Präsident Trump am 4. März einen vorläufigen Stopp der US-amerikanischen Militärhilfen für die Ukraine an.[86] Daraufhin trafen sich die wichtigsten NATO-Alliierten ohne die USA in London, um über eine stärkere sicherheitspolitische Zusammenarbeit in Europa zu diskutieren. Als Reaktion auf den drohenden Ausfall der Vereinigten Staaten als Bündnispartner stellte EU-Kommissionspräsidentin Ursula von der Leyen einen 800-Milliarden-Euro-Plan zur europäischen Aufrüstung vor.[87] Auch die Möglichkeit eines Ausweitung des französischen und britischen nuklearen Schutzschirms auf ganz Europa sowie der Aufbau einer EU-Verteidigungsunion bis hin zu einer europäischen Armee werden seither verstärkt diskutiert.

Auftrag

Rechtsgrundlage und Pflichten

Der Nordatlantikvertrag sieht ein Defensivbündnis mit Beistandspflicht der Mitglieder vor. Die ersten Artikel des Vertrags verpflichten die Mitglieder zur friedlichen Konfliktbeilegung und freundschaftlichen Ausgestaltung internationaler Beziehungen. Auch die Wahrung der westlich-liberalen Gesellschaftsordnung mit politischer, ökonomischer, sozialer und kultureller Zusammenarbeit und Anerkennung demokratischer Prinzipien ist Bestandteil. Für den Fall des bewaffneten Angriffs auf eines der Mitglieder verpflichtet der Vertrag die übrigen Mitgliedstaaten zur sog. kollektiven Selbstverteidigung.

Die Mitgliedstaaten verpflichten sich in Artikel 4, zu unverzüglichen Konsultationen über militärische Maßnahmen zusammenzukommen, wann immer ein Mitgliedstaat dies verlangt. Diese Beratungen wurden bisher siebenmal einberufen[88] (Stand: März 2022).

Kern der Pflichten ist Artikel 5, der den Bündnisfall regelt. Danach können die Staaten einen bewaffneten Angriff auf ein Mitgliedsland als Angriff auf alle definieren und die gemeinsamen Kapazitäten gegen den Angreifer mobilisieren. Welche Maßnahmen ergriffen werden, entscheidet jeder Mitgliedstaat nach den eigenen Regeln selbst, es gibt also keinen automatischen Militäreinsatz aller Mitglieder. Der Bündnisfall wurde nach den Terroranschlägen am 11. September 2001 zum ersten und bisher einzigen Mal (Stand: 2024) ausgerufen.

Darüber hinaus beschließen die Mitgliedstaaten in den politischen NATO-Gremien Verpflichtungen bezüglich ihrer Verteidigungspolitik. Von Beginn an verabredeten die Mitgliedstaaten eine Verteilung von militärischen Kapazitäten und Fähigkeiten, sowie regionaler Zuständigkeiten. 2002 wurde beschlossen, dass alle Mitgliedstaaten bis 2024 ihre Verteidigungsausgaben in Richtung 2 % des Bruttoinlandsprodukts anheben sollen.[89] Damit reagierten die Mitgliedstaaten auf den vor allem im US-Kongress seit den 1980er Jahren immer wieder erhobenen Vorwurf des Trittbrettfahrens durch die europäischen Staaten. Der Wert von 2 % des BIP wurde rein politisch bestimmt, und der Vorwurf unfairer Lastenverteilung lässt sich nicht belegen.[90] 2024 erreichen 18 der 31 Mitgliedsländer mindestens 2 % und damit erstmals seit Beschluss 2002 die Mehrheit der Länder, darunter erstmals auch Deutschland.[91]

Aufgaben, Ziele und Strategieentwicklung

Die NATO und der Warschauer Pakt im Kalten Krieg

Die im Nordatlantikvertrag formulierten Ziele haben sich im Verlauf seines Bestehens nicht geändert, denn der Vertrag ist in seinem Wortlaut seit 1949 unverändert. Allerdings wurden die Aufgaben der NATO an veränderte sicherheitspolitische Gegebenheiten angepasst und werden heutzutage anders interpretiert.

Während der Zeit des Kalten Kriegs bestand die Hauptaufgabe der NATO darin, die Freiheit und Sicherheit der Mitglieder durch Abschreckung, Aufrüstung und ständige Abwehrbereitschaft zu garantieren. Ein gleichwertiges drittes, ziviles Standbein der NATO zu etablieren, wie 1969 von Richard Nixon vorgeschlagen, gelang nicht in dem damals geplanten Ausmaß. Die NATO hat als länderübergreifend arbeitende, internationale Organisation mit direktem Zugang auf Regierungsebene vor allem bei der Behandlung umweltpolitischer Probleme, unter anderem bei Luftreinhaltung, saurem Regen und Treibhauseffekt, eine wichtige Vorreiterrolle gespielt.[14]

Die Wiedervereinigung Deutschlands, der Zerfall des Warschauer Paktes und der UdSSR sowie die Demokratisierung der ehemaligen Ostblock-Länder waren Auslöser einer grundlegenden Änderung des sicherheitspolitischen Umfelds in Europa. Die Aufgaben der NATO wurden an die neue Lage angepasst, und gemäß dem Nordatlantikvertrag blieben Abschreckung und Verteidigung zwar Hauptaufgaben, traten jedoch etwas in den Hintergrund. Vermehrt wurde auf Dialog und Zusammenarbeit mit den „alten Gegnern“ gesetzt, und verschiedene Partnerschaftsprogramme (u. a. Partnerschaft für den Frieden) mündeten schließlich in der NATO-Osterweiterung.

Strategisches Konzept zur Verteidigung des Nordatlantikraums

Das erste Strategische Konzept zur Verteidigung des Nordatlantikraums im Original „The Strategic Concept for the Defense of the North Atlantic area (DC 6/1)“ wurde ab 1. Dezember 1949 erarbeitet und am 6. Januar 1950 vom Nordatlantikrat genehmigt. Am 3. Dezember 1952 wurde das Strategische Konzept zur Verteidigung des Nordatlantikraums modifiziert, und die strategischen Richtlinien, die Verteidigungsplanung und Streitkräfteziele mündeten am 9. Dezember 1952 in die Strategische Richtlinie MC 14/1, auch bekannt als Vorneverteidigung (Forward Strategy).

Strategie der massiven Vergeltung

Mit der massiven Vergeltung (engl. massive retaliation) wurde eine Nuklearstrategie der NATO bezeichnet. Ihr Konzept war, jeden feindlichen Angriff auf NATO-Staaten in Europa, ob mit Kernwaffen oder nur mit konventionellen Streitkräften, mit einem vernichtenden nuklearen Gegenschlag zu beantworten. Diese Strategie (Overall Strategic Concept for the Defense of the North Atlantic Treaty Organisation (MC 14/2)) wurde am 23. Mai 1957 angesichts der damaligen zahlenmäßigen Überlegenheit der Sowjetunion an konventionellen Streitkräften in Kontinentaleuropa einerseits und der gleichzeitigen US-amerikanischen Überlegenheit an strategischen Atomwaffen andererseits vom NATO-Militärausschuss verabschiedet.

Strategie der flexiblen Reaktion / Erwiderung

Diese wurde von US-Präsident John F. Kennedy 1961 aufgegriffen und galt als NATO-Verteidigungsstrategie (MC 14/3)[92] von 1967/68 bis zum Ende des Kalten Krieges.[93]

Die Grundzüge einer neuen Strategie wurden formuliert:

  • Auf Konflikte muss mit einem Spektrum an Möglichkeiten geantwortet werden können, ohne dabei in jedem Falle einen Nuklearschlag zu provozieren.
  • Angemessen abgestufte militärische Reaktionen erfordern die wieder stärkere Einbeziehung konventioneller Streitkräfte.
  • Konventionelle und atomare Streitkräfte haben sich zum Ziel größtmöglicher Flexibilität zu ergänzen.
  • Der Gegner muss im Zuge seiner strategischen Überlegungen zu einer Kosten-Nutzen-Abwägung gezwungen werden.

Strategisches Konzept 1991

Auf dem NATO-Gipfeltreffen in Rom wurde am 7./8. November 1991 das neue Strategische Konzept des Bündnisses verabschiedet, das im Gegensatz zur flexiblen Reaktion auch von Frankreich mitgetragen wurde. Die Allianz werde daraufhin weiterhin defensiv ausgerichtet und bestimmte ein notwendiges Militärpotential zum Schutz des Bündnisgebietes zu unterhalten. Zudem bot sich die NATO den Vereinten Nationen wie auch der OSZE an, Friedensmissionen in ihrem Auftrag durchzuführen.

Strategisches Konzept 1999

Auf dem NATO-Gipfeltreffen am 24. April 1999 in Washington, USA, wurde das dritte, bis 2010 gültige Strategische Konzept der Allianz (The Alliance’s Strategic Concept) gebilligt. Es beschreibt Ziele und Aufgaben, analysiert die sicherheitspolitische Lage und leitet davon strategische Perspektiven und Aufgaben ab. Durch Bestehen und Stärkung der transatlantischen Bindung soll eine möglichst enge transatlantische Bindung die Sicherheit Europas und Nordamerikas verknüpfen. Mit der Aufrechterhaltung und Weiterentwicklung effektiver militärischer Fähigkeiten wird die Verteidigungsbereitschaft der Mitglieder sichergestellt. Wichtigste Änderung aber ist die Feststellung, dass zur Konfliktverhütung und Krisenbewältigung auch militärische Operationen außerhalb des NATO-Gebietes zur prophylaktischen Gefahrenabwehr möglich sein sollen (sog. „Out-of-Area-Einsätze“). Weiterhin behält sich die NATO das Recht vor, auch ohne Mandat der Vereinten Nationen (UN) in Krisengebieten zu intervenieren (siehe Kosovo 1999). NATO-Eingriffe in internationale Konflikte, bei denen kein Mitgliedstaat unmittelbar als Konfliktpartei beteiligt ist, gehen über den ursprünglichen Verteidigungsauftrag hinaus und werden daher oft auch als „Out-of-Defence-Einsätze“ bezeichnet.

Kernpunkte:[94]

  • Aufrechterhaltung und Stärkung der transatlantischen Bindung
  • Unterstützung der europäischen Sicherheits- und Verteidigungspolitik
  • Konfliktverhütung und Krisenbewältigung
  • Partnerschaft, Zusammenarbeit und Dialog
  • Erweiterung
  • Rüstungskontrolle, Abrüstung und Nichtverbreitung

Im Strategischen Konzept des Bündnisses von 1999 heißt es zur Nukleardoktrin, dass das Bündnis eine geeignete Zusammensetzung nuklearer und konventioneller Streitkräfte beibehalten wird. Diese sind in Europa stationiert. In dem Dokument wird nicht erwähnt, dass die NATO weiterhin darauf besteht, die Option auf den Ersteinsatz von Atomwaffen beizubehalten. Während des Kalten Krieges hat die NATO argumentiert, dass Atomwaffen zur Gegenwehr gegen einen überwältigenden konventionellen Angriff erforderlich sein könnten. Außerdem ist die NATO offensichtlich unter Druck, eine neue Option zu übernehmen, die auf nationaler Ebene bereits von den USA, dem Vereinigten Königreich und Frankreich verankert wurde, nämlich atomar zu antworten, wenn „Schurkenstaaten“, die keine Atomwaffen besitzen, ihre „vitalen Interessen“ irgendwo in der Welt durch den Einsatz von chemischen oder biologischen Angriffen verletzen.

Staat Militärbasis Anzahl
Atomwaffen
Belgien Belgien Kleine Brogel AB 20
Deutschland Deutschland Büchel AB 20
Italien Italien Aviano AB 50
Ghedi Torre AB 40
Niederlande Niederlande Volkel AB 20
Turkei Türkei İncirlik AB 90
Gesamt 240

Derzeit sind im Rahmen der NATO etwa 240 US-Atomwaffen in Europa stationiert.[95][96]

Die Atomwaffen unterliegen der nuklearen Teilhabe der NATO, befinden sich also in Ländern, die offiziell als Nicht-Atomwaffenstaaten gelten und dem Atomwaffensperrvertrag beigetreten sind.[97] Die bis 2007 im britischen Lakenheath gelagerten 110 Atomwaffen konnten von den USA auch ohne Zustimmung der NATO eingesetzt werden und wurden abgezogen.[98]

Das Vereinigte Königreich verfügt über 160 bis 200 eigene Atomwaffen, die der NATO für die Verteidigung des Bündnisses zugewiesen sind, mit Ausnahme des Falles, in dem die Regierung des Vereinigten Königreichs entscheidet, dass höchste nationale Interessen auf dem Spiel stehen.[99]

Strategisches Konzept 2010

Am 19. November 2010 beschloss die Allianz auf dem Gipfeltreffen der NATO in Lissabon 2010 ein neues Strategiepapier. Es sieht eine intensive Zusammenarbeit mit Russland vor und enthält Anpassungen im Bereich Nukleare Abschreckung, Cyber-War und der Errichtung eines Raketenschilds.

Maritime Strategie

Die neue Alliance Maritime Strategy[100] vom 18. März 2011 stellt eine auf maritime Sicherheitsherausforderungen bezogene Ergänzung des Strategischen Konzepts der NATO 2010 dar, indem als Kernaufgaben der NATO auf See kollektive Verteidigung, Krisenmanagement und kooperative Sicherheit hervorgehoben werden.[101]

Strategisches Konzept 2022

Das NATO 2022 Strategic Concept beschlossen die Mitgliedsstaaten beim NATO-Gipfel am 28/29. Juni 2022 in Madrid. Anlass für die neue Strategie ist die „veränderte Sicherheitsumgebung“ aufgrund des russischen Überfalls auf die Ukraine. Die NATO soll eine Nuklear-Allianz bleiben, „solange Nuklearwaffen existieren“. Russland wird als „bedeutendste und direkte Bedrohung für die Sicherheit der Verbündeten“ bezeichnet. China wird als Herausforderer der eigenen Interessen gesehen, da es auf wirtschaftlichem Gebiet strategische Abhängigkeiten schafft. Vernetzte kritische Infrastrukturen gelten als umkämpft („cyberspace is contested“).[102]

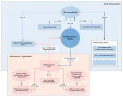
Organisation

Emblem der NATO
Organisation der NATO, aufgeteilt in zivile und militärische Organisation

Die NATO ist eine mehrstufige und komplexe Organisation, die sowohl militärische als auch zivile Verwaltungsstrukturen aufweist. Letztere setzen sich aus legitimierten Vertretern der Mitgliedstaaten zusammen. Die militärische Ebene wird aus militärischen Repräsentanten der Mitgliedstaaten gebildet. Alle Entscheidungen innerhalb der Organisation werden nach dem Konsensprinzip getroffen, wobei die militärische Ebene nach den Weisungen der zivilen Ebene zu handeln hat.

Zivile Organisation

Zu der zivilen Organisation gehören der Nordatlantikrat, das NATO-Generalsekretariat mit dem Internationalen Stab, die Nukleare Planungsgruppe und einige weitere Institutionen, wie z. B. der NATO-Russland-Rat.

NATO-Hauptquartier

Flaggen vor dem NATO-Hauptquartier in Brüssel und die Skulptur mit dem NATO-Emblem

Das politische Hauptquartier der NATO befand sich von 1949 bis 1952 in London. Von April 1952 bis 1967 war der Sitz in Paris, zunächst im Palais de Chaillot, später in einem für die NATO errichteten Gebäude, das heute von der Universität Paris-Dauphine genutzt wird.

Nach dem Austritt Frankreichs aus den militärischen Strukturen der NATO zog das Hauptquartier 1967 nach Brüssel. Dort sind im Nordosten der Stadt auf dem Boulevard Léopold III/Leopold III Laan rund 4000 Vollzeitkräfte beschäftigt (Stand: 2015). Die Hälfte dieser Kräfte werden als zivile und militärische Vertreter aus den Mitgliedstaaten entsandt. 300 der Vollzeitkräfte arbeiten in den Botschaften, während der Internationale Militärstab aus 500 Mitgliedern besteht.

Nachdem 2002 mit Belgien ein Vertrag für einen Neubau beschlossen worden war, wurde das Hauptquartier nördlich des Boulevard Léopold III/Leopold III Laan auf dem ehemaligen Flugfeld von Melsbroek neu gebaut.[103] Dieses wurde am 25. Mai 2017 für eröffnet erklärt und durch den belgischen Staat an die NATO übergeben.[104]

Nordatlantikrat

Der Nordatlantikrat (engl. North Atlantic Council, NAC) mit Sitz in Brüssel ist das höchste Entscheidungsgremium innerhalb des Bündnisses und verantwortet die politische Konsultation und Koordination. Er ist die einzige Institution der NATO, die explizit im Nordatlantikvertrag erwähnt wird (Artikel 9[105]). Der Nordatlantikrat tagt mindestens einmal pro Woche auf der Ebene der Ständigen Vertreter sowie zweimal pro Jahr jeweils auf Ebene der Außen- (engl. Foreign Ministers Meeting, MoFA) und Verteidigungsminister (engl. Defense Ministers Meetings, MoD). Außerdem tagt der Nordatlantikrat alle zwei bis drei Jahre auch auf der Ebene der Staats- und Regierungschefs in sogenannten NATO-Gipfeltreffen.[106]

NATO-Gipfeltreffen zum 50. Jahrestag der NATO im Andrew W. Mellon Auditorium (AWMA) in Washington, D.C., USA, April 1999
NATO-Gipfeltreffen im November 2002 in Prag (Tschechien)

Datum Ort
17. September 1949 Gründungsgipfel in Washington, D.C. (USA)
16.–19. Dezember 1957 Paris (Frankreich)
26. Juni 1974 Brüssel (Belgien)
29.–30. Mai 1975 Brüssel (Belgien)
10.–11. Mai 1977 London (Vereinigtes Königreich)
30.–31. Mai 1978 Washington, D.C. (USA)
9.–10. Juni 1982 Bonn (Bundesrepublik Deutschland)
21. November 1985 Brüssel (Belgien)
2.–3. März 1988 Brüssel (Belgien)
29.–30. Mai 1989 Brüssel (Belgien)
4. Dezember 1989 Brüssel (Belgien)
5.–6. Juli 1990 London (Vereinigtes Königreich)
7.–8. November 1991 Rom (Italien)
10.–11. Januar 1994 Brüssel (Belgien)
27. Mai 1997 Paris (Frankreich)
8.–9. Juli 1997 Madrid (Spanien)
22.–25. April 1999 Washington, D.C. (USA)
13. Juni 2001 Brüssel (Belgien)
28. Mai 2002 Rom (Italien)
21.–22. November 2002 Prag (Tschechien)
28.–29. Juni 2004 Istanbul (Türkei)
13.–14. Oktober 2004 Poiana Brașov (Rumänien)
22. Februar 2005 Brüssel (Belgien)
28.–29. November 2006 Riga (Lettland)
2.–4. April 2008 Bukarest (Rumänien)
3.–4. April 2009 Baden-Baden und Kehl am Rhein (Deutschland),
Straßburg (Frankreich)
19.–20. November 2010 Lissabon (Portugal)
21.–22. Mai 2012 Chicago (USA)
4.–5. September 2014 Newport (Vereinigtes Königreich)
8.–9. Juli 2016 Warschau (Polen)
24.–25. Mai 2017 Brüssel (Belgien)
11.–12. Juli 2018 Brüssel (Belgien)
3.–4. Dezember 2019 Watford (Großbritannien)
14. Juni 2021 Brüssel (Belgien)
25. Februar 2022 virtueller Gipfel
24. März 2022 Brüssel (Belgien)
29.–30. Juni 2022 Madrid (Spanien)
11.–12. Juli 2023 Vilnius (Litauen)

NATO-Generalsekretariat und Internationaler Stab

Damaliger NATO-Generalsekretär Jens Stoltenberg mit Donald Trump und Angela Merkel am 11. Juli 2018

Der Generalsekretär ist der oberste zivile Beamte und höchste Repräsentant der NATO. Er ist Vorsitzender des Nordatlantikrates und leitet das Generalsekretariat mit dem Internationalen Stab (engl. International Staff, IS). Außerdem übernimmt der Generalsekretär den Vorsitz der Nuklearen Planungsgruppe (engl. Nuclear Planning Group, NPG), die seit 1967 den Ausschuss für Verteidigungsfragen (engl. Nuclear Defence Affairs Committee, NDAC) ersetzt.[107] Außerdem war er Vorsitzender des Verteidigungsplanungsausschusses, bis dieser 2010 aufgelöst wurde.[108]

Der Generalsekretär erleichtert die Entscheidungsfindung, steuert die Diskussionen und stellt sicher, dass einmal getroffene Entscheidungen auch umgesetzt werden. Als oberster Repräsentant der NATO vertritt er die Organisation in der Öffentlichkeit. Er wird für eine vierjährige Amtsperiode einstimmig von allen Mitgliedstaaten berufen. Am Ende der Amtszeit kann der Generalsekretär gebeten werden, das Amt weiter auszuüben. Solange ein Kandidat keinen Konsens auf sich vereinigt, bleibt das Amt unbesetzt.[109]

Generalsekretäre der Nordatlantikpakt-Organisation
Nr. Bild Name Land Amtszeit
Beginn Ende
01 Hastings Ismay,
1. Baron Ismay
Vereinigtes Konigreich Vereinigtes Königreich 4. April 1952 16. Mai 1957
02 Paul-Henri Spaak Belgien Belgien 16. Mai 1957 21. April 1961
03 Dirk Stikker Niederlande Niederlande 21. April 1961 1. August 1964
04 Manlio Giovanni Brosio Italien Italien 1. August 1964 1. Oktober 1971
05 Joseph Luns Niederlande Niederlande 1. Oktober 1971 25. Juni 1984
06 Peter Carington,
6. Baron Carrington
Vereinigtes Konigreich Vereinigtes Königreich 25. Juni 1984 1. Juli 1988
07 Manfred Wörner Deutschland Deutschland 1. Juli 1988 13. August 1994
0 Sergio Balanzino Italien Italien 13. August 1994 17. Oktober 1994
08 Willy Claes Belgien Belgien 17. Oktober 1994 20. Oktober 1995
0 Sergio Balanzino Italien Italien 20. Oktober 1995 5. Dezember 1995
09 Javier Solana Spanien Spanien 5. Dezember 1995 6. Oktober 1999
10 George Robertson Vereinigtes Konigreich Vereinigtes Königreich 14. Oktober 1999 17. Dezember 2003
Alessandro Minuto-Rizzo Italien Italien 17. Dezember 2003 31. Dezember 2003
11 Jaap de Hoop Scheffer Niederlande Niederlande 1. Januar 2004 31. Juli 2009
12 Anders Fogh Rasmussen Danemark Dänemark 1. August 2009 30. September 2014
13 Jens Stoltenberg Norwegen Norwegen 1. Oktober 2014 30. September 2024
14 Mark Rutte Niederlande Niederlande 1. Oktober 2024 amtierend

Personen mit kursiv gesetzten Namen übten das Amt nur kommissarisch aus.

Stellvertretende Generalsekretäre
Nr. Name Land Amtszeit
Beginn Ende
01 Jhr. Hendrik van Vredenburch Niederlande Niederlande 1952 1956
02 Adolph Baron Bentinck van Schoonheten Niederlande Niederlande 1956 1958
03 Alberico Casardi Italien Italien 1958 1962
04 Guido Colonna di Paliano Italien Italien 1962 1964
05 James A. Roberts Kanada Kanada 1964 1968
06 Osman Olcay Turkei Türkei 1969 1971
07 Paolo Pansa Cedronio Italien Italien 1971 1978
08 Rinaldo Petrignani Italien Italien 1978 1981
09 Eric da Rin Italien Italien 1981 1985
10 Marcello Guidi Italien Italien 1985 1989
11 Amedeo de Franchis Italien Italien 1989 1994
12 Sergio Balanzino Italien Italien 1994 2001
13 Alessandro Minuto Rizzo Italien Italien 2001 2007
14 Claudio Bisogniero Italien Italien 2007 2012
15 Alexander Vershbow Vereinigte Staaten Vereinigte Staaten 2012 2016
16 Rose Gottemoeller Vereinigte Staaten Vereinigte Staaten 2016 2019
17 Mircea Geoană Rumänien Rumänien 2019 2024
Boris Ruge Deutschland Deutschland 2024 2024
18 Radmila Šekerinska Nordmazedonien Nordmazedonien 2024

Personen mit kursiv gesetzten Namen übten das Amt nur kommissarisch aus.

Weitere Institutionen

Seit 1955 existiert zudem die Parlamentarische Versammlung der NATO (engl. NATO Parliamentary Assembly, NATO-PA), die seit ihrer Gründung 1955 bis Juni 1991 als Nordatlantische Versammlung bezeichnet wurde. Die Versammlung tritt zweimal jährlich in verschiedenen Mitgliedsländern zu einer Frühjahrs- und einer Herbsttagung zusammen. Derzeit gehören der Versammlung 257 Parlamentarier aus 28 NATO-Mitgliedstaaten sowie 66 Parlamentarier aus 14 assoziierten Staaten an.

Des Weiteren:

Die NATO wird in ihrer Arbeit offiziell von in der Atlantic Treaty Association organisierten nationalen Atlantischen Gesellschaften unterstützt, die vor allem im Bereich der Öffentlichkeitsarbeit für sie tätig sind. In Deutschland ist dies die Deutsche Atlantische Gesellschaft.

Militärische Organisation

Zur militärischen Organisation gehören der Militärausschuss, der Internationale Militärstab, das Allied Command Operations (ACO) sowie das Allied Command Transformation (ACT).

NATO-Militärausschuss

Der NATO-Militärausschuss (engl. Military Committee, MC), das höchste militärische Entscheidungs- und Beratungsorgan innerhalb des Bündnisses, ist dem Nordatlantikrat unterstellt und tagt zweimal pro Jahr auf der Ebene der von den Stabschefs ernannten Nationalen Militärischen Vertreter (engl. National Military Representatives, NMR). Der Ausschuss berät die zivilen Entscheidungsgremien der NATO – den Nordatlantikrat und die Nukleare Planungsgruppe in militärischen Angelegenheiten. Die Mitglieder des Militärausschusses bestimmen zudem seit 1963 durch Wahl einen Vorsitzenden (engl. Chairman of the Military Committee, CMC), dessen Amt seit 26. Juni 2015 durch den tschechischen General Petr Pavel ausgeführt wird. Sein Vorgänger war vom 16. November 2011 bis zum 26. Juni 2015 der dänische General Knud Bartels.

Der Ausschuss besteht aus den Stabschefs (aus Deutschland der Generalinspekteur der Bundeswehr) aller an der militärischen Integration der NATO beteiligten Mitgliedstaaten oder ihren Vertretern. Er berät über konkrete militärische Maßnahmen, welche dann dem Nordatlantikrat empfohlen werden.

Internationaler Militärstab

Als ausführendes Organ verfügt der Militärausschuss der NATO über einen Internationalen Militärstab (engl. International Military Staff, IMS), der aus mehreren Abteilungen besteht und rund 500 zivile und militärische Mitarbeiter umfasst.

NATO-Kommandostruktur und militärische Integration

Die beiden Alliierten Kommandos Allied Command Operation und Allied Command Transformation unterstehen dem Militärausschuss.

Standorte der beiden strategischen Kommandos der NATO (ACO und ACT) mit ihren untergeordneten Zentren (blaue Markierungen) und einschließlich ihrer untergeordneten und gemeinsamen Einsatzkommandos (rote Markierungen).
Allied Command Operation

Das Allied Command Operation (ACO) leitet alle militärischen Einsätze der NATO. Den operativen Oberbefehl hat der Supreme Allied Commander Europe (SACEUR), welcher bisher immer ein US-amerikanischer General oder Admiral war, da diese einen Großteil der Ressourcen zur Verfügung stellen.

Supreme Allied Commanders Europe (SACEUR) der NATO
Nr. Name Land Berufung
Beginn Ende
01 Dwight D. Eisenhower Vereinigte Staaten 48 Vereinigte Staaten 2. April 1951 30. Mai 1952
02 Matthew B. Ridgway 30. Mai 1952 11. Juli 1953
03 Alfred M. Gruenther 11. Juni 1953 20. November 1956
04 Lauris Norstad 20. November 1956 1. Januar 1963
05 Lyman L. Lemnitzer 1. Januar 1963 1. Juli 1969
06 Andrew J. Goodpaster 1. Juli 1969 15. Dezember 1974
07 Alexander Haig 15. Dezember 1974 1. Juli 1979
08 Bernard W. Rogers 1. Juli 1979 26. Juni 1987
09 John R. Galvin 26. Juni 1987 23. Juni 1992
10 John M. Shalikashvili 23. Juni 1992 22. Oktober 1993
11 George A. Joulwan 22. Oktober 1993 11. Juni 1997
12 Wesley Clark 11. Juli 1997 3. Mai 2000
13 Joseph W. Ralston 3. Mai 2000 17. Januar 2003
14 James L. Jones 17. Januar 2003 7. Dezember 2006
15 Bantz J. Craddock 7. Dezember 2006 2. Juni 2009
16 James G. Stavridis 2. Juni 2009 13. Mai 2013
17 Philip M. Breedlove 13. Mai 2013 4. Mai 2016
18 Curtis M. Scaparrotti 4. Mai 2016 3. Mai 2019
19 Tod D. Wolters 3. Mai 2019 3. Juli 2022
20 Christopher G. Cavoli 4. Juli 2022 amtierend[110]
Allied Command Transformation

Das alliierte Kommando Transformation (engl. Allied Command Transformation, ACT) hat die Integration der nationalen Streitkräfte zur Aufgabe. Ihm steht der Supreme Allied Commander Transformation (SACT) vor.

Supreme Allied Commander Transformation (SACT) der NATO
Nr. Name Land Berufung
Beginn Ende
01 Edmund P. Giambastiani Vereinigte Staaten Vereinigte Staaten 19. Juni 2003 19. Juni 2005
02 Lance L. Smith 10. November 2005 9. November 2007
03 James N. Mattis 9. November 2007 9. September 2009
04 Stéphane Abrial Frankreich Frankreich 9. September 2009 28. September 2012
05 Jean-Paul Paloméros 28. September 2012 30. September 2015
06 Denis Mercier 30. September 2015 11. September 2018
07 André Lanata 11. September 2018 23. September 2021
08 Philippe Lavigne 23. September 2021 23. September 2024
09 Pierre Vandier 23. September 2024 amtierend

Während der Kommandeursposten des Allied Command Operation von den Vereinigten Staaten besetzt wird, übernimmt Frankreich seit der Wiedereingliederung in die Kommandostruktur der NATO die Besetzung des Kommandeursposten des Allied Command Transformation.

NATO-Militärhauptquartier in Europa

Ursprünglich befand sich das europäische NATO-Hauptquartier (engl. Supreme Headquarters Allied Powers Europe, SHAPE) seit Juli 1952 in Rocquencourt bei Paris. Nach Frankreichs Rückzug aus den NATO-Militärstrukturen erfolgte am 31. März 1967 der Umzug nach Mons in Belgien.[111]

Verteidigungsausgaben

2023 gaben alle NATO-Mitglieder zusammen 1,295 Billionen US-Dollar[112] (gerundet) (von weltweit ca. 2,3 Billionen[113]) für die Verteidigung aus. Davon entfielen 875,603 Milliarden auf die Vereinigten Staaten und 419,205 Milliarden auf die europäischen Mitgliedstaaten und Kanada.[112]

Verteidigungsetat (in Millionen US$) zu konstanten Preisen und Wechselkursen (2015)[112] (Stand 17. Juni 2024)
Mitgliedstaat 2014 2015 2016 2017 2018 2019 2020 2021 2022 2023* 2024*
USD BIP USD BIP USD BIP USD BIP USD BIP USD BIP USD BIP USD BIP USD BIP USD BIP USD BIP
Albanien Albanien 150 1,35 132 1,16 130 1,10 135 1,11 147 1,16 166 1,28 163 1,30 170 1,24 173 1,21 258 1,75 309 2,03
Belgien Belgien 4.400 0,97 4.204 0,91 4.189 0,89 4.204 0,88 4.317 0,89 4.400 0,89 4.750 1,01 5.207 1,04 6.106 1,18 6.332 1,21 6.895 1,30
Bulgarien Bulgarien 643 1,31 633 1,25 650 1,24 657 1,22 800 1,45 1.799 3,13 879 1,59 901 1,52 982 1,59 1.232 1,96 1.395 2,18
Kanada Kanada 15.563 1,01 18.689 1,20 18.226 1,16 23.285 1,44 21.614 1,30 21.962 1,29 22.702 1,41 21.549 1,27 21.101 1,20 23.280 1,31 24.551 1,37
Kroatien Kroatien 892 1,81 883 1,75 830 1,59 881 1,63 856 1,54 918 1,59 890 1,69 1.165 1,95 1.137 1,78 1.145 1,74 1.226 1,81
Tschechien Tschechien 1.683 0,94 1.921 1,02 1.833 0,95 2.095 1,03 2.312 1,10 2.546 1,18 2.651 1,30 2.932 1,39 2.895 1,34 2.953 1,37 4.567 2,10
Danemark Dänemark 3.399 1,15 3.364 1,11 3.587 1,15 3.657 1,14 4.187 1,28 4.307 1,30 4.469 1,38 4.508 1,30 4.872 1,37 7.310 2,01 8.820 2,37
Estland Estland 431 1,93 463 2,03 488 2,07 501 2,01 519 2,01 547 2,04 613 2,30 582 2,03 616 2,16 838 3,04 944 3,43
Finnland Finnland 3.387 1,45 3.401 1,45 3.424 1,42 3.443 1,38 3.491 1,39 3.700 1,45 3.806 1,53 3.575 1,40 4.343 1,68 5.354 2,09 6.170 2,41
Frankreich Frankreich 43.935 1,82 43.496 1,78 44.097 1,79 44.862 1,78 46.480 1,81 47.460 1,81 48.039 2,00 49.096 1,91 49.554 1,88 52.044 1,96 55.195 2,06
Deutschland Deutschland 39.274 1,19 39.833 1,19 41.173 1,20 43.438 1,23 44.554 1,25 48.603 1,35 52.238 1,51 51.737 1,45 54.613 1,51 59.440 1,64 76.943 2,12
Griechenland Griechenland 4.358 2,22 4.520 2,31 4.676 2,40 4.683 2,38 5.084 2,54 4.985 2,45 5.396 2,91 7.431 3,70 8.242 3,88 6.072 2,80 6.792 3,08
Ungarn Ungarn 1.035 0,86 1.132 0,90 1.282 1,00 1.592 1,19 1.414 1,01 1.968 1,34 2.477 1,76 1.995 1,32 2.899 1,84 3.205 2,05 3.365 2,11
Italien Italien 20.788 1,14 19.576 1,07 21.936 1,18 22.759 1,20 23.390 1,23 22.468 1,17 27.709 1,59 29.069 1,54 29.961 1,52 29.794 1,50 29.829 1,49
Lettland Lettland 246 0,94 282 1,03 401 1,44 459 1,59 618 2,06 610 2,02 629 2,16 648 2,09 677 2,12 916 2,87 1.022 3,15
Litauen Litauen 357 0,88 471 1,14 628 1,48 759 1,71 905 1,97 962 2,00 996 2,07 1.002 1,96 1.283 2,45 1.455 2,78 1.517 2,85
Luxemburg Luxemburg 216 0,37 250 0,41 240 0,38 317 0,49 325 0,50 365 0,55 383 0,58 334 0,47 405 0,56 531 1,12 626 1,29
Montenegro Montenegro 59 1,50 57 1,40 59 1,42 59 1,34 63 1,37 64 1,33 70 1,73 71 1,55 67 1,38 79 1,54 107 2,02
Niederlande Niederlande 8.650 1,15 8.673 1,13 9.057 1,16 9.254 1,15 10.032 1,22 11.126 1,32 11.368 1,41 11.662 1,36 12.867 1,44 14.892 1,66 18.503 2,05
Nordmazedonien Nordmazedonien 106 1,09 105 1,05 100 0,97 94 0,89 102 0,94 130 1,16 132 1,24 162 1,45 183 1,61 208 1,81 263 2,22
Norwegen Norwegen 5.865 1,54 6.142 1,58 6.808 1,73 6.861 1,71 6.959 1,72 7.564 1,84 7.962 1,97 7.055 1,68 6.348 1,46 7.897 1,81 9.653 2,20
Polen Polen 8.557 1,88 10.588 2,23 9.815 2,00 9.781 1,89 11.015 2,02 11.332 1,99 12.471 2,23 13.236 2,22 14.074 2,23 20.634 3,26 26.839 4,12
Portugal Portugal 2.562 1,31 2.645 1,33 2.579 1,27 2.605 1,24 2.902 1,34 3.057 1,37 2.916 1,43 3.288 1,52 3.227 1,40 3.479 1,48 3.706 1,55
Rumänien Rumänien 2.324 1,35 2.581 1,45 2.612 1,43 3.432 1,73 3.761 1,79 4.001 1,84 4.218 2,01 4.112 1,85 4.010 1,74 3.770 1,60 5.490 2,25
Slowakei Slowakei 832 0,98 987 1,11 1.012 1,12 1.030 1,10 1.186 1,22 1.696 1,70 1.848 1,92 1.755 1,74 1.855 1,81 1.920 1,84 2.118 2,00
Slowenien Slowenien 411 0,97 401 0,93 447 1,00 458 0,98 491 1,01 531 1,05 511 1,06 645 1,23 692 1,29 728 1,34 718 1,29
Spanien Spanien 10.608 0,92 11.096 0,93 9.970 0,81 11.495 0,91 12.049 0,93 11.993 0,91 11.814 1,00 12.846 1,03 15.347 1,16 16.198 1,19 17.707 1,28
Schweden Schweden 5.157 1,06 5.103 1,01 5.013 0,97 5.111 0,97 5.239 0,97 5.728 1,04 5.885 1,09 8.094 1,42 8.502 1,45 9.712 1,66 12.613 2,14
Turkei Türkei 11.783 1,45 11.953 1,38 12.985 1,45 14.494 1,51 17.954 1,82 18.465 1,85 18.886 1,86 18.163 1,61 16.203 1,36 18.706 1,50 26.952 2,09
Vereinigtes Konigreich Vereinigtes Königreich 61.378 2,14 59.505 2,03 62.329 2,09 63.647 2,08 65.254 2,10 65.749 2,08 66.585 2,35 70.421 2,29 73.362 2,29 73.997 2,30 75.277 2,33
Vereinigte Staaten Vereinigte Staaten 660.021 3,71 641.253 3,51 651.246 3,50 626.409 3,28 640.087 3,26 699.062 3,47 704.414 3,58 734.749 3,53 703.362 3,31 703.902 3,23 754.684 3,38
NATO Europa + Kanada 250.340 1,43 254.422 1,42 261.980 1,44 277.401 1,48 289.189 1,51 299.644 1,54 313.765 1,72 321.743 1,66 333.750 1,66 364.667 1,78 430.112 2,02
NATO Total 910.361 2,58 895.675 2,48 913.226 2,48 903.810 2,39 929.276 2,40 998.706 2,52 1.018.179 2,69 1.056.492 2,63 1.037.111 2,51 1.068.568 2,53 1.184.796 2,71

Anmerkungen

  • Die Jahre 2023 und 2024 sind geschätzt.
  • Der gesamte NATO-Verteidigungsetat ab dem Jahr 2017 schließt Montenegro, ab 2020 Nordmazedonien, ab 2023 Finnland und ab 2024 Schweden erstmals ein.

Mitgliedschaft und Partnerschaft der NATO

Karte der NATO-Zugehörigkeiten in Europa Weltkarte der NATO-Zugehörigkeiten
Europakarte mit Ländern in Blau, Cyan, Orange und Gelb, basierend auf ihrer NATO-Zugehörigkeit Weltkarte mit Ländern in Blau, Cyan, Orange, Gelb, Lila, Rot und Grün, basierend auf ihrer NATO-Zugehörigkeit.

Mitgliedstaaten Beitrittskandidaten (Membership Action Plan) Enhanced Opportunity Partner Individual Partnership Action Plan Partnerschaft für den Frieden Mittelmeer-Dialog Istanbuler Kooperationsinitiative Sonstige Partnerschaften

Mitgliedstaaten

Allgemeines

Die NATO hat zurzeit 32 Mitglieder. Die zwölf Gründungsmitglieder – sie gehören seit 1949 der NATO an – sind Belgien, Dänemark, Frankreich, Island, Italien, Kanada, Luxemburg, das Königreich der Niederlande, Norwegen, Portugal, die Vereinigten Staaten von Amerika sowie das Vereinigte Königreich.

Von 1949 bis 1962 gehörten auch die französischen Departements in Algerien ausdrücklich zum NATO-Vertragsgebiet. Bis zur Unabhängigkeit Maltas im September 1964 gehörte die Mittelmeerinsel auch als britische Kolonie zum NATO-Vertragsgebiet. Bis zum 31. März 1979 konnten die NATO und die britische Marine gegen umfangreiche Finanzhilfen Malta als Militärstützpunkt nutzen (näheres hier).

32 Mitglieder der NATO
Eintritt NATO-Mitglied Eintritt NATO-Mitglied
24.08.1949 Belgien Belgien 12.03.1999 Polen Polen
Danemark Dänemark Tschechien Tschechien
Frankreich Frankreich Ungarn Ungarn
Island Island 29.03.2004 Bulgarien Bulgarien
Italien Italien Estland Estland
Kanada Kanada Lettland Lettland
Luxemburg Luxemburg Litauen Litauen
Niederlande Niederlande Rumänien Rumänien
Norwegen Norwegen Slowakei Slowakei
Portugal Portugal Slowenien Slowenien
Vereinigtes Konigreich Vereinigtes Königreich 01.04.2009 Albanien Albanien
Vereinigte Staaten Vereinigte Staaten Kroatien Kroatien
18.02.1952 Griechenland Griechenland 05.06.2017 Montenegro Montenegro
Turkei Türkei 27.03.2020 Nordmazedonien Nordmazedonien
06.05.1955 Deutschland Deutschland 04.04.2023 Finnland Finnland
30.05.1982 Spanien Spanien 07.03.2024 Schweden Schweden

Zu den aktuell 18 Staaten mit Beobachter-Status: siehe Partnerschaft für den Frieden; zu Österreich siehe auch Österreichische Neutralität

1952 traten die Türkei und Griechenland der Organisation bei, und seit 1955 ist die Bundesrepublik Deutschland Mitglied der NATO. Spanien ist dem Bündnis 1982 beigetreten, und 1990 erfolgte die Ausdehnung des Nordatlantikvertrages auf das gesamte Deutschland.

Besonderheiten bestanden hinsichtlich Frankreich, das von 1966 bis 2009 nicht mehr in die Militärstrukturen der NATO integriert war. Der Grund für Frankreichs Austritt lag darin, dass Charles de Gaulle die NATO als so empfundenes Instrument US-amerikanischer Interessen nicht akzeptierte. Er wollte Frankreichs militärische Unabhängigkeit und Entscheidungsfreiheit bewahren und die französischen Truppen nicht dem US-Kommando unterordnen.[114] Nach der Jugoslawien-Krise änderte die französische Regierung ihre Position innerhalb der NATO und nahm seit Ende 1995 wieder an den Sitzungen des Ausschusses für Verteidigungsplanung (engl. Defence Planning Committee; DPC) teil, ohne dabei in die integrierten Militärstrukturen der NATO einzutreten.[115] Im Frühjahr 2009 erklärte Nicolas Sarkozy, Frankreich umgehend in die Militärstrukturen reintegrieren zu wollen. Am 17. März stimmte die Nationalversammlung dem Plan Sarkozys zur vollständigen Rückkehr Frankreichs in die Kommandostruktur zu.[116]

NATO-Osterweiterung

Ebenfalls aus den Militärstrukturen vorübergehend ausgeschieden waren Griechenland in der Zeit von 1974 bis 1980[16][117] und Spanien von 1986 bis 1999.

Einen Sonderfall stellt Island dar, welches über keine eigenen Streitkräfte verfügt. Die Verteidigung Islands wurde bis 2006 durch die Vereinigten Staaten gewährleistet, welche sich 1951 in einem bilateralen Verteidigungsabkommen, dem Agreement Between the United States and the Republic of Iceland, May 5, 1951, zur Verteidigung Islands verpflichtet haben. Die US-Regierung beschloss aber am 19. März 2006 einseitig und für Island überraschend, die US-Streitkräfte abzuziehen. Am 30. September 2006 verließen die letzten US-Soldaten Island. Gleichwohl garantieren die USA weiterhin den militärischen Schutz Islands im Angriffsfall. Die Regierung Islands hat sich zu medizinischer Hilfeleistung im Bündnisfall verpflichtet. Island ist nur als Beobachter in der Nuklearen Planungsgruppe und entsendet einen zivilen Vertreter zu den Tagungen des Verteidigungsplanungsausschusses (DPC) und des Militärausschusses (Military Committee).

Im Zuge der NATO-Osterweiterung wurden 1999 Tschechien, Polen und Ungarn Mitglieder der NATO. Danach wurden die Länder Estland, Lettland, Litauen, die Slowakei, Slowenien, Bulgarien und Rumänien eingeladen, die am 29. März 2004 der NATO beitraten. Albanien und Kroatien erhielten am 3. April 2008 beim Gipfeltreffen in Bukarest eine Einladung zum Militärbündnis und unterzeichneten am 9. Juli (vier Wochen vor Beginn des Georgienkrieges) in Brüssel die Beitrittsprotokolle.[118] Ihr Beitritt wurde für den NATO-Gipfel im April 2009 in Kehl und Straßburg geplant, von allen NATO-Mitgliedern ratifiziert[119] und am 1. April 2009 vollzogen.[120]

Am 2. Dezember 2015 wurde auf einem Treffen der Außenminister der NATO-Staaten eine offizielle Einladung an Montenegro ausgesprochen; im Juni 2017 trat es der NATO bei.[121] Bei Mazedonien wurden die nötigen Verhandlungen bis 2019 von Griechenland wegen des Streits über seinen Namen blockiert.[122] Griechenland und Mazedonien einigten sich im Juni 2018 auf einen Namen und ebneten den Weg für einen NATO-Beitritt des Landes, welches seit 2019 nach der Einigung mit Griechenland den Namen Nordmazedonien trägt. Am 2. Februar 2019 twitterte Jens Stoltenberg, dass die NATO ein Beitrittsprotokoll mit Nordmazedonien unterzeichnet.[123] Am 27. März 2020 trat Nordmazedonien dem Militärbündnis schließlich bei.[124] Am 4. April 2023 trat Finnland der NATO bei.[68] Am 7. März 2024 trat auch Schweden der NATO bei.

Deutschland

NATO-Beitritt der Bundesrepublik Deutschland während der Gipfelkonferenz in Paris im Mai 1955

Seit dem Beitritt der Bundesrepublik Deutschland zur NATO im Jahre 1955 haben sich Aufgabe und Beteiligung erheblich gewandelt. In den Jahren bis zur Wiedervereinigung war die Bundeswehr als Bündnisarmee konzipiert. Für den Einsatzfall existierten keine nationalen Führungsstrukturen; die deutschen Verbände unterstanden im Bündnisfall den NATO-Befehlshabern. Einige Verbände, vor allem aus dem Bereich der Luftwaffe und der Bundesmarine, waren der NATO bereits im Frieden direkt unterstellt und wurden jederzeit von ihr operativ geführt.

Mit der Herstellung der Einheit Deutschlands wurden ab dem 3. Oktober 1990 auch die Gebiete der bisherigen DDR und der beiden Teile Berlins Teil des NATO-Gebietes. Gemäß dem Zwei-plus-Vier-Vertrag dürfen jedoch nichtdeutsche NATO-Truppen dauerhaft nicht in Ostdeutschland stationiert werden,[125] was diesen geografischen Raum zu einem „weißen Fleck“ innerhalb des mittlerweile um viele mittel- und osteuropäische Staaten erweiterten NATO-Gebiets macht.

In der Zeit bis 1990 wurde die Aufgabe der Bundeswehr ausschließlich in der Verteidigung des eigenen Staatsgebietes statuiert. Dies änderte sich, als Deutschland im Zuge der Wiedervereinigung seine volle Souveränität erlangte. Seit Anfang der 1990er Jahre erfolgte die Teilnahme von deutschen Soldaten an sogenannten friedenssichernden und friedenserhaltenden Missionen, die in Zusammenarbeit mit den anderen Verbündeten durchgeführt wurden. Auch Bundeswehreinsätze außerhalb des Bündnisgebietes (Out-of-Area-Einsätze) werden nunmehr durchgeführt:

  • 1992–1996 Operation Sharp Guard: Embargo gegen das ehemalige Jugoslawien in der Adria durch Marineverbände – Im Einsatz waren stets zwei deutsche Fregatten oder Zerstörer und außerdem Seefernaufklärer.
  • 1992–1996 Operation Deny Flight Operation während des Bosnienkrieges, die die Durchsetzung der Flugverbotszone über Bosnien-Herzegowina vorsah.
  • seit 1995 SFOR (Stabilisation Force in Bosnia and Herzegovina); Einsatz von 1.700 deutschen Soldaten. Die Operation wurde 2004 in EUFOR umbenannt und von der Europäischen Union übernommen.
  • 1999 Teilnahme an Luftangriffen im Krieg gegen die Bundesrepublik Jugoslawien (Kosovo-Konflikt, Belgrad), mit Tornado-Jagdbombern.
  • 1999 KFOR (Kosovo Force): Am 9. Juni 2011 verlängerte der Deutsche Bundestag das Mandat der Bundeswehr, das eine Obergrenze von 1.850 Mann vorsieht.[126]
  • 2001 Essential Harvest – in Mazedonien führen 600 deutsche Soldaten die Entwaffnung von albanischen Extremisten durch.
  • 2001–2014 ISAF – Einsatz deutscher Soldaten in Afghanistan; zeitweise wurde durch Deutschland die Führung des NATO-Kontingentes übernommen.
  • seit 2003 Active Endeavour – deutsche Fregatten und Schnellboote beteiligen sich an der Aufklärung terroristischer Bedrohungen und dem Schutz des Seeverkehrs im Mittelmeer.
  • 2015–2021[127] Resolute Support als Nachfolgemission zu ISAF in Afghanistan, beschränkt auf Ausbildung, Beratung und Unterstützung der nationalen Sicherheitskräfte. Deutschland stellt bis zu 850 Soldaten und ist Rahmennation im Command North.

Innenpolitisch umstritten war, ob die Zustimmung der Bundesregierung zum Strategischen Konzept von 1999 der Zustimmung des Bundestages bedurfte. Dies wäre dann der Fall gewesen, wenn es sich beim Konzept 1999 um eine Änderung des Nordatlantikpaktvertrages gehandelt hätte. Dies hat das Bundesverfassungsgericht[128] in einem von der PDS-Bundestagsfraktion angestrengten Organstreitverfahren im Wesentlichen mit der Begründung verneint, dass der Vertragswortlaut unangetastet bleibe, insbesondere der Verteidigungsauftrag weiterhin bestehe und sich die Out-of-Area-Einsätze im Rahmen der im NATO-Vertrag beschriebenen Aufgabe der Friedenssicherung unter Beachtung des Völkerrechts halten sollen.

Seit 1955 wurden unter anderem folgende Deutsche in zentrale Führungspositionen der NATO berufen:

  • Manfred Wörner war 1988–1993 NATO-Generalsekretär
  • General Adolf Heusinger war 1961–1964 Vorsitzender des NATO-Militärausschusses
  • General Johannes Steinhoff war 1971–1974 Vorsitzender des NATO-Militärausschusses
  • General Wolfgang Altenburg war 1985–1989 Vorsitzender des NATO-Militärausschusses
  • General Klaus Naumann, 1996–1999 Vorsitzender des NATO-Militärausschusses
  • Günther Johannes Altenburg, 2001–2005 Beigeordneter Generalsekretär für Politische Angelegenheiten
  • General Harald Kujat, 2002–2005 Vorsitzender des NATO-Militärausschusses
  • Generalleutnant Heinrich Brauß, 2013–2018 Beigeordneter Generalsekretär für Verteidigungspolitik und Streitkräfteplanung[129]
  • Botschafterin Bettina Cadenbach, 2019–2023 Beigeordnete Generalsekretärin für Politische Angelegenheiten und Sicherheitspolitik[130]

Mit ca. 730 Millionen Euro trägt Deutschland knapp 16 % des NATO-Haushaltes bei und ist damit mit den USA und noch vor dem Vereinigten Königreich und Frankreich der größte Beitragszahler.[131]

Beitrittsverfahren

  • Mitgliedstaaten in Europa
  • Beitrittskandidaten (MAP)
  • Einladung möglich
  • Kein Beitritt geplant
  • Haltung zum Beitritt unbekannt
  • Das Verfahren für den Beitritt zur NATO ist in Artikel 10 des Nordatlantikvertrags geregelt, welcher lautet:[132]

    „Die Parteien können durch einstimmigen Beschluß jeden anderen europäischen Staat, der in der Lage ist, die Grundsätze dieses Vertrags zu fördern und zur Sicherheit des nordatlantischen Gebiets beizutragen, zum Beitritt einladen. Jeder so eingeladene Staat kann durch Hinterlegung seiner Beitrittsurkunde bei der Regierung der Vereinigten Staaten von Amerika Mitglied dieses Vertrags werden. Die Regierung der Vereinigten Staaten von Amerika unterrichtet jede der Parteien von der Hinterlegung einer solchen Beitrittsurkunde.“

    Auf ihrem Gipfel in Washington im April 1999 richtete die NATO – zusätzlich zum Partnership for Peace-Programm – das Instrument eines „Aktionsplans für die Mitgliedschaft“ (engl. Membership Action Plan, MAP) ein, um Beitrittskandidaten durch Beratung und Unterstützung auf den Beitritt vorzubereiten. Die Erfahrungen mit den Beitritten Tschechiens, Ungarns und Polens flossen wesentlich in die Gestaltung des Programms ein.[133] Im Rahmen des Aktionsplans wird unter anderem bewertet, ob Grundwerte wie die Einhaltung der Menschenrechte, die demokratische Kontrolle des Militärs oder die Fairness von Wahlen im beitrittswilligen Land gesichert sind.[134] Zu den ersten Ländern, die dieses Verfahren durchliefen, zählen Albanien, Bulgarien, Estland, Lettland, Litauen, Rumänien, Slowakei, Slowenien sowie Nordmazedonien. Bis auf Albanien und Nordmazedonien wurden diese Staaten 2004 formal in die NATO aufgenommen. Albanien trat am 1. April 2009 der NATO bei. Als letztes dieser Länder wurde Nordmazedonien im Juli 2018 offiziell zu Beitrittgesprächen eingeladen. Am 6. Februar 2019 wurde das Beitrittsprotokoll Nordmazedoniens unterzeichnet. Eine Ratifizierung durch die Mitgliedsstaaten schloss den Beitritt am 27. März 2020 ab.

    Der MAP geht der Einladung zur Aufnahme in die Allianz im üblichen Verfahren zur Aufnahme eines neuen Mitglieds voraus.[134][135] Allerdings hielten die Staats- und Regierungschefs der Mitgliedstaaten im Fall der Ukraine und Georgiens in ihrer Gipfelerklärung zum Gipfel im April 2008 in Bukarest fest: „Die NATO begrüßt die euro-atlantischen Bestrebungen der Ukraine und Georgiens, die dem Bündnis beitreten wollen. Wir kamen heute überein, dass diese Länder NATO-Mitglieder werden. […] MAP‑Status ist für die Ukraine und Georgien der nächste Schritt auf ihrem direkten Weg zur Mitgliedschaft. Heute machen wir deutlich, dass wir die MAP-Anträge dieser Länder unterstützen. Daher werden wir jetzt mit beiden in eine Phase intensiven Engagements auf hoher politischer Ebene eintreten, um die noch offenen Fragen im Zusammenhang mit ihren MAP-Anträgen zu lösen. […] Die Außenminister sind befugt, über die MAP-Anträge der Ukraine und Georgiens zu entscheiden.“[136] Vor dem Hintergrund des Kaukasuskriegs 2008, seitdem Russland Südossetien und Abchasien als souveräne Staaten anerkennt und unterstützt, folgte man im April 2008 den Bedenken unter anderem aus Deutschland, Frankreich und Spanien und verzichtete darauf, den MAP unmittelbar einzuleiten. Im Vorfeld des Treffens der NATO-Außenminister in Brüssel im Dezember 2008 – kurz vor Ablauf der Amtszeit von George W. Bush – hatten die USA vorgeschlagen, beim Beitritt von Georgien und der Ukraine auf den Aktionsplan für die Mitgliedschaft (MAP) zu verzichten. Deutschland, Spanien und Frankreich sperrten sich jedoch.[134] Zum strategischen Konzept der NATO, 1999 überarbeitet, gehört, dass sich die Alliierten nicht nur zur gemeinsamen Verteidigung verpflichten, sondern auch zu Frieden und Stabilität. Hierzu wird insbesondere die Vergrößerung der Allianz und eine open door policy gegenüber potentiellen neuen Mitgliedern gezählt.[133] Von Russland aufgefordert, die 2008 eröffneten Beitrittsperspektiven für die Ukraine und Georgien zurückzunehmen, erklärte NATO-Generalsekretär Jens Stoltenberg im Dezember 2021: „Die Position in Bezug auf unsere Beziehungen zur Ukraine bleibt unverändert. Jede Nation habe das Recht, ihren eigenen Weg zu wählen – einschließlich der Art von Sicherheitsvereinbarungen, die sie abschließen wolle.“[137]

    In der NATO besteht der Grundkonsens, kein Land als Mitglied in die Allianz aufzunehmen, das sich in einer Konfliktsituation befindet.[138]

    Beitrittskandidaten

    Bosnien und Herzegowina

    Auf dem Gipfel in Bukarest im April 2008 beschlossen die Staats- und Regierungschefs der NATO-Mitgliedstaaten, mit Bosnien und Herzegowina Beitrittsverhandlungen aufzunehmen.[139] Am 5. Dezember 2018 beschlossen die Außenminister, den Aktionsplan für Beitrittskandidaten (MAP) zu aktivieren. Zuvor hatten die Minister die Reihenfolge von Kapiteln der Beitrittsverhandlungen neu geordnet.[140]

    Kosovo

    Die Regierung des Kosovo unter Hashim Thaçi bekräftigte 2008, dass der Kosovo der NATO beitreten möchte.[141] Seit dem 24. März 2024 hat Kosovo den Status eines assoziierten Mitgliedes in der parlamentarischen Versammlung der NATO.[142]

    Georgien

    Georgien möchte (Stand 2010) der NATO beitreten; die Vereinigten Staaten unterstützten die Aufnahme Georgiens in ein Vorbereitungsprogramm für eine Mitgliedschaft.[143] Die westeuropäischen NATO-Staaten lehnten mit Rücksicht auf Russland Verhandlungen darüber ab; die osteuropäischen NATO-Staaten wollten Beitrittsverhandlungen mit Georgien aufnehmen und verwiesen auf den Kaukasus-Konflikt. Vor allem Deutschland und Frankreich betonten, dass Georgien mit seinem Anspruch auf Abchasien und Südossetien, die sich mit Russlands Unterstützung für unabhängig erklärt haben, die NATO destabilisieren würde.[144]

    Ukraine

    Unter Julija Tymoschenko strebte die Ukraine ebenfalls eine schnelle NATO-Mitgliedschaft an,[145] nach der Präsidentschaftswahl in der Ukraine 2010 rückte der neue prorussische Präsident Wiktor Janukowytsch von einem möglichen NATO-Beitritt der Ukraine ab und betonte den Status als blockfreies Land. Janukowytsch begründete dies damit, dass die Mehrheit der Ukrainer einen Beitritt zur NATO ablehne.[146] Am 22. November 2018 verabschiedete das ukrainische Parlament mit 311 Stimmen den Gesetzentwurf Nr. 9037 „Über die Änderung der Verfassung der Ukraine über die Unumkehrbarkeit des ukrainischen Kurses in Richtung europäischer und euro-atlantischer Integration“. Seit dem Euromaidan 2014 und der Wahl Wolodymyr Selenskyjs zum Staatspräsidenten im Jahr 2019 hat sich die Ukraine der NATO wieder angenähert.[147] Im Jahr 2020 wurde eine noch engere Bindung mit der Aufnahme der Ukraine in das Enhanced Opportunities Program erklärt, womit dem Land Beteiligungen an NATO-Manövern und Kooperationsprojekten sowie Zugriff auf ausgewählte geheime Bündnisinformationen möglich sind. Mit Stand 2020 waren Australien, Finnland, Georgien, Jordanien und Schweden Teilnehmer des Enhanced Opportunities Program.[148]

    Auf dem Gipfel in Brüssel im Juni 2021 bekräftigte die NATO ihre auf dem Bukarest-Gipfel 2008 getroffene Entscheidung, die Ukraine mit der Aussicht auf den Membership Action Plan (MAP) an die NATO heranzuführen sowie das Recht der Ukraine, ihre Zukunft und Außenpolitik selbstverständlich unabhängig und ohne Einmischung von außen zu bestimmen.[149] Am 24. Februar 2022 begannen russische Streitkräfte auf Befehl von Staatspräsident Putin den Überfall auf die Ukraine. Nach der weltweit verurteilten Annexion von vier ukrainischen Gebieten durch die Russische Föderation am 30. September 2022 hat die Ukraine noch am gleichen Tag die NATO-Aufnahme in einem Schnellverfahren beantragt.[150]

    Partnerschaften

    Georgien, Irland, Malta, Moldau, Österreich, die Schweiz, Serbien und die Ukraine arbeiten mit der NATO im Rahmenprogramm Partnerschaft für den Frieden zusammen. Österreich signalisierte im Jahr 2008, historisch bedingt kein Interesse an einer NATO-Mitgliedschaft zu haben.[151] Zu den Staaten, die das Rahmendokument unterzeichnet haben, gehören auch Belarus und Russland (unterzeichnet 2004, ratifiziert von der Duma im Mai 2007).[152][153] 2023 richteten Österreich, die Schweiz, Malta und Irland als Westeuropäische Partner 4 ein Non-Paper an die NATO, das konkrete Vorschlägen für eine verstärkte Zusammenarbeit enthielt.[154]

    Serbien

    Das Parlament Serbiens verabschiedete 2007 eine Resolution über militärische Neutralität. Militärisch gesehen ist Serbien derzeit das stärkste Land des Westbalkans.[155] Die Diskussion über eine Mitgliedschaft im Militärbündnis wird sowohl politisch als auch gesellschaftlich konträr geführt. Zwar nimmt Serbien am Programm Partnerschaft für den Frieden teil, auch haben die Streitkräfte Serbiens ein Trainingsprogramm mit der Nationalgarde Ohios, doch über eine tatsächliche Eingliederung in die Strukturen des Militärbündnisses herrscht innerhalb der serbischen Parteien Uneinigkeit.[156] Der damalige Verteidigungsminister Dragan Šutanovac erklärte 2009, Serbien werde wahrscheinlich die Vollmitgliedschaft in der NATO nicht beantragen, aber es beabsichtige, die Partnerschaft mit der Allianz durch eine intensivere Teilnahme an internationalen Operationen zu stärken.[157] Auch gibt es Widerstand seitens der einflussreichen Serbisch-Orthodoxen Kirche, die diese Entscheidung dem Volk überlassen möchte,[158] und eine traditionelle prorussische Stimmung des Balkanstaates,[159] die einen möglichen NATO-Beitritt des Landes in Frage stellen.[160] Nicht unerheblich ist außerdem die nach wie vor aufrechterhaltene Verurteilung der NATO-Intervention im Kosovokrieg von 1999 durch die serbische Regierung.[161][162] Jährlich gibt es Gedenkveranstaltungen für die Opfer der damaligen Bombardierung Serbiens, welche in Politik und Medien nicht selten als „NATO-Aggression“ bezeichnet wird.[163][164][165][166][167]

    Donald Rumsfeld und Victoria Nuland während der NATO-Ukraine-Konsultationen in Vilnius (2005)

    Mittelmeer-Dialog und Israel

    Im Zuge der Ausweitung der Aktivitäten der NATO in den Mittelmeerraum, den Nahen und den Mittleren Osten sowie nach Zentralasien wurden eine Reihe von Gremien gegründet, die eine Zusammenarbeit zwischen NATO-Mitgliedern und ihren Partnerstaaten fördern sollten. Dazu gehört der Mittelmeer-Dialog, der 1994 gegründet wurde und dem neben den NATO-Mitgliedsländern sechs arabische Staaten und Israel angehören.[168]

    Wegen des Nahostkonflikts fordern Politiker vor allem aus den Vereinigten Staaten einen Beitritt Israels zur NATO, welcher nach ihrer Ansicht zum Frieden in der Region beitragen könnte.[169] Israel ist ein Major non-NATO ally der Vereinigten Staaten und möchte insbesondere die Beziehungen zur EU und zur NATO intensivieren.[170] Jedoch wollte Israel im Jahr 2005 noch nicht endgültig über einen Beitritt entscheiden.[171]

    Ende der Mitgliedschaft

    Eine Beendigung der NATO-Mitgliedschaft durch Austritt oder Ausschluss ist bislang noch nicht vorgekommen (Stand: 10. September 2025).

    Austritt

    Artikel 13 des Nordatlantikvertrages ermöglicht es seit 1969 jedem Mitgliedstaat, nach einer einjährigen Frist aus der NATO auszutreten:[172]

    Nach zwanzigjähriger Geltungsdauer des Vertrags kann jede Partei aus dem Vertrag ausscheiden, und zwar ein Jahr, nachdem sie der Regierung der Vereinigten Staaten von Amerika die Kündigung mitgeteilt hat […].

    Ausschluss

    Der Ausschluss eines Mitglieds ist im NATO-Vertrag nicht vorgesehen. Trotzdem wurde ein solches Szenario in der Vergangenheit mehrfach theoretisch vorgeschlagen und diskutiert, beispielsweise für den Fall, dass ein Mitgliedstaat einen völkerrechtswidrigen Angriffskrieg beginnt, gegen Demokratie- und Rechtsstaatsprinzipien verstößt oder der Verteidigungsfähigkeit der NATO schadet.[173][174]

    Die Wiener Vertragsrechtskonvention (WVRK) vom 23. Mai 1969 ist nicht direkt auf den Vertrag anwendbar, da er bereits 1949 abgeschlossen wurde und mehrere NATO-Mitglieder die WVRK nicht unterzeichnet bzw. ratifiziert haben. Laut zweier Gutachten der Wissenschaftlichen Dienste des Deutschen Bundestages käme ein Ausschluss eines Mitglieds durch die anderen Vertragsparteien jedoch im Rahmen des Völkergewohnheitsrechts in Betracht, auf welches sich die WVRK stützt, sofern wesentliche Vertragsbestimmungen verletzt werden.[173]

    „Dabei geht es um die Verletzung einer für die Erreichung des Vertragszieles wesentlichen Bestimmung […], welche Ziel und Zweck des Vertrages als Ganzes ernsthaft gefährdet.“

    Wissenschaftliche Dienste des Deutschen Bundestages, 2018[175]

    Darunter dürften bspw. Handlungen fallen, die die Verteidigungsbereitschaft des Bündnisses beträchtlich gefährden.

    Auch ein Verstoß gegen das allgemeine Gewaltverbot nach Artikel 2, Ziffer 4 der Charta der Vereinten Nationen und die in Artikel 1 des Nordatlantikvertrages genannte Pflicht aller Vertragspartner, sich um eine friedliche Streitbeilegung zu bemühen, könnte einen Ausschluss begründen.[175]

    Innere Angelegenheiten der Staaten, wie bspw. der Bruch rechtsstaatlicher Prinzipien, zählen hingegen wohl nicht dazu:

    „Nach Völkergewohnheitsrecht ist eine Suspendierung oder Beendigung des NATO-Vertrags gegenüber einer in wesentlicher Weise vertragsbrüchigen Vertragspartei grundsätzlich möglich, jedoch dürften innerstaatliche Demokratie- bzw. Rechtsstaatsdefizite diese Voraussetzung nicht erfüllen.“

    In jedem Fall müsste zwischen den übrigen Vertragsparteien Konsens darüber bestehen, dass ein wesentlicher Vertragsbruch vorliegt und das vertragsbrüchige Mitglied auszuschließen ist.[175]

    Kritik an der NATO

    Demonstration während des NATO-Gipfeltreffens in Istanbul im Juni 2004

    Kritiker aus der Friedensbewegung, der internationalen Entwicklungsökonomie und der marxistischen Theorie sehen in der NATO kein Verteidigungsbündnis, sondern ein Instrument zur Absicherung westlicher Machtinteressen, insbesondere der USA. Friedensinitiativen betonen, dass gerechte und nachhaltige Konfliktlösungen nicht durch Militärbündnisse wie die NATO, sondern nur über Institutionen wie die Vereinten Nationen oder die OSZE erreicht werden könnten.[176][177] In der Zeitschrift IPG-Journal stimmte 2017 der langjährige Kolumnist der International Herald Tribune, Jonathan Power, sogar der Einschätzung Donald Trumps zu, wonach die NATO „obsolet“ sei. Das Bündnis könne den zentralen Herausforderungen Europas – etwa der Flüchtlingskrise, dem internationalen Terrorismus oder ökologisch bedingten Konflikten – wenig entgegensetzen und fungiere nicht als Zusammenschluss gleichberechtigter Partner.[178]

    Über praktische Einwände hinaus entwickelten antiimperialistische Intellektuelle tiefgreifendere ideologische NATO-Kritik. Der Ökonom und Weltsystemtheoretiker Samir Amin bezeichnete das Bündnis als „militärischen Arm des kollektiven Imperialismus“, bestehend aus den USA, Europa und Japan. Die NATO diene nicht der Verteidigung, sondern der Durchsetzung einer „globalen Apartheidordnung“, welche die Dominanz kapitalistischer Zentren gegenüber dem globalen Süden durch ungleichen Tausch und strukturelle Gewalt aufrechterhalte.[179] Amins Analyse zufolge sichern NATO-Interventionen wie im Kosovo, in Afghanistan oder Libyen nicht Frieden, sondern zerstören bewusst souveräne Staaten, die sich neoliberaler Restrukturierung widersetzen.[180] Die Allianz sichere, so Amin, mit Hilfe permanenter militärischer Gewaltanwendung („permanenter Krieg“) globale Bedingungen für transnationales Finanzkapital und zementiere die Vormachtstellung durch fünf Monopole: militärisch, finanziell, technologisch, ressourcenbezogen und medial.[181][182] Diese Analyse wurde im Kontext der NATO-Reaktionen auf den Ukrainekrieg erneut aufgegriffen, als kritische Forscher das Bündnis als Akteur eines neuen „Hyper-Imperialismus“ charakterisierten, der militärische Expansion als Antwort auf ökonomischen Bedeutungsverlust instrumentalisiere.[183]

    Noam Chomsky begreift die NATO als „offensive Kraft außerhalb des Bündnisgebiets“, die primär US-amerikanischen Interessen diene und osteuropäische Staaten geopolitisch unterordne.[184] Tariq Ali spricht von einem „imperialen Gendarmen“, dem sich osteuropäische Eliten freiwillig unterordneten und der sie in fremde Militäreinsätze verstricke.[185] Der Friedensforscher Johan Galtung bedauert, dass Osteuropa nicht die Rolle einer „Brücke zwischen Ost und West“ einnehme, sondern durch die NATO in eine konfrontative Geopolitik gezwungen werde.[186] Die feministische Politikwissenschaftlerin Cynthia Enloe kritisiert, die NATO fördere militarisierte Männlichkeitsideale und untergrabe zivilgesellschaftliche Mitbestimmung.[187] Der Historiker David N. Gibbs wirft der NATO vor, völkerrechtswidrige Kriege unter Missachtung der UN-Charta zu führen,[188] während die Journalistin Katrina vanden Heuvel konstatierte, die NATO-Osterweiterung habe eine dauerhafte Spaltung Europas institutionalisiert und unabhängige Außenpolitik für neue Mitglieder verunmöglicht.[189]

    Siehe auch

    Literatur

    • Bastian Giegerich: Die NATO (= Elemente der Politik). Springer VS, Wiesbaden 2012, ISBN 978-3-531-18409-8.
    • Christian Greiner, Klaus A. Maier, Heinz Rebhan: Die NATO als Militärallianz. Strategie, Organisation und nukleare Kontrolle im Bündnis. 1949 bis 1959 (= Entstehung und Probleme des Atlantischen Bündnisses, Bd. 4). Im Auftrag des Militärgeschichtlichen Forschungsamtes hrsg. von Bruno Thoß, Oldenbourg, München 2003, ISBN 3-486-56757-8.
    • Gunther Hauser: Die NATO – Transformation, Aufgaben, Ziele. Lang, Frankfurt am Main [u. a.] 2008, ISBN 978-3-631-57367-9.
    • Mary Ann Heiss, S. Victor Papacosma (Hrsg.): NATO and the Warsaw Pact – Intrabloc Conflicts. Kent State University Press, Kent 2008, ISBN 978-0-87338-936-5 (englisch).
    • Dieter Krüger: Am Abgrund? Das Zeitalter der Bündnisse: Nordatlantische Allianz und Warschauer Pakt 1947 bis 1991. Parzellers Buchverlag, Fulda 2013, ISBN 978-3-7900-0459-5.
    • Moritz Pöllath: Eine Rolle für die NATO out-of-area? Das Bündnis in der Phase der Dekolonisierung 1949–1961, Frankfurt am Main u. a. (Peter Lang Edition, Schriftenreihe: Militärhistorische Untersuchungen, Band 15) 2017, ISBN 978-3-631-71502-4. ISBN 978-3-631-71501-7. ISBN 978-3-631-71503-1. ISBN 978-3-631-71504-8.
    • Heiko Reiter: Die neue Sicherheitsarchitektur der NATO. Vom Verteidigungsbündnis zur Interessengemeinschaft. In: KJ 2007, S. 124–143.
    • Sten Rynning: NATO. From Cold War to Ukraine, a History of the World’s Most Powerful Alliance. Yale University Press, New Haven/London 2024, ISBN 978-0-300-27011-2.
    • Mary Elise Sarotte: Nicht einen Schritt weiter nach Osten. Amerika, Russland und die wahre Geschichte der NATO-Osterweiterung. C. H. Beck, München 2023, ISBN 978-3-406-80831-9 (englisch: Not One Inch. America, Russia, and the Making of Post-Cold War Stalemate. New Haven 2021).[190]
    • Lothar Schröter, Die NATO im Kalten Krieg 1949–1991, Zwei Bände, Berlin 2009, 1196 S.
    • Lennart Taschenbrecker: Die völkerrechtliche Bewertung der NATO-Einsätze seit dem Ende der Sowjetunion aus dem Blickwinkel des NATO-Vertrages, Berlin (Duncker & Humblot) 2020, ISBN 978-3-428-15860-7. ISBN 3-428-15860-1. ISBN 978-3-428-55860-5.
    • Sascha Thamm: Institutionelle Reaktionen der NATO auf die Krisen des Bündnisses. Von der Gründung bis zum NATO-Doppelbeschluss. Der Andere Verlag, Osnabrück 2002, ISBN 3-936231-40-0.
    • Johannes Varwick (Hrsg.): Die Beziehungen zwischen NATO und EU. Partnerschaft, Konkurrenz, Rivalität? Barbara Budrich, Leverkusen 2005, ISBN 3-938094-10-9.

    Dokumentationen

    Commons: NATO – Sammlung von Bildern, Videos und Audiodateien
    Wiktionary: NATO – Bedeutungserklärungen, Wortherkunft, Synonyme, Übersetzungen

    Einzelnachweise

    1. a b Vergleich der Militärstärke von NATO und Russland im Jahr 2025. Abgerufen am 8. August 2025.
    2. NATO: Funding NATO. Abgerufen am 21. März 2025 (englisch).
    3. NATO’s motto. In: NATO. 20. Oktober 2016, abgerufen am 7. Juni 2018.
    4. NATO Headquarters Room 1
    5. Gaius Sallustius Crispus: De Catilinae coniuratione. 41 v. Chr. (Online-Ausgabe [abgerufen am 7. Juni 2018])., Kapitel 52, Satz 21
    6. web.archive.org: Der Beitritt Deutschlands zur NATO – 50 Jahre danach
    7. Bundesministerium der Verteidigung: Die NATO – Allianz für Sicherheit und Werte.
    8. Peter Lauterbach: Die Nato und ihre Werte. welt.de. 31. März 2009.
    9. Tilo Wagner: Portugal und die NATO. In: Deutschlandfunk. 19. November 2010, abgerufen am 12. März 2023.
    10. NORTH ATLANTIC MILITARY COMMITTEE DECISION ON M.C.14/1. (PDF) Abgerufen am 17. Juli 2018.
    11. Heinz Rebhan: Aufbau und Organisation der Luftwaffe 1955 bis 1971. In: Bernd Lemke, Dieter Krüger, Heinz Rebhan u. a. (Hrsg.): Die Luftwaffe 1950 bis 1970. Konzeption, Aufbau, Integration. Herausgegeben vom Militärgeschichtlichen Forschungsamt. Bd. 2, München 2006, S. 561.
    12. www.bundesarchiv.de
    13. E.G. Paulus: Die Bundesrepublik ist Mitglied der NATO (Artikel in der Süddeutschen Zeitung vom 10. Mai 1955 via CVCE).
    14. a b c d e Kai F. Hünemörder, Die Frühgeschichte der globalen Umweltkrise und die Formierung der deutschen Umweltpolitik (1950–1973), Franz Steiner Verlag, 2004, ISBN 3-515-08188-7.
    15. Lothar Rühl: Birst der Südost-Pfeiler? – Zwei Verbündete der Amerikaner sind wankend geworden, Die Zeit vom 23. August 1974.
    16. a b c Greece and NATO, nato.int (Ohne Datum, abgerufen am 12. August 2022).
    17. FAZ: Kollektiver Verteidigungsfall.
    18. tagesschau.de: Zeitgeschichte in der Tagesschau. Abgerufen am 4. Oktober 2021.
    19. Erklärung (Memento vom 28. September 2007 im Internet Archive)
    20. siehe auch Lettische SSR, Litauische SSR, Estnische SSR.
    21. Operation OCEAN SHIELD. NATO, abgerufen am 8. Januar 2021 (englisch).
    22. Counter-piracy operations (Archived). NATO, 19. Dezember 2016, abgerufen am 8. Januar 2021 (englisch).
    23. Présidence de la République, Discours De M. Nicolas Sarkozy, 7. November 2007
    24. Présidence de la République, ALLOCUTION DE M. LE PRÉSIDENT DE LA RÉPUBLIQUE FRANÇAISE, 7. Februar 2009
    25. Jennifer Rankin: Ex-Nato head says Putin wanted to join alliance early on in his rule The Guardian, 4. November 2021
    26. Michael Thumann: Der Geschichtsvollzieher Zeit Online, 24. Februar 2022
    27. Putin: Russland wegen NATO-Erweiterung "nicht übermäßig besorgt" – DW – 05.04.2004. Abgerufen am 14. Dezember 2024.
    28. Handelsblatt: Russland öffnet Ukraine den Weg in die Nato Handelsblatt, 2. Januar 2005
    29. Hannes Adomeit: Russische Militär- und Sicherheitspolitik in: Heiko Pleines, Hans-Henning Schröder (Hrsg.), Länderbericht Russland, Bundeszentrale für politische Bildung, Bonn 2010, ISBN 978-3-8389-0066-7, S. 268 f.
    30. Full text (PDF; 140 kB)
    31. Der unabhängige Analyst Keir Giles (CV) betonte im Februar 2010, dass die NATO als militärische Gefahr (nicht Bedrohung) bezeichnet werde: The Military Doctrine of the Russian Federation 2010.
    32. Nato.int, Pressemeldung vom 20. November 2010. Abgerufen am 21. November 2010.
    33. ALTBMD PO. ALTBMD Programme. NATO, 17. November 2011, archiviert vom Original (nicht mehr online verfügbar) am 13. Januar 2012; abgerufen am 1. Januar 2014 (englisch).
    34. Nato.int, Pressemeldung vom 20. November 2010, abgerufen am 21. November 2010.
    35. FAZ, abgerufen am 28. Oktober 2011.
    36. Ayla Jean Yackley: Turkey says NATO is option to defend Syrian border. Reuters, abgerufen am 1. Februar 2013.
    37. NATO: NATO support to Turkey: Background and timeline. Abgerufen am 1. Februar 2013.
    38. NATO: Four Patriot batteries operational in Turkey. Abgerufen am 1. Februar 2013.
    39. Felix F. Seidler: As the EU Crumbles, Only NATO Can Keep Europe Together. Royal United Services Institute, archiviert vom Original (nicht mehr online verfügbar) am 22. Juli 2013; abgerufen am 1. Februar 2013.
    40. Tobias Armbrüster: Interview mit Jan van Aken. Deutschlandfunk, abgerufen am 1. Februar 2013.
    41. www.nato.int: Readiness Action Plan.
    42. Statement by NATO Foreign Ministers, abgerufen am 1. April 2014.
    43. Pläne für Osteuropa verabschiedet: NATO schickt Tausende Soldaten. Auf tagesschau.de vom 14. Juni 2016.
    44. Gipfelerklärung von Wales (Memento vom 17. Oktober 2016 im Internet Archive) S. 22 (PDF; 276 kB); veröffentlicht am 5. September 2014, abgerufen am 2. November 2016.
    45. Russlands Angriffskrieg: Nato baut Hauptquartier für Ukraine-Einsatz in Deutschland auf. In: Der Spiegel. 14. Juni 2024, ISSN 2195-1349 (spiegel.de [abgerufen am 15. Juni 2024]).
    46. Björn Müller: Das Rahmennationenkonzept. In: Bundeszentrale für politische Bildung. 2. Mai 2019, abgerufen am 30. Dezember 2020.
    47. Warsaw Summit Communiqué: Issued by the Heads of State and Government participating in the meeting of the North Atlantic Council in Warsaw 8-9 July 2016. NATO, 3. August 2016, abgerufen am 19. Februar 2017 (englisch).
    48. Wissenschaftliche Dienste des Deutschen Bundestags: Kurzinformation: Zur Anwendung des NATO-Bündnisfalls im Konflikt zwischen der Türkei und dem „Islamischen Staat“ in Syrien. 16. Februar 2016.
    49. Kämpfe in Nordsyrien Die Sorge vor dem NATO-Bündnisfall, tagesschau.de, 14. Oktober 2019.
    50. Nordsyrien: 100.000 Menschen wegen türkischer Offensive auf der Flucht, Zeit Online, 11. Oktober 2019.
    51. Türkei startet Bodenoffensive. tagesschau.de, 10. Oktober 2019.
    52. Trump teilt wieder aus – auch gegen Merkel. n-tv.de. 16. Januar 2017.
    53. Nato: Eine Wertegemeinschaft, kein Geschäft, Zeit Online, 11. November 2016.
    54. Richard Herzinger: Der gefährlichste Antiamerikaner ist Donald Trump selbst. welt.de. 4. Juni 2017.
    55. Trump hält Nato nicht länger für obsolet, Zeit Online, 13. April 2017.
    56. Carsten Luther: Donald Trumps Ansprüche an die Nato, Zeit Online, 8. Juli 2018.
    57. Merkel sieht Stellung der USA als Supermacht schwinden. sueddeutsche.de. 20. Juli 2018.
    58. Florian Rötzer: US-Kongress will Nato-Austritt durch Donald Trump verhindern. heise.de. 25. Januar 2019.
    59. Frankreichs Präsident Macron nennt NATO „hirntot“. tagesschau.de, abgerufen am 2. Mai 2022.
    60. René Pfister: (S+) Mögliche Wiederwahl: So realistisch ist eine US-Diktatur unter Trump – die SPIEGEL-Titelstory. In: Der Spiegel. 20. Januar 2024, ISSN 2195-1349 (spiegel.de [abgerufen am 23. Januar 2024]).
    61. NATO2030. Abgerufen am 4. März 2021.
    62. Auswärtiges Amt: NATO 2030: Geeint in ein neues Zeitalter. Analyse und Empfehlungen der vom NATO-Generalsekretär eingesetzten Reflexionsgruppe. Abgerufen am 4. März 2021.
    63. Thomas de Maizière: NATO 2030: Die Zukunft der Allianz und die Rolle Deutschlands. In: Zeitschrift für Außen- und Sicherheitspolitik. Band 14, Nr. 4, 2021, ISSN 1866-2188, S. 367–379, doi:10.1007/s12399-021-00874-5.
    64. Finnland: Nato-Beitritt ohne Schweden möglich. 24. Januar 2023, abgerufen am 25. Januar 2023.
    65. dpa/AFP: Finnisches Parlament stimmt für NATO-Beitritt (1. März 2023)
    66. Verteidigungsbündnis: Ungarn ratifiziert Finnlands NATO-Beitritt. In: Tagesschau. ARD, 27. März 2023, abgerufen am 15. April 2025.
    67. Türkei stimmt für Nato-Beitritt Finnlands auf zdf.de, abgerufen am 1. April 2023
    68. a b Finnland ist jetzt Nato-Mitglied. In: spiegel.de. 4. April 2023, abgerufen am 4. April 2023.
    69. Nach langer Blockade – Türkisches Parlament stimmt NATO-Beitritt Schwedens zu. In: tagesschau.de. 23. Januar 2024, abgerufen am 24. Januar 2024.
    70. Welt.de: Türkei schließt Ratifizierung des schwedischen Beitritts ab
    71. Schwedens Nato-Beitritt: Orbans Ungarn sichert Zustimmung zu. In: fr.de. 26. Februar 2024, abgerufen am 26. Februar 2024.
    72. Stephan Löwenstein: Neuer Präsident unterschreibt Protokoll zu Schwedens NATO-Beitritt. In: FAZ.net. 5. März 2024, abgerufen am 7. März 2024.
    73. Florian Naumann: Jetzt Offiziell: Schweden ist Nato-Mitglied. In: merkur.de. 7. März 2024, abgerufen am 7. März 2024.
    74. Ronald D. Gerste: Unabhängigkeit von Schweden: Ein blutiger Weg zum eigenen Land. In: Die Zeit. 30. Mai 2023, ISSN 0044-2070 (zeit.de [abgerufen am 28. Februar 2024]).
    75. Linda Koponen: Schweden tritt der Nato bei: was die Erweiterung für die Ostsee bedeutet. In: Neue Zürcher Zeitung. 28. Februar 2024, ISSN 0376-6829 (nzz.ch [abgerufen am 28. Februar 2024]).
    76. Reinhard Wolff: Donald Trump möchte Grönland kaufen - Eine Insel als Ware. In: taz.de. 19. August 2019, abgerufen am 7. Januar 2025 (deutsch).
    77. „Teil unseres Landes“ - Trump entsendet Sohn zu Verhandlungen nach Grönland. In: Frankfurter Rundschau. 7. Januar 2025, abgerufen am 7. Januar 2025 (deutsch).
    78. Trumps Forderungen - Fünf Prozent für Verteidigung - und wieder Drohungen. Grönland und Panama: Trump schließt militärische Option nicht aus. In: tagesschau.de. 7. Januar 2025, abgerufen am 7. Januar 2025 (deutsch).
    79. Trump schließt Militäreinsatz gegen Grönland und Panamakanal nicht aus. In: spiegel.de. 7. Januar 2025, abgerufen am 7. Januar 2025 (deutsch).
    80. Grönlands Regierungschef weist Trump-Vorstoß entschieden zurück. In: spiegel.de. 8. Januar 2025, abgerufen am 8. Januar 2025 (deutsch).
    81. Kanzler erinnert an Völkerrecht Scholz weist Trump-Äußerungen zurück. In: tagesschau.de. 8. Januar 2025, abgerufen am 8. Januar 2025 (deutsch).
    82. Umstrittene Pläne - Warum Trump die Kontrolle über Grönland will. In: tagesschau.de. 8. Januar 2025, abgerufen am 8. Januar 2025 (deutsch).
    83. Ronja Kempin: Europas Sicherheit ohne die USA. SWP, 20. Februar 2025.
    84. Bündnisfall: Wenn der Beistand in der NATO in Gefahr gerät. Deutschlandfunk, 15. Februar 2024.
    85. Claudia Major: Die Rolle der Nato für Europas Verteidigung. Stand und Optionen zur Weiterentwicklung aus deutscher Perspektive. SWP-Studie 2019/S 25, 15. November 2019.
    86. Druck auf Präsident Selenskyj: Donald Trump setzt offenbar US-Hilfen für Ukraine aus. In: Der Spiegel. 4. März 2025, ISSN 2195-1349 (spiegel.de [abgerufen am 4. März 2025]).
    87. Von der Leyen schlägt 800-Milliarden-Euro-Plan für europäische Aufrüstung vor. Die USA sind raus, Europa will einsteigen. In: spiegel.de. 4. März 2025, abgerufen am 4. März 2025.
    88. NATO: The consultation process and Article 4. Abgerufen am 1. September 2021 (englisch).
    89. Christian Mölling: Die Zwei-Prozent-Illusion der Nato. Stiftung Wissenschaft und Politik, August 2014.
    90. Alexander Lanoszka: Do Allies Really Free Ride? In: Survival, Volume 57, Number 3, (Juni-Juli 2015), S. 133–151.
    91. Luis Kumpfmüller, AFP, Reuters: Verteidigungsbündnis: Nato verzeichnet Rekordanstieg von Verteidigungsausgaben. In: Die Zeit. 14. Februar 2024, ISSN 0044-2070 (zeit.de [abgerufen am 14. Februar 2024]).
    92. MC 14/3 (Final) (PDF; 186 kB) Overall Strategic Concept for the Defense of the North Atlantic Treaty Organization Area. NATO Strategy Documents 1949–1969. S. 345–370.
    93. Flexible Response- das Konzept der abgestuften Abschreckung in der Google-Buchsuche.
    94. nato.int (Memento vom 11. Oktober 2003 im Internet Archive)
    95. Otfried Nassauer: US-Atomwaffen in Deutschland und Europa, August 2007.
    96. Matthias Gebauer und John Goetz: Atomwaffen in Deutschland. USA haben Nuklear-Arsenal in Ramstein geräumt, Spiegel Online, abgerufen am 17. April 2021.
    97. Rebecca Johnson, Acronym Institute for Disarmament Policy: Zeit für ein atomwaffenfreies Europa (Memento vom 12. Februar 2009 im Internet Archive), April 2007.
    98. Hans M. Kristensen, Natural Resources Defense Council: U.S. Nuclear Weapons Withdrawn From the United Kingdom (Memento des Originals vom 23. März 2009 im Internet Archive)  Info: Der Archivlink wurde automatisch eingesetzt und noch nicht geprüft. Bitte prüfe Original- und Archivlink gemäß Anleitung und entferne dann diesen Hinweis.@1@2Vorlage:Webachiv/IABot/www.fas.org, abgerufen am 26. Juni 2008.
    99. Rebecca Johnson, Nicola Butler, Stephen Pullinger, Acronym Institute for Disarmament Policy: Worse than irrelevant? British nuclear weapons in the 21st century (PDF; 998 kB), 2006.
    100. NATO: Alliance Maritime Strategy. Abgerufen am 23. April 2013.
    101. Felix F. Seidler: Slowing Alliance – NATO’s New Maritime Strategy and the Need for Reform. Royal United Services Institute, archiviert vom Original (nicht mehr online verfügbar) am 28. Juli 2013; abgerufen am 23. April 2013.
    102. NATO 2022 strategic concept. (PDF) NATO, Juni 2022, abgerufen am 29. Juni 2022 (englisch).
    103. NATO Topics: The NATO Headquarters (englisch).
    104. NATO-Pomp und Zeremonien für Trump. Euronews, 24. Mai 2017, abgerufen am 26. Mai 2017.
    105. Artikel 9
    106. NATO Organization: Who’s who? (englisch).
    107. NATO Topics: Nuclear Planning Group (englisch).
    108. The Defence Planning Committee (Archived) (englisch).
    109. NATO Topic: The NATO Secretary General (englisch)
    110. Press Release (2022) 107 – NATO Secretary General at Allied Command Operations change of command (englisch)
    111. NATO Topics: NATO Headquarters (englisch).
    112. a b c Defence Expenditure of NATO Countries (2014–2024). (PDF) In: NATO.int. 17. Juni 2024, abgerufen am 18. Juni 2024 (englisch).
    113. Julia Wäschenbach, ARD Stockholm: Staaten gaben 2023 laut SIPRI-Bericht so viel für Militär aus wie nie. Abgerufen am 18. Juni 2024.
    114. Frankreich: Rückkehr in die Nato, SZ.de vom 17. Mai 2010; abgerufen am 24. Juli 2016.
    115. Informationen des frz. Außenministeriums bzgl. NATO (englisch) (Memento vom 29. Juni 2011 im Internet Archive).
    116. diepresse.com vom 17. März 2009: Parlament segnet Frankreichs Rückkehr in die Nato ab.
    117. John C. Loulis: Papandreou’s Foreign Policy, in: Foreign Affairs, Jg. 63 (1984), Nr. 2, S. 375–391. doi:10.2307/20042189
    118. Kroatien und Albanien unterzeichnen Verträge. NATO wird um zwei Staaten erweitert (Memento vom 14. Februar 2009 im Internet Archive). Auf: tagesschau.de.
    119. Weg frei für NATO-Beitritt Kroatiens und Albaniens: Kroatien und Albanien steht nach Angaben der US-Regierung der Weg zur Aufnahme in die NATO frei. (Memento vom 15. Oktober 2009 im Internet Archive)
    120. Vor Jubiläumsgipfel in Straßburg, Kehl und Baden-Baden. NATO nimmt Albanien und Kroatien auf (Memento vom 3. April 2009 im Internet Archive). Auf: tagesschau.de.
    121. Peter Mühlbauer: NATO lädt Montenegro zum Beitritt ein. Telepolis, 2. Dezember 2015.
    122. Athen blockiert Beitritt – NATO-Streit um Mazedonien.
    123. Nato bereitet Aufnahme Nordmazedoniens vor. In: Zeit Online. 2. Februar 2019, abgerufen am 17. Februar 2020: „Die Mitgliedsländer des Militärbündnisses wollen am Mittwoch das Protokoll zur Aufnahme unterzeichnen, teilte Stoltenberg auf Twitter mit. „Am 6. Februar werden wir Geschichte schreiben.““
    124. North Macedonia joins NATO as 30th Ally NATO, nato.int, 27. März 2020, abgerufen am 27. März 2020.
    125. Art. 5 Abs. 3 des Regelungsvertrags vom 12. September 1990 (BGBl. II S. 1318).
    126. Kosovo-Mandat der Bundeswehr verlängert. Auswärtiges Amt, 9. Juni 2011, abgerufen am 9. Dezember 2012.
    127. n-tv NACHRICHTEN: NATO-Einsatz in Afghanistan ist Geschichte. Abgerufen am 23. August 2021.
    128. BVerfG-Urteil vom 22. November 2001
    129. Heinrich Brauss – Assistant Secretary General for Defence Policy and Planning. NATO, 16. Oktober 2013, abgerufen am 18. August 2019 (englisch).
    130. Matthias Kolb: Zuständig für Russland und Rüstungskontrolle. In: sueddeutsche.de. 24. Juli 2019, abgerufen am 12. Dezember 2019.
    131. NATO: Funding NATO. Abgerufen am 22. März 2025 (englisch).
    132. Text des Nordatlantikvertrags auf der offiziellen Seite der NATO, abgerufen am 13. Dezember 2024.
    133. a b NATO Handbook. Public Diplomacy Division, NATO, 2006, Brüssel, S. 183 und S. 189
    134. a b c Hannelore Crolly: Ukraine und Georgien dürfen vorerst nicht in Nato. Welt, 1. Dezember 2008
    135. Beitritt von Georgien und Ukraine: Nato droht neuer Streit. Süddeutsche Zeitung, 17. Mai 2010
    136. Gipfelerklärung von Bukarest 2008. Ständige Vertretung der Bundesrepublik Deutschland bei der Nordatlantikvertrags-Organisation Brüssel, 2008, Absatz 23
    137. Russische Forderung: Nato soll der Ukraine die Tür zuschlagen.Spiegel, 11. Dezember 2021
    138. Christoph Hasselbach: Ukraine: Ewig im Wartesaal der NATO? Deutsche Welle, 12. Februar 2022
    139. Bernd Riegert: NATO-Gipfel beschließt nur kleine neue Erweiterungsrunde. In: Deutsche Welle. 3. April 2008, abgerufen am 17. Februar 2020: „Die NATO-Staats- und Regierungschefs beschlossen außerdem, mit Bosnien-Herzegowina und Montenegro intensive Gespräche zur Vorbereitung einer Mitgliedschaft zu beginnen.“
    140. Nato: Neuer Aktionsplan für Bosnien-Herzegowina. In: Hürriyet. 5. Dezember 2018, abgerufen am 17. Februar 2020: „Die Außenminister der Bündnisstaaten eröffneten dem Balkanland am Mittwoch die Möglichkeit, den Aktionsplan zur Mitgliedschaft auszulösen.“
    141. WDR Europa Forum: Thaci bekräftigt, dass das Kosovo die Mitgliedschaft in der Europäischen Union wie auch der Nato anstrebt.
    142. NATO PA. 17. Januar 2024, abgerufen am 2. April 2024 (englisch).
    143. Beitritt von Georgien und Ukraine. Nato droht neuer Streit, Süddeutsche Zeitung, abgerufen am 17. Mai 2010.
    144. Ukraine und Georgien dürfen vorerst nicht in Nato, Welt Online.
    145. Punkt 23: Die NATO begrüßt die euro-atlantischen Bestrebungen der Ukraine und Georgiens, die dem Bündnis beitreten wollen. Wir kamen heute (sc. 4. April 2008) überein, dass diese Länder NATO-Mitglieder werden. Beide Staaten haben wertvolle Beiträge zu Bündnisoperationen geleistet. Wir begrüßen die demokratischen Reformen in der Ukraine und in Georgien und hoffen auf freie und faire Parlamentswahlen in Georgien im Mai. MAP-Status ist für die Ukraine und Georgien der nächste Schritt auf ihrem direkten Weg zur Mitgliedschaft. Heute machen wir deutlich, dass wir die MAP-Anträge dieser Länder unterstützen. Daher werden wir jetzt mit beiden in eine Phase intensiven Engagements auf hoher politischer Ebene eintreten, um die noch offenen Fragen im Zusammenhang mit ihren MAP-Anträgen zu lösen. Gipfel-Erklärung von Bukarest, 2. bis 4. April 2008 Treffen des Nordatlantikrats auf Ebene der Staats- und Regierungschefs (Memento vom 1. Januar 2015 im Internet Archive); MAP bedeutet Membership Action Plan, siehe Hannelore Crolly, Ukraine und Georgien dürfen vorerst nicht in Nato, Die Welt 1. Dezember 2008, vorige Anmerkung.
    146. Ukraine rückt von Nato-Mitgliedschaft ab, in: Rheinische Post vom 6. April 2010.
    147. Selenski bekräftigt in Brüssel den prowestlichen Kurs der Ukraine – Nato sagt weitere Unterstützung im Schwarzen Meer zu, in: Neue Zürcher Zeitung vom 4. Mai 2019.
    148. Der Spiegel: Nato geht noch engere Partnerschaft mit der Ukraine ein – Der Spiegel – Politik. Abgerufen am 12. Juni 2020.
    149. NATO – News: Brussels Summit Communiqué issued by the Heads of State and Government participating in the meeting of the North Atlantic Council in Brussels 14 June 2021, 14-Jun.-2021.
    150. Wolodymyr Selenskyj: Ukraine beantragt beschleunigten Nato-Beitritt – Der Spiegel, 30-Sep.-2022.
    151. „Österreich wäre noch immer willkommen“, derStandard.at vom 2. April 2008.
    152. NATO Press Release (2007)058 – 23 May 2007. Abgerufen am 5. Juni 2022.
    153. Russland und die "NATO-Partnerschaft für den Frieden". Pro Zukunft, 25. Mai 1999, abgerufen am 5. Juni 2022.
    154. Stephan Löwenstein: Schweiz, Österreich, Irland, Malta für mehr NATO-Kooperation. In: FAZ.net. 7. Mai 2024, abgerufen am 28. Dezember 2024.
    155. Srbija je u ovom trenutku najjača vojna sila na zapadnom Balkanu.
    156. Šutanovac: NATO više nije neprijatelj (Memento vom 8. Februar 2010 im Internet Archive), Blic Online, 5. Februar 2010.
    157. Die euro-atlantischen Integrationen Serbiens (Memento vom 26. Juli 2011 im Internet Archive), glassrbije.org, 12. Februar 2009.
    158. Patriarch Irinej, Blic, 29. Januar 2010 Nema potrebe da zaziremo od Evropske unije.
    159. Serbia moves back to center stage, World Politics review, 19. November 2009.
    160. Aleksandar Kozunin, Botschafter der Russischen Föderation in Belgrad: NATO nije jedini put Srbije, in: Vecernje Novosti, 4. Februar 2010.
    161. Deutsche Welle (www.dw.com): Serbien auf dem Schachbrett der Mächtigen. In: DW. 13. Juni 2015, abgerufen am 8. Februar 2021.
    162. Serbia’s Decade Of Denial. Abgerufen am 8. Februar 2021 (englisch).
    163. Marija Mandić: Official Commemoration of the NATO Bombing of Serbia. A Case Study of the Fifteenth Anniversary. Hrsg.: Institut für Ost- und Südosteuropaforschung (= Südosteuropa). De Gruyter, Regensburg 2016, S. 460–481 (sanu.ac.rs [PDF]).
    164. Агенције: Србија неће заборавити. Abgerufen am 8. Februar 2021.
    165. RTS, Radio televizija Srbije, Radio Television of Serbia: Oбележавање Дана сећања на страдале у НАТО агресији. Abgerufen am 8. Februar 2021.
    166. RTS, Radio televizija Srbije, Radio Television of Serbia: Деветнаеста годишњица НАТО бомбардовања. Abgerufen am 8. Februar 2021.
    167. Вучић: Парада да буде 9. маја, а не на годишњицу агресије НАТО. Abgerufen am 8. Februar 2021.
    168. Johannes Varwick: Die NATO. Vom Verteidigungsbündnis zur Weltpolizei?, München 2008, ISBN 978-3-406-56809-1, S. 111 ff.
    169. Ralf Fücks: Israel in die Nato! Nahost-Debatte. In: Der Spiegel online. www.spiegel.de, 20. Juli 2006, abgerufen am 13. Februar 2024.
    170. Israels Botschafter für Nato-Mitgliedschaft, in: Handelsblatt vom 31. Januar 2008.
    171. Israel sucht Nähe zu Nato und EU, in: Handelsblatt vom 26. Januar 2005.
    172. Der Nordatlantikvertrag. In: nato.int. 4. April 1949, abgerufen am 12. April 2023.
    173. a b c Wissenschaftliche Dienste des Deutschen Bundestages: Sanktionsmöglichkeiten bei der Verletzung demokratischer und rechtsstaatlicher Grundsätze durch einen NATO-Mitgliedstaat. (PDF; 240 kB) In: bundestag.de. 9. August 2016, abgerufen am 12. April 2023.
    174. Daniel Derya Bellut: Steht die Türkei vor dem NATO-Rauswurf? In: dw.com. 29. Oktober 2019, abgerufen am 13. April 2023.
    175. a b c Wissenschaftliche Dienste des Deutschen Bundestages: Rechtliche Möglichkeiten des Ausschlusses eines NATO-Mitgliedstaates aus dem NATO-Bündnis. (PDF; 100 kB) In: bundestag.de. 25. Januar 2018, abgerufen am 12. April 2023.
    176. Kritik an Nato-Gipfel aus der Friedensbewegung
    177. Die Initiative “Nein zum Krieg – Nein zur NATO”
    178. Jonathan Power: Trump hat recht: Die NATO ist obsolet – Das Militärbündnis kann die aktuellen Probleme Europas nicht lösen. IPG-Journal. 27. Februar 2017.
    179. Samir Amin: The Implosion of Contemporary Capitalism. Hrsg.: Monthly Review Press. 2013, ISBN 978-1-58367-420-8, S. 143 (englisch, monthlyreview.org).
    180. Samir Amin: Imperialism and Globalization. In: Monthly Review. Band 53, Nr. 2, Juni 2001 (englisch, monthlyreview.org [abgerufen am 5. März 2025]).
    181. Samir Amin: Beyond Liberal Globalization: A Better or Worse World? In: Monthly Review. Band 58, Nr. 7, Dezember 2006, S. 48 (englisch, monthlyreview.org [abgerufen am 5. März 2025]).
    182. Samir Amin: How to Defeat the Collective Imperialism of the Triad. In: Katehon. 2016 (englisch, katehon.com [abgerufen am 5. März 2025]).
    183. Hyper-Imperialism: A Dangerous Decadent New Stage. In: Tricontinental Institute. 23. Januar 2024, abgerufen am 19. Juli 2025 (englisch).
    184. Noam Chomsky: Hegemony or Survival: America's Quest for Global Dominance. Metropolitan Books, 2003, ISBN 978-0-8050-7400-0, S. 89 (englisch).
    185. Tariq Ali: The Extreme Centre: A Warning. Verso, 2015, ISBN 978-1-78478-262-7, S. 142 (englisch).
    186. Johan Galtung: Peace by Peaceful Means: Peace and Conflict, Development and Civilization. SAGE Publications, 1996, ISBN 978-0-8039-7511-8, S. 159 (englisch).
    187. Cynthia Enloe: Globalization and Militarism: Feminists Make the Link. Rowman & Littlefield, 2007, ISBN 978-1-4422-6543-1, S. 31 (englisch).
    188. David N. Gibbs: First Do No Harm: Humanitarian Intervention and the Destruction of Yugoslavia. Vanderbilt University Press, 2009, ISBN 978-0-8265-1641-1, S. 219 (englisch).
    189. Katrina vanden Heuvel: NATO’s dangerous eastward expansion. In: The Washington Post. 8. April 2014 (englisch, washingtonpost.com [abgerufen am 3. Juli 2022]).
    190. Rezensionen: Andreas Hilger: M. Sarotte: Not One Inch. In: H-Soz-Kult, 17. Mai 2022; Fred Kaplan: “A Bridge Too Far”. In: The New York Review of Books. Band 69, Nr. 6, 7. April 2022 (englisch).

    Koordinaten: 50° 52′ 50″ N, 4° 25′ 20″ O