Netzwerkanalysator
Ein Netzwerkanalysator (englisch Network Analyzer, kurz: NWA, VNA oder NA) wird in der Elektronik, besonders in der Nachrichtentechnik und der Hochfrequenztechnik eingesetzt, um die Streuparameter (S-Parameter),[1] also die Wellengröße der Reflexion und Transmission an elektrischen Toren als Funktion der Frequenz zu messen. Netzwerkanalysatoren werden im Bereich der elektronischen Schaltungsentwicklung und als Prüfmittel in der Produktion eingesetzt. Sie sind nicht mit den in Rechnernetzen eingesetzten Protokollanalysatoren zu verwechseln.


Anwendungen von Netzwerkanalysatoren liegen bei dem Ermitteln der Übertragungseigenschaften von beispielsweise Filtern oder Verstärkern bis hin zur Vermessung komplexer Übertragungsstrecken. Durch die Allgemeinheit der Messung lassen sich Netzwerkanalysatoren in Kombination mit entsprechenden Antennen und Signalverarbeitungssoftware zur Auswertung der Messdaten auch als einfaches Synthetic Aperture Radar (SAR) einsetzen, beispielsweise im Bereich der Werkstoffkunde, um Fremdeinschlüsse in Materialproben zu finden.
Als wesentliche Eigenschaft wird bei einem Netzwerkanalysator das Messobjekt (kurz MO oder DUT, englisch Device Under Test), beispielsweise eine elektronische Baugruppe wie ein Filter, durch im Netzwerkanalysator eingebaute Messgeneratoren (Sender) gespeist und zugleich die dabei auftretenden Signaländerungen durch Messempfänger im Netzwerkanalysator erfasst. Damit lässt sich die Messung von Sende- und Empfangssignal als relative Messung gestalten und die Messwerte zueinander in Relation setzen. Durch einen Netzwerkanalysator wird somit das Messobjekt nicht in seinem regulären Anwendungsumfeld belassen und dort verschiedenartige Messungen durch ein sich möglichst passiv verhaltendes Messgerät vorgenommen, wie es beispielsweise bei einem Spektrumanalysator der Fall ist, sondern das Messobjekt wird für sich alleine vom Netzwerkanalysator versorgt und dabei in seinen Eigenschaften vermessen. Deshalb zählen Netzwerkanalysatoren im Bereich der elektrischen Messtechnik zu den umfangreichsten Messgeräten.
Prinzip
Der Netzwerkanalysator erzeugt im einfachsten Fall über seinen Testgenerator ein sinusförmiges Testsignal. Der Frequenzbereich umfasst mehrere Dekaden; das Angebot an Geräten deckt praktisch alle technisch genutzten Frequenzbereiche zwischen 10 Hz bis über 1 THz[2] ab. Der tatsächlich verwendete Frequenzbereich ist aber durch den Aufbau des jeweiligen Analysators, die Art der Prüfung und durch die Eigenschaften des Messobjekts meist auf einen deutlich engeren Frequenzbereich eingeschränkt. Das Testsignal bei einer bestimmten Frequenz bewirkt bei einem linearen Testobjekt (DUT) an dessen Ausgang eine ebenfalls sinusförmige Reaktion, welche sich im Allgemeinen in Amplitude und Phasenlage vom Testsignal unterscheidet.
Skalarer Netzwerkanalysator
Ein skalarer Netzwerkanalysator (SNA) – diese Geräte sind heute als Messgeräte kaum noch üblich – erfasst dabei nur die unterschiedlichen Amplituden des Testsignales und des vom DUT gelieferten Reaktionssignales und ist im Aufbau einfach gestaltet.
Vektorieller Netzwerkanalysator
Ein vektorieller Netzwerkanalysator (VNA) – üblicherweise und auch im folgenden Text wird unter einem Netzwerkanalysator nur noch ein solcher verstanden – erfasst die Amplitude und Phasenlage als komplexe Größe und kann somit auch die S-Parameter komplexwertig ausdrücken. Genaugenommen werden keine Vektoren, sondern der Phasor, zusammengesetzt aus einem Betrag und einem Winkel, gemessen. Jeder Typ von Netzwerkanalysator misst sowohl das von ihm erzeugte Testsignal als auch das vom DUT veränderte Reaktionssignal und setzt diese Signale in Bezug. Dadurch lässt sich allgemein die für hohe Genauigkeitsanforderungen aufwändige Absolutwertmessung auf die mit weniger Aufwand realisierbare relative Messung reduzieren.
Vektorielle Netzwerkanalysatoren sind durch einige prinzipbedingte Vorteile gekennzeichnet:
- Eine Systemfehlerkorrektur im Rahmen der Kalibrierung ist nur bei komplexwertiger Signalverarbeitung möglich.
- Mit der Systemfehlerkorrektur zusammenhängende Verfahren wie die rechnerische Kompensation der Messobjektaufnahme oder das sogenannte rechnerische oder virtuelle Einbetten des Prüflings in ein physikalisch nicht vorhandenes äußeres Koppelnetzwerk (englisch embedding and deembedding) ist prinzipbedingt nur bei komplexer Signalverarbeitung möglich.
- Eine Zeitbereichsanalyse ist nur bei komplexwertigen Messdaten eindeutig möglich, da die Darstellung als Funktion der Zeit die Transformation der Messdaten in den Zeitbereich bedingt.
- Übliche Abbildungen wie die Darstellung im Smith-Diagramm sind erst durch komplexe Messdaten eindeutig.
Netzwerkanalysatoren können nach dem Homodynprinzip oder etwas aufwändiger nach dem Heterodynprinzip aufgebaut sein:
- Beim Homodynprinzip existiert im Messgerät nur ein einzelner Oszillator, welcher das Testsignal liefert und als Oszillatorquelle für die Mischer im Empfangsteil dient.
- Komplexere Netzwerkanalysatoren basieren auf dem Heterodynprinzip, wo der Oszillator für den Testgenerator von den Oszillatoren in den einzelnen Empfängern, den sogenannten LO-Oszillatoren, getrennt ist, und eine größere Variation an Messungen erlaubt.
Aufbau

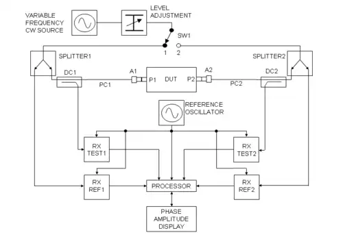
Ein Netzwerkanalysator besteht aus zwei oder mehr Ports, auch als Messtor bezeichnet. Um ein Zweitor, beispielsweise ein Filter, ein Kabel oder eine Verstärkerstufe, in den S-Parametern vermessen zu können, sind zwei Ports nötig. Sie sind im Diagramm am Messobjekt (DUT) mit P1 und P2 bezeichnet. Übliche Netzwerkanalysatoren verfügen daher über zwei, größere Geräte über vier oder mehr Tore, um auch Mehrtore ohne aufwändiges Umstecken vermessen zu können. Zur Erzielung noch höherer Torzahlen können externe Umschalter, sogenannte Schaltmatrizen, verwendet werden.[3]
Jedes Messtor an einem üblichen Netzwerkanalysator kann sowohl als Sender als auch als Empfänger betrieben werden, die Messtore sind symmetrisch aufgebaut und verfügen über jeweils eine dezidierte im NA eingebaute Messtorschaltung. Zur Reduzierung von Asymmetrien bei dem im Messverlauf unter Umständen notwendigen Umstecken des Prüflings und der unterschiedlichen Eigenschaften von Stecker und Buchsen werden NA auch mit speziellen „geschlechtslosen Verbindern“ wie der APC-Verbindung (englisch Precision Connector) ausgestattet, in der Skizze mit A1 und A2 bezeichnet. Daneben sind auch N-Steckverbinder mit hochwertigen Prüfkabeln gebräuchlich.
Die in jedem Tor des NA angebrachte Messtorschaltung besteht im Prinzip aus folgenden Komponenten, wie auch im Blockschaltbild dargestellt:
- Direkt am Messtor ein Richtkoppler (DC), welcher eine Trennung zwischen aus dem Tor des NA hinaus laufender und in das Tor einlaufender Welle vornimmt. Die einlaufende (am DUT reflektierte) Welle wird dabei ausgekoppelt und direkt einem dem Tor zugeordneten Messempfänger, in der Blockdarstellung als RX-Test bezeichnet, zugeleitet.
- Um das Tor aktiv vom NA anspeisen zu können, befindet sich hinter dem Eingangsrichtkoppler ein Leistungsteiler, welcher das vom Generator erzeugte Testsignal aufteilt: Ein Teil wird direkt dem zweiten Messempfänger, in der Blockdarstellung als RX-Ref bezeichnet, zugeleitet, der andere Teil wird zur Anspeisung des Messobjekts verwendet.
- Weiters weist ein Messtor zwei fix zugeordnete Empfänger auf: Ein Empfänger (RX-Test) für die Messung des extern auf den Eingang einlaufenden Signals und ein Messempfänger (RX-Ref) für die Messung des Generatorsignals.
- Je nach Umfang der Ausstattung weist der NA, wie im Bild dargestellt, nur einen umschaltbaren Testgenerator auf, der wahlweise auf einen der Ausgänge geschaltet werden kann. Komplexere NA besitzen mehrere unabhängige Testgeneratoren. Jeder Testgenerator ist üblicherweise auch in seiner Amplitude über ein nachgeschaltetes einstellbares Dämpfungsglied veränderbar.
Umfangreichere Netzwerkanalysatoren bieten darüber hinaus zusätzliche Möglichkeiten, die einzelnen Verbindungen in der Messtorschaltung über nach außen geführte Eichleitungen zu trennen. Normalerweise sind diese Eichleitungen als Brückenverbindung geschlossen, durch das Öffnen der Brücken können bei Bedarf andere Verschaltungen im Eingangsbereich vorgenommen werden. Beispielsweise ist damit eine direkte Signaleinspeisung zum Eingang des Messempfängers unter Umgehung des eingangsseitigen Richtkopplers möglich oder es können zusätzliche Dämpfungsglieder vor den Empfängern geschaltet werden.
Die einzelnen Messempfänger – für einen Netzwerkanalysator mit zwei symmetrischen Ports sind wie in der Blockdarstellung dargestellt vier Messempfänger nötig – weisen bei dem üblichen Heterodynprinzip einen vom Testgenerator unabhängigen Lokaloszillator auf, welcher unabhängig vom Testgenerator veränderbar ist und die empfangenen Signale in die Zwischenfrequenzlage (ZF) umsetzt. Diese ZF wird durch schnelle Analog-Digital-Umsetzer digitalisiert. In der nachfolgenden digitalen Signalverarbeitung in einem Mikroprozessor, in Kombinationen mit spezieller Hardware wie Field Programmable Gate Array (FPGAs) und darin aufgebauten I/Q-Demodulatoren, werden daraus komplexwertige Basisbandsignale erzeugt, welche die Rohmesswerte bilden. Nach Durchlaufen der Systemfehlerkorrektur werden aus den Rohmesswerten die einzelnen Streuparameter des Messobjektes numerisch berechnet.
Messabfolge


Die Messung der Streuparameter, jeweils bei einer bestimmten Frequenz, lassen sich wie am rechts dargestellten Zweitor als folgende vereinfachte Abfolge beschreiben:
- S11 wird aus dem Verhältnis von reflektiertem zu gesendetem Signal ermittelt. Sie stellt die Eingangsreflexion am ersten Tor dar.
- S21 wird aus dem Verhältnis von übertragenem zu gesendetem Signal ermittelt. Sie stellt die Vorwärtstransmission vom ersten zum zweiten Tor des Messobjektes dar.
Um alle vier Parameter des Zweitors zu ermitteln, wird der Testgenerator mit dem Umschalter SW1 auf den anderen Port umgeschaltet. Der Ablauf beider obiger Punkte wiederholt sich in spiegelbildlicher Weise, um die beiden fehlenden Parameter S22 (Ausgangsreflexion am Tor 2) und S12 (Rückwärtstransmission von Tor 2 zu Tor 1) zu ermitteln. Bei Netzwerkanalysatoren mit einem eigenen Testgenerator pro Port entfällt der Umschaltvorgang. Jeder der vier S-Parameter ist komplexwertig, besteht also aus der Angabe eines Betrags und eines Winkels.
Dieser Durchlauf (englisch sweep) wird über den gewählten Frequenzbereich mit einer bestimmten spektralen Schrittweite automatisch durchgeführt. Praktisch alle Netzwerkanalysatoren besitzen die Möglichkeit, Messwerttabellen auf Datenträgern zu speichern oder über Datenverbindungen wie LAN-Verbindungen zu übertragen. Ein übliches Daten-Austauschformat ist das Touchstone-Dateiformat, welches auch in vielen Programmen zur Schaltungssimulation als Datensatz direkt eingelesen und weiter verarbeitet werden kann.
Einen Sonderfall stellt die Messung von Antennen dar, da diese nur über ein Tor verfügen und das übertragene Signal abstrahlen. Bei sogenannten Antennenanalysatoren basierend auf einem Netzwerkanalysator, welche je nach Ausführung des Gerätes auch nur über einen Port verfügen, wird nur der Streuparameter S11 ermittelt, woraus sich unter anderem die Bandbreite der Antenne und das frequenzabhängige Stehwellenverhältnis direkt ermitteln lassen.
Netzwerkanalysatoren mit eingebautem Bildschirm zeigen die gemessenen S-Parameter als Amplituden- oder Phasengang als Funktion der Frequenz oder in komplexer Darstellung in einem Smith-Diagramm an. Die Darstellung im Smith-Diagramm ist bei der Eingangs- und Ausgangsreflexion (S11 und S22) von Interesse. Sie dient beispielsweise dazu, die geeignete Impedanzanpassung (englisch Matching) zur Leistungsanpassung zu ermitteln.
Manche Netzwerkanalysatoren bieten darüber hinaus weitere Darstellungsmöglichkeiten, wie beispielsweise die Anzeige der Gruppenlaufzeit über die Frequenz. Die Gruppenlaufzeit des gewählten S-Parameters wird durch Ableitung des Phasenganges ermittelt, die numerische Berechnung und Darstellung als Diagramm übernimmt der im Messgerät eingebaute Rechner.
Kalibrierung und Systemfehlerkorrektur

Die einzelnen Komponenten in der Messtorschaltung eines Netzwerkanalysators und der zusätzlich verwendeten Komponenten wie Messkabeln sind fehlerbehaftet. Dabei muss zwischen zwei grundsätzlichen Arten von Fehlern unterschieden werden:
- Zufällige Messabweichungen die beispielsweise im Rahmen von Rauschen auftreten. Diese Abweichungen können nur statistisch erfasst und grundsätzlich nicht mit der Systemfehlerkorrektur minimiert werden.
- Systematische Messabweichungen wie Frequenz- und Phasengang des Messgeräts und der Kabel sind dadurch gekennzeichnet, dass sie reproduzierbar und zeitlich unveränderlich vorhanden sind und sich besonders bei höheren Frequenzen stark auf die Messergebnisse auswirken. Sie können mittels einer numerischen Systemfehlerkorrektur weitgehend kompensiert werden.
Für die Systemfehlerkorrektur ist es notwendig, die systematischen Messabweichungen zunächst zu erfassen, um sie anschließend aus den gemessenen Rohmesswerten entfernen zu können. Diese Messung der Systemfehler erfolgt im Rahmen der Kalibrierung des Netzwerkanalysators, üblicherweise unmittelbar vor der eigentlichen Messung und bei einem dem eigentlichen Messaufbau möglichst nahe kommenden physischen Aufbau. Im Rahmen der Kalibrierung sollen dabei die auch später bei der eigentlichen Messung eingesetzten Komponenten wie Koaxialkabel, Steckverbindungen oder zusätzliche Dämpfungsglieder mit erfasst werden. Trotzdem können im Rahmen lange dauernder Messabläufe kleinere systematische Abweichungen auftreten, beispielsweise infolge einer Temperaturänderung des Gerätes. In diesen Fällen kann es notwendig sein, die Kalibrierung in bestimmten Abständen zu wiederholen.
Zur Kalibrierung werden anstatt des Messobjekts nacheinander verschiedene Kalibrierstandards mit bekannten elektrischen Eigenschaften eingesetzt und die dabei auftretenden Messwerte ermittelt. Da die Eigenschaften der Kalibrierstandards im Rahmen eines gewissen Fehlers schon bekannt sind, sind damit gemessene Abweichungen eine Folge der systematischen Abweichung. Bei den anschließenden Messungen werden die erhaltenen Rohmesswerte mit den bei der Kalibrierung ermittelten Fehlerkoeffizienten verrechnet und so die durch den Netzwerkanalysator und den Aufbau systematisch verursachten Fehler kompensiert.
Jede Veränderung des Messfrequenzbereiches wie höhere oder tiefere Frequenzen, der Wechsel der Messleitungen, Modifikationen der Anschlüsse, Veränderungen an den Eichleitungen und Ähnliches mehr machen eine Neukalibrierung erforderlich. Je nach Methode und Anzahl der Messtore müssen zur Kalibrierung mehrere Messungen mit den entsprechenden Standards durchgeführt werden. Somit kann ein Kalibirierungsvorgang mehrere Minuten in Anspruch nehmen. Die Zeit hängt zusätzlich noch von der Messkonfiguration des NA ab. Je mehr Messpunkte innerhalb des gewünschten Frequenzbereiches sind und je länger die Wartezeit (Einschwingzeit) bei einem Messpunkt ist, desto länger dauert die Kalibrierung. Darüber hinaus existieren auch automatische Kalibriereinrichtungen, die die unterschiedlichen für eine Kalibrierung notwendigen Standards in einem kompakten Gehäuse kombinieren. Während des Kalibriervorganges, bei dem automatisch vom Netzwerkanalysator die Standards ein- oder umgeschaltet werden, ist eine manuelle Umverkabelung dann nicht mehr notwendig.
Es existieren eine Reihe von unterschiedlichen Kalibrierverfahren, die sich nach den Möglichkeiten des Netzwerkanalysators, dem Aufwand und Genauigkeitsanforderungen unterscheiden. Sie sind in der Regel nach den Anfangsbuchstaben der verwendeten Kalibrierstandards benannt:
- OSL bzw. MSO: Open-Short-Load bzw. Match-Short-Open
- SOLT: Short-Open-Load-Through
- TAN: Through-Attenuation-Network
- TRL: Through-Reflect-Line
Bei der Kalibrierung eines Zweitors treten allgemein zwölf mögliche systematische Fehlergrößen auf, beim 12-Term-Fehlermodell werden alle bei der Kalibrierung erfasst. Bezogen auf das erste Tor zu zweitem Tor sind die sechs Fehlergrößen:
- Parasitäre Reflexion direkt am ersten Tor
- Dämpfung und Phasenverschiebung der Übertragungsleitung am ersten Tor
- Fehlanpassung des Testgenerators an das Messobjekt (Reflexionsmessung)
- Dämpfung und Phasenverschiebung der Übertragungsleitung am zweiten Tor
- Fehlanpassung des Messobjektes an dem Empfängereingang (Transmissionsmessung)
- Übersprechen von erstem Tor zu zweitem Tor
Da ein Zweitor im Regelfall von beiden Seiten aus gemessen wird, treten diese sechs Fehlergrößen nochmal spiegelsymmetrisch vom zweiten Tor zu ersten Tor auf, was in Summe zwölf systematische Fehlergrößen ergibt.
Kalibrierstandards
Im Folgenden sind einige der üblichen Kalibrierstandards beschrieben.
Open
Bei einem Open (deutsch Offen) ist die Messleitung definiert offen, das heißt mit „Nichts“ verbunden. Ein offenes Leitungsende bewirkt eine Totalreflexion des gesendeten Signals. Betrachtet man die komplexen Daten einer Reflexionsmessung an einem Tor des Netzwerkanalysators im Smith-Diagramm, so definiert der Open den Punkt Unendlich auf der X-Achse.
Short
Bei einem Short (deutsch Kurzschluss) ist die Messleitung definiert mit der Leitungsschirmung (Masse) verbunden, d. h. kurzgeschlossen. Ein kurzgeschlossenes Leitungsende bewirkt ebenfalls eine Totalreflexion des gesendeten Signals, jedoch ist die Phase des Signals gegenüber dem Open um 180° gedreht. Im Smith-Diagramm definiert der Short den Punkt Null auf der X-Achse.
Match
Bei der Match-Kalibrierung (deutsch Angepasst) wird die Messleitung mit dem Leitungswellenwiderstand abgeschlossen. Üblich ist ein Wert von 50 Ω. Ist das Messtor mit seinem Wellenwiderstand abgeschlossen, treten keine Signalreflexionen auf, im Smith-Diagramm definiert der Match den Punkt Eins auf der X-Achse, das heißt den Mittelpunkt des Diagrammes. Dieser Punkt wird im Zusammenhang mit Netzwerkanalysatoren auch häufig mit dem Begriff Systemimpedanz bezeichnet.
Through
Bei der Through-Messung (deutsch Durchgehend) sind zwei Tore miteinander über eine definierte Verbindungsleitung verbunden. Da der Through-Standard im Gegensatz zu den vorherigen Kalibrierstandards über zwei Tore verfügt, wird er den Zweitorstandards zugerechnet.
Reflect
Der Reflect-Standard stellt eine allgemeinere Form des Short oder Open dar, bei dem die genauen Eigenschaften nicht bekannt sein müssen. Er ist daher nur bei Kalibrierverfahren verwendbar, die über mindestens einen Selbstkalibrierstandard verfügen, das ist ein nicht vollständig bekannter Standard. Geeignete Kalibrierverfahren für Reflect sind zum Beispiel TRL oder TRM.
Attenuation
Der Attenuation-Standard stellt genauso wie der Reflect einen Selbstkalibrierstandard dar, ist im Gegensatz zu diesem aber ein Zweitorstandard, der zwischen die beiden zu kalibrierenden Tore geschaltet wird. Der Attenuation-Standard sollte über eine möglichst konstante Einfügungsdämpfung verfügen, deren exakter Wert nicht bekannt sein muss. Weiters muss er reziprokes Verhalten aufweisen, das heißt keine richtungsabhängigen Eigenschaften besitzen.
Line
Der Line-Standard ist ähnlich wie der Through ein möglichst rückwirkungsfreier Zweitorstandard, dessen Impedanz bekannt sein muss. Dabei muss die elektrische Länge exakt bekannt sein, sofern dieser Leitungsstandard ein Through ersetzt. Ist TRL vollständig programmiert, so muss die Länge von L nur auf ±90° bekannt sein.
Frequenzumsetzende Messungen
Mittels entsprechender Netzwerkanalysatoren, einer Zusatzsoftware mit speziellen Kalibrierverfahren wie Without Thru, sowie zwei weiteren Kalibrierstandards, Kammgenerator und Leistungsmesskopf, sind auch frequenzumsetzende Messungen möglich. Neben vektoriellen Oberwellenmessungen können damit auch kalibrierte vektorielle Intermodulations- und Mischermessungen durchgeführt werden. Die vektorielle Information erlaubt eine Beschreibung von nichtlinearen Effekten und deren Lokalisierung. Darüber hinaus ist ein solcher NWA als präzises Sampling-Oszilloskop einsetzbar, da Fehlanpassungen zum Messobjekt, im Gegensatz zu Oszilloskopen, durch die Systemfehlerkorrektur des Netzwerkanalysators eliminiert werden.
Herstellerübersicht
Bekannte Hersteller professioneller Netzwerkanalysatoren:
| Hersteller | Aktuelle Geräte | Ehemalige Geräte |
|---|---|---|
| Anritsu | MS20 | |
| Copper Mountain[4] | SC, Planar | |
| Keysight (ehemals Agilent, HP) | PNA, ENA | |
| Rohde & Schwarz | ZNA, ZNB, ZNH, ZVA, ZVB, ZVT | |
| Rigol | RSA | |
| Tektronix | TTR[5] |

Seit einigen Jahren sind auch Einsteigergeräte und Selbstbauprojekte für z. T. unter €100,- erhältlich, welche hauptsächlich aus dem Bereich Amateurfunk stammen. Diese haben im Vergleich zu professionellen Geräten zwar deutlich verminderte Eigenschaften und bieten nur ein eingeschränktes Funktionsspektrum[6] – sind jedoch für Privatanwender sowie im Studium oft ausreichend.[7][8][9]
Siehe auch
Literatur
- Michael Hiebel: Grundlagen der vektoriellen Netzwerkanalyse. 3. Auflage. Rohde & Schwarz Publication, 2006, ISBN 3-939837-05-9 (Online).
- Joachim Müller: Praxiseinstieg in die vektorielle Netzwerkanalyse. beam-Verlag, Marburg 2011, ISBN 978-3-88976-159-0.
- Gerfried Palme: Messen mit dem Vektor-Netzwerkanalysator, OCLC 1233037812. Selbst-Verlag, Dortmund 2014.
- Markus Speck, Heinz Döring, Christian Schulz: Komponentenentwicklung für einen Netzwerkanalysator. 2007.
- Herbert Bernstein: Messen mit Oszilloskopen, Netzwerkanalysatoren und Spektrumanalysator. Springer Fachmedien, Wiesbaden 2015, ISBN 978-3-658-07377-0.
Weblinks
- Kalibrierung von Netzwerkanalysatoren (PDF; 203 kB)
- Libre-VNA open source VNA bis 6 GHz
- NANO-VNA low cost VNA bis 3 GHz
Einzelnachweise
- ↑ Meilhaus Electronic GmbH: Vektorielle Netzwerk-Analysatoren werden erschwinglich. Was macht ein VNA? Copper Mountain Technologies, abgerufen am 22. Juli 2021.
- ↑ James Morra: Network Analyzer to Measure Terahertz Signals. In: Microwaves & RF. 6. Oktober 2016, abgerufen am 5. März 2021 (englisch).
- ↑ Frank Martin Morherr, Susanne Jacke: Kompaktkurs Beschleuniger. Hrsg.: TU Darmstadt und GSI. Darmstadt 2011 (tu-dresden.de [PDF]).
- ↑ Meilhaus Electronic GmbH: Copper Mountain Planar 304/804/808 2/4-Port VNA bis 3,2/8GHz. Abgerufen am 22. Juli 2021.
- ↑ Vektorieller Netzwerkanalysator (VNA) der Serie TTR500. Abgerufen am 22. Juli 2021 (deutsch).
- ↑ Björn Amann: NanoVNA - Der Antenne unter den Rock geschaut. In: bjoerns-techblog.de. 25. November 2019, abgerufen am 20. Juli 2021.
- ↑ Jörg: LibreVNA 100kHz bis 6GHz VNA von Jan Käberich. open source VNA. In: www.saure.org/. 12. Mai 2021, abgerufen am 20. Juli 2021.
- ↑ Henrik Forstén: Improved homemade VNA. 13. März 2017, abgerufen am 22. Juli 2021 (englisch).
- ↑ Derickson, D., & Jin, X., & Bland, C. C. (2021, April), The NanoVNA Vector Network Analyzer: This New Open-Source Electronic Test and Measurement Device Will Change Both Remote and In-Person Educational Delivery of Circuits, Electronics, Radio Frequency and Communication Laboratory Course Delivery Paper presented at 2021 ASEE Pacific Southwest Conference - "Pushing Past Pandemic Pedagogy: Learning from Disruption", Virtual. peer.asee.org/38253