ProMet

ProMet (abgeleitet von Prozess Methode) ist ein Methodenset des Business Engineerings. Es zerlegt die drei Ebenen des Business Engineerings zu einem kompletten fachlichen Entwurf und stellt somit ein Vorgehensmodell zur Einführung neuer Geschäftslösungen in einem Unternehmen dar.
ProMet unterteilt sich in Module, die durch Erweiterungen ergänzt werden. Die vier wesentlichen Module mit ihren entsprechenden Untergliederungen sind:
- Business Strategy Development (BSD)
- Erarbeitung Strategischer Optionen
- Business Process Redesign (BPR)
- Prozessarchitekturplanung
- Prozessführung
- Leistungsanalyse
- Mikroprozessplanung
- Ablaufplanung
- System and Technology Planning (STP)
- Informationssystem(IS)-Architekturplanung
- Informationstechnologie(IT)-Architekturplanung
- Inter-/Intranet-Implementation (INET)
- Anwendungsentwurf
Diese Module werden im Folgenden in die Ebenen des Business Engineerings (Geschäftsstrategie, Geschäftsprozesse, Anwendungssysteme) integriert.
Strategie
Erarbeiten strategischer Optionen (BSD)
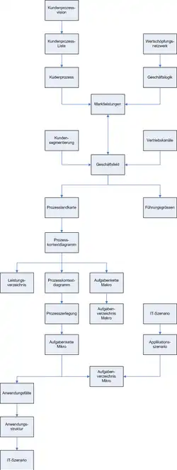
Die Kundenprozessvision fasst die Vorstellungen über einen idealen Kundenprozess zusammen. Sie beinhaltet Zweck, Zielgruppe und Leistungen. Die entwickelte Vision wird in einer Kundenprozessliste weiter ausgeführt und die einzelnen Kundenprozesse darauf folgend grafisch detailliert.
Um mehr über die eigene Position am Markt zu erfahren und einen Überblick über die anderen Marktteilnehmer (mögliche Konkurrenten und Partner) zu gewinnen, wird ein Wertschöpfungsnetzwerk aufgestellt. Es stellt die Wertschöpfungsbeziehungen und die für die Realisierung der Leistungen benötigten Services dar.
Vor der Detailplanung werden anschließend die Zusammenhänge des Marktes mit Hilfe eines Wirkungsnetzwerkes analysiert. Durch die daraus resultierende Analyse der Geschäftslogik werden somit die zentralen Erfolgsfaktoren ermittelt.
Aus den definierten Kundenprozessen und dem Wertschöpfungsnetzwerk müssen nun spezifische Marktleistungen entwickelt werden, die die Firma aufgrund der Prozessvision in Zukunft anbieten wird.
Zur weiteren Vorbereitung gehören die Kundensegmentierung und die Bestimmung der anzubietenden Vertriebskanäle für die Leistungen.
Aus den bisherigen Ergebnissen (Kundensegmentierung, Vertriebskanäle, Marktleistungen) lässt sich nun das Geschäftsfeld ableiten.
Prozess
Prozessführung (BPR)
Die Prozessführung lenkt den Prozess, bestimmt die Führungsgrößen, plant Soll-Werte, erhebt Ist-Werte und gibt Anstöße für Maßnahmen. Führungsgrößen sind Merkmale eines Prozesses. Sie werden unterteilt in die finanziellen Größen (Kosten,..) und die primären Führungsgrößen (Qualität, Geschwindigkeit,..).
Prozessarchitekturplanung (BPR)
In einer Prozesslandkarte werden die Erkenntnisse und Entscheidungen aus der Strategieebene dargestellt. Sie beinhaltet folgende Elemente:
- definierte Prozesse und Leistungen
- Zulieferer mit ihren Vorleistungen
- Kunde mit Kundenprozessen
Neben der ProMet-Darstellung lässt sich die Prozesslandkarte in ARIS-Notation darstellen. Sie findet sich auch in den typischen SAP Business Maps / Solution Maps.
Leistung
Als Leistung wird das Ergebnis (Output) eines Prozesses bezeichnet. Empfänger einer Leistung (Prozesskunde) ist ein weiterer Prozess innerhalb oder außerhalb des eigenen Unternehmens. Eine Leistung kann materiell oder immateriell (z. B. Service) sein. Leistungen werden in ProMet in der Leistungsanalyse (BPR) bestimmt und in einem Leistungsverzeichnis dargestellt. Gleichzeitig gilt eine Leistung als Ergebnis der Wertschöpfung eines Prozesses. Ihr Wert für den Prozesskunden (Bedürfnis, Qualität,..) bestimmt den Preis der Gegenleistung. Die Leistungen sind der Ausgangspunkt des Prozessentwurfs.
Prozesskontextdiagramm
Als Detaillierungsebene unter der Prozesslandkarte stellt das Prozesskontextdiagramm einen spezifischen Prozess dar und spezifiziert die Leistungen, die während des Prozesses zwischen Unternehmen und Kunden fließen.
Mikroprozessplanung (BPR)
Eine weitere Detaillierung geschieht in der Prozesszerlegung. Die Makroprozesse aus dem Prozesskontextdiagramm werden in Mikroprozesse heruntergebrochen. Ein Mikroprozess ist ein Aggregat von Aufgaben. Er stellt 1:1-Beziehungen zwischen den Prozessen des Unternehmens und denen des Kunden her.
Aufgabe
Eine Aufgabe bezeichnet in ProMet eine betriebliche Tätigkeit mit einem definierten Ergebnis. Sie kann von Menschen oder Maschinen ausgeführt werden.
Ablaufplanung (BPR)
In der Ablaufplanung wird die Reihenfolge von Aufgaben beschrieben. Aufgaben können in Abfolge nacheinander (Präzedenz), gleichzeitig (Parallelität) oder unabhängig (Nebenläufigkeit) ablaufen. Das Aufgabenkettendiagramm dokumentiert den Ablauf eines Prozesses bzw. Teilprozesses. Es ist das zentrale Dokument zur Konzeption und Kommunikation von ineinander greifenden Prozessen. Aufgabenkettendiagramme werden auf eine Makro- und eine Mikroebene unterteilt. Während die Makroebene einen groben Überblick über die zentralen aufgaben des Gesamtprozesses gibt, verfeinert die Mikroebene die Aufgaben der Makroebene bis hinunter zum Belegfluss (bestimmt einen Auslöser und die von ihm angestoßenen Aufgaben).
Alternative Darstellungsform: eEPK
Die Gesamtmenge der Aufgaben wird in einem Aufgabenverzeichnis zusammengefasst.
Anwendungssystem
Damit Kosten frühzeitig abgeschätzt werden können empfiehlt der ProMet-Ansatz die Entwicklung eines vorläufigen, modellhaften Applikations- und IT-Szenarios.
Anwendungsentwurf (INET)
Hierzu gehört, dass eine Anwendungsstruktur aufgestellt und Anwendungsfälle definiert werden. Im selben Zuge wird auch die Planung der grafischen Benutzeroberfläche mitaufgenommen.
IT-Architekturplanung (STP)
Darüber hinaus wird ein Applikationsszenario erstellt, welches die von den definierten Prozessen benötigten Applikationen in ihrem Zusammenhang zeigt. Die dafür benötigten informationstechnischen und infrastrukturellen Grundlagen werden abschließend im IT-Szenario vorgeschlagen.