Quebec Act
Der Quebec Act (eigentlich An Act for making more effective Provision for the Government of the Province of Quebec in North America) von 1774, ein Beschluss des britischen Parlaments (14 Geo. III c. 83), sollte die Verhältnisse in den nordamerikanischen Kolonien Großbritanniens neu ordnen. Er war bis 1791 gültig.
Er brachte als eines der Intolerable Acts („unerträglichen Gesetze“) jedoch die Dreizehn Kolonien, aus denen knapp ein Jahrzehnt später die Vereinigten Staaten hervorgingen, gegen die Kolonialregierung Großbritanniens auf und führte schließlich zur Unabhängigkeit. In Kanada führte er zu einer stärkeren Loyalität der katholischen Bevölkerung gegenüber der anglikanischen Kolonialmacht; zunächst von den 1763 mit dem Frieden von Paris besiegten Franzosen, ab 1778 auch von den Einwanderern aus Irland, die in großer Zahl nach Kanada kamen.
Darüber hinaus wurden den Indianern erstmals Rechte auf ihr Wohngebiet zugestanden, das vor nichtindianischer Besiedlung geschützt werden sollte. Auf diese britischen Bestimmungen, die in die Verträge des 1867 gegründeten Kanada einflossen, berufen sich die heutigen First Nations.
Vorgeschichte
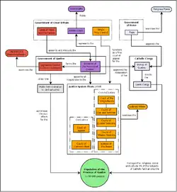
Im Frieden von Paris hatte Frankreich 1763 seine Kolonien in Nordamerika bis auf Saint-Pierre und Miquelon verloren, die Briten nannten Canada nun Province of Quebec. Die Royal Proclamation, die königliche Proklamation von 1763, hatte nicht nur Neufrankreich stark verkleinert und eine gewählte Vertretung der Kolonialbevölkerung versprochen, sondern sie bestimmte darüber hinaus, dass Franzosen, die in den Staatsdienst eintreten wollten, einen Treueeid auf den König schwören mussten, der ihnen ihre gewohnte Konfession untersagte. Die Briten waren jedoch zu dieser Zeit eine kleine Minderheit. Der Quebec Act definierte nun ein erheblich nach Süden vergrößertes Gebiet, gestattete auch Staatsdienern die Beibehaltung ihrer Konfession, sowie die Rückkehr der Jesuiten. Mit dem Irish Catholic Relief Act von 1778 wurde die Einbindung der ebenfalls katholischen Iren verstärkt.
Der Beschluss wurde in der gleichen Parlamentssitzung gefasst, wie die Maßnahmen gegen die rebellischen Kolonisten in den Dreizehn Kolonien. Er behinderte in den Augen dieser Kolonien, aus denen später die USA hervorgingen, die Besiedlung der westwärts gelegenen Gebiete, indem sie der Provinz Quebec zugesprochen oder als Indianergebiete geschützt wurden, und er verhinderte eine angemessene Repräsentation der Kolonien im Parlament. Der Quebec Act zählte damit zu den „unerträglichen Gesetzen“, den Intolerable Acts.[1]
Der Beschluss erhielt die Zustimmung des Königs am 22. Juni 1774 und war ab dem 1. Mai 1775 gültig.
Inhalt
Zum einen sollte ein vor Einwanderung geschütztes Indianergebiet entstehen. Ein riesiges Gebiet im Ohio Country (heute der Süden Ontarios, Illinois, Indiana, Michigan, Ohio, Wisconsin und ein Teil von Minnesota) sollte der Provinz Québec angeschlossen werden. Dazu kamen Gebiete im Osten (Labrador, Anticosti und Magdalenen-Inseln).
Zugleich garantierte er den Anhängern der katholischen Konfession freie Religionsausübung. Der Treueeid, den alle Staatsdiener leisten mussten, verzichtete auf die entsprechende Formel, die die anglikanische Konfession als einzige Grundlage anerkannte. Schließlich wurde damit das französische Privatrecht wiederhergestellt, während im staatlichen Bereich und im Bereich der Strafverfolgung das englische Recht fortbestand.

Der Quebec Act bestimmte zudem die Struktur der Regierung. Der Gouverneur wurde von der britischen Krone ernannt. Er sollte mit Unterstützung des Legislative Council regieren, einer Gruppe von 17 bis 23 Männern, die eine Art Oberhaus darstellten. Von einer Wahl war zur Enttäuschung der Kolonisten keine Rede. Die feudale französische Gesellschaftsform mit den entsprechenden Land-, Abgaben- und Dienstverhältnissen wurde wiederhergestellt, während diese außerhalb der frankophonen Gebiete durch ein Township-System nach amerikanischem Vorbild abgelöst werden sollte.
Der Quebec Act wurde durch das Verfassungsgesetz von 1791 ersetzt, durch den schließlich die Provinzen Oberkanada und Niederkanada entstanden. Dies hatte zur Folge, dass die gesellschaftliche Entwicklung auf Grund der kulturellen und sprachlichen Unterschiede von Englisch und Französisch auseinander driftete, was wiederum separatistische Tendenzen förderte.
Literatur
- Reginald Coupland: The Quebec act. A study in statemanship. Clarendon Press, Oxford 1925.
- Hilda Neatby: The Quebec Act. Protest and policy. Prentice-Hall of Canada, Scarborough Ontario 1972, ISBN 0-13-748129-2.
- Alain-G. Gagnon, Luc Turgeon: Managing Diversity in Eighteenth and Nineteenth Century Canada: Quebec’s Constitutional Development in Light of the Scottish Experience. In: Commonwealth & Comparative Politics 41 (2003) 1–23.
- Karen Stanbridge: Quebec and the Irish Catholic Relief Act of 1778: An Institutional Approach. In: Journal of Historical Sociology 16 (2003) 375–404.
Siehe auch
Weblinks
- The Quebec Act
- The Quebec Act – Law Society of Upper Canada (Ontario)
- Canada in the Making – Constitutional History
- Anweisungen an Governor Carlton, 1775
- Quebec Act. In: The Canadian Encyclopedia. (englisch, französisch).