Rotberg (Adelsgeschlecht)

Das Geschlecht derer von Rotberg ist ein aus der Schweiz stammendes Adelsgeschlecht, das zum Uradel zählt und vor allem im Raum Basel zwischen dem 13. und dem 18. Jahrhundert bedeutende Persönlichkeiten hervorbrachte.
Abstammung
Das Geschlecht derer von Rotberg wird auf das 1141 urkundlich nachgewiesene Geschlecht der Edelfreien von Biederthan (aus Biederthal, im Oberelsass)[1] zurückgeführt. Von den Biederthan stammen auch die seit 1197 urkundlich nachgewiesenen Herren von Ratolsdorf (Rodersdorf im Kanton Solothurn)[2] ab. 1274 werden Werner und Johannes von Rapperch (Raperch, hochdeutsch Rotberg) als Vettern der Ratolsdorfer genannt. Am 30. April 1277 sind Johann und Werner, mit denen auch die Stammreihe beginnt, urkundlich belegt.[3] Die Stammverwandtschaft der Geschlechter von Biederthan, von Rodersdorf und von Rotberg wird auch durch das gleiche Wappen und Besitzzusammenhang belegt.[4]
Geschichte

Ab dem 13. Jahrhundert traten die Rotberger in die Dienste des Basler Bischofs und der Stadt Basel. Sie stellten Domherren zu Basel und mit Arnold von Rotberg ab 1451 auch einen Fürstbischof. Dieser erneuerte auch den Bischofshof am Basler Münster. Ferner stellten sie Mitglieder des Rates der Stadt und mehrere Bürgermeister. In der Schlacht bei Sempach 1386 fielen laut der Liste der Gefallenen fünf Rotbergs als Ritter im Habsburger Heer.
Der Stammsitz Burg Rotberg, südwestlich von Basel im heutigen Kanton Solothurn, wird erst 1413 urkundlich erstmals erwähnt. Als Herren der Herrschaft Rotberg (von 1408 bis 1515) waren die Rotbergs reichsunmittelbare Ritter, ausgestattet mit der niedrigen und hohen Gerichtsbarkeit, und gehörten als freie Reichsritter der Reichsritterschaft an.
Bereits 1302 wird die Burg Fürstenstein bei Ettingen als bischöfliches Lehen an die Rotberger genannt. 1410 zog sich der ehemalige Basler Bürgermeister Hans Ludmann von Rotberg in den Schutz der Burg Fürstenstein zurück. Er verbündete sich mit Katharina von Burgund, die sich ihrerseits 1411 mit Basel verbündete. Infolge einer Fehde der Herzogin wurde die Burg von ihren Gegnern Heinrich zu Rhein und Rudolf von Neuenstein besetzt und sodann durch die Basler zerstört.
Bis Mitte des 15. Jahrhunderts konnten die Herren von Rotberg ihren Besitz ausbauen, der aus Lehen des Reichs, der Herzöge von Habsburg-Österreich, der Fürstbischöfe von Basel und des Hochstifts Straßburg bestand.[5] Dazu gehörten das Dorf Rodersdorf und der Hof Leihausen in der elsässischen Gemeinde Biederthal sowie die sieben reichsfreien Dörfer am Blauen: Blauen BL, Brislach, Dittingen, Hofstetten, Metzerlen, Nenzlingen und Witterswil. 1459 erwarben die Rotberger nach dem Aussterben der Basler Ritter Münch auch deren ehemaligen Sitz, die Ruine Münchsberg, die aber beim Erdbeben von Basel 1356 zerstört worden war; jedoch waren mit ihrem Besitz Güter (z. B. Dinghof Aesch) und Rechte (z. B. Steuererhebung, Rechtsprechung) verknüpft.
Der Rotbergerhof in der Basler Rittergasse ist heute das Domizil der Bank La Roche. Der Schalerhof am Rhein wurde kurz vor 1460 für 850 Gulden an die Stadt Basel verkauft und ist heute Teil des Kollegiums der Universität.
Bernhard von Rotberg überliess 1462 dem Bischof von Basel, Johann V. von Venningen die Dörfer Blauen, Dittingen, Nenzlingen und Brislach und Arnold von Rotberg verkaufte am 15. Februar 1515 die restliche Herrschaft Rotberg an Solothurn.[6] Der Verkauf der Burgen Fürstenstein und Münchsberg scheiterte zunächst am Widerstand des Fürstbischofs von Basel als Lehnsherrn, Christoph von Utenheim, der die Expansionspolitik Solothurns stoppen wollte. Am 22. Mai 1555 wurde jedoch auch der Verkauf dieser Burgen mit Zustimmung des Bischofs Melchior von Lichtenfels vollzogen.[7]
Herrschaft Bamlach und Rheinweiler
Bereits 1417 hatte Ludemann von Rotberg die Hälfte des reichsunmittelbaren Reichslehens der Herrschaft Bamlach und Rheinweiler (die beide heute zur Gemeinde Bad Bellingen gehören) am Oberrhein zwischen Basel und Freiburg von der Familie Schaler erworben. 1434[8] konnte Bernhard von Rotberg die andere Hälfte von Klaus Ulrich Schaler dazu erwerben, was durch Kaiser Sigismund bewilligt wurde. Damit begann die Neuorientierung des Geschlechts in den Breisgau. Die Herren von Rotberg waren Mitglieder des Kantons Donau der schwäbischen Reichsritterschaft.[9] Jakob von Rotberg verlegte 1516 den Sitz der Familie nach Rheinweiler. 1747 verzichteten die Rotberg auf ihren reichsfreien Stand, da sie von den Habsburgern als Landesherren im umgebenden Vorderösterreich vom 16. Jahrhundert an „beinahe gewaltsam zum landsäßigen Adel herabgedrückt“ wurden und Breisgauer Landstand wurden.[10]
Die Familie v. Rotberg hatte bis ins 20. Jahrhundert ihren Stammsitz auf dem Schloss Rheinweiler, das Anfang des 18. Jahrhunderts anstelle eines 1676 zerstörten Vorgängerbaues erbaut und 1908 neobarock umgestaltet wurde. 1928 verkaufte die Familie das Schloss, welches heute ein Pflegeheim beherbergt. Das Bamlacher Schlossgut kam im Jahr 1925 in den Besitz der Anstalt von Herten.
Standesanerkennungen
Das Geschlecht derer von Rotberg zählt zum Uradel. Sie führten die Namen und Titel des Herrn von, Edler von und auch Ritter.
- Seit ca. 1700 nennen sie sich nach verschiedenen Quellen Freiherren (genaues Datum der Standeserhebung unbekannt).
- Französische Anerkennung des Freiherrenstandes (Baronats) Compiégne 6. August 1773.
- Am 19. April 1842 wurde das Geschlecht mit Eduard Anselm (Anton) Freiherr von Rotberg, im Königreich Bayern in der Freiherren-Klasse immatrikuliert (für das Gesamtgeschlecht).[11]
Anerkannt war die Familie im Freiherrenstand in den Ländern Königreich Bayern, Königreich Preußen, Königreich/Kaiserreich Frankreich, Großherzogtum Baden.
Persönlichkeiten

- Arnold III. von Rotberg – Domherr zu Basel 1428, Domdekan 1450, am 19. Januar 1451 zum Bischof von Basel gewählt, vom Papst als solcher bestätigt 22. März 1451, † 6. Mai 1458, begraben im Münster zu Basel
- Leopold Melchior von Rotberg (1673–1736), Oberhofmarschall der Markgrafschaft Baden-Durlach und Legationsrat der Landgrafschaft Hessen-Kassel
- Wilhelm von Rotberg (1718–1795), herzoglich sächsisch-gothaischer wirklicher geheimer Rat, Minister und Kammerpräsident, Gründer des Gothaischen Hofkalenders; Sohn des Leopold Melchior
- Johann Christoph von Rotberg (1720–1772), Domherr in Konstanz, Reichspropst in Bruchsal
- Karl Theodor von Rotberg (1793–1876), badischer Generalmajor
- Eduard Anselm von Rotberg (1799–1884), bayerischer Generalleutnant, verheiratet mit der Tochter des französischen Generals und Grafen Jean Rapp.[12]
- Eduard Freiherr von Rotberg (1872–1967), deutscher Generalleutnant im Zweiten Weltkrieg.
- Albert Freiherr von Rotberg (1874–1959), deutscher Generalleutnant im Zweiten Weltkrieg; Bruder des Eduard.
- Ernst Arnauld Freiherr von Rotberg (1913–2000), Offizier im Zweiten Weltkrieg und Brigadegeneral der Bundeswehr; Sohn des Eduard und Enkel des Generalleutnants Otto Wening (1854–1917).
Stammlinien

Die Familie von Rotberg hatte eine weit verzweigte Stammtafel mit vielen Seitenlinien. Zu den bekannten Linien gehörten die zu Hertingen(-Ötlingen), Rötteln, Wentweiler, Rheinweiler und Schlingen, die zur Linie Bamlach wurde. Viele dieser Linien erloschen und einige wurden nach ihrem Erlöschen wieder neu gestiftet, damit ergibt sich insgesamt eine sehr unübersichtliche Situation.
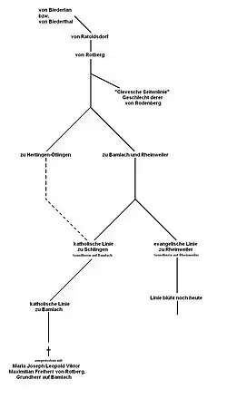
Hauptlinien derer von Rotberg
Die Grafik zeigt eine stark vereinfachte Stammlinie der Hauptlinien Hertingen-Ötlingen, Rheinweiler und Schliengen bzw. Bamlach. Eine sehr detaillierte Stammtafel dieser Hauptlinien auf insgesamt 11 Einzeltafeln findet man in der Literatur.[13]
„Clevesche Seitenlinie“ Rodenberg
Ein Rudolph von Rotberg wanderte im 16. Jahrhundert ins Clevesche ab und setzte sich dort in Kleve, Wesel und Rees fest. Die Linie der Familie nannte sich dort "von Rotenberg" bzw. „von Rodenberg“ und erwarb einige Rittergüter, wie Haus Klarenbeck und Haus Germenseel. Später machten Familienangehörige Karriere in der Politik und im preußischen Militär und wurden schließlich am 24. April 1801 in Preußen als „Herren von Rodenberg“ im alten Adelsstand bestätigt. Die Familie führt weiterhin auch das Stammwappen der Rotberg als Familienwappen: in Gold ein schwarzer Querbalken.[14] Dieses Wappen ist auch auf einem Portraitgemälde der Barbara von Rodenberg (1639–1687) abgebildet, welches sich im Archiv der Stadt Warendorf befindet.
Einzelne bekannte Vertreter dieser Linie waren:
Dietrich (Diederich) von Rodenberg, geboren im August 1608, † 1657 in Wesel, Sohn des Matthias von Rodenberg (geboren 1584). Er heiratete am 7. September 1632 in Wesel Susanna de Beyer (geboren 24. Februar 1611 in Wesel; † 26. Januar 1652 ebenda).
Barbara von Rodenberg, geboren 15. Januar 1639 in Wesel; † 15. September 1687 in Duisburg. Sie heiratete am 14. September 1656 in Wesel Dr. jur. Arnold Gisbert Pagenstecher (geboren 1. August 1615 in Bentheim; † 28. Juni 1688 in Duisburg).
Wilhelm von Rodenberg, geboren 25. Februar 1691 in Wesel; gestorben 1738. Er heiratete am 16. Dezember 1735 in Wesel Susanna von Raesfeld (getauft 30. Januar 1716).
Weitere Angehörige dieser Linie waren:
Matthias von Rodenberg (geboren 14. März 1641 in Wesel), verheiratet mit Katharina Margaretha Bachmann.
Johann von Rodenberg, Cousin des Dietrich von Rodenberg.
Alheid von Rodenberg, verheiratet mit Kaspar von Leiden.
Susanna von Rotberg (Rodenberg), geboren 24. November 1688 in Kleve.
Justinus von Rodenberg, Bürgermeister in Rees.
Verwandtschaft
Verwandt waren die Schweizer Edlen und Freien der Hauptlinie von Rotberg im Laufe der Geschichte mit namhaften und teils heute noch bekannten Familien. So heiratete z. B. ein Arnold von Rotberg, Ritter, Herr zu Bamlach und Rheinweiler etc., eine Kunigunde von Baden; oder eine Sophia von Rotberg einen Burkhard von Staufen. Verwandtschaften bestanden ferner mit den Freiherren von Roggenbach (sie stellten auch Domherren und zwei Fürstbischöfe von Basel), den Freiherren Münch von Münchenstein genannt von Löwenburg, den Freiherren Reich von Reichenstein (stellten ebenfalls Fürstbischöfe von Basel, zeitweise Besitzer der Burg Meersburg am Bodensee), Grafen von Cronegg (zu Hohentrüdingen), Grafen von Kageneck auf Stegen, Graf Jean Rapp auf Wildenstein, Freiherr von Gemmingen-Guttenberg, Grafen von Bentheim-Tecklenburg-Rheda.
Wappen
Stammwappen
Das seit 1197 geführte Stammwappen der Rotbergs wurde bereits von denen von Ratolsdorf als Wappen benutzt.
Blasonierung: In Gold ein schwarzer Balken; auf dem Helm mit schwarz-goldenen Decken, 2 wie der Schild bezeichnete, durch eine rote Schnur verbundene Stierhörner.
Im 16. Jahrhundert wird im Wappenbuch Basel, Teil II, das (Stamm-)Wappen mit fünf Helmen abgebildet. Im 18. Jahrhundert wird das im Königreich Bayern geführte Wappen mit alter Freiherrenkrone dargestellt und darüber der gekrönte Helm mit Kleinod, umgeben von den Helmdecken in schwarz-gold.
-
Wappen des 16. Jahrhunderts -
Wappen in Siebmachers Wappenbuch, 1605 -
Wappen des 18. Jahrhunderts -
Kleines Wappen des Hauses Rotberg-Rheinweiler heute -
Großes Wappen des Hauses Rotberg-Rheinweiler heute – Rotberg-Wappen mit den Wappen weiterer vier Familien
- Das Kleine Wappen
Schild: geviert mit Herzschild; Herzschild: Stammwappen; In Gold ein schwarzer Balken; in 1: in Gold am Spalt ein halber schwarzer, rot bewehrter und gezungter Adler; in 2: in Silber ein schräglinker roter Balken begleitet von zwei grünen Früchten; in 3: fünfmal schräglinks geteilt, von Rot und Silber belegt, mit einem goldenen Pfahl mit 3 schwarzen Sparren; in 4: in Schwarz abgewendet ein goldener rot bewehrter und gezungter Löwe. Über einer Freiherrenkrone mit silbernen Perlen, ein gekrönter Helm mit schwarz-goldenen Decken und mit golden-schwarzen und schwarz-goldenen Büffelhörnern. Schildhalter: Zwei goldene rot bewehrte und gezungte Löwen
- Das Große Wappen
Heutige Darstellung des großen vermehrten Wappens: Der Schild zeigt Wappen von fünf Familien, ist geviert und trägt ein Mittelschild mit Herzschild (Rotberg-Stammwappen), Feld I: Wappen der Freiherren Münch von Münchenstein, gen. von Löwenburg; Feld II: Wappen der Freiherren Reich von Reichenstein; Feld III: Wappen der Freiherren von Roggenbach; Feld IV: Wappen der Grafen von Cronegg zu Hohentrüdingen.
Blasonierung: Schild: Geviert, in I: geviert von Blau und Silber; in 1 und 4: zugewendet ein goldener, rot bewehrter und gezungter Löwe; in 2 und 3: zugewendet ein schwarz bekleideter betender Mönch mit roten Schuhen; in II: in Gold ein schräglinks gestelltes schwarzes Wurfeisen (Saufeder); in III: halb gespalten und geteilt von Rot, Schwarz und Silber; in IV: geviert von Gold und Rot; in 1 und 4: auf grünem Dreiberg ein auffliegender schwarzer, rot gezungter und golden gekrönter Adler; in 2 und 3: zugewendet ein silberner Steinbockrumpf; der Schild belegt mit einem mit Freiherrenkrone gekrönten goldenen Schild mit Herzschild; Herzschild: Stammwappen; In Gold ein schwarzer Balken; Schild: geviert; in 1: in Gold am Spalt ein halber schwarzer, rot bewehrter und gezungter Adler; in 2: in Silber ein schräglinker roter Balken begleitet von zwei grünen Früchten; in 3: fünfmal schräglinks geteilt, von Rot und Silber belegt, mit einem goldenen Pfahl mit 3 schwarzen Sparren; in 4: in Schwarz abgewendet ein goldener rot bewehrter und gezungter Löwe.
Helme: Fünf Bügelhelme mit goldener Turnierkette; 1: auf dem gekrönten Helm mit schwarz-goldenen Decken zwei von Gold und Schwarz und Schwarz und Gold geteilte Büffelhörner mit verschlungenem roten Band verbunden; 2: auf dem Helm mit schwarz-silbernen Decken ein schwarz bekleideter betender Mönch mit silbernem Chorhemd; 3: auf dem Helm mit schwarz-goldenen Decken ein goldener, rot gezungter und golden gekrönter Löwenstumpf; 4: auf dem gekrönten Helm mit rot-silbernen Decken zwei von Rot und Silber und Schwarz und Silber geteilte Stierhörner; 5: auf dem gekrönten Helm mit rot-silbernen Decken auf grünem Dreiberg ein auffliegender schwarzer, rot gezungter und golden gekrönter Adler.
Schildhalter: Zwei goldene rot bewehrte und gezungte Löwen.
Ortswappen
Einige regionale Ortswappen in den ehemaligen Stammlanden südlich von Basel lassen heute noch durch ihre Komposition den einstigen Besitz oder Einfluss der Rotberg erkennen. (Ortswappen in ihrer heutigen Gestaltung greifen oft auf das Wappen des jeweiligen ortsansässigen Adels zurück.)
Hier eine Auswahl an Gemeindewappen, die das Rotberg-Wappen mit im Schilde führen, oder gar allein das Stammwappen der Rotberg nutzen:
-
Gemeinde Metzerlen-Mariastein, Bezirk Dorneck, Kanton Solothurn -
Gemeinde Witterswil, Bezirk Dorneck, Kanton Solothurn -
Gemeinde Blauen, Bezirk Laufen, Kanton Basel-Landschaft -
Frühere Gemeinde Bözen, Bezirk Brugg, Kanton Aargau -
Wappen der Gemeinde Bamlach, Bad Bellingen
Literatur
- Christian Wurstisen: Bassler Chronick, Sammt der Fortsetzung bis 1680. 1765, S. 19 und 242. online in der Google-Buchsuche
- Gothaisches Genealogisches Taschenbuch der freiherrlichen Häuser auf das Jahr, 1855 S.505f, 1858 S. 378–381, 1863 S. 815–817, 1890 S. 719ff
- Joseph Bader: Die ehemalige Herrschaft Bamlach und Rheinweiler, In: Badenia, NF 3. Band, Heidelberg 1864, S. 25–58 online bei der UB Heidelberg
- Joseph Bader: Archivalien des Grundherrl. von Rotberg´schen Archivs in Rheinweiler. In: Zeitschrift für die Geschichte des Oberrheins. Band 58, Heidelberg 1904, S. m37-m175. (online im Internet Archive)
- Ferdinand Eggenschwiler: Die territoriale Entwicklung des Kantons Solothurn. In: Mitteilungen des historischen Vereins des Kantons Solothurn, 8. Heft, Solothurn 1916, Die Herrschaft Rotberg, S. 169–178 doi:10.5169/seals-321851
- Walter Sick: Die Familie von Rotberg. In: Das Markgräflerland, Heft 1/1963, S. 23–31 Digitalisat der UB Freiburg
- Eugen Dietschi-Kunz: Die Freiherren von Rotberg. Ein Beitrag zur solothurnischen Heimatgeschichte. Olten 1951
- Fritz Schülin: Die Familie Rotberg. In: Das Markgräflerland, Heft 1/2-1977, S. 128–131 Digitalisat der UB Freiburg
- Genealogisches Handbuch des Adels, Adelslexikon Band XII, Band 125 der Gesamtreihe GHdA, C. A. Starke, Limburg an der Lahn 2001, S. 50–51, ISSN 0435-2408
Adels-Lexika
Einträge Rotberg
- Julius Kindler von Knobloch: Oberbadisches Geschlechterbuch. Band 3: M–R. Heidelberg 1919, S. 635. (online auf: diglit.ub.uni-heidelberg.de)
- Julius Kindler von Knobloch: Der alte Adel im Oberelsass. Berlin 1882, S. 77 online bei der UB Göttingen
- Edmund von der Becke-Klüchtzner: Stamm-Tafeln des Adels des Großherzogthums Baden: ein neu bearbeitetes Adelsbuch. Baden-Baden 1886, S. 378, Stammtafel der Freiherren von Rotberg online
- Friedrich Cast: Historisches und genealogisches Adelsbuch des Grossherzogthums Baden, Stuttgart 1845, S. 158–160 online in der Google-Buchsuche
- Otto Titan von Hefner: Rotberg. In: Stammbuch des blühenden und abgestorbenen Adels in Deutschland. Verlag Manz, Band 3, 1865, S. 264 online in der Google-Buchsuche
- Ernst Heinrich Kneschke: Rotberg. online in der Google-Buchsuche In: Neues allgemeines Deutsches Adels-Lexicon. Siebenter Band. [Ossa – Ryssel.] 1867, S. 593–594
- Genealogisches Handbuch des Adels, Adelslexikon Band XII, Band 125 der Gesamtreihe, S. 50–51, C. A. Starke Verlag, Limburg (Lahn) 2001, ISSN 0435-2408
- C. F. Lendorff: v. Rotberg. In: Schweizerisches Geschlechterbuch, 3. Jahrgang 1910, S. 369–374 im Internet Archive
Einträge Rodenberg
- Leopold von Zedlitz-Neukirch: Rodenberg, die Herren von. In: Neues preussisches Adelslexicon. 1. Supplement-Band, 1839, S. 382. online in der Google-Buchsuche
- Leopold Karl Wilhelm August Ledebur: Rodenberg. In: Adelslexicon der preussischen Monarchie. Band: L–S. 1856, S. 300. online bei der bayerischen Staatsbibliothek digital
- Otto Titan von Hefner: Rodenberg. In: Stammbuch des blühenden und abgestorbenen Adels in Deutschland. Verlag Manz, Ausg. 3, 1865, S. 249. online in der Google-Buchsuche
- Ernst Heinrich Kneschke: Rodenberg, S. 532–533. online in der Google-Buchsuche In: Neues allgemeines deutsches Adelslexicon. Siebenter Band. [Ossa – Ryssel.] 1867
Weblinks
- Offizielle Webseite der Gemeinde Rodersdorf - Geschichte und Herkunftsnachweise der Rotbergs
- Über Sophie von Rotberg mit Quellangaben
- Veronika Feller-Vest: Rotberg, von. In: Historisches Lexikon der Schweiz.
- Damien Bregnard: Rotberg, Karl Joseph von. In: Historisches Lexikon der Schweiz.
- Damien Bregnard: Rotberg, Ignaz Sigismund von. In: Historisches Lexikon der Schweiz.
- Benno Notter: Rotberg, Bernhard von. In: Historisches Lexikon der Schweiz.
- Benno Notter: Rotberg, Hans Ludmann von. In: Historisches Lexikon der Schweiz.
- Romain Jurot: Rotberg, Arnold von. In: Historisches Lexikon der Schweiz.
- Archiv Rotberg im Generallandesarchiv Karlsruhe
Siehe auch
Einzelnachweise
- ↑ siehe Julius Kindler von Knobloch: Der alte Adel im Oberelsass. Berlin 1882, S. 12–13 online bei der UB Göttingen
- ↑ siehe Julius Kindler von Knobloch: Der alte Adel im Oberelsass. Berlin 1882, S. 69–70 online bei der UB Göttingen
- ↑ Original im Familienarchiv
- ↑ auch die Herren von Blauenstein sind ein Zweig der Edelfreien von Biederthan; s. Werner Meyer: Blauenstein, von. In: Historisches Lexikon der Schweiz.
- ↑ siehe Veronika Feller-Vest: Rotberg, von. In: Historisches Lexikon der Schweiz.
- ↑ siehe Veronika Feller-Vest: Rotberg, von. In: Historisches Lexikon der Schweiz.
- ↑ s. Eggenschwiler S. 172
- ↑ Regesta Imperii Nr. 10647 ( des vom 4. März 2016 im Internet Archive) Info: Der Archivlink wurde automatisch eingesetzt und noch nicht geprüft. Bitte prüfe Original- und Archivlink gemäß Anleitung und entferne dann diesen Hinweis.
- ↑ s. Bader S. 55
- ↑ s. Bader S. 57
- ↑ siehe Adolf Maximilian Gritzner: Standeserhebungen und Gnadenakte deutscher Landesfürsten während der letzten drei Jahrhunderte. Band 1, Starke, Görlitz 1881, S. 456 online bei der UB Düsseldorf
- ↑ Stammtafel der bayer. Rotberg-Rheinweiler
- ↑ Julius Kindler von Knobloch: Oberbadisches Geschlechterbuch. Band 3: M–R. Heidelberg 1919, S. 636–647. (online auf: diglit.ub.uni-heidelberg.de) ( des vom 12. Februar 2015 im Internet Archive) Info: Der Archivlink wurde automatisch eingesetzt und noch nicht geprüft. Bitte prüfe Original- und Archivlink gemäß Anleitung und entferne dann diesen Hinweis.
- ↑ siehe Leopold von Zedlitz-Neukirch: Rodenberg, die Herren von. In: Neues preussisches Adelslexicon. 1. Supplement-Band, 1839, S. 382. online in der Google-Buchsuche