Saitenschwingung

Saitenschwingung, Grundschwingung und Obertöne

Die Saitenschwingung dient bei Saiteninstrumenten wie Geige, Gitarre oder Klavier zur Klangerzeugung. Nach Anregung durch Streichen, Zupfen oder Anschlag vollführt die Saite eine gedämpfte harmonische Schwingung, wobei sich eine stehende Transversalwelle ausbildet.

Physikalische Grundlagen

Grundlegendes

Eine Saite ist physikalisch ein im Wesentlichen zylindrisch geformtes Element, das im Vergleich zur Länge sehr dünn und dadurch biegeweich ist. An ihren beiden Enden wird die Saite gehaltert und durch gegenläufige Zugkräfte – hier Spannkraft genannt – gespannt. Die Schwingung einer Saite wird im Wesentlichen durch ihre radiale Auslenkung gegen die aus der axial wirkende Spannkraft und der Elastizität der Saite resultierenden Rückstellkraft, und ihre Schwungmasse charakterisiert. Die Halterungen können jeweils steif oder flexibel ausgeführt sein, die Spannkraft kann variiert werden. Saiten von Musikinstrumenten erzeugen Laute, durch Mitnahme von umgebender Luft, den Halterungen oder akustische Wirkung auf Mikrophone oder (ferro)elektromagnetische Wirkung auf geeignete Tonabnehmer. Das Abstützen einer Saite kann dazu dienen Schwingung abzuleiten. Das Abgreifen einer Saite kann dazu dienen die schwingende Länge(n) zu verkürzen, die Saite zu dehnen. Angeregt wird eine Saite durch Streichen, Umfließen mit einem Fluid, Zupfen, Schlagen oder schlagendem Abgreifen auf einen Bund/Steg hin. Mitklingende Saiten werden durch Schwingung von Luft und Instrument angeregt.

Schwingungselemente, die eher kurz und steifer sind, können zylindrisch oder brettförmig sein und schwingen aus ihrer Biegeelastizität heraus als Biegeschwinger und grenzen sich dadurch von den Saiten ab. Biegeelastizität spielt nur eine Randerscheinung an Saiten: Nahe den Orten der Halterung, Abstützung oder Abgriff oder auch des Streichens; temporär auch beim Anschlag oder Zupfen und Auslassen.

Betrachtung der Schwingung

Die Ausbreitungsgeschwindigkeit  (m/s) der entlang der Saitenlänge hin- und rücklaufenden Welle (nicht zu verwechseln mit der Schnelle , mit der die Saite an einem Punkt quer schwingt) bestimmt sich aus

  • Spannkraft  (N = kg · m / s2) (griechischer Buchstabe Psi)
  • Saitendurchmesser  (m) und
  • Materialdichte (kg / Kubikmeter) (rho)

zu:

(F. 1) .
Diese Formel (F. 1) lässt sich vereinfachen durch die Einführung der – flächenbezogenen –
  • Zugspannung (Pa = kg · m−1 · s−2) (sigma)
Diese berechnet sich aus Spannkraft pro kreisförmige
  • Saitenquerschnittsfläche (m²)
Daraus folgt umgekehrt für die Spannkraft:
Durch Einsetzen für in Formel (F. 1) gelangt man kürzend zur einfachen Form
(F. 1A) .

Die Ausbreitungsgeschwindigkeit  einer Welle steht in Zusammenhang mit

Mit der Saitenlänge  entsteht eine Grundschwingung, bei der die – einzigen zwei – Schwingungsknoten an den Enden der Saite liegen, die Wellenlänge ist somit die doppelte Saitenlänge (). Für die Frequenz  gilt:

Wenn man an Stelle der Materialdichte den Massebelag (kg pro m) zu Grunde legt, erhält man für

Damit ergeben sich folgende Abhängigkeiten, die in Musikinstrumenten beim Stimmen oder Spielen auch praktisch genutzt werden:

  • je kürzer die (schwingende) Saitenlänge , desto höher die Frequenz (halbe Länge ergibt doppelte Frequenz).
  • je höher die Spannkraft , desto höher die Frequenz (vierfache Kraft ergibt doppelte Frequenz).
  • je dünner die Saite, desto höher die Frequenz (halber Durchmesser  ergibt doppelte Frequenz).

Es ist erkennbar, dass der Massebelag nur mit der Wurzel eingeht, das heißt, man muss eine Saite bis zur vierfachen Masse pro Länge umspinnen, um ihre Resonanzfrequenz zu halbieren. Daher werden Metalle mit hoher Dichte (Kupfer, Silber) verwendet, um tiefe Töne mit kurzen, nicht zu dicken Saiten zu erreichen.

Saiten haben eine amplitudenabhängige Resonanzfrequenz, da sich die mittlere Spannkraft bei größeren Amplituden erhöht. Dieser Effekt tritt insbesondere bei geringer Spannkraft auf und führt dazu, dass die tiefen Saiten eines Instrumentes höher tönen, wenn sie stark angestrichen oder gezupft werden.

Die Schwingungsgleichung

Darstellung zur Herleitung der Wellengleichung der ungedämpften, transversalen Saitenschwingung

Eine reale Saite schwingt mit nahezu unendlich vielen „harmonischen Oberschwingungen“, die in dem Bild bis zur siebenten Oberschwingung dargestellt sind. Ihre Frequenzen sind ganzzahlige Vielfache der Frequenz der Grundschwingung.
Die Amplituden der Oberschwingungen, das sind ihre Schwingungsweiten, bestimmen den Klang, die so genannte Klangfarbe der Schwingung. Die Verteilung der Amplituden über die Oberschwingungen nennt man das Frequenz-Spektrum des Klanges.

Pythagoras wird zugeschrieben, als Erster erkannt zu haben, dass sich Töne um eine Oktave unterscheiden, wenn die Länge der Saite (bei gleicher Spannkraft ) verdoppelt oder halbiert wird, und dass auch andere Intervalle sich in Verhältnissen der Saitenlänge widerspiegeln. Als Folge benutzte er die Länge der Saite als Maß für die Tonhöhe.[1][2] Heute wird nicht die Saitenlänge, sondern die Frequenz als Maß für die Tonhöhe verwendet. Die Frequenz ist umgekehrt proportional zur Saitenlänge und die Oktave entspricht einer doppelt so großen Frequenz. Die Entwicklung der Infinitesimalrechnung durch Isaac Newton und Gottfried Wilhelm Leibniz ermöglichte eine umfassendere theoretische Beschreibung einer schwingenden Saite. Von Marin Mersenne[3] und Joseph Sauveur stammen die ersten Erklärungsversuche dazu. Brook Taylor[4] war der erste, der zu einer Darstellung der Grundschwingung gelangte, obwohl ihm die heutigen Methoden zum Aufstellen und Lösen von partiellen Differentialgleichungen noch nicht zur Verfügung standen. Zum Teil auf Taylors Arbeit aufbauend arbeiteten unter anderem Johann I Bernoulli,[5] Jean-Baptiste le Rond d’Alembert,[6] Leonhard Euler[7] weiter an dem Problem. Durch die Erkenntnis der Existenz der Oberschwingungen gelangt Daniel Bernoulli[8] zur vollständigen Lösung des Problems. Zwei Oberschwingungen hatte zwar auch Mersenne schon beschrieben, der Gedanke wurde aber nicht weiter verfolgt.

Daniel Bernoulli beschreibt Beobachtungen und Experimente mit verschiedenen Musikinstrumenten, Trompeten, Flöten und Saiteninstrumenten, und folgert daraus: „… dass alle schwingenden Körper eine Unmenge von Tönen von sich geben … In der Tat stimmen alle Musiker darin überein, dass eine gezupfte Saite außer ihrem Grundton zugleich auch noch andere, sehr viel hellere Töne von sich gibt … Dies ist der offensichtliche Beweis dafür, dass sich in einer und derselben Saite eine Überlagerung mehrerer Arten Taylorscher Schwingungen zugleich einstellen kann“.[9] Dieser „völlig neue und nicht nur das Problem der schwingenden Saite klärende, sondern auch die ganze mathematische Physik revolutionierende Gedanke Daniel Bernoullis war der Aufbau der allgemeinen Lösung durch Superposition [Überlagerung] von Einzellösungen“.[10]

Euler hielt die Lösung von Bernoulli für unvollständig, da er nicht glaubte, dass sich jede Anfangssituation (die Art des Anreißens der Saite) zu einer Schwingung entwickeln könne, die durch die Summe geeigneter Sinus-Funktionen darstellbar sei. In der Tat wurde der Beweis dafür erst durch die Arbeiten von Joseph Fourier (Fourier-Analyse) zur Wärmelehre möglich.

Ein Grundgedanke Brook Taylors war die (richtige) Annahme, dass die Krümmung (kappa) in einem Punkt der Saite an einer beliebigen Stelle der Beschleunigung dieses Punktes proportional sei:[11]


Dabei ist die Funktion, welche die Lage der Saite am Ort und zum Zeitpunkt beschreibt und


ihre zweite partielle Ableitung nach der Zeit (die Beschleunigung an der Stelle zum Zeitpunkt , ist ein noch unbestimmter Proportionalitätsfaktor).
Die Krümmung ist gegeben durch

Hier sind und die erste bzw. die zweite partielle Ableitung von nach .
Wenn die Saite nur wenig aus ihrer Ruhelage ausgelenkt wird, lässt sich in guter Näherung setzen und man erhält Aus der obigen Proportionalitätsgleichung wird damit:


oder, ausführlicher

Das ist die partielle Differentialgleichung der schwingenden Saite, bekannt als D’Alembert- oder homogene Wellengleichung. Die Gleichung beschreibt ungedämpfte Schwingungen, d. h., dass darin das Abklingen einer Schwingung, also das Leiserwerden des Tones, nicht berücksichtigt ist.

Die Lösung

 
 
 (Gl. 1)
 

ist aus der Theorie partieller Differentialgleichungen bekannt. Darin sind die unbekannten Größen noch zu bestimmen.

Bestimmung von α und x₀

Wir bezeichnen die Länge der frei schwingenden Saite mit Die Saite ist bei und bei eingespannt, dort ist für jede Zeit die Auslenkung


Da nicht konstant Null ist und unsinnig wäre (es würde die ruhende Saite darstellen) ist


wäre genauso unsinnig wie , also ist
Aus Gl. 1 wird also

 
 
 (Gl. 2)
 

Was für gilt, gilt genauso für :


Also ist und (mit beliebigem ), folglich Aus Gl 2. wird dann

 
 
 (Gl. 3)
 

Wenn die Saite zum Zeitpunkt ihre Ruhelage einnimmt, erhalten wir analog und aus Gl. 3 wird

 
 
 (Gl. 4)
 

ist offenbar eine Kreisfrequenz, wir setzen mit noch unbestimmter Schwingungsdauer So erhalten wir

 
 
 (Gl. 5)
 

Die sind für jedes eine Lösung der Gl. 1, also auch die Summe aller
D. h., dass

 
 
 (Gl. 6)
 

die vollständige Lösung der Gl. 1 mit noch unbestimmtem ist. Die sind die Amplituden der Oberschwingungen. Sie hängen z. B. vom Material der Saite (Stahl, Darm, Kunststoff), umsponnen oder nicht, von der Spannung der Saite, von der Art des Anreißens der Seite (Daumen oder Plektron), vom Ort des Anreißens (in der Mitte oder über dem Schallloch) und von Form, Größe und Material des Klangkörpers ab. Außerdem klingt der Ton ab, d. h., dass die Amplituden kleiner werden. Die einzelnen Amplituden werden im Allgemeinen verschieden stark gedämpft, sie klingen also nicht alle in derselben Weise ab, der Ton kann unmittelbar nach dem Anreißen anders klingen als etwas später.

Bestimmung von τ

Zu der Aussage über die Frequenz der Schwingung bzw. ihrer Schwingungsdauer gelangt man durch den Zusammenhang zwischen der Frequenz , der Wellenlänge und der Ausbreitungsgeschwindigkeit einer Welle:

Aus der Elastizitätstheorie kennt man die Ausbreitungsgeschwindigkeit einer Welle in einer gespannten Saite (s. ganz oben):

Für die Grundschwingung

ist

die Wellenlänge Mit erhalten wir aus :

also

oder

Zur Erinnerung: ist die Frequenz der Grundschwingung, ist ihre Schwingungsdauer, die Länge der Saite, ihr Durchmesser, ihre Dichte, also Masse pro Volumen, und die Spannkraft der Saite. Die Frequenzen der Oberschwingungen sind ganzzahlige Vielfache der Frequenz der Grundschwingung.

Mathematische Beschreibung der gezupften Saite

Ungedämpfte Schwingung

Im Folgenden ist ein Anfangs-Randwert-Problem (ARWP) der D’Alembert-Gleichung als Modell der ungedämpften Saitenschwingung dargestellt. Dabei sind die örtlichen Randwerte (RWP) zu Null gesetzt, was einer an den Enden eingespannten Saite entspricht. Das Anfangswertproblem (AWP) ist so ausgelegt, dass zum Zeitpunkt die Saite eine Auslenkung hat, welche der periodischen Funktion entspricht. Des Weiteren ist die Geschwindigkeit der Saite zum Zeitpunkt zu Null gesetzt, was bedeutet, dass die Saite in Ruhelage ist. In diesem Modell sind Biegemomente vernachlässigt. Bei Berücksichtigung von Biegemomenten tritt zusätzlich eine partielle Ableitung vierter Ordnung nach der Ortskoordinate auf.[12]

Definition der Parameter:
  • Wellenfunktion:
  • Saitenlänge in m:
  • Anzupfposition in m:
  • Normierte Anzupfposition:
  • Spannkraft in N:
  • Materialdichte in kg/m^3:
  • Saitendicke in m:
  • n-te Kreisfrequenz der ungedämpften Schwingung in 1/s:
  • n-te Wellenpropagationskonstante in 1/m:
  • n-te Amplitude:
  • Ausbreitungsgeschwindigkeit der Welle in m/s:

Ein möglicher Lösungsansatz dieses Anfangs-Randwert-Problems ist das Produkt von einer Sinus- und einer Kosinus-Funktion. Die Sinus-Funktion eignet sich dafür die örtliche Schwingung zu beschreiben, da diese das Randwert-Problem (RWP) erfüllt. Bei der Überprüfung des Randwertproblems erhält man die Formel für und die Beschränkung von . Die Beziehung zwischen und ergibt sich durch einsetzen des Lösungsansatzes in die d’Alembert’sche Wellengleichung.

Durch die Definition von ist es offensichtlich, dass unendlich viele Lösungen existieren. Mittels einer Fourier-Reihe lassen sich alle diese Lösungen in einer Formel festhalten. Diese Fourier-Reihe entspricht also der Summe, welche die Grundschwingung und alle Oberschwingungen enthält.

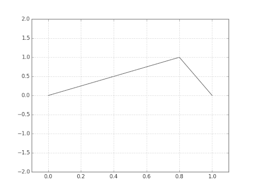
Anfangswertproblem der gezupften Saite g(x).

Gemäß der Theorie der Fourier-Reihen lassen sich die Amplituden mit einem Integral bestimmen. Damit ist das Anfangswert-Problem komplett beschrieben. Zur idealisierten Beschreibung der gezupften Saite ist die Funktion eine Dreiecks-Funktion. Diese ist in der Abbildung „Anfangswertproblem der gezupften Saite g(x)“ dargestellt. Formal stellt sich wie folgt dar.

Die zugehörigen Fourier-Koeffizienten und die Wellenfunktion ergeben sich zu:

Animation der Schwingung der gezupften Saite mit b=0,8; c=1; h0= 1; L=1. Diese Animation wurde mit 200 Gliedern der Fourier-Reihe berechnet.

Nebenstehend ist eine Animation dieser Formel mit einer Approximation von 200 Summen-Gliedern zu sehen. Um diese Formel im Computer eingeben zu können, kann man sie wie folgt diskretisieren, wobei die Anzahl der Punkte in x-Richtung und die Schrittweite in x-Richtung darstellt. ist die Anzahl der Fourier-Glieder.

Gedämpfte Schwingung

Bei der gedämpften Schwingung enthält die partielle Differentialgleichung eine zusätzliche zeitliche Ableitung 1. Ordnung. Im Folgenden ist die Schwingungsgleichung als (ARWP) zu sehen:

Die Lösung dieses Anfangs-Randwert-Problem ähnelt der Lösung der ungedämpften Schwingung bis auf eine abklingende e-Funktion und eine andere zeitliche Kreisfrequenz. Zur weiteren Vervollständigung kann man noch eine zeitabhängige Sprungfunktion (Heaviside) (theta) hinzumultiplizieren, welche den negativen Zeitbereich der Schwingung ausblendet. Dies beschreibt, dass die Saite zum Zeitpunkt angeschlagen wird.

Animation der gedämpften Saitenschwingung mit L = 2; b = 0,8; c0 = 20; h0 = 0,1 und α = 0,3.

Die Fourier-Koeffizienten sind in diesem Fall exakt dieselben wie bei der ungedämpften Schwingung, da zum Zeitpunkt die Auslenkung der Saite gleich ist. Somit lässt sich die Funktion wie folgt darstellen:

In der nebenstehenden Grafik ist eine Animation dieser Formel zu sehen. Dabei wurden 200 Glieder der Fourier-Reihe berechnet und 200 Punkte in x-Richtung. Die verwendeten Parameter sind unterhalb angegeben. Möchte man die Animation anschauen, so sollte man die Grafik anklicken.

Intermodendispersion

Im Gegensatz zur ungedämpften Schwingung, bei der alle Moden die gleiche Ausbreitungsgeschwindigkeit haben, unterscheiden sich die Ausbreitungsgeschwindigkeiten in Abhängigkeit von der Schwingungsform. Aufgrund der verschiedenen Ausbreitungsgeschwindigkeiten gibt es gleichermaßen Unterschiede in der Laufzeit der Wellen. Durch diesen Effekt verschwimmt die Grundform der angeregten Schwingung mit der Zeit immer mehr. Die Grundform zerfließt quasi wie Eis in der Sonne. Ist der Dämpfungsfaktor relativ klein, so ist dieser Effekt schwächer als bei großer Dämpfung. Im Nachfolgenden ist die Formel der Ausbreitungsgeschwindigkeit zu sehen:

Spektralanalyse (Fouriertransformation)

Angenommen wir installieren nun an der Stelle einen idealen Tonabnehmer, der die Schwingungsform der Saite an genau dieser Stelle in ein elektrisches Signal umwandelt. Dieses Signal könnte man sich nun mit einem Oszilloskop im Zeitbereich und im Frequenzbereich (Spektralbereich) anschauen. Im Zeitbereich wäre dann eine abklingende Kosinus-Schwingung zu sehen und im Spektralbereich die im Signal enthaltene Grundschwingung und die Oberschwingungen. Um nun das theoretische Frequenzspektrum zu erhalten, muss man die Fouriertransformation auf die zuvor hergeleitete Funktion anwenden.

Für verschwindet das Integral aufgrund der Heaviside-Funktion, wodurch man die untere Integrationsgrenze zu Null setzt. Die Lösung sieht dann folgendermaßen aus:

In der folgenden Tabelle sind Hörbeispiele mit verschiedenen Anschlagspositionen und die zugehörigen Betragsspektren enthalten. Dabei ist festzustellen, dass sich durch Variation der Anschlags- oder Tonabnehmerposition die Klangfarbe ändert. Schlägt man am Saitenende an, so hört sich der Ton metallisch an. Schlägt man hingegen im mittleren Bereich der Saite an, so klingt der Ton sanfter. Vergleicht man dies mit einem realen Musikinstrument, ist das gleiche Verhalten zu hören. Schaut man sich die Graphen der Betragsspektren an, so sind die nach oben zeigenden Peaks die im Signal enthaltenen Obertöne. Daran ist zu erkennen, dass die jeweilige Klangfarbe dadurch entsteht, welche Obertöne mit welchen Amplituden im akustischen Signal enthalten sind.

Anzupf Position b Akustische Wiedergabe Plot der Betrags-Spektren
10 %
20 %
30 %
40 %
50 %

Literatur

  • István Szabó: Geschichte der mechanischen Prinzipien. 3. Auflage. Birkhäuser, Basel / Boston / Berlin 1987, ISBN 978-3-0348-9980-2.

Einzelnachweise

  1. Susan Sales Harkins, William H. Harkins: The Life and Times of Pythagoras. Mitchell Lane Publishers, Inc., 2007, ISBN 1-61228-885-5, S. 29 (eingeschränkte Vorschau in der Google-Buchsuche).
  2. William A. Sethares: Tuning, Timbre, Spectrum, Scale. Springer Science & Business Media, 2013, ISBN 1-4471-4177-6, S. 33 (eingeschränkte Vorschau in der Google-Buchsuche).
  3. Marin Mersenne: Harmonicorum libri. 1636.
  4. Brook Taylor: Methodus Incrementorum Directa et Inversa. London 1717, als digitale Ausgabe bei der Staatsbibliothek Hamburg erhältlich.
  5. Johann Bernoulli: Meditationes de cordis vibrantibus. Opera Omina, Tom. II.
  6. Jean-Baptiste le Rond d’Alembert: Recherches sur la courbe que forme une corde tendue mise en vibration. Histoire de l’academie Royale de science et belle lettre année, 1747.
  7. Leonhard Euler: Sur la vibration de cordes. Histoire de l’academie Royale de science et belle lettre année, 1748.
  8. Daniel Bernoulli: Reflexions et Eclaircissemens sur le nouvelles vibrations des cordes. Histoire de l’Académie de Berlin IX, 1753.
  9. Daniel Bernoulli, ebenda, S. 181.
  10. István Szabó: Geschichte der mechanischen Prinzipien. 3. Auflage. Birkhäuser, Basel / Boston / Berlin 1987, ISBN 978-3-0348-9980-2, S. 339.
  11. Brook Taylor, ebenda, Lemma IX, S. 88.
  12. Zollner, Manfred.: Physik der Elektrogitarre. Selbstverl. des Autors, 2014 (worldcat.org [abgerufen am 25. Juni 2020]).