Service Blueprint
Service Blueprint ist ein Begriff aus Marketing und bezeichnet eine Methode zur Visualisierung von Dienstleistungsprozessen[1] mit einem Ablaufdiagramm. Die Prozesse werden genau und gleichzeitig sehr einfach dargestellt, denn komplexe Prozesse werden in einzelne Schritte zerlegt und mit Hilfe eines Diagramms veranschaulicht. Diese Darstellung kann zur Analyse und Planung des gesamten Dienstleistungsprozesses benutzt werden. Service Blueprint ermöglicht es, den Dienstleistungsprozess aus der Sicht des Kunden zu analysieren, nämlich was der Kunde macht und was die Person, die die Dienstleistung erbringt, für diese Aktivität tun muss. Das ist nützlich, denn wenn es an irgendeiner Stelle eine Ungenauigkeit gibt, können wir sie schnell beheben.[2]
Name
Der Name Blueprint (englisch: Blueprint = ‚Blaupause‘) geht darauf zurück, dass ursprünglich Zeichnungen von Gebäuden die Grundlage dafür bildeten. Darin wurden die Wege eingezeichnet, welche die Kunden des betreffenden Dienstleistungsanbieters nehmen, um festzustellen, wo sich der Kunde in den Dienstleistungsprozess integriert. Indem jede für die Erstellung einer Dienstleistung notwendige Aktivität eingezeichnet und abgebildet wurde, diente ein Blueprint somit in seiner ursprünglichen Form der visuellen Darstellung der Kundenintegration sowie der Integration zwischen Kunden und dem Kundenkontaktpersonal.
Auch ist Service übergreifend und beispielhaft zu verstehen, da viele Produkte, besonders im digitalen Wirtschaften, Dienstleistungselemente besitzen oder zukünftig nutzen werden.[3] Noch viel umfassender kann man auch von Experiences Blueprint oder Experiences Mapping sprechen.
“We believe the more appropriate and accurate name for the method is: Experience Delivery Blueprinting, or Experience Blueprinting for short.”
Entwicklung von Service Blueprint
Die Ursprünge der Geschichte Service Blueprint gehen auf die späten 1970er Jahre zurück[5], als Lynn Shostack argumentierte „Da diese Dienstleistung nur während der Zeit, in der sie erbracht wird, existiert, muss die wahre "Realität" der Einheit erfahrungsmäßig und nicht in technischer Form definiert werden“. Shostack dachte damals schon, dass der Service den gleichen Wert für den Kunde, wie das Produkt selbst hat. Kein Kunde wird ein Produkt kaufen wollen, wenn der Service unangenehm ist oder die Verpackung und der Inhalt selbst einfach schlecht aussehen.[6] Im Jahr 1984 stellte Shostack in ihrem Artikel die 4 Prozesse des Designs vor: Identifizierung aller notwendigen Prozesse, Isolierung von Fehlerstellen, Festlegung von Zeitrahmen und Eine Kosten-Nutzen-Analyse. Das Ziel war es, den Zeitaufwand zu verringern und einen effizienteren Service zu bieten.[7] Einige Jahre später entwickelte Kingman-Brundage das Shostack-Konzept weiter und fügte mehrere Elemente hinzu: Der Kunde stand ganz oben, etwas weiter unten befindet sich die Tätigkeit des Dienstanbieters, dann die Supportprozesse und die Verwaltungsfunktionen. Dieses Konzept ist ähnlich aufgebaut, wie die Wertkette. Schostacks Idee wurde, im Laufe der Jahre von verschiedenen Personen mehrmals verfeinert und verändert. Lovelock, Patterson und Walker (2001) haben zu der Service Blueprint ein neues Objekt namens "Schwachstellen" hinzugefügt. Dieses zeigen Stellen, wo der Prozess der Dienstleistung noch verbessert werden kann, um effizienter zu werden.[8] Die weiteren Personen, die eine neue Funktion einführten, waren Zeithaml, Bitner und Gremler. In ihrer Arbeit fügten sie, dem bisherigen Konzept, zwei neue Elemente hinzu: besonders lange Warten und Fehlerstelle. Besonders lange Warten sollte uns zeigen, wo in unserem Service der Kunde auf lange Wartezeiten stoßen könnte. Fehlerstellen hingegen sind Fehler, die im Verlauf eines Dienstes auftreten können.[9]
Struktur und Aufbau
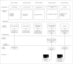
Ein Service Blueprint besteht aus fünf wichtigen Komponenten, die bei der Erstellung eines Diagramms immer vorhanden sein müssen, nämlich Nutzer Aktionen, Frontend Interaktionen, Backstage Interaktionen, Supportprozesse und Physikalische Belege. Diese fünf Komponenten sind auf einem Diagramm durch Linien getrennt. Jede Linie trennt die oben genannten Komponenten, so dass man einen guten Blick auf die wichtigsten Prozesse hat. Die erste Linie heißt Iteraktionslinie. Diese trennt zwei sichtbare Bereiche für die Kunden, ein Bereich, wo der Kunde selbst aktiv handelt und der zweite, wo der Kunde nicht beteiligt ist. Die zweite Linie heißt Sichtbarkeitslinie, die trennt die Aktivitäten von Frontend Interaktionen und Backstage Interaktionen, also die, die sichtbar und nicht sichtbar für den Kunden sind. Die letzte Linie heißt Interne Interaktionslinie und trennt die Aktivitäten der Serviceabteilung vom Geschehen in anderen Abteilungen. Zusätzlich zu diesen Schritten kann man noch weitere Schritte hinzufügen, die das Diagramm etwas klarer und verständlicher macht: Wichtigste Service Blueprint Komponenten und ihre kurze Beschreibung:[10][11][12]
Nutzeraktionen

Aktivitäten, die der Kunde ausführt
Frontend Interaktionen
Aktivitäten, die von Mitarbeitern ausgeführt werden, die direkt Kontakt mit dem Kunden haben
Backend Interaktionen
Aktivitäten, die von Mitarbeitern ausgeführt werden, die keinen direkten Kontakt mit dem Kunden haben
Supportprozesse
Aktionen, die den erbrachten Dienst unterstützen, aber für den Kunden nicht sichtbar sind.
Physikalische Belege
ist ein Nachweis für die Nutzer, dass die Aktion erfolgreich abgeschlossen und die Dienstleistung stattgefunden wurde.
Einige optionale Komponenten, die man auch in einen Service Blueprint benutzen kann:[13][14]
- Emotionen – um den gesamten Prozess besser zu veranschaulichen, kann man die Emotionen sowohl des Mitarbeiters als auch des Kunden während der Aktivitäten darstellen. Diese Emotionen sind meistens als grünes glückliches Gesicht und rotes trauriges Gesicht angezeigt.
- Fehlerstelle (Fail Point) – das sind Fehler, die während einer bestimmten Aktivität auftreten können.
- Besonders lange Warten – die Gefahr einer übermäßigen Wartezeit, das heißt die Zeit, die der Kunde warten muss.
- Zeit – darstellt die geschätzte Zeitdauer für jeden Schritt oder die Gesamtdauer des Prozesses.

Beschreibung des Prozesses „Ein Kunde kommt in einen Schuhladen“ mit Service Blueprint:
- Prozess: Ein Kunde kommt in einen Schuhladen. Physikalische Belege: Der Laden, Produkte, Mitarbeiter. Frontend Interaktion: Ein Mitarbeiter begrüßt den Kunden. Supportprozesse: Sauberhaltung im Laden.
- Prozess: Ein Kunde sucht Schuhe. Physikalische Belege: Schuhe in der Ausstellung. Frontend Interaktion: Ein Mitarbeiter kann bei der Suche nach geeigneten Schuhen beraten.
- Prozess: Ein Kunde probiert ein Schuh an. Physikalische Belege: Schuhe. Frontend Interaktion: Ein Mitarbeiter bietet einen Schuhlöffel und fragt den Kunden, ob die Schuhe passen.
- Prozess: Ein Kunde möchte eine andere Schuhgröße. Physikalische Belege: ein anderes Paar Schuhe. Frontend Interaktion: Ein Mitarbeiter sucht eine andere Schuhgröße. Backend Interaktion: Eingabe des Schuhmodells in das System und Suche nach der Schuhgröße. Supportprozesse: Ein System, welches alle Schuhmodelle und -größen enthält.
- Prozess: Ein Kunde kauft die Schuhe. Physikalischer Belege: Schuhrechnung, Bargeld, Kreditkarte. Frontend Interaktion: Ein Mitarbeiter nimmt Geld an und gibt Wechselgeld und eine Schuhrechnung. Backend Interaktion: Mitarbeiter deponiert das Geld. Supportprozesse: Wartung des Serversystems.
- Prozess: Ein Kunde verlässt das Geschäft. Physikalischer Belege: Mitarbeiter. Frontend Interaktion: Mitarbeiter bedankt sich und wünscht einen schönen Tag.
Mögliche Fehlerstelle und besonders langes Warten in der Kundenbetreuung:
- Prozess: Ein Kunde kommt in einen Schuhladen. Mögliche Fehlerstelle: Am Eingang gibt es keinen Mitarbeiter, der den Kunde begrüßt. Mögliche Wartestelle: eine Warteschlange vor dem Geschäft, der Kunde muss auf freie Plätze warten.
- Prozess: Ein Kunde sucht Schuhe. Mögliche Fehlerstelle: der Mitarbeiter kann nicht über Schuhe beraten. Mögliche Wartestelle: warten darauf, während andere Kunden die Schuhe anschauen.
- Prozess: Ein Kunde möchte eine andere Schuhgröße. Mögliche Fehlerstelle: falsche Schuhgröße, falsche Eingabe der Schuhgröße in das System, Systemfehler, sodass falsche Daten angezeigt werden. Mögliche Wartestelle: zu weniger Mitarbeiter, keine Möglichkeit, nach einer anderen Schuhgröße zu fragen
- Prozess: Ein Kunde kauft die Schuhe: Nichtverfügbarkeit von Wechselgeld, Fehler beim Zählen von Wechselgeld, das EDC-Gerät funktioniert nicht richtig oder liest die Karte nicht. Mögliche Wartestelle: das Zahlungssystem funktioniert langsam, Mitarbeitern sind langsam in der Wechselgeld-Berechnung, EDC-Gerät zeigt Error.
Ziel/Nutzen
Service Blueprint ist eine end-to-end Methode, die zeigt, wie die Dienstleistung und damit verbundene Aktivitäten erbracht werden. Dieser Service wird gleichzeitig auf zwei Ebenen präsentiert: ein klares Bild des Kundenerlebnisses und die Aktivitäten, die im Hintergrund ablaufen. Die Serviceübersicht im Blueprint ist deshalb so wichtig, da sie den Stakeholdern ein vollständiges Bild von allen Ding gibt, die funktionieren und zusammenkommen müssen, bevor Änderungen vorgenommen werden können.[15]
Service Blueprint wird verwendet, um Zeit im Prozessablauf zu sparen. Die Benutzung von Service Blueprint führt zu einer großen Chance, dass die Zeit, die man für die Erfassung bereits bekannter Daten benötigt wird, reduziert wird. Auf der Serviceübersicht kann man auch sehen, für welche Aktivitäten zu viel Zeit aufgewendet wurde und welche vermieden wurden. Diese Nutzung führt zu einer Priorisierung der Arbeit.[16]
Diese hilft bei der Identifizierung von Lücken im aktuellen Wissensstand durch ein visuelles Diagramm, das mögliche Fehler oder Unzulässigkeiten im System aufzeigt. Wenn wir die Dienste betrachten, können wir sehen, wo der Fehler liegt, aber herauszufinden, was genau die Ursache ist, ist etwas schwieriger. Die Service Blueprint zeigt alle Interaktionen des Kunden mit dem Mitarbeiter an, so dass die Ursache von Fehlern leicht zu finden ist.[17]
Genauso wie Schwachstellen, kann die Service Blueprint vermitteln, wo wir den Prozess optimieren können, um unsere Servicezeit zu verkürzen oder unseren Service kundenfreundlicher zu gestalten. Die Visualisierung der Beziehungen in die Blueprints hilft dabei, Bereiche zu entdecken, die möglicherweise verbessert werden können.[18]
Risikobetrachtung
Erstellung einer guten Service Blueprint erfordert eine Menge Ressourcen. Nicht nur Geld und Zeit, sondern auch ein gutes und kohärentes Team. Die Erstellung einer Blueprints nimmt viel Zeit in Anspruch und erfordert die Beobachtung der Mitarbeiter bei der Arbeit. Dies kann zu einem seltsamen Gefühl bei dem Mitarbeiter führen und seine Arbeitsfähigkeit beeinflussen.
Das Management eines Teams mit vielen Mitgliedern ist sehr schwer zu verwalten. Wenn das Team aus mehr als einem Mitarbeiter besteht, kann es schwierig sein, alle Daten zu sammeln und zu ordnen, man wird nicht in der Lage sein, alle Aktivitäten zu erfassen, die sie durchführen.
Wenn zu viele Ebenen und Daten zur Erstellung benutzen werden, kann die Lesbarkeit des Diagrammes beeinträchtigt werden, so dass es zu kompliziert und unlesbar wird. Wenn der Dienst aus vielen verschiedenen Aktivitäten besteht, sollte man bei der Erstellung der Blueprint darauf achten, dass nicht zu viele Ebenen entstehen.[19]
Vergleich mit Customer Journey
Service Blueprint und Customer Journey sind zwei verschiedene Methoden. Die erste zielt darauf ab, die Qualität der erbrachten Dienstleistung zu verbessern, während sich Customer Journey hauptsächlich auf die Verbesserung der Kundenerfahrung konzentriert. Ein Customer Journey ist der komplette Weg des Kunden von der Entscheidung bis zum Kauf. Auf diesem Weg lernt der Kunde das Produkt kennen, das heißt, er folgt den sogenannten Touchpoints. Diese sind zum Beispiel: wie ein Unternehmen sich und das Produkt wirbt, und welche öffentliche Meinung das Unternehmen hat. Dies ermöglicht die Entwicklung von Diensten, die so weit wie möglich auf die Bedürfnisse ihrer Kunden eingehen.[20] Eine Service Blueprint bietet eine breitere Übersicht über den Dienst. Dabei werden die Aktivitäten sowohl des Kunden als auch des Unternehmens, das die Dienstleistung erbringt, berücksichtigt. Diese Methode ermöglicht die Erstellung eines visuellen Verlaufs der Dienstleistung, einschließlich der für den Kunden nicht sichtbaren Aktivitäten des Unternehmens. Die beiden Methoden ergänzen sich gegenseitig. Indem wir beides miteinander kombinieren, können wir einen vollständigen und für beide Seiten erfolgreichen Service bieten.
Literatur
- Shostack, G. Lynn (1977),‘Breaking Free from Product Marketing’, Journal of Marketing, s. 73-80
- Shostack, G. Lynn (1984), "Designing Services That Deliver", Harvard Business Review, s.132-139 <Online>
- Zeithaml, V. A. and Bitner, M.J., Services Marketing, Mc Graw-Hill, N.Y., 1996
- Christopher Lovelock, Paul Patterson and Rhett Walker "Services Marketing an Asia Pacific Perspective 3" Kapitel 1
- Lovelock, C.H., Patterson, P.G. and Walker, R.H., Services Marketing: An Asia-Pacific Perspective, French's Forest, NSW, Prentice-Hall, 2001, s.226
- World Leaders in Research-Based User. "Service Blueprints: Definition". Nielsen Norman, abgerufen am 5. November 2022
- World Leaders in Research-Based User Experience "Service Blueprinting Practice". Nielsen Norman, abgerufen am 7. November 2022
- Journal of Service Theory and Practice "Customer journeys: a systematic literature review" Asbjørn Følstad, Knut Kvale, abgerufen am 20. November 2022
- Arizona State University "A key to service innovation: Services blueprinting" abgerufen am 5. November 2022
- KMU Digitalisierung.Agency "Einfacher Leitfaden für einen effektiven Service Blueprint", abgerufen am 5. November 2022
- KMU Digitalisierung.Agency "Service Blueprint: Was ist das und wie funktioniert die Automatisierung?", abgerufen am 5. November 2022
- Service Design Case Studies "Service Blueprint, a guide to service mapping for improving CX with Visualisation" Neha Jattu, abgerufen am 10. Mai 2022
- Zeithaml, V.A., Bitner, M. J. and Gremler, D. D., Services Marketing: Integrating Customer Focus Across the Firm, 4th ed, McGraw-Hill Irwin, Boston, Mass. 2006
- Fließ, S. and Kleinaltenkamp, M. (2004) "Blueprint the Service Company: Managing Service Processes Efficiently," Journal of Business Research, vol. 57, no. 4, pp 392-404
- Swank, C. K., "The Lean Service Machine, Harvard Business Review, vol. 81 no, 10, 2003
- Charly Suter: Service Blueprint Vorteile und seine Elemente. Hrsg.: KMU Digitalisierung. (kmu-digitalisierung.agency [abgerufen am 7. November 2022]).
Weblinks
Einzelnachweise
- ↑ Service Blueprints: Definition. Abgerufen am 24. August 2023.
- ↑ Jörg-Heinrich Sandmann: Integration von Kundenaktivitäten in das Blueprinting von Dienstleistungsprozessen. 2016, doi:10.1007/978-3-658-12022-1.
- ↑ Why we renamed the service blueprint. Abgerufen am 24. August 2023.
- ↑ https://blog.practicalservicedesign.com/why-we-renamed-the-service-blueprint-18d0f3927dea
- ↑ G. Lynn Shostack: Designing Services That Deliver. In: Harvard Business Review. Januar 1984. Auf HBR.org (englisch), abgerufen am 17. Oktober 2019.
- ↑ Shostack, G. Lynn (1977),‘Breaking Free from Product Marketing’, Journal of Marketing, s. 73-80
- ↑ Shostack, G. Lynn (1984), "Designing Services That Deliver", Harvard Business Review, s.132-139
- ↑ Lovelock, C.H., Patterson, P.G. and Walker, R.H., Services Marketing: An Asia-Pacific Perspective, French's Forest, NSW, Prentice-Hall, 2001, s.226
- ↑ Zeithaml, V.A., Bitner, M. J. and Gremler, D. D., Services Marketing: Integrating Customer Focus Across the Firm, 4th ed, McGraw-Hill Irwin, Boston, Mass. 2006
- ↑ Zeithaml, V. A. and Bitner, M.J., Services Marketing, Mc Graw-Hill, N.Y., 1996
- ↑ Fließ, S. and Kleinaltenkamp, M. (2004) "Blueprint the Service Company: Managing Service Processes Efficiently," Journal of Business Research, vol. 57, no. 4, pp 392-404
- ↑ World Leaders in Research-Based User. "Service Blueprints: Definition". Nielsen Norman, abgerufen am 5. November 2022
- ↑ Zeithaml, V.A., Bitner, M. J. and Gremler, D. D., Services Marketing: Integrating Customer Focus Across the Firm, 4th ed, McGraw-Hill Irwin, Boston, Mass. 2006
- ↑ World Leaders in Research-Based User. "Service Blueprints: Definition". Nielsen Norman, abgerufen am 5. November 2022
- ↑ https://services.blog.gov.uk/2021/03/17/5-benefits-of-making-blueprints-when-you-build-or-improve-a-service/
- ↑ World Leaders in Research-Based User. "Service Blueprints: Definition". Nielsen Norman, abgerufen am 5. November 2022
- ↑ Swank, C. K., "The Lean Service Machine, Harvard Business Review, vol. 81 no, 10, 2003
- ↑ https://kmu-digitalisierung.agency/service-blueprint-vorteile-und-seine-elemente/, abgerufen am 7. November 2022
- ↑ KMU Digitalisierung.Agency "Service Blueprint: Was ist das und wie funktioniert die Automatisierung?", abgerufen am 5. November 2022
- ↑ Journal of Service Theory and Practice "Customer journeys: a systematic literature review" Asbjørn Følstad, Knut Kvale, abgerufen am 20. November 2022