Solange du lebst (Roman)
| Solange du lebst (Roman) | |
|---|---|
| Originaltitel | The Plague of Doves |
| Autor | Louise Erdrich |
| Übersetzer | Chris Hirte |
| Ort | Frankfurt am Main |
| Sprache | Deutsch |
| Verlag | Insel Verlag |
| Genre | Roman |
| Veröffentlicht am | 23. Februar 2009 |
| Gebundene Ausgabe | 396 Seiten |
| ISBN | 978-3458174264 |
Solange du lebst (englischer Originaltitel: The Plague of Doves) ist ein Roman der amerikanischen Schriftstellerin Louise Erdrich, der 2009 in Deutschland veröffentlicht wurde. Er ist der Gewinner eines Anisfield-Wolf Book Awards 2009[1] und war Finalist des Pulitzer-Preises für Belletristik 2009. Eine Genrezuordnung ist nur schwer vorzunehmen, man könnte jedoch von einer Mischung aus Gesellschafts-, Liebes-, Abenteuer-, Episoden- und Kriminalroman sprechen.
Inhalt
Handlung
Die Geschichte spielt in Pluto, North Dakota, einer Stadt nahe dem Chippewa-Reservat. Egal, ob Indianer oder Einwanderer, alle sind durch eine gemeinsame Geschichte miteinander verbunden: Der Roman beginnt mit einem Mord – wie sich herausstellt, wurde 1911 am Rande eines Indianerreservats eine weiße Siedlerfamilie tot in ihrer Hütte aufgefunden – ein Mord wurde verübt, dessen brutale Vergeltung jedoch nicht weniger dramatisch ist: Ein Mob, angeführt von Eugene Wildstrand und Emil Buckendorf, hängt die vier unschuldigen Indianer Holy Track, Cuthbert Peace, Seraph Milk (Mooshum) und Asignak, von denen nur Mooshum wie durch ein Wunder überlebt. Noch Generationen später hängt dieses Ereignis über der Kleinstadt, denn die Beteiligten beider Seiten begegnen sich auf die eine oder andere Weise immer wieder.
Fast einhundert Jahre später: Verschiedene Perspektiven erschaffen ein vollständiges Bild. Evelina ist die erste und auch die Haupterzählerin des Romans. Sie ist die Enkelin des Indianers Mooshum, der die Tochter eines der Mörder, nämlich Junesse, heiratete. Evelina lebt in ebendieser Kleinstadt, unweit der Provinzhauptstadt Fargo. Sie beginnt, indem sie erzählt, dass ihr Großonkel Shamengwa, einer der ersten katholischen Priester von indianischer Abstammung, 1876 zusammen mit den lokalen norwegischen Siedlern hart gegen eine Wandertaubenplage kämpfte. Sein jüngerer Bruder Mooshum sollte 100 Jahre alt werden, um seine Geschichte zu erzählen. Als Evelina zu Hause ganz begeistert von ihrer neuen Lehrerin, der Nonne Mary Anita (Buckendorf), schwärmt, die sie heimlich anbetet, obwohl sie hässlich ist und als ‚Schwester Godzilla’ verunglimpft wird, weckt dies bei Mooshum alte Erinnerungen. Evelinas Großvater erzählt ihr die drastische Geschichte des Mordes, da auch Schwester Mary Anita die Nachkommin eines Lynchgesellen ist. Seine Enkelin lauscht aufmerksam allen Berichten ihres Großvaters, des großen Geschichtenerzählers und Legendenbewahrers. Laut Mooshum wollten er und die drei anderen Indianer Körbe verkaufen, als sie bei der Hütte ankamen, in der alle Bewohner außer einem kleinen Baby ermordet worden waren. Sie wollten das Baby retten und die Polizei rufen, aber sie wussten, dass man sie als Indianer (bei einer weißen Familie) des Verbrechens beschuldigen würden. Und so kam es.
Ein anderer Erzähler ist Richter Antone Bazil Coutts, ein Indianer, der eine lange zurückliegende Geschichte über eine Expedition einer Gruppe von Einheimischen schildert, darunter auch sein Großvater Joseph, Henri and Lafayette Peace, die um die Wende des letzten Jahrhunderts stattfindet. Der Richter berichtet auch von der aktuelleren Geschichte von John Wildstrand, der mit der Bankangestellten Neve Harp verheiratet ist, aber eine Affäre mit der Indianerin Maggie Peace unterhält, der Schwester von Billy Peace, Nachkommin von Cuthbert Peace und Frau, die er liebt. Als Maggie schwanger wird und Geld braucht, arrangiert John für Billy die Möglichkeit, seine Frau Neve zu entführen und Lösegeld zu fordern. Laut Plan sollte Neve freigelassen und das Geld an Maggie übergeben werden. Allerdings kommt letztlich alles etwas anders. Durch Richter Coutts erfährt man später auch von anderen Geschichten, darunter eine über Mooshums Bruder Shamengwa, dem seine berühmte Geige von Corwin Peace gestohlen wird, dem unehelichen Spross von John Wildstrand und Maggie Peace.
Aber die verblüffendste Erzählerin von allen, wenn auch nicht die wichtigste, ist Marn Wolde: Sie erlebt die Wandlung von Billy Peace, Corwins Onkel, hautnah mit. Nach der Entführung trat er der Armee bei, ging nach Korea und kam als seltsamer Mann zurück; eine Art Sektenprediger, der seine eigene Religion praktizierte. Er ließ sich mit der sehr jungen Marn Wolde ein, die weg von ihrer Familie wollte und mit dem charismatischen Billy davonlief. Marn schenkte ihm zwei Kinder (Judah und Lilith), folgte ihm und half ihm bei der Ausweitung seines Kults. Billy entwickelt sich vom dünnen, hübschen Mischblut zu einem nie da gewesenen Prediger, der eine riesige Anhängerschaft um sich schart.
Das letzte Kapitel des Romans wird von Richter Coutts heimlicher Geliebten, Doktor Cordelia Lochren, erzählt. Sie und Neve Harp sind die Einzigen, die noch in Pluto leben, weil die Alten gestorben und die Jungen weggezogen sind. Cordelia ist jetzt an Stelle von Neve die Stadthistorikerin und Cordelia ist es, die die Antwort auf die anfängliche Frage liefert: Warren Wolde, Marns Onkel, hat die Familie Lochren ermordet und sie selbst ist das kleine Baby, die einzige Überlebende des Mords.

Hauptpersonen
Evelina Harp: Geistreiches, junges Mädchen, Enkelin von Mooshum, erste Erzählerin. Sie hat sowohl europäisch-amerikanische als auch indianische Vorfahren und verliebt sich in ihren Cousin Corwin Peace. Fühlt sich später auch zu ihrer Lehrerin Schwester Mary Anita hingezogen, die aber eine Nachfahrin eines der Lynchmörder ist. Enge Beziehung zu Mooshum.
Mooshum: Geboren als Seraph Milk, unterhält mit seinen Geschichten seine Enkel, Bruder von Shamengwa, unverbesserlicher Alkoholiker. Er ist Evelinas geliebter Großvater und verantwortlich für die mündliche Überlieferung der (Familien-)Geschichte. Hat keine moralischen Hemmungen und flirtet auch mit Evelinas Tante Neve Harp. Opfer und Zeuge des Lynchmords an Holy Track, Cuthbert Peace und Asignak.
Richter Antone Bazil Coutts: Zweiter Erzähler, hatte Affäre mit Cordelia Lochren, lebt aber zusammen mit Geraldine Milk. Gibt seinen Job auf dem Friedhof auf, um der Richter des Stammes der Ojibwe zu werden. Versteht die Geschichte Plutos und sowohl die europäisch-amerikanische als auch die indianische Sichtweise der Ereignisse.
Marn Wolde: Dritte Erzählerin, erlebt Wandlung von Billy Peace zum Anführer einer religiösen Sekte mit, sieht diese mit Ironie. Ist mit Billy verbandelt, begleitet ihn in die Wüste und bekommt zwei Kinder, Judah und Lilith. Ihr Onkel Warren Wolde ist der Mörder der Lochren-Familie.
Doktor Cordelia Lochren: Vierte Erzählerin, nur ein Kapitel. Repräsentiert als nicht-indianischer Charakter die Außenperspektive, weigert sich auch Indianer zu behandeln. Kaum mit anderen Charakteren verbunden und dadurch auch weniger voreingenommen. Es zeigt sich jedoch am Schluss, dass sie als Überlebende des Lochren-Familien-Mordes eine tiefe Verbundenheit mit allen Ereignissen in sich trägt.
Form
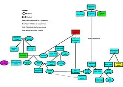
Der Roman von Louise Erdrich verbindet vier Erzählperspektiven. Alle vier Charaktere, Evelina, Richter Antone Bazil Coutts, Marn Wolde und Doktor Cordelia Lochren fungieren als Ich-Erzähler und schildern die Ereignisse, die einen Zeitraum von circa drei Generationen umfassen und zwei Gemeinden (die europäisch-amerikanische und die indianische) betreffen, aus ihrer jeweiligen Perspektive, so dass am Ende ein umfassender Stammbaum der Ortsbewohner entsteht. Durch die vielen Flashbacks, die vor allem in den 1960er und 1970er Jahren spielen, wird ein ganzes Jahrhundert umspannt. Erst alle Erzählungen zusammen, die wie kurze Geschichten in einer großen Geschichte verschachtelt sind, ergeben ein stimmiges Gesamtbild, da jeder Erzähler von verschiedenen Zeitpunkten aus erzählt und einen weiteren Mosaikstein zur Geschichte hinzufügt. Die wichtigste Erzählerin und das Zentrum bleibt aber Evelina und der Mord führt quasi als roter Faden durch die Erzählungen.
Themen und Motive
Indianischer Humor
Die Diskussion über Humor in der indianischen Geschichte von Anfang des 20. Jahrhunderts bis heute, kann in enge Beziehung zu dem Humor in Louise Erdrichs Roman gesetzt werden. Die Kombination von Tragödie und Komödie, wie auch in Solange du lebst, ist hierbei keine Seltenheit. Der Humor zeigt sich beispielsweise durch Anekdoten, wie die Geschichte über die Taubenplage und dient zeitgleich als Schutzschild und Waffe gegenüber Außenstehenden,[2] was auch besonders die Szenen zwischen Mooshum, Shamengwa und Priester Cassidy belegen.
Spiritualität und Religion
Auch Religion und Spiritualität nehmen einen zentralen Platz bei der Betrachtung von Solange du lebst ein. Sowohl die Konfliktsituationen zwischen Mooshum und Shamengwa, deren indianische Spiritualität oftmals mit dem katholischen Glauben von Vater Cassidy kollidiert, als auch Billy Peace und sein Predigerdasein innerhalb seiner Sekte, machen dies nur allzu deutlich.
Familie und Gemeinschaft
Besonders durch die mündlichen Überlieferungen von moralisch und historisch wertvollen Geschichten aus der Vergangenheit (v. a.) durch Shamengwa und Mooshum werden die Familienbande gestärkt. Evelina und ihr Bruder Joseph lauschen den Erzählungen ihres Großonkels und ihres Großvaters immer genauestens, wodurch sofort ein gemeinschaftliches Erlebnis geschaffen wird. Beide Unglücke, der Mord an den Lochrens und die ungerechtfertigte Rache an den Indianern, stärkt sowohl innerhalb der europäisch-amerikanischen als auch der indianischen Gemeinschaft das Zusammengehörigkeitsgefühl immer wieder aufs Neue, da die Ungerechtigkeiten nie offiziell aufgeklärt und bestraft wurden und somit immer ein Wunsch nach Vergeltung bleibt, der die einzelnen Gemeinden in Pluto verbindet.
Sonstiges
Weitere Motive, die zwar nicht deutlich hervorstechen, aber trotzdem nicht von der Hand zu weisen sind, wären Nationalismus – immer wenn die Sprache auf Louis Riel kommt –, Feminismus – wenn sich weibliche Charaktere wie Marn Wolde oder Clemence Milk nicht den Ansichten der männlichen Charaktere wie Billy Peace oder dem Priester beugen – und Ecocriticism, d. h. wenn eine besondere, spirituelle Beziehung von Natur und Mensch anerkannt wird, was dem indianischen Verständnis absolut entspricht, aber wiederum zu Konflikten mit anderen Religionen führen kann – wie bei Vater Cassidys Katholizismus.
Rezeption
Louise Erdrichs Roman Solange du lebst wurde fast durchweg positiv aufgenommen. So schreibt Tobias Döring von der FAZ, Erdrich
„entw[e]rf[e] ein chorisches Gesamtwerk, dessen erstaunlicher Registerreichtum Witz und Poesie, Lakonie und Pathos gleichermaßen einschließt. Und dabei verfährt sie derart raffiniert, dass wir am Schluss das Buch sofort noch einmal lesen wollen, weil viele der verborgenen Verbindungen beim ersten Mal noch gar nicht spürbar werden konnten.“
Auch seine Berliner Kollegin Nada Weigelt beurteilt den Roman als hervorragende Literatur, mit dem Zusatz:
„Lachen und Weinen, Liebe und Leid, Realität und Fabel – das alles liegt in ihrer Welt sehr nah beieinander.“
Literatur
Textausgaben
- Louise Erdrich: Solange du lebst. Insel Verlag, Frankfurt am Main 2009, ISBN 978-3-458-17426-4.
Sekundärliteratur
- Catherine Rainwater: Haunted by Birds: An Eco-Critical View of Personhood in The Plague of Doves. In: Deborah L. Madsen (Hrsg.): Louise Erdrich: Tracks, The Last Report on the Miracles at Little No Horse, The Plague of Doves. Continuum, London / New York 2011, ISBN 978-1-4411-4206-1. S. 152–164.
- Gina Valentino: ‘It All Does Come to Nothing in the End’: Nationalism and Gender in Louise Erdrich’s The Plague of Doves. In: Deborah L. Madsen (Hrsg.): Louise Erdrich: Tracks, The Last Report on the Miracles at Little No Horse, The Plague of Doves. Continuum, London / New York 2011, ISBN 978-1-4411-4206-1. S. 121–135.
- John Gamber: So, a Priest Walks into a Reservation Tragicomedy: Humor in The Plague of Doves. In: Deborah L. Madsen (Hrsg.): Louise Erdrich: Tracks, The Last Report on the Miracles at Little No Horse, The Plague of Doves. Continuum, London / New York 2011, ISBN 978-1-4411-4206-1. S. 136–151.
- Nada Weigler: Louise Erdrich: Solange du lebst. Eine wunderbare Indianergeschichte. Die Berliner Literaturkritik, 5. März 2009, abgerufen am 28. Juli 2014.
- The 79th Annual Anisfield-Wolf Book Awards: Winners. Louise Erdrich. Cleveland Foundation, abgerufen am 28. Juli 2014.
- Tobias Döring: Louise Erdrich: Solange du lebst. Die wütenden Bürger von Pluto. FAZ, 16. Mai 2009, abgerufen am 28. Juli 2014.
Weblinks
- Rezensionsnotizen zu Solange du lebst (Roman) bei Perlentaucher
- Kommentiertes Exzerpt der Originalausgabe beim New Yorker, 28. Juni 2004 (englisch)
Einzelnachweise
- ↑ The 79th Annual Anisfield-Wolf Book Awards: Winners. Louise Erdrich. Website des Annual Anisfield-Wolf Book Awards. Abgerufen am 28. Juli 2014.
- ↑ John Gamber: So, a Priest Walks into a Reservation Tragicomedy: Humor in The Plague of Doves. In: Deborah L. Madsen (Hrsg.): Louise Erdrich: Tracks, The Last Report on the Miracles at Little No Horse, The Plague of Doves. Continuum, London/New York 2011, ISBN 978-1-4411-4206-1. S. 136–151.
- ↑ Louise Erdrich: Solange du lebst. Die wütenden Bürger von Pluto. In: FAZ. 16. Mai 2009; abgerufen am 28. Juli 2014.
- ↑ Louise Erdrich: Solange du lebst. Eine wunderbare Indianergeschichte. In: Die Berliner Literaturkritik. 5. März 2009; abgerufen am 28. Juli 2014.