Sphaeroeca

Sphaeroeca

Kolonie von Sphaeroeca sp.

Systematik
ohne Rang: Opisthokonta
ohne Rang: Holozoa
Klasse: Kragengeißeltierchen (Choanomonada)
Ordnung: Craspedida
Familie: Salpingoecidae
Gattung: Sphaeroeca
Wissenschaftlicher Name
Sphaeroeca
Lauterborn, 1894[1]

Sphaeroeca ist eine Gattung von kolonienbildender Kragengeißeltierchen (Choanoflagellaten oder Choanomonaden) aus der Gruppe Craspedida. Typusart ist S. volvox.[1]

Beschreibung

Die Sphaeroeca-Kolonien sind milchig erscheinende Kugeln, in denen die Kragengeißelzellen (Choanozyten) außen mit einem Faden (englisch stalk, auch peduncle[2]; spanisch hilo) am zentralen Teil befestigt sind. Dieser verbindet sie somit und hält die Kolonie zusammen.[3] Es war lange nicht klar, ob der Organismus den Tieren oder Pflanzen näher steht,[3] was an der äußerlichen Ähnlichkeit zur Kugelalge Volvox liegen mag.

Als Choanoflagellat gehört Sphaeroeca genauso wie die Schwestergattung Salpingoeca zu dieser Gruppe seltener Mikroorganismen, die ein Bindeglied zwischen einzelligen Organismen und mehrzelligen Tieren (einschließlich uns Menschen) darstellen. Das Hauptmerkmal der Choanoflagellaten ist ein körbchenförmiger Kragen, von dessen Mitte eine lange Geißel ausgeht. Die Geißeln der peripheren Choanozyten einer Kugelkolonie sind daher in der Lage, diese im Wasser voranzutreiben. Solitäre Choanoflagellaten haben in der Regel einen Stiel, mit dem sie an das Substrat gebunden sind. Im Fall von Sphaeroeca sind die Choanozyten mit ihrem Stiel an das Zentrum der kugelförmigen Formation gebunden. Charakteristischerweise sind Choanozyten durch eine Lorica geschützt, eine Art dünne, transparente Hülle oder Schale, in der die eingehüllt sind, und die an der dem Stiel gegenüberliegenden Seite offen ist. Auf der Seite dieser Öffnung wird die Zelle durch einen sehr dünnen, körbchenförmigen Kragen verlängert, aus dessen Basis die Geißel austritt.[3]

Diese Organismen ähneln etwas der Gattung Proterospongia (syn. Protospongia[4]); die gestielten Individuen (Choanozyten) sind aber mit ihren Stielen strahlenförmig in der kugelförmigen Kolonie angeordnet, die eine gallertartige Masse bildet.[5] Diese Anordnung der Einzelzellen zu Gallertkugeln und die rotierende Fortbewegung dieser Kugeln sich ähnlich wie Uroglena volvox Ehrb. (Chrysophyceae)[6] rotierend fortbewegen.[1] galt bei der Erstbeschreibung durch Lauterborn 1894 als Unterscheidungsmerkmal zu allen anderen Choanoflagellaten.[1]

Im Inneren der Kugelkolonien findet man fast immer symbiotische runde grünliche Mikroalgen[1] (Chrysomonaden – früher auch Chrysomonadinen[1] genannt: Zooxanthellen).

Im Gegensatz zu S. volvox hat S. leprechaunica nackte, frei schwebende reife Zellen, denen ein Stiel zur Befestigung fehlt.[2]

Habitat: Süßwasser.[5]

Artenliste

Mit Stand 1. Oktober 2024 gehören zur Gattung (laut jeweiligem Nachweis) folgende Arten:

Gattung Sphaeroeca Lauterborn, 1894(A,e,G,I,J,N,W)[1][2]


Quellen:

(e)GEncyclopedia of Life (eoL)[12]
(A)GAlgaeBase[13]
(G)JGlobal Biodiversity Information Facility (GBIF)[14]
(I)WInterim Register of Marine and Nonmarine Genera (IRMNG)[15]
(J)WNational Institute for Environmental Studies (NIES), Japan[5]
(N)G– Taxonomie des National Center for Biotechnology Information (NCBI)[16]
(P)G– Wolfgang Bettighofer: Protisten.de[17]
(W)IWorld Register of Marine Species (WoRMS)[18]

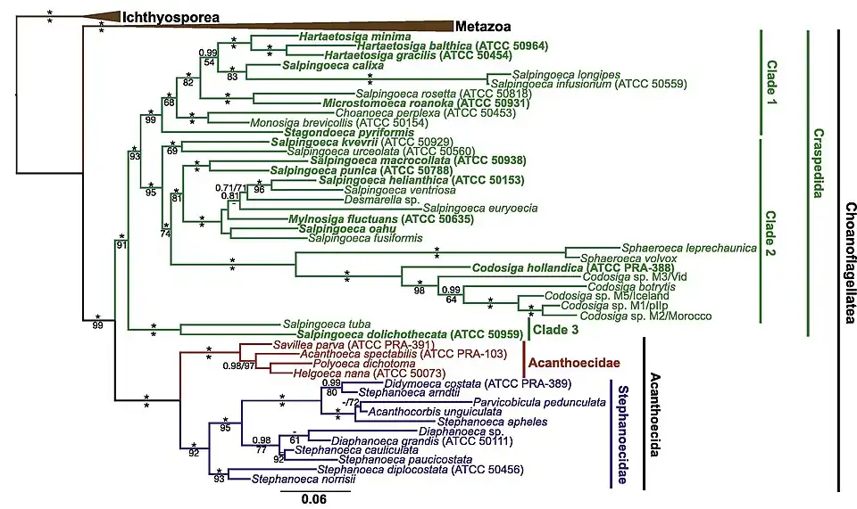
Phylogenie

Phylogenie der Choanoflagellaten nach Carr et al. (2017) mit Position von Sphaeroeca leprechaunica und Sphaeroeca volvox (Klade 2, untere Hälfte).[2]

Sphaeroeca volvox

S. volvox, Illustration von 1899

Sphaeroeca volvox bildet freischwimmende, kugelförmige Kolonien. Ihre gestielten Zellen (Choanozyten) sind in großer Zahl radial in eine Gallertkugel eingebettet.[1][11]

Die Choanozyten selbst sind rundlich ei- bis birnenförmig, hinten etwas zugespitzt. Ihr Stiel ist etwa doppelt so lang wie der Körper; auch die Geißel ist sehr lang (oft mit fünffacher Körperlänge). Der Kragen ist ziemlich hoch, vorne etwas erweitert. Es gibt im hinteren Teil eine kontraktile Vakuole. Der Zellkern (Nukleus) ist bläschenförmig mit deutlichem Nukleolus. Der Zellkörper ist 8–12 µm lang (ohne Kragen); die Kolonien haben einen Durchmesser von 82–200 µm (nach Lauterborn 120–200 µm).[5][1]

Sphaeroeca volvox lebt als Teil des Planktons im Süßwasser,[5][3] evtl. auch im Salzwasser[3] (vielleicht Brackwasser?).

Ein Habitat ist das Torfmoos (Sphagnum) wie beispielsweise das Portillo-Moor, in der Nähe von Boya[19] am Fuße der Sierra de la Culebra (Region Aliste, Provinz Zamora), Spanien.[3] Zu den Fundorten in Deutschland gehören

Die Hauptnahrungsquelle von S. volvox sind Bakterien.[3]

Das Art-Epitheton volvox kommt von lateinisch volvere ‚wälzen‘, ‚rollen‘ (wie der Algen-Gattungsname Volvox).

Einzelnachweise

  1. a b c d e f g h i j Robert Lauterborn: Ue​ber die Winterfauna einiger Gewässer der Oberrheinebene. Mit Beschreibungen neuer Protozoen. In: Biologisches Centralblatt, Band 14, 1894, S. 390–398; PDF (zoobdat.at).
  2. a b c d e Martin Carr, Daniel J. Richter, Parinaz Fozouni, Timothy J. Smith, Alexandra Jeuck, Barry S. C. Leadbeater, Frank Nitsche: A six-gene phylogeny provides new insights into choanoflagellate evolution. In: Molecular Phylogenetics and Evolution, Band 107, Februar 2017, S. 166–178; doi:10.1016/j.ympev.2016.10.011 (englisch).
  3. a b c d e f g h Proyecto Agua: SPHAEROECA, SER DE LA FRONTERA (Aufsicht auf die Kugelkolonie). Foto von S. volvox, Ort: Villardeciervos, Castilla y León, Spanien (spanisch). Dazu:
  4. NIES: Protospongia Kent (= Proterospongia); Proterospongia Kent, 1880. The World of Protozoa, Rotifera, Nematoda and Oligochaeta.
  5. a b c d e NIES: Sphaeroeca Lauterborn. The World of Protozoa, Rotifera, Nematoda and Oligochaeta.
  6. NCBI Taxonomy Browser: Uroglena volvox Ehrenberg 1834.
  7. a b c Wolfgang Bettighofer: Sphaeroeca volvox.
  8. Sergey A. Karpov: Ultrathin structure of choanoflagellate Sphaeroeca volvox (Ультратонкое строение воротничкового жгутиконосца Sphaeroeca volvox). Auf: ResearchGate (RG), Januar 1981, ResearchGate:285439961 (russisch).
  9. a b Michael Plewka: Sphaeroeca volvox Lauterborn, 1894. Auf: Pling (plingfactory.de).
  10. a b c Bernd: Der koloniebildende Kragenflagellat Sphaeroeca volvox. Auf: Mikro-Forum (mikroskopie-forum.de) vom 2. Januar 2019.
  11. a b c Robert Lauterborn: Protozoen-Studien IV. Theil. Flagellaten aus dem Gebiete des Oberrheins. In: Zeitschrift für wissenschaftliche Zoologie, Band 65 (LXV), 1899, S. 369–391, Tafeln XXVII, XVIII; PDF. Dazu: Tafel XVII Fig. 1 (via Mikro-Forum).[10]
  12. eoL: Sphaeroeca H. J. Lauterborn 1894, Names.
  13. AlgaeBase: Sphaeroeca Lauterborn, 1894
  14. GBIF: Sphaeroeca Lauterborn, 1894.
  15. Sphaeroeca Lauterborn, 1894. Interim Register of Marine and Nonmarine Genera (IRMNG).
  16. NCBI Taxonomy Browser: Sphaeroeca. Dazu: Nucleotide: Sphaeroeca sp. (unclassified).
  17. Wolfgang Bettighofer: Suche: "Sphaeroeca". Auf:Protisten.de – Tiny Organisms in Aquatic Habitats.
  18. WoRMS: Sphaeroeca Lauterborn, 1894.
  19. Boya ist ein Weiler in Mahide, Zamora, Kastilien-León.
    • Boya. Auf: MapCarta (de).
    • Boya. Auf: Google Maps.