Telephone Number Mapping
Telephone Number Mapping (auch E.164 Number Mapping, ENUM) ist eine Anwendung des Domain Name Systems zur Übersetzung von Telefonnummern in Internet-Adressen. ENUM wird im RFC 6116[1] definiert. Der Bedarf für eine solche Lösung erwuchs aus der Verfügbarkeit von VoIP-Diensten (Telefon über das Internet) und dem Bedarf des Anwenders, sowohl im Internet als auch im klassischen Telefonnetz unter derselben Nummer erreichbar zu sein. So ist es erklärtes Ziel der Dienstentwickler, alle Dienste, die im Internet zur Verfügung stehen oder künftig verfügbar gemacht werden können, unter einer zentralen Internetadresse (Domain) zugänglich zu machen. Faktisch ist jedoch das kostenlose Telefonrouting, bei der ein VoIP-Teilnehmer unter einer Festnetznummer einen anderen VoIP-Teilnehmer direkt (also unter Umgehung der Netzanbieter und deshalb quasi „kostenlos“) erreichen kann, der Hauptnutzungsgrund der ENUM-Dienste.
Grundlegende Möglichkeiten von ENUM
Das grundlegende Ziel von ENUM ist die Auflösung (Wandlung) einer klassischen Telefonnummer in einen Zielnamen, unter dem ein Dienst im Internet, beispielsweise ein Internettelefon, zur Verfügung steht. Beispielsweise kann die Telefonnummer „123456789“ durch einen ENUM-Lookup in den Zielnamen „teilnehmer123@example.com“ eines Internettelefons aufgelöst oder umgewandelt werden. Dabei wird das Telefongespräch nach der Wahl einer Festnetznummer nicht durch die Netzanbieter der Teilnehmer aufgebaut, sondern durch die Geräte der Teilnehmer selbst. Der Name „teilnehmer123@example.com“ kann prinzipiell sowohl auf ein im Internet angemeldetes Telefon verweisen als auch auf eine E-Mail-Adresse oder andere Dienste. In diesem Beispiel wird ein E-Mail-Server eine E-Mail-Adresse durch ENUM auflösen lassen (zum Beispiel pop3:teilnehmer123@example.com), während ein ENUM-fähiges Telefon den Eintrag „SIP:teilnehmer123@example.com“ verarbeitet. Es gibt einige Anbieter von Komplettlösungen (DSL, E-Mail, Telefon), die derartige Adressen sowohl für E-Mail- als auch für VoIP-Dienste zur Verfügung stellen. Sie unterscheiden sich also nur durch das verwendete Protokoll (Mail, Telefon, Sonstiges) voneinander. Da E-Mail-Adressen in der Regel bereits bekannt sind, gibt es üblicherweise keinen expliziten Grund, E-Mails über ENUM-fähige Systeme zu versenden.
Mit ENUM ist es außerdem möglich, über das Internet sowohl Internettelefone, als auch Festnetztelefone und Mobilgeräte zu erreichen, sofern unter einer einheitlichen Rufnummer mehrere solcher Anschlüsse konfiguriert sind. Die tatsächliche Erreichbarkeit konfiguriert der Anschlussinhaber nach festgelegten Prioritäten. Beispielsweise kann eine ENUM-aktivierte Rufnummer (Festnetz, Mobil, Sonderrufnummer, Ausland etc.) so konfiguriert werden, dass zunächst versucht wird, ein Internettelefon zu erreichen. Wenn dieses nicht beim VoIP-Anbieter angemeldet ist, wird eine Mobilfunkverbindung aufgebaut. Falls das Mobiltelefon nicht im Netz eingebucht ist, wird das Gespräch an einen Festnetzanschluss weitergeleitet. Berechnet wird dem Anrufer normalerweise der Dienst, der konfiguriert ist, unabhängig davon, ob er eine Festnetz- oder Mobilrufnummer gewählt hat. Ob der Anrufer ENUM nutzt oder stattdessen ein Internettelefon über dessen Internetnamen „teilnehmer123@example.com“ direkt anruft, ist also nur dann egal, wenn das Ziel ohnehin ein Internetanschluss ist.
Zu beachten ist, dass bisher nur wenige VoIP-Telefonnummern eingetragen sind. So werden Telefonnummern, die nicht eingetragen sind, vom eigenen Dienstanbietern wie sonst üblich über den obligatorischen Telefonnetzübergang (Netz-Gateway) der Telefonnetzbetreiber geleitet, um den Teilnehmer wie gewohnt über das Festnetz (PSTN) zu erreichen. Im Fall einer ENUM-Eintragung können Festnetz- und Mobiltelefone zwar über ENUM (und somit aus dem Internet) erreicht werden, müssen tatsächlich aber weiterhin über Festnetz beziehungsweise Mobilfunknetz geleitet werden, sofern sie nicht zusätzlich auch auf das Internet zugreifen. Einige Mobilfunkgeräte können zwar für Internettelefonie konfiguriert werden, jedoch liegt es am Netzbetreiber, ob er das benötigte Signalisierungsprotokoll (meistens SIP) routet oder anbieterseitig blockiert.
ENUM und weltweite Telefonnummern

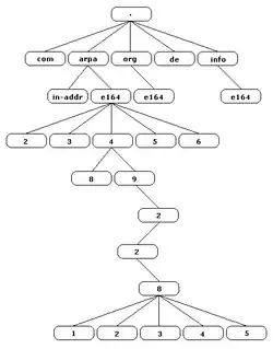
Da Telefonnummern nach länderspezifischen Nummerierungsplänen erstellt werden, müssen sie in einem internationalen Format in das weltweite Internet integriert werden. Hier folgen sie einem Nummernplan der Internationalen Fernmeldeunion (ITU), der in deren Empfehlung E.164 festgelegt ist. Da es sich bei der ENUM-Abbildung (Mapping) weltweiter Telefonnummern um eine Internetressource handelt, im Gegensatz zu den Telefonnummern selbst, die als Ressource unter der Verwaltung der ITU angesehen werden können, wurde dafür die klassische Top-Level-Domain für Internetressourcen der Internet Engineering Task Force (IETF), .arpa, verwendet. Als Subdomain wurde – da es sich um Mappings des E.164-Nummernplans handelt – e164 gewählt. Da ENUM-Mappings letztendlich nichts anderes als einfache DNS-Einträge sind, ist es damit aber natürlich ebenso möglich, eigene Nummernpläne unter anderen Domains abzubilden.
Umsetzung und Abfrage
Die Umsetzung einer Telefonnummer in die korrespondierende ENUM-Domain (in diesem Fall das IETF-Mapping) geschieht dabei wie folgt:
- +44 1 2345 6789 – Anschreiben der vollständigen E.164-Nummer
- 44123456789 – Entfernen aller Zeichen, die keine Ziffern darstellen
- 98765432144 – Umkehren der Reihenfolge der Ziffern
- 9.8.7.6.5.4.3.2.1.4.4 – Einfügen von Punkten zwischen den einzelnen Ziffern
- 9.8.7.6.5.4.3.2.1.4.4.e164.arpa – Anfügen des ENUM-Domain-Suffixes .e164.arpa
Diese Umsetzung geschieht in den meisten ENUM-fähigen Endgeräten automatisch, so dass lediglich die Eingabe der Telefonnummer notwendig ist. Kenntnisse über den genauen Domainplan sind deshalb weder für die Anrufer nötig noch für die Teilnehmer, die einen kundenspezifischen ENUM-Server konfigurieren.
Der aus obiger Umsetzung resultierende Domainname wird über den Resolver nach NAPTR Resource Records durchsucht. Die Auswertung dieser Resource Records ergibt einen oder mehrere Uniform Resource Identifier, unter dem/denen der gewünschte Dienst der angegebenen Domain beziehungsweise Telefonnummer angesprochen werden kann.
Administration
Die internationale ENUM-Top-Level-Domain e164.arpa wird derzeit im Auftrag der ITU von Réseaux IP Européens (RIPE) administriert. Auf Antrag werden die einzelnen Ländercodes nach Rücksprache mit Vertretern der ITU an lokale Länderorganisationen delegiert. Die weitere Gestaltung des nationalen Domainraumes wird autonom durch die Länderorganisation bestimmt, wobei dies meist unter enger Zusammenarbeit mit der national zuständigen Behörde geschieht.
Die Vergabe und Schaltung dieser neuen Domainnamen wird seit Anfang 2002 in einigen Ländern in so genannten ENUM-Trials getestet. Diese Trials dienen meist der Erforschung von ENUM und verwandter Technologien sowie der Vorbereitung eines möglichen kommerziellen Betriebes.
In Deutschland sind ENUM-Einträge unter 9.4.e164.arpa im Rahmen des Versuches seit 2002 über einige DENIC-Mitglieder verfügbar. Der Übergang in den Wirkbetrieb war ursprünglich für Dezember 2005 geplant, wurde dann aber erst am 26. Januar 2006 endgültig aufgenommen.
Als weltweit erstes Land wurde in Österreich nach einem über zweijährigen Test am 24. August 2004 ein Vertrag zum kommerziellen Betrieb von ENUM unterzeichnet. In diesem Vertrag delegiert der österreichische Regulator, die Rundfunk und Telekom Regulierungs GmbH (RTR GmbH), den Betrieb befristet bis Ende 2007 an enum.at Dienstleistungs GmbH für konvergente Kommunikationsdienste. Der Produktionsbetrieb wurde durch enum.at am 9. Dezember 2004 aufgenommen. enum.at hat diesen Vertrag zum Ende des Jahres 2014 gekündigt. ENUM soll in Österreich nun von der Kernnetz Invent GmbH fortgeführt werden.[2][3]
Ablauf
Technische und organisatorische Voraussetzungen für die Verwendung von ENUM
Ruft man mit einem ENUM-Lookup-Endgerät oder über einen Provider, der ENUM-Lookup unterstützt, eine Telefonnummer an, dann fragt dieses Endgerät oder der Provider mittels der ENUM-Domain das Ziel ab. Gibt es eine ENUM-Domain und ist ein anderes Ziel hinterlegt, zum Beispiel VoIP-Ziel, Handynummer oder Festnetznummer, wird dieses für den Verbindungsaufbau bevorzugt. Es können auch mehrere Ziele hinterlegt werden, die nach Prioritäten abgefragt werden. Ansonsten wird die angegebene Telefonnummer angerufen. Des Weiteren kann auch eine E-Mail-Adresse oder eine Webseite hinterlegt sein.
Um zu einer deutschen Rufnummer die ENUM-Domain zu registrieren, müssen mehrere Bedingungen erfüllt sein:
- Die Rufnummer muss eine Entsprechung im deutschen Rufnummerplan besitzen.
- Der Registrant der ENUM-Domains muss das Nutzungsrecht an der Rufnummer besitzen.
- Die Rufnummer muss in Deutschland einer für ENUM zur Verfügung stehenden Rufnummerngasse entstammen:
Es ist nicht nötig, dass ein eigenes Gateway mit dieser Telefonnummer am Telefonnetz angeschlossen ist. Um trotzdem über das Telefonnetz erreichbar zu sein, müssen seitens der Telefonnetzbetreiber Übergangsschnittstellen (Gateways) installiert sein, die ENUM beherrschen.
In Österreich sind folgende Rufnummernbereiche für die Nutzung mit ENUM vorgesehen:
- geographische Rufnummern
- Rufnummern für private Netze (05...)
- mobile Rufnummern (0664, 0676, 0699, 0650, 0660 …)
- standortunabhängige Festnetznummern (0720)
- Rufnummern für konvergente Dienste (0780)
- Rufnummern im Bereich 0800
Eine Verknüpfung zu einer bestehenden Telefonnummer erfolgt durch einen Registrar. Der Registrar überprüft halbjährlich, ob die verknüpfte Rufnummer noch aktuell ist.
Mehrkosten, die durch das Umleiten über ENUM auftreten, zahlt der Anrufer. Beispiel: Man hat eine Festnetznummer gewählt, wird aber durch den ENUM-Lookup auf eine Mobilfunknummer oder gar Mehrwertdienstnummer (0900, früher 0190) geleitet. Aber: Da der ENUM-Lookup auf Anwenderseite ausgeführt wird, liegt es an der Hard- und Software des Nutzers, ob eine solche Weiterleitung ohne Hinweis für den Nutzer durchgeführt wird. ENUM „verteilt“ nur die Information, was daraus gemacht wird, liegt am Nutzer und dessen Hard- und Software.
ENUM- und herkömmliches Telefonrouting zwischen VoIP- und Festnetzkunden
Der häufigste Verwendungszweck von ENUM ist der Direktruf zwischen zwei Kommunikationspartnern unter Verwendung von ENUM, um unter Verwendung einer normalen Telefonnummer einen Teilnehmer direkt, also unter Umgehung der sonst üblichen Telefonnetze, zu erreichen und damit in der Regel auch Kosten zu sparen.

- Nebenstehende Grafik zeigt die üblichen Verbindungswege zwischen verschiedenen technischen Telefonsystemen in Verbindung mit ENUM
- dunkelgrau sind die Anrufer, hellgrau sind die angerufenen Zielteilnehmer.
- Hellblau sind Teilnehmer mit Internet- beziehungsweise VoIP-Telefonie (in den Beispielen wird das häufig eingesetzte universelle SIP-Protokoll verwendet), in Magenta die Teilnehmer mit Festnetztelefonie. Es sind auch andere Protokolle außer SIP verwendbar, die Verwendbarkeit ist von der technischen Unterstützung auf Teilnehmerseite und auf Anbieterseite abhängig.
- Gestrichelt eingetragen sind die Datenabfragen:
Auflösung der Telefonnummer in ein SIP-Ziel (dicke Linie)
Auflösung des SIP-Namens in die IP-Adresse des Internettelefons
Durchgezogene Linien sind die Telefongespräche - Die Ziffern in denselben Farben geben die Reihenfolge beim Gesprächsaufbau an
- Anrufer 1, VoIP-Kunde – Dunkelblau, Rot und Magenta
Anrufer 1 hat ein ENUM-fähiges Endgerät (Telefon oder SIP-Adapter) und kann nach der Wahl einer Telefonnummer selbst Anfragen an den SIP-Server stellen (Weg 1 blau für alle Verbindungen), der diejenigen Telefonnummern in eine SIP-Adresse auflöst, die dort durch die Teilnehmer zuvor konfiguriert wurden. Nur, wenn der SIP-Server des Zielteilnehmers auch tatsächlich unter der aufgelösten SIP-Adresse erreichbar ist, ist eine Telefonverbindung möglich, andernfalls muss über die Telefonnummer telefoniert werden.
- Weg zu Teilnehmer B: Das Telefon oder der SIP-Adapter von Anrufer 1 stellen eine Anfrage an den ENUM-Server (Weg 1 blau, Server ist braun), der die Telefonnummer in ein SIP-Ziel auflöst (das heißt umwandelt).
Über das SIP-Ziel ist der SIP-Server (orange) erreichbar (Weg 2 blau), der die aktuelle IP-Adresse des Teilnehmers kennt und beantwortet. (Die jeweils aktuelle IP-Adresse des Teilnehmers bezieht der SIP-Server vom Endgerät des Benutzers bei jeder Anmeldung beziehungsweise Neueinwahl des DSL-Routers neu.)
Erst mit dieser IP-Adresse wird eine Direktverbindung zwischen den beiden Teilnehmern aufgebaut (Weg 3 blau). Ist der ENUM-Server falsch konfiguriert, kann das anrufende Gerät keine IP-Adresse vom SIP-Server beziehen und den Teilnehmer nicht erreichen.
Ist dem Anrufer das SIP-Ziel bekannt und er kann es direkt anwählen, dann kann die Auflösung der Telefonnummer über ENUM (Schritt 1) entfallen.
Alternativ kann Anrufer 1 den Teilnehmer auch direkt über dessen SIP-Adresse anrufen (zum Beispiel wenn ENUM falsch konfiguriert ist, Schritt 1 blau entfällt), sofern er die SIP-Adresse seines Gesprächspartners kennt oder er kann die Telefonnummer ohne ENUM-Lookup wählen, um das Gespräch über das Telefonnetz zu führen (Wege 2b/2c blau, 3 rot). In diesem Fall muss der Anbieter von Teilnehmer B eine interne SIP-Anfrage stellen (Weg 4 rot), da der Zielteilnehmer in jedem Fall nur über das Internet (VoIP) erreichbar ist.
- Weg zu Teilnehmer A: Der SIP-Server von Anbieter A reagiert nicht auf externe Anfragen. Eine ENUM-Abfrage (Weg 1 blau) ist deshalb zwar möglich, aber sinnlos.
Deshalb muss der Anrufer mittels der normalen Telefon-Festnetznummer über seinen VoIP-Anbieter (Alternativweg 2b blau eine Verbindung über das Telefonnetz aufbauen (Weg 2c blau), sein VoIP-Anbieter wählt den Weg zum VoIP- oder Telefonanbieter des Zielteilnehmers (Weg 3 rot). Dieses anbieterkontrollierte interne Netzwerk kann das Telefonnetz oder das Internet sein, geroutet wird zu den Festnetzkonditionen.
Der VoIP-Anbieter von Teilnehmer A stellt eine Anfrage an den eigenen internen SIP-Server (Weg 4 rot bei Zielteilnehmer A), der nur auf diese internen Anfragen antwortet und leitet das Gespräch an die so aufgelöste IP-Adresse weiter (Weg 5 rot), die dem Gerät des Anrufers verborgen bleibt.
- Weg zu Teilnehmer C: Teilnehmer C hat einen Festnetzanschluss. Eine eventuelle ENUM-Abfrage (Weg 1 blau) bleibt ergebnislos. Das Gespräch wird, wie bei Teilnehmer A ins anbieterinterne Netzwerk geleitet (Wege 2b/2c blau) und vom Anbieter des Teilnehmers C direkt an dessen Festnetzanschluss (Weg 3 magenta).
- Anrufer 2, VoIP-Kunde – Grün, Rot und Magenta
Anrufer 2 hat kein ENUM-fähiges Endgerät, aber einen VoIP-Anbieter, der ENUM-Anfragen stellt, das heißt sein Gerät stellt in jedem Fall eine Verbindung über den eigenen VoIP-Anbieter her (Weg 1, grün für alle Verbindungen). Dieser Anbieter stellt nun eine ENUM-Abfrage (Weg 2 grün)
- Weg zu Teilnehmer B: Der VoIP-Anbieter des Anrufers 2 erhält vom ENUM-Server (Weg 2 grün) eine SIP-Adresse zurück. Der VoIP-Anbieter des Anrufers stellt nun mittels SIP-Adresse eine Anfrage an den SIP-Server des Zielteilnehmers B (Weg 3 grün) und erhält die IP-Adresse des Teilnehmers.
Der VoIP-Anbieter baut für den Anrufer eine Direktverbindung zum Zielteilnehmer auf (Weg 4 grün) und schaltet sich dazu vermittelnd zwischen Anrufer 2 und Zielteilnehmer B.
Wird bei der ENUM-Anfrage (Weg 2 grün) kein Eintrag gefunden, ist es dem Anbieter überlassen, welchen Weg er wählt. Ist ein ENUM-Eintrag vorhanden, aber falsch konfiguriert, kann Anrufer 2 den Zielteilnehmer generell nicht erreichen. Sein Anbieter hält sich an die Prioritätseinstellungen, die ihm der ENUM-Server vorgibt. Ist der Zielteilnehmer nur temporär über das Internet erreichbar, kann er im ENUM-Server einen zweiten nachrangigen Weg für die Telefoneinwahl hinterlegen, beispielsweise über das Telefonnetz (Weg 3 rot).
Alle Teilnehmer (A, B und C) sind über das Telefonnetz erreichbar (Alternativweg 2b/c, grün, danach über das Gateway vom Internet ins anbieterinterne Netzwerk, Weg 3 rot/magenta).
- Weg zu Teilnehmer A: Teilnehmer A ist zwar auch über das Internet erreichbar (Weg 2b/c grün), aber nur über das Gateway von dessen VoIP-Anbieter (Weg 3 rot zu A), weil dessen SIP-Server ausschließlich anbieterinterne Anfragen beantwortet (Weg 4 rot).
- Weg zu Teilnehmer C: Teilnehmer C ist nur über das Telefonnetz erreichbar (Weg 2b/c grün und nach dem Gateway vom Internet ins Telefonnetz Weg 4 magenta)
- Anrufer 3, Festnetzkunde
Anrufer, die aus dem Telefonfestnetz anrufen, haben, außer über Call-by-Call, keinen Einfluss darauf, auf welchem Weg und zu welchen Tarifen sie einen Zielteilnehmer erreichen.
Das Gespräch wird über das anbieterinterne Netzwerk (Weg 1+2 magenta) zu den Zielteilnehmern geführt (Wege 3 rot oder magenta) Hier wird das Routing allein von den beteiligten Telefonunternehmen verwaltet, auch wenn ein Internettelefon (VoIP bei Teilnehmern A und B, rot) gerufen wird.
Aktuelle Marktakzeptanz
Die Zahl der eingetragenen deutschen Nummern stagniert seit Dezember 2006 bei rund 8.000 (Stand: 31. Dezember 2015).[4] Viele deutsche VoIP-Anbieter vermeiden ENUM, damit die Kunden kostenpflichtig über ihre Festnetz-Gateways telefonieren. Viele VoIP-Anbieter sperren gar sämtliche VoIP-Anrufe anderer Anbieter, sodass der Kunde kostenpflichtig über das Festnetz telefoniert und erreicht wird. Bei Flatrates verdienen die VoIP-Anbieter an den ankommenden Festnetzgesprächen zusätzlich. Bisher bieten nur einige VoIP-Anbieter die Möglichkeit, über ENUM-Lookups Internetteilnehmer zu erreichen, aber noch keine Telefonnetzbetreiber. Call-by-Call-Anbieter könnten in Zukunft versuchen, über ENUM-Lookups eigene Kosten zu senken, in dem sie im Rahmen einer Mischkalkulation einzelne Verbindungen günstiger herstellen. Dabei müssen sie allerdings die Anfangsinvestitionen in die neue Technik dem derzeit noch geringen Kostenvorteil (durch die wenigen ENUM-aktivierten Nummern) gegenüberstellen.
Marktanbieter, die ENUM-Dienste anbieten, benötigen für ihren wirtschaftlichen Erfolg differenzierte Geschäftsmodelle. Beispielsweise werben einige VoIP-Anbieter auf ihren Webseiten mit günstigen Grundgebühren und kostenlosen ENUM-vermittelten Gesprächen, verdienen jedoch an den übrigen Festnetz-, Handy- und Auslandsgesprächen. Andere Anbieter bieten einen kostenlosen VoIP-Anschluss und niedrigere Tarife, vermarkten jedoch die Telefonfestnetznummer des Kunden separat. Letzteres können Kunden nutzen, die eingehende Gespräche über die Rufnummer eines DSL-Anbieters und abgehende Gespräche über einen getrennten Anschluss führen. Kunden, die ENUM-Dienste nutzen, tun dies oft aus Gründen der Kostensenkung, sodass auch in Zukunft keine kostenintensiven Marketing- und Werbekampagnen zu erwarten sind.
Marktteilnehmer, die sich für ENUM-Dienste interessieren, benötigen ein differenziertes Bewusstsein über die Möglichkeiten und Vorteile, die mit ENUM zur Verfügung stehen. So liegen die eigenen Vorteile hauptsächlich darin begründet, dass möglichst viele andere Telefonkunden, oder wenigstens die eigenen Gesprächspartner, an diesem System ebenfalls teilnehmen. Bevor ENUM-Dienste einen Durchbruch im Massenmarkt erreichen, liegt es im Interesse interessierter Kunden, gegenüber potentiellen späteren Nutzern quasi „in Vorleistung“ zu treten, um die Dienste in Zukunft auch selbst nutzen zu können. Zu diesem Zweck bietet die DENIC die Registrierung von ENUM-aktivierten Festnetznummern zumindest in Deutschland derzeit noch kostenlos an und die meisten Registrare geben diesen Kostenvorteil derzeit noch an die Endkunden weiter, sodass außer dem Zeitaufwand für die Einrichtung des Dienstes keine weiteren Kosten entstehen. Wird der Dienst kostenpflichtig, sind Tarife zu erwarten, die voraussichtlich etwa den Preisen von Domains entsprechen, also einige Euro jährlich beziehungsweise Centbeträge monatlich.
Alternative Dienste zu ENUM
Im Bereich der Internettelefonie zwischen zwei VoIP-Teilnehmern ist die Direktwahl über einen VoIP-Adapter oder ein sogenanntes Softphone (VoIP-fähige Telefonsoftware) eine praktikable Alternative. Voraussetzung ist allerdings, dass dem Anrufer der Internetname des Zielanschlusses bekannt ist und der VoIP-Server des angerufenen Kunden (meist ein SIP-Server) externe Anfragen beantwortet. Viele SIP-Server beantworten extern ankommende Anfragen, die damit verknüpften Telefonnummern sind jedoch oft nicht ENUM-aktiviert. Falls ein Anbieter SIP-Anfragen nicht beantwortet, ist allerdings auch keine ENUM-Konfiguration des IP-Telefons und somit auch keine Direktverbindung möglich, da die IP-Adresse des VoIP-Teilnehmers in der Regel ständig wechselt.
Die Problematik einer ständig wechselnden IP-Adresse bei DSL-Anschlüssen lässt sich durch die Nutzung von DynDNS-Diensten umgehen. Hierbei meldet der Router einem DNS-Server seine jeweils aktuelle IP. Bei der in Deutschland sehr verbreiteten Fritz!Box Fon ist es auf diesem Wege möglich, direkt mit einem SIP-URI-Anruf nach dem Muster SIP:<benutzername>@<DynDNS-Name> anzurufen. Der Benutzername muss dabei der Anmeldename eines in der Fritz!Box eingetragenen VoIP-Kontos sein. Zudem muss dieses VoIP-Konto sich über das Internet verbinden. Diese SIP-URI bot sich als Eintrag bei ENUM an. Seit der Verbreitung von Komplettanschlüssen sind große Anbieter wie United Internet (1&1, GMX, …) dazu übergangen, zur Qualitätssicherung die VoIP-Verbindungen über eine virtuelle zweite Internetverbindung (2. PVC) herzustellen. Solche Konten lassen sich von außen nicht mehr einfach per SIP-URI erreichen, da sie nicht über das öffentliche Internet erreichbar sind. Aus diesem Grunde wurde die ehemals vorhandene ENUM-Unterstützung in aktuelleren Firmwares der FBF nicht mehr bereitgestellt. Durch Registrierung eines unabhängigen VoIP-Kontos, welches die Verbindung über die 1. PVC (also das Internet) herstellt, kann aber weiterhin eine Erreichbarkeit via SIP-URI hergestellt werden. Da die Fritz!Boxen keine ENUM-Abfragen mehr durchführen, ist ein direkter Anruf nur möglich, indem man die SIP-URI des Gesprächsteilnehmers wählt. Dazu muss man diese – da Telefone keine Wahl von Buchstaben und @ zulassen – die SIP-URI als Ziel im Telefonbuch hinterlegen.
Wünscht ein Telefonkunde lediglich die individuelle Konfiguration seiner verschiedenen Endgeräte, also die Durchleitung von Telefonanrufen unter einer einheitlichen Telefonnummer auf unterschiedliche Endgeräte, kann, wie bisher üblich eine zweite Telefonleitung und eine Telefonanlage installiert werden. Es gibt auch Telefonanbieter, die die Konfiguration von Gesprächsweiterleitungen auf Anbieterseite ermöglichen, wofür keine zweite Telefonleitung und besondere Geräte auf Kundenseite benötigt werden. In diesem Fall entstehen für die Weiterleitung Kosten, selbst bei bestehendem Telefonpauschaltarif. Für diese Konfigurationen ist es allerdings auch unerheblich, welchen Telefondienst der Anrufer nutzt.
Risiken von ENUM
Die direkte Verbindung von Endgeräten, wie sie durch die Verwendung von SIP-URIs realisiert wird, ermöglicht es, die Herkunft eines Anrufes zu verschleiern. Ähnlich wie bei E-Mails können die Metadaten des Absenders (dessen „Telefonnummer“ beziehungsweise SIP-URI) gefälscht und die Daten über Bot-Netze (als Proxy) geleitet werden. Damit ist Spam und Telefonterror Tür und Tor geöffnet; den Anrufer kostet der Anruf nichts, bei Verwendung ausländischer Server beziehungsweise Proxys oder Bot-Netzen ist der Anrufer kaum zu ermitteln. Dies ist ein wesentlicher Unterschied zur klassischen Telefonie; eine „Fangschaltung“ ist nicht möglich.
Während die Verwendung von SIP-URIs im privaten Kreis (zum Beispiel innerhalb der Familie) relativ unproblematisch ist, da der Anrufer Benutzername und DynDNS-Namen kennen muss, werden diese Informationen durch ENUM öffentlich und damit für jedermann nutzbar. Besonders gefährlich ist es, wenn die Telefonnummer, welche bei ENUM registriert ist, im öffentlichen Telefonbuch zu finden ist.
Aufgrund der geringen Verbreitung von ENUM haben sich diese Risiken noch nicht realisiert.
Weblinks
Weitere Informationen
- Charter der IETF-ENUM-Arbeitsgruppe. (englisch).
- RFC: – The E.164 to Uniform Resource Identifiers (URI) Dynamic Delegation Discovery System (DDDS) Application (ENUM). März 2011 (Standard, der ENUM definiert, englisch).
- RFC: – IANA Registration of Enumservices: Guide, Template, and IANA Considerations. März 2011 (Standard, der die Registrierung von neuen ENUM-Diensten beschreibt, englisch).
- RIPE-ENUM-Informationen (englisch).
- Infos der deutschen Registry DENIC.
- enum-center.de – Deutschsprachige Portal rund um ENUM (und manueller ENUM-Lookup)
- Infos der ehemaligen österreichischen ENUM-Registry
- Johannes Barnickel: Analyse und Implementierung von ENUM unter der besonderen Berücksichtigung von Sicherheitsaspekten. (PDF; 2,1 MB) Bachelorarbeit, Fachhochschule Köln, August 2006.
Registrierungsstellen (Registries)
- ripe.net – Tier-0-Registry (e164.arpa)
- denic.de – Tier-1-Registry der deutschen ENUM-Zone (9.4.e164.arpa)
- enum.at – ehemalige Tier-1-Registry der österreichischen ENUM-Zone (3.4.e164.arpa), siehe auch rtr.at
- switch.ch – frühere Tier-1-Registry des Schweizer (1.4.e164.arpa) und Liechtensteiner (3.2.4.e164.arpa) ENUM-Trials, nicht mehr in Betrieb
VoIP-Anbieterliste
- Liste von Anbietern, die per SIP-URI (mit und ohne ENUM-Lookup) erreichbar sind. sipbroker.com (grün, die rotmarkierten sind blockiert)