Ursprüngliche Akkumulation
Ursprüngliche Akkumulation[1] ist ein Begriff der klassischen Nationalökonomie, der insbesondere aufgrund der Verwendung durch Karl Marx in seinem Werk Das Kapital Gegenstand wissenschaftlicher Debatten wurde. Im 24. Kapitel des Kapitals mit dem Titel „Die sogenannte ursprüngliche Akkumulation“ kritisiert Marx in teils ironischer Form zeitgenössische Konzepte einer Akkumulation, die der kapitalistischen Produktionsweise vorangegangen sei. Da diese das Vorhandensein zweier Gruppen von Warenbesitzern voraussetzt (einerseits Eigentümer von Geld, Produktions- und Lebensmitteln, die diese durch Ankauf fremder Arbeitskraft verwerten; andererseits lohnabhängige Arbeiter, die ihre Arbeitskraft an Erstere veräußern), bedurfte es auch einer Erklärung über die Entstehung dieser zwei Gruppen. In der klassischen Ökonomie wurde dies unter dem Begriff der ursprünglichen Akkumulation diskutiert, einer auf eigener Arbeit und Sparsamkeit beruhenden Aneignung von Geld und Produktionsmitteln. Diese sei laut dem entsprechenden Kapitel im Kapital jedoch nichts anderes „als der Scheidungsprozess des Arbeiters vom Eigentum an seinen Arbeitsbedingungen, ein Prozeß, der einerseits die gesellschaftlichen Lebens- und Produktionsmittel in Kapital verwandelt, andrerseits die unmittelbaren Produzenten in Lohnarbeiter. Die sogenannte ursprüngliche Akkumulation ist also nichts als der historische Scheidungsprozeß von Produzent und Produktionsmittel. Er erscheint als „ursprünglich“, weil er die Vorgeschichte des Kapitals und der ihm entsprechenden Produktionsweise bildet.“[2]. Dieser Prozess gründe auf einer mit politischen und ökonomischen Mitteln durchgesetzten gewaltsamen Enteignung der „unmittelbaren Produzenten“.
Rezeptionsgeschichtlich fällt die Auseinandersetzung mit dem Ansatz unterschiedlich aus. In marxistischen Diskussionen wurde oftmals die Frage diskutiert, ob die ursprüngliche Akkumulation eine historische Phase oder ein kontinuierlicher Prozess sei, ebenso wurden Auseinandersetzungen hinsichtlich der Entwicklung Russlands geführt und methodisch-theoretische Fragestellungen diskutiert. Beispielsweise hat Joseph Schumpeter kritisiert, dass Marx’ Ansatz nicht erklären könne, wie bestimmte Gruppen dazu befähigt waren, Enteignungsprozesse durchzuführen. Ebenfalls verkenne Marx die Rolle von überdurchschnittlicher Energie und Intelligenz zur Begründung von wirtschaftlichem Erfolg.
Neben Marx’ Ansatz der historischen Werdung des Kapitalismus übten insbesondere die Theorien Max Webers und Werner Sombarts einen prägenden Einfluss auf entsprechende Überlegungen aus.
Ursprüngliche Akkumulation bei Marx
Rezeption der vorhergehenden Akkumulation Smiths in den „Ökonomisch-philosophischen Manuskripten“

Wie Marx im Kapital festhielt, besteht eine Verbindung zwischen seinem Konzept der ursprünglichen Akkumulation und der previous accumulation bei Smith. In den Ökonomisch-philosophischen Manuskripten von 1844 zitierte Marx über mehrere Seiten Vertreter der klassischen politischen Ökonomie, darunter auch Aussagen Smiths zum Verhältnis von Kapitalakkumulation und Arbeitsteilung. Smiths Annahme war, dass „die Akkumulation eines Kapitals ein notwendiger Vorläufer der Teilung der Arbeit ist,“ und die Arbeitsteilung nur nach dem Verhältnis fortschreite, „in welchem sich die Kapitalien nach und nach aufgehäuft haben.“ Ebenso vermehre sich die Zahl der Arbeiter im Verhältnis zur vermehrten Teilung der Arbeit.[3] Eine Vermehrung der Arbeitsteilung und der Kapitale finde nach Smith statt, da der Kapitalist eine „größtmöglichste Quantität Machwerk“ produzieren will und deshalb danach strebt „unter seinen Arbeitern die schicklichste Arbeitsteilung einzuführen und mit den möglichst besten Maschinen sie zu versehn“.[4] Nicht nur die Quantität von Industrie vermehre sich mittels des Wachstums des Kapitals, infolge dieses Wachstums produziere dieselbe Quantität von Industrie eine viel größere Quantität Machwerk.[4]
Kritik der klassischen politischen Ökonomie
Marx stellt dem Begriff ursprüngliche Akkumulation das Wort „sogenannte“ voran, da er seine Vorstellung von der Rolle und Form der ursprünglichen Akkumulation in der Entstehung des Kapitalismus der Darstellung der klassischen politischen Ökonomie (klassische Nationalökonomie) gegenüberstellen will. Die Ansicht der klassischen politischen Ökonomie über den Verlauf der ursprünglichen Akkumulation vergleicht Marx mit dem Sündenfall in der Bibel:
- „In einer längst verfloßnen Zeit gab es auf der einen Seite eine fleißige, intelligente und vor allem sparsame Elite und auf der andren faulenzende, ihr alles und mehr verjubelnde Lumpen. Die Legende vom theologischen Sündenfall erzählt uns allerdings, wie der Mensch dazu verdammt worden sei, sein Brot im Schweiß seines Angesichts zu essen; die Historie vom ökonomischen Sündenfall aber enthüllt uns, wieso es Leute gibt, die das keineswegs nötig haben. Einerlei. So kam es, daß die ersten Reichtum akkumulierten und die letztren schließlich nichts zu verkaufen hatten als ihre eigne Haut.“[5]
In der politischen Ökonomie hätte seit jeher eine „Idylle“ geherrscht, in der Recht und Arbeit die einzigen Bereicherungsmittel waren. Marx hingegen betont die Gewaltsamkeit, „Eroberung, Unterjochung, Raubmord, kurz Gewalt“, seien die treibende Kraft der ursprünglichen Akkumulation.[6] Er wirft den „bürgerlichen Geschichtsschreibern“ vor, dass sie die Auflösung der feudalen Produktionsweise unter der Befreiung des Arbeiters darstellen, ohne den Übergang der feudalen in die kapitalistische Ausbeutungsweise darzustellen, der Klassencharakter, die „Knechtschaft des Arbeiters“, erfuhr nur einen Formwechsel.[7] Wie Marx in der Schrift „Lohn, Preis und Profit“ festhält, sollte man, „was die Ökonomen als ‚vorgängige oder ursprüngliche Akkumulation‘ bezeichnen“, seiner Ansicht nach vielmehr als „ursprüngliche Expropriation“ [Enteignung] fassen.[8]
Marx drängt sich in den Grundrissen der Kritik der politischen Ökonomie die „einfache Bemerkung auf“, dass „eine der Arbeit vorhergegangne und nicht aus ihr entsproßne Akkumulation […] auf seiten des Kapitalisten vorgegangen sein muss, die ihn befähigt den Arbeiter ans Werk zu setzen und […] als lebendiges Arbeitsvermögen zu erhalten.“ Diese von der Arbeit unabhängige Tat des Kapitals werde nach Marx nun aus der Geschichte seiner Entstehung in die Gegenwart verlegt.[9] „Es wird daraus dann endlich abgeleitet das ewige Recht des Kapitals auf die Früchte fremder Arbeit, oder vielmehr seine Erwerbsweise wird aus den einfachen und »gerechten« Gesetzen des Austauschs von Äquivalenten entwickelt.“[10] Diese Vorstellung kritisiert Marx.
Die ursprüngliche Akkumulation in der Schrift „Lohn, Preis und Profit“
Marx wirft in einem auf Sitzungen des Generalrats der Internationalen Arbeiterassoziation gehaltenen Vortrag im Juni 1865, der später von Marx’ Tochter Eleanor unter dem Titel „Lohn, Preis und Profit“ veröffentlicht wurde, nebenbei die Frage auf, woher die sonderbare Erscheinung komme, „daß wir auf dem Markt eine Gruppe Käufer finden, die Besitzer von Boden, Maschinerie, Rohstoff und Lebensmitteln sind, die alle, abgesehn von Boden in seinem rohen Zustand, Produkte der Arbeit sind, und auf der andern Seite eine Gruppe Verkäufer, die nichts zu verkaufen haben außer ihre Arbeitskraft, ihre werktätigen Arme und Hirne. Daß die eine Gruppe ständig kauft, um Profit zu machen und sich zu bereichern, während die andre ständig verkauft, um ihren Lebensunterhalt zu verdienen?“[11] Dem Ursprung dieses Phänomens nachzugehen wäre eine Untersuchung des Sachverhaltes, der von den Ökonomen als ursprüngliche Akkumulation bezeichnet wurde. Nach Marx ist diese „sogenannte ursprüngliche Akkumulation nichts andres […] als eine Reihe historischer Prozesse, die in einer Auflösung der ursprünglichen Einheit zwischen dem Arbeitenden und seinen Arbeitsmitteln resultieren.“[8] Abschließend hält Marx noch fest:
- „Sobald einmal die Trennung zwischen dem Mann der Arbeit und den Mitteln der Arbeit vollzogen, wird sich dieser Zustand erhalten und auf ständig wachsender Stufenleiter reproduzieren, bis eine neue und gründliche Umwälzung der Produktionsweise ihn wieder umstürzt und die ursprüngliche Einheit in neuer historischer Form wiederherstellt.“[8]
Die Untersuchung einer Reihe „historischer Prozesse, die in einer Auflösung der ursprünglichen Einheit zwischen dem Arbeitenden und seinen Arbeitsmitteln resultieren“, lag, wie Marx festhielt, außerhalb des thematischen Rahmens, den Versuch einer Darstellung unternahm er im „Kapital“.
„Grundrisse“
und eine der historischen Bedingungen des Kapitals ist,
so ist die Trennung der freien Arbeit von den objektiven Bedingungen ihrer Verwirklichung
– von dem Arbeitsmittel und dem Arbeitsmaterial – eine andre Voraussetzung.“[12]
Einige Jahre vor der Rede, die später unter dem Titel „Lohn, Preis und Profit“ veröffentlicht wurde, setzte sich Marx 1858 in einem Manuskript mit der Überschrift „Formen, die der kapitalistischen Produktion vorhergehn (Über den Prozess, der der Bildung des Kapitalverhältnisses oder der ursprünglichen Akkumulation vorhergeht)“, das 1939 unter dem Titel „Grundrisse der Kritik der politischen Ökonomie“ veröffentlicht wurde, auch mit der Frage nach der Scheidung des unmittelbaren Produzenten von seinen Produktionsmitteln auseinander. Dies sei zuerst die Loslösung „des Arbeiters von der Erde, […] daher Auflösung des kleinen freien Grundeigentums sowohl wie des gemeinschaftlichen […] Grundeigentums.“[12]
- „In beiden Formen verhalten sich die Individuen nicht als Arbeiter, sondern als Eigentümer – und Mitglieder eines Gemeinwesens, die zugleich arbeiten. Der Zweck dieser Arbeit ist nicht Wertschöpfung – obgleich sie Surplusarbeit tun mögen, um sich fremde, i.e. Surplusprodukte, auszutauschen -; sondern ihr Zweck ist Erhaltung des Einzelnen Eigentümers und seiner Familie, wie des Gesamtgemeindewesens. Die Setzung des Individuums als eines Arbeiters, in dieser Nacktheit, ist selbst historisches Produkt.“[13]
Nach Marx entsprächen diese Formen notwendig einer limitierten Entwicklung der Produktivkräfte, die sich auflösen, wenn sie „zu eng geworden [sind] für die Entfaltung des progressiven Menschenpacks.“[14] Das Verhältnis von Arbeit und Kapital setzt nun nach Marx einen historischen Prozess voraus, „der die verschiednen Formen auflöst, in denen der Arbeiter Eigentümer ist oder der Eigentümer arbeitet.“[15] Die historischen Voraussetzungen, damit „der Arbeiter als freier Arbeiter“ den „objektiven Bedingungen der Produktion […] als fremdem Eigentum, als Kapital gegenüber gefunden wird“,[16] wären nach Marx:[17]
- Die Auflösung des Verhältnisses zu Grund und Boden als natürliche Produktionsbedingung; „Auflösung der Hörigkeitsverhältnisse, die den Arbeiter an Grund und Boden und den Herrn des Grund und Bodens fesseln“; Auflösung der Grundeigentumsverhältnisse, die den Arbeiter als „freien arbeitenden kleinen Grundeigentümer oder Pächter“, „freien Bauern“ usw. konstituieren.[18]
- Die Auflösung des Verhältnisses, in dem der Produzent Eigentümer seiner Produktionsinstrumente ist; „Auflösung der Zunftverhältnisse, die […] Eigentum an dem Arbeitsinstrument voraussetzen und die Arbeit selbst, als handwerksmässige bestimmte Geschicklichkeit, als Eigentum“.[18]
- In den ersten beiden Punkten einbegriffen ist der Besitz von Konsumtionsmitteln vor der Produktion, der ebenfalls aufgelöst wird; Grundeigentümer z. B. erscheinen direkt mit dem nötigen Konsumtionsfonds ausgestattet; der Geselle beispielsweise zehrt während seiner Ausbildung von seinem Handwerksmeister, der Geselle wiederum gehört zu dem vom Handwerksmeister besessenen Konsumtionsfond usw.[15]
- Die Auflösung des Verhältnisses, worin der Arbeiter selbst Teil der Produktionsbedingungen ist (z. B. Sklaverei oder Leibeigenschaft); nicht der Arbeiter, nur sein Arbeitsvermögen wird benötigt, dieses kann durch Maschinen und dergleichen ersetzt werden.
Der Auflösungsprozess, der eine Masse von Individuen in freie Lohnarbeiter verwandelt hat, „unterstellt auf der andren Seite nicht, dass die bisherigen Einkommenquellen und zum Teil Eigentumsbedingungen dieser Individuen verschwunden sind, sondern umgekehrt, dass nur ihre Verwendung eine andre geworden, die Art ihres Daseins sich verwandelt hat.“[19]
- „Derselbe Prozess, der die Masse als freie Arbeiter den objektiven Arbeitsbedingungen gegenübergestellt, hat auch diese Bedingungen als Kapital den freien Arbeitern gegenübergestellt. Der historische Prozess war die Scheidung bisher verbundner Elemente – sein Resultat ist daher nicht, dass eins der Elemente verschwindet, sondern dass jedes derselben in negativer Beziehung auf das andre erscheint – der freie Arbeiter (der Möglichkeit nach) auf der einen Seite, das Kapital (der Möglichkeit nach) auf der andren.“[19]
Zur Entstehung von Kapital bedurfte es nach Marx „Vermögen, das in der Form des Geldes existiert.“ Die Kapitalbildung ging nicht von Grundeigentum oder der Zunft aus, „sondern vom Kaufmanns- und Wuchervermögen“, das als Bedingung seiner Existenz die freie Arbeit voraussetzt.[20]
- „Der historische Prozess ist nicht das Resultat des Kapitals, sondern Voraussetzung für dasselbe. Durch ihn schiebt sich dann auch der Kapitalist als Zwischenperson (historisch) zwischen Grundeigentum oder zwischen Eigentum überhaupt und Arbeit. Von den gemütlichen Einbildungen, wonach der Kapitalist und der Arbeiter Assoziation schliessen etc., weiss weder die Geschichte etwas, noch findet sich davon eine Spur in der Begriffsentwicklung des Kapitals.“[21]
„Die sogenannte ursprüngliche Akkumulation“ im „Kapital“
so das Kapital von Kopf bis Zeh, aus allen Poren, blut- und schmutztriefend.“[22]

Im 24. Kapitel des ersten Bandes seines ökonomischen Hauptwerks, dem „Kapital“ (1867), arbeitet Marx sein Konzept der ursprünglichen Akkumulation in sieben Abschnitten aus. Entscheidende Momente der ursprünglichen Akkumulation, die seit dem 16. Jahrhundert stattfinde, seien die Expropriation des Landvolkes von Grund und Boden und die Auflösung von feudalen Verhältnissen und Zunftverhältnissen, die Disziplinierung des Proletariats in das Produktionsverhältnis der Lohnarbeit, der Kolonialismus als äußere Triebfeder sowie das System der Banken, Börsen, Staatsanleihen und Steuern. Ebenfalls werden jene konkreten gesellschaftlichen Bewegungen betrachtet, welche notwendig waren oder dazu führten, dass die Trennung der eigentlichen Produzenten von den Produktionsmitteln sich erweitert reproduzierte. Zum Beispiel durch die notwendige Bildung eines inneren Marktes für das Kapital, die eine Auflösung der bäuerlichen Produktion voraussetzte, oder agrikole Revolutionen, die ermöglichten, mit weniger Arbeitskräften dieselbe Produktivität zu erzielen. Die Entstehung der Klassen von Proletariern und Kapitalisten wird in diese Entwicklung eingebunden. Der letzte Abschnitt des Kapitels thematisiert die geschichtlichen Tendenzen der kapitalistischen Akkumulation, die nach Marx zu ihrer Aufhebung führe.

Folgend eine Darstellung des Argumentationsgangs im „Kapital“, die folgenden Abschnittsüberschriften tragen die Titel der ihnen entsprechenden Abschnitte im „Kapital“.
1. „Das Geheimnis der ursprünglichen Akkumulation“
Marx umreißt in diesem Abschnitt zuerst kurz das Konzept der ursprünglichen Akkumulation in der klassischen politischen Ökonomie und seiner Theorie (Siehe den bisherigen Artikel). Marx macht den Beginn der „kapitalistischen Ära“ mit dem 16. Jahrhundert fest – obgleich erste Anfänge kapitalistischer Produktion schon im 14. und 15. Jahrhundert in Städten am Mittelmeer vereinzelt auftraten – in Gebieten, wo eine Abwesenheit von Leibeigenschaft bestand und ein „Verbleichen“ der souveränen Städte des Mittelalters als Zentrum der gesellschaftlichen Entwicklung festzustellen war.[23] Als Grundlage der ursprünglichen Akkumulation sind für Marx alle „Umwälzungen“ zu verstehen, „die der sich bildenden Kapitalistenklasse als Hebel dienen; vor allem aber die Momente, worin große Menschenmassen plötzlich und gewaltsam von ihren Subsistenzmitteln losgerissen und als vogelfreie Proletarier auf den Arbeitsmarkt geschleudert werden. Die Enteignung der Arbeiter von Grund und Boden bildet die Grundlage des ganzen Prozesses“.[24] Die Geschichte dieser Enteignungsprozesse sei nach Marx „in die Annalen der Menschheit eingeschrieben mit Zügen von Blut und Feuer“.[23] Er hält fest, dass seine folgenden Ausführungen vor allem die konkrete zeitlich-örtliche Entwicklung Englands, die eine „klassische Form“ besitze, thematisieren, und im weiteren Sinne die der westeuropäischen Länder, jedoch keineswegs als eine Theorie der allgemeinen Entwicklung des Menschengeschlechts verstanden werden können.
- „Ihre Geschichte nimmt in verschiedenen Ländern verschiedene Färbung an und durchläuft die verschiedenen Phasen in verschiedener Reihenfolge und in verschiedenen Geschichtsepochen.“[24]
Die Bedeutung der ursprünglichen Akkumulation bestehe darin, der kapitalistischen Produktion auf die Beine verholfen zu haben: „Sobald die kapitalistische Produktion einmal auf eignen Füßen steht, erhält sie nicht nur jene Scheidung [zwischen Produzent und Produktionsmittel, Anm.], sondern reproduziert sie auf einer stets wachsenden Stufenleiter.“[2]
2. „Expropriation des Landvolks von Grund und Boden“
Der zweite Abschnitt dient der historischen Beschreibung der Enteignung der Bauern, des Vorgangs der Aneignung des Bodens durch Pächter, der Vertreibung des Landvolkes und der Entstehung eines „vogelfreie[n] Proletariats“ in den Städten.
Nach Marx war in allen Ländern Europas die „feudale Produktion durch Teilung des Bodens unter möglichst viele Untersassen charakterisiert“, diese verrichteten unter dem feudalen Verhältnis mehr oder minder frei und selbstständig ihre Tätigkeit.[25] Gegen Ende des 15. Jahrhunderts wurde das feudale System immer mehr gelöst und eine große Menge an nun freien Arbeitern „auf den Arbeitsmarkt geschleudert“.[26] Den Anstoß für die Aneignung des Gemeindelandes durch den Feudaladel habe nach Marx das Aufblühen der flandrischen Wollmanufaktur und das damit verbundene Steigen der Wollpreise gegeben. Für die Grundherren sei es dadurch profitabel geworden, Ackerland in Weideland für Schafe umzuwandeln. Marx beschreibt in diesem Zusammenhang auch die Zerstörung und den Verfall von Bauernhäusern und ganzen Dörfern.[27] Die freigesetzten Produktionsmittel wurden zu Kapital, die ehemaligen Bauern zu freien Arbeitern.[28]

Einen weiteren Anstoß habe der „Expropriationsprozeß der Volksmasse im 16. Jahrhundert durch die Reformation und, in ihrem Gefolge, den kolossalen Diebstahl der Kirchengüter“ erhalten. Kirchengüter wurden zu dieser Zeit unter ihrem Wert an Pächter und Stadtbürger verkauft oder an Begünstigte des Königshauses verschenkt.[29]
Nach der Glorious Revolution 1688/89 seien mit Wilhelm III. die grundeigentümlichen und kapitalistischen Plusmacher zur Herrschaft gebracht worden. Die Aneignung von Staatsgütern, die Verschenkung von Ländereien beziehungsweise deren direkter Raub sind zu dieser Zeit ohne gesetzliche Schranken weiter fortgeschritten. Damit wurde die Verwandlung des Bodens in Privateigentum und in einen Handelsartikel beschleunigt. Durch das englische Parlament wurden Gesetze zur Einhegung des Gemeindelandes („Bills for Inclosures of Commons“; vgl. Enclosure Movement) erlassen. Somit wuchsen die Pachten im 18. Jahrhundert zu den sogenannten Kapitalpachten, oder Kaufmannspachten. Gleichzeitig wurde noch mehr Landvolk freigesetzt, das sich zum Proletariat für die Industrie entwickelte.[30]
Das letzte bedeutende Moment bei der „Expropriation des Landvolks von Grund und Boden“ macht Marx in dem „Clearing of Estates“ („Lichten der Güter“; vgl. z. B. Highland Clearances) aus. Ziel oder Folge war, „daß die Ackerbauarbeiter auf dem von ihnen bestellten Boden selbst nicht mehr den nötigen Raum zur eignen Behausung finden.“[31]
Die Expropriation des Landvolks von Grund und Boden wird folgenderweise zusammengefasst:
- „Der Raub der Kirchengüter, die fraudulente Veräußerung der Staatsdomänen, der Diebstahl des Gemeindeeigentums, die usurpatorische und mit rücksichtslosem Terrorismus vollzogne Verwandlung von feudalem und Claneigentum in modernes Privateigentum, es waren ebenso viele idyllische Methoden der ursprünglichen Akkumulation. Sie eroberten das Feld für die kapitalistische Agrikultur, einverleibten den Grund und Boden dem Kapital und schufen der städtischen Industrie die nötige Zufuhr von vogelfreiem Proletariat.“[32]
3. „Blutgesetzgebung gegen die Expropriierten seit Ende des 15. Jahrhunderts. Gesetze zur Herabdrückung des Arbeitslohns“

Im dritten Unterkapitel werden die gesetzlichen Regelungen bezüglich Armut, Lohn und Arbeiterorganisation in England behandelt, mit denen die englische Bevölkerung seit dem ausgehenden 15. Jahrhundert konfrontiert war. Das expropriierte Volk konnte „unmöglich ebenso rasch von der aufkommenden Manufaktur absorbiert werden, als es auf die Welt gesetzt ward.“[33] Von ihren Ländereien „verjagt“, aus ihrer Lebensbahn und ihren vorherigen Produktionsverhältnissen „herausgeschleudert“, wurden viele von ihnen zu Bettlern, Räubern, oder Vagabunden.[34] Mit der Entstehung einer großen Schicht armer und erwerbsloser Menschen wurde Armut kriminalisiert, um gegen die zunehmende Zahl der Bettler, Räuber und Vagabunden vorzugehen. Die Klasse dieser expropriierten Personen als Ganzes musste in das neue Produktionsverhältnis der Lohnarbeit gedrängt werden.[35] Dies ist in unterschiedlichen Stadien über „400 Jahre“ als eine „Blutgesetzgebung wider Vagabundage“,[36] „Gesetzgebung über die Lohnarbeit“[37] und gegen „Arbeiterkoalitionen“[38] anhand Englands und Frankreichs wie den Niederlanden zu verfolgen.


Marx beschreibt die Entwicklung der englischen Gesetzgebung unter den verschiedenen Königen und Königinnen. Darunter fiel beispielsweise die Trennung von arbeitsunfähigen Bettlern mit Erlaubnisschein von Vagabunden und deren Bestrafung durch Auspeitschen, Geißelung, Brandmarkung, Ohr abschneiden und Zwangsarbeit, bis hin zur Hinrichtung bei mehrfachen Verstößen (vgl. hierfür beispielsweise den Vagabonds Act 1597 oder die Armengesetze). Erst im frühen 18. Jahrhundert unter Königin Anne seien diese Gesetze zum Teil gelockert worden. Marx verweist auf eine ähnliche Gesetzgebung in Frankreich und den Niederlanden. „So wurde das von Grund und Boden gewaltsam enteignete, verjagte und zum großen Vagabunden gemachte Landvolk durch grotesk-terroristische Gesetze in eine dem System der Lohnarbeit notwendige Disziplin hineingepeitscht, -gebrandmarkt, -gefoltert.“[40] Als ein wesentliches Element der ursprünglichen Akkumulation bezeichnet Marx gesetzliche Regelungen und Anwendung der Staatsgewalt zur Niederhaltung des Arbeitslohnes und Verlängerung des Arbeitstages.
- „Im Fortgang der kapitalistischen Produktion entwickelt sich eine Arbeiterklasse, die aus Erziehung, Tradition, Gewohnheit die Anforderungen jener Produktionsweise als selbstverständliche Naturgesetze anerkennt. […] Anders während der historischen Genesis der kapitalistischen Produktion. Die aufkommende Bourgeoisie braucht und verwendet die Staatsgewalt, um den Arbeitslohn zu „regulieren“, d. h. innerhalb der Plusmacherei zusagender Schranken zu zwängen, um den Arbeitstag zu verlängern und den Arbeiter selbst in normalem Abhängigkeitsgrad zu erhalten. Es ist dies ein wesentliches Moment der sog. ursprünglichen Akkumulation.“[41]
Mit Beispielen aus verschiedenen Berufsgruppen und der Beschreibung verschiedener Arbeiterstatute versucht Marx nachzuweisen, dass die Gesetzgebung meist im Sinne der Unternehmer handelte und eine Ausbeutung der Arbeiter bedingte.[42] Bis weit ins 19. Jahrhundert gab es Verbote gegen Arbeitervereinigungen, um die Freiheit der Unternehmer zu wahren.[43]
4. „Genesis der kapitalistischen Pächter“
Nachdem die Genesis des doppelt freien Lohnarbeiters skizziert wurde, beschreibt Marx im vierten Abschnitt die Entstehung des Pächters, welche ein langsamer, über Jahrhunderte dauernder Prozess gewesen und nicht allein durch die Enteignung des Landvolks zu erklären sei, da diese in erster Linie den Grundeigentümern zugutegekommen sei. Bereits während des 14. Jahrhunderts wurde in England der Vogt durch den Pächter ersetzt. Mit der einsetzenden Agrarrevolution ab dem letzten Drittel des 15. Jahrhunderts schritt die Bereicherung der Pächter bei gleichzeitiger Verarmung des Landvolkes voran.[44] Die steigenden Preise im 16. Jahrhundert seien den Pächtern in zweifacher Weise zugutegekommen, einerseits durch die gleich bleibenden Grundrenten durch lange Pachtverträge mit den Grundeigentümern, andererseits fielen die Lohnkosten, da mit dem sinkenden Wert der Edelmetalle ebenfalls das Geld an Wert verlor. Eine Klasse von „Kapitalpächtern“ war entstanden.[45]
5. „Rückwirkung der agrikolen Revolution auf die Industrie. Herstellung des innern Marktes für das industrielle Kapital“
Nun wird in der Dialektik der Entwicklung der Produktionsweise ein entscheidender Faktor festgemacht: „Die Expropriation und Verjagung eines Teils des Landvolks setzt mit den Arbeitern nicht nur ihre Lebensmittel und ihr Arbeitsmaterial für das industrielle Kapital frei, sie schafft [dem Kapital, Anm.] den innern Markt.“[46] Die Enteignung lieferte der städtischen Industrie außerhalb der Zunftverhältnisse stehende Proletarier. Die Subsistenzwirtschaft, die Selbstversorgung der ländlichen Bevölkerung, wurde zerstört, wodurch die Entstehung des Marktes beschleunigt wurde, auf welchem die vormals selbst hergestellten Nahrungsmittel nun mithilfe des Arbeitslohns erworben werden mussten. „[Nur] die Vernichtung des ländlichen Hausgewerbes kann dem inneren Markt eines Landes die Ausdehnung und den festen Bestand geben, deren die kapitalistische Produktionsweise bedarf.“[47] Das landwirtschaftliche Rohmaterial, welches zuvor durch eigenständige häusliche Produktion verwertet worden war, bildete seitdem einen Teil des konstanten Kapitals der „Manufakturherren“. Marx beschreibt diesen Vorgang durch die Beispiele der Flachsspinnerei und der Weberei:

- „Spindeln und Webstühle und Rohmaterial sind aus Mitteln unabhängiger Existenz für Spinner und Weber von nun an verwandelt in Mittel, sie zu kommandieren und ihnen unbezahlte Arbeit [Mehrarbeit und Mehrwert, Anm.] auszusaugen. […] So geht Hand in Hand mit der Enteignung früher selbst wirtschaftender Bauern und ihrer Losscheidung von ihren Produktionsmitteln die Vernichtung der ländlichen Nebenindustrie, der Scheidungsprozeß von Manufaktur und Ackerbau“.[48]
Gleichzeitig betont Marx, dass in der Manufakturperiode die wesentliche Umgestaltung der Produktion ausblieb, da weiterhin städtisches Handwerk und häuslich-ländliche Nebenindustrie für die Bearbeitung des Rohmaterials miteinbezogen wurde. Die Vernichtung der Bauernschaft sei zwar seit dem ausgehenden 15. Jahrhundert fortgeschritten, jedoch habe sich die Bauernschaft in verringerter Größe und unter verschlechterten Bedingungen stets wieder gefunden. Erst die große Industrie habe der kapitalistischen Landwirtschaft eine ständige Grundlage geben können, wodurch die Scheidung des Ackerbaus von der häuslich- ländlichen Industrie vollendet worden sei.[49]
6. „Genesis des industriellen Kapitalisten“

Im sechsten Abschnitt trennt Marx die industriellen Kapitalisten in ihrer Entstehung von den kapitalistischen Pächtern. Entscheidend für die Entstehung des industriellen Kapitalismus wären das „Wucherkapital“ und das „Kaufmannskapital“, sprich das Handelskapital, gewesen, welche zusammen Geldkapital bildeten. Im Mittelalter war dieses durch die Feudalverfassung auf dem Land und durch die Zunftverfassung in den Städten davon abgehalten, sich in industrielles Kapital zu entwickeln, und damit direkt die Produktion zu übernehmen. Mit der Auflösung der feudalen Gefolgschaft und der Enteignung der Bauern, konnten Kaufmann-Unternehmer auf dem Land, abseits der Kontrolle des alten Städtewesens, Manufakturbetriebe errichten.[50]

Aus dieser neuen Produktionsweise und Kapitalform entwickelte sich zunehmend eine Vereinnahmung des ganzen Erdballs und stellt „Hauptmomente der ursprünglichen Akkumulation“ dar. Es gab eine Reihe von Faktoren, die der kapitalistischen Produktionsweise zur Durchsetzung verhalfen. Im Zusammenhang mit der Herausbildung eines „Weltmarktes“ nennt Marx dafür „die Entdeckung der Gold- und Silberländer in Amerika, die Ausrottung, Versklavung und Vergrabung der eingeborenen Bevölkerung in die Bergwerke, die Eroberung und Ausplünderung von Ostindien, die Verwandlung von Afrika in ein Geheg zur Handelsjagd auf Schwarzhäute […]“.[51] Die Bildung eines Kolonialsystems und die damit verbundene Kapitalerzeugung in den kolonialisierten Ländern wirkten wiederum negativ auf den Lebensstandard des hiesigen Proletariats.[52]
Ein wichtiger Faktor war nach Marx die Staatsmacht. Diese habe, als die konzentrierte und organisierte Gewalt der Gesellschaft, den Verwandlungsprozess der feudalen in die kapitalistische Produktionsweise gefördert:[51] „Kolonialsystem, Staatsschulden, Steuerwucht, Protektion, Handelskriege usw., diese Sprößlinge der eigentlichen Manufakturperiode, schwellen riesenhaft während der Kinderperiode der großen Industrie.“[53]
Bezüglich des Kolonialsystems wird vor allem auf die Brutalität, die mit der Ausbeutung der Kolonien einherging, wie der Sklavenhandel oder die Jagd auf die „Indianer“, hingewiesen. Ebenso thematisiert Marx die Rolle der Kolonie als Lieferant von Rohstoffen und die Schaffung von Absatzmärkten für die europäischen Manufakturwaren.[54] Das Kolonialsystem war ausschlaggebend für die Vermehrung des Handelskapitals. Vor der Herausbildung der modernen Industrie war nach Marx die Industrie durch den Handel bestimmt:


- „Heutzutage führt industrielle Suprematie die Handelssuprematie mit sich. In der eigentlichen Manufakturperiode dagegen ist es die Handelssuprematie, die die industrielle Vorherrschaft gibt. Daher die vorwiegende Rolle, die das Kolonialsystem damals spielte. Es war „der fremde Gott“, der sich neben die alten Götzen Europas auf den Altar stellte und sie eines schönen Tages mit einem Schub und Bautz sämtlich über den Haufen warf. Es proklamierte die Plusmacherei als letzten und einzigen Zweck der Menschheit“.[55]
Mit der Expansion der europäischen Staaten kam auch das Staatsschulden- und Kreditsystem auf, welches Marx als einen der „energischsten Hebel“ der ursprünglichen Akkumulation bezeichnet, da unproduktives Geld dadurch in Kapital verwandelt wurde. Das „Spiel“ der Börse und die „moderne Bankokratie“ hätten darin ihren Ursprung gehabt. Das moderne Steuersystem ergänzte das System der Staatsanleihen mit der Absicherung der Zinszahlungen durch Steuergelder. Zusammen mit dem Schutzzollsystem entfaltete es, nach Marx, eine enteignende Wirkung auf die Bauern, Handwerker und freien Produzenten. Das moderne Staatsschulden- und Steuersystem hätte somit eine auffallende Rolle bei der Verwandlung gesellschaftlichen Reichtums in Kapital gehabt.[56] Auf den letzten Seiten dieses Unterkapitels geht Marx auf die Kinderarbeit in England, den Sklavenhandel, der unter anderem Liverpool reich gemacht hätte, und die Entwicklung der Sklavenwirtschaft der Vereinigten Staaten in ein „geschäftliches Ausbeutungssystem“ ein, um zu unterstreichen, dass diese Phänomene die Entwicklung der kapitalistischen Produktionsweise und der modernen Industrie begleiteten.[57]
- „[Solcher Mühe bedurfte es], die ‚ewigen Naturgesetze‘ der kapitalistischen Produktionsweise zu entbinden, den Scheidungsprozeß zwischen Arbeitern und Arbeitsbedingungen zu vollziehn, auf dem einen Pol die gesellschaftlichen Produktions- und Lebensmittel in Kapital zu verwandeln, auf dem Gegenpol die Volksmasse in Lohnarbeiter, in freie ‚arbeitende Arme‘, dies Kunstprodukt der modernen Geschichte.“[57]
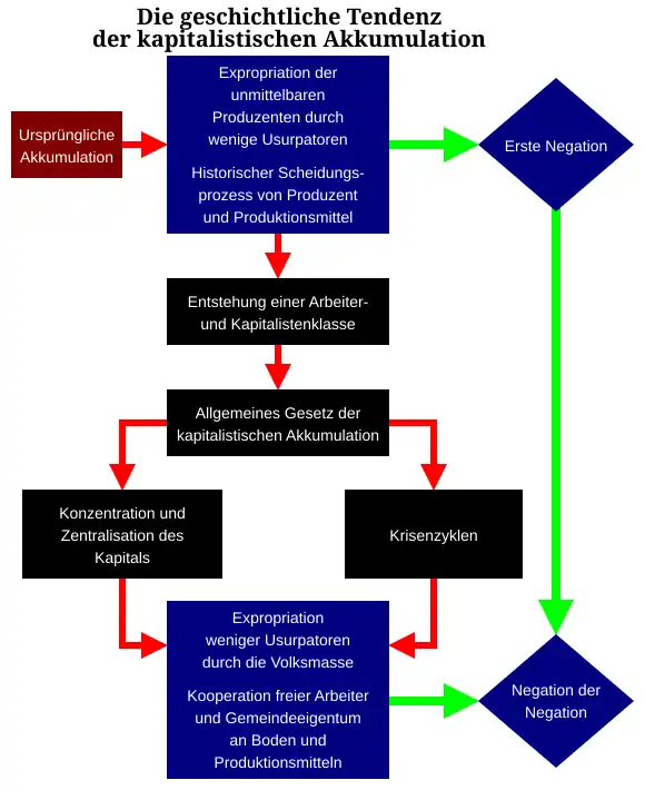
7. „Geschichtliche Tendenzen der kapitalistischen Akkumulation“
Im abschließenden Abschnitt des 24. Kapitels des „Kapitals“ fasst Marx die Entwicklungslinie der kapitalistischen Akkumulation beziehungsweise Produktionsweise zusammen und bringt sie mit dem dialektischen „Gesetz der Negation der Negation“ in Verbindung. Den damit in Verbindung stehenden Prozess erklärt Marx anhand der Eigentumsverhältnisse und dem Charakter der Arbeit.
- „Privateigentum, als Gegensatz zum gesellschaftlichen, kollektiven Eigentum, besteht nur da, wo die Arbeitsmittel und die äußeren Bedingungen der Arbeit Privatleuten gehören. […] Diese Produktionsweise unterstellt Zersplitterung des Bodens und der übrigen Produktionsmittel. Wie die Konzentration der letztren, so schließt sie auch die Kooperation, Teilung der Arbeit innerhalb derselben Produktionsprozesse, gesellschaftliche Beherrschung und Reglung der Natur, freie Entwicklung der gesellschaftlichen Produktivkräfte aus. Sie ist nur verträglich mit engen naturwüchsigen Schranken der Produktion und der Gesellschaft. […] Auf einem gewissen Höhegrad bringt sie die materiellen Mittel ihrer eignen Vernichtung zur Welt. […] Ihre Vernichtung, die Verwandlung der individuellen und zersplitterten Produktionsmittel in gesellschaftlich konzentrierte, daher des zwerghaften Eigentums vieler in das massenhafte Eigentum weniger, daher die Expropriation der großen Volksmasse von Grund und Boden und Lebensmitteln und Arbeitsinstrumenten, diese furchtbare und schwierige Expropriation der Volksmasse bildet die Vorgeschichte des Kapitals. Sie umfaßt eine Reihe gewaltsamer Methoden, wovon wir nur die epochemachenden als Methoden der ursprünglichen Akkumulation des Kapitals Revue passieren ließen. Die Expropriation der unmittelbaren Produzenten wird mit schonungslosestem Vandalismus und unter dem Trieb der infamsten, schmutzigsten, kleinlichst gehässigsten Leidenschaften vollbracht. Das selbsterarbeitete, sozusagen auf Verwachsung des einzelnen, unabhängigen Arbeitsindividuums mit seinen Arbeitsbedingungen beruhende Privateigentum wird verdrängt durch das kapitalistische Privateigentum, welches auf Exploitation fremder, aber formell freier Arbeit beruht.“[58]
Das selbst erarbeitete Eigentum des unabhängigen Arbeitsindividuum werde durch das kapitalistische Privateigentum, welches auf der Ausbeutung fremder Arbeit beruhe, ersetzt. Die Konzentration der Produktionsmittel, die zunehmende Konzentration der Kapitalien in der Hand weniger Unternehmer, sowie die Vergesellschaftung der Arbeit, kennzeichne die kapitalistische Produktion. Mit der fortschreitenden Teilung der Arbeit und Entwicklung der Produktivkräfte, der wachsenden Ausbeutung und des Elends erreiche die Konzentration der Produktionsmittel und die Vergesellschaftung der Arbeit einen Punkt, wo sie unverträglich mit ihrer kapitalistischen Hülle geworden sind.[58] „Die Negation der kapitalistischen Produktion wird durch sie selbst, mit der Notwendigkeit eines Naturprozesses, produziert. Es ist Negation der Negation“.[59] Auf Grundlage der Errungenschaften des kapitalistischen Zeitalters, der Kooperation freier Arbeiter und des Gemeineigentums an Boden und Produktionsmitteln, werde das individuelle Eigentum wiederhergestellt.[59]
Marx endet mit der Feststellung, dass die Umwandlung von Privateigentum in Gemeinschaftseigentum ungleich schneller verlaufen wird, da es sich im Gegensatz zur ursprünglichen Akkumulation, wo die Volksmassen durch wenige Usurpatoren expropriiert werden, um eine „Expropriation weniger Usurpatoren durch die Volksmasse“ handele.[59]
|
| Geschichtliche Tendenzen der kapitalistischen Akkumulation, Schaubild nach Elmar Altvater |
Spätere Bezüge von Marx und Engels auf das Kapitel zur ursprünglichen Akkumulation im „Kapital“
Auf das Kapitel „Die sogenannte ursprüngliche Akkumulation“ im „Kapital“ nahmen Marx und Engels in späteren Schriften Bezug. Engels stellte in der Schrift „Herrn Eugen Dührings Umwälzung der Wissenschaft“ den 7. Abschnitt des Kapitels noch einmal dar.[60]
In einem Brief von Karl Marx an die Redaktion der Otetschestwennye Sapiski[61] (1877), der gegen einen Redakteur gerichtet war und die Entwicklung Russlands zum Thema hatte, besprach Marx das Kapitel und fasste es ebenfalls kurz zusammen:
- „Das Kapitel über die ursprüngliche Akkumulation will nur den Weg schildern, auf dem im westlichen Europa die kapitalistische Wirtschaftsordnung aus dem Schoß der feudalen Wirtschaftsordnung hervorgegangen ist. Es stellt also die geschichtliche Bewegung dar, die, indem sie die Produzenten von ihren Produktionsmitteln trennte, die ersteren in Lohnarbeiter […] und die Besitzer der letzteren in Kapitalisten verwandelte. […] Am Schluß des Kapitels wird die geschichtliche Tendenz der Produktion auf folgendes zurückgeführt: daß sie ‚mit der Notwendigkeit eines Naturprozesses ihre eigne Negation erzeugt‘, daß sie selbst die Elemente einer neuen Wirtschaftsordnung geschaffen hat, indem sie gleichzeitig den Produktivkräften der gesellschaftlichen Arbeit und der allseitigen Entwicklung jedes individuellen Produzenten den größten Aufschwung gibt, daß das kapitalistische Eigentum, das in der Tat schon auf einer Art kollektiver Produktion beruht, sich nur in gesellschaftliches Eigentum verwandeln kann. An dieser Stelle liefere ich hierfür keinen Beweis, aus dem guten Grunde, daß diese Behauptung selbst nichts anderes ist als die summarische Zusammenfassung langer Entwicklungen, die vorher in den Kapiteln über die kapitalistische Produktion gegeben worden sind.“[62]
Ebenso spielt der Textabschnitt in dem Brief von Marx an Vera Sassulitsch von 1881[63] eine Rolle, der ebenfalls die Entwicklung Russlands thematisiert.
In einem 1887 verfassten Vorwort zur amerikanischen Ausgabe der „Lage der arbeitenden Klasse in England“ fasste Engels das Kapitel während einer kritischen Auseinandersetzung mit Henry George folgenderweise zusammen:
- „Für Henry George ist die Enteignung der Volksmasse vom Grundbesitz die große, allgemeine Ursache der Spaltung des Volks in Reiche und Arme. Das ist aber geschichtlich nicht ganz richtig. Im asiatischen und klassischen Altertum war die herrschende Form der Klassenunterdrückung die Sklaverei, d. h. nicht sowohl die Enteignung der Massen von Grund und Boden, als vielmehr die Aneignung ihrer Personen durch Dritte. ... Im Mittelalter war keineswegs die Enteignung der Volksmassen vom Boden, sondern vielmehr ihre Aneignung an den Boden die Grundlage des feudalen Drucks. Der Bauer behielt seine Heimstätte, wurde aber als Leibeigner oder Höriger an sie gefesselt und hatte dem Grundherrn Tribut in Arbeit oder in Produkten zu leisten. Erst bei Anbruch der neuen Zeit, gegen Ende des 15. Jahrhunderts, wurde die Expropriation der Bauern auf großer Stufenleiter durchgeführt, und zwar diesmal unter geschichtlichen Bedingungen, welche die besitzlos gewordenen Bauern allmählich in die moderne Klasse der Lohnarbeiter hinüberführten, in Leute, welche nichts besitzen außer ihrer Arbeitskraft und nur leben können von dem Verkauf dieser Arbeitskraft an andere. Wenn aber die Enteignung von Grund und Boden diese Klasse ins Leben rief, so gehörte die Entwicklung der kapitalistischen Produktionsweise, die moderne Großindustrie und die moderne Großackerwirtschaft dazu, sie zu verewigen, zu vermehren und sie in eine besondere Klasse mit besonderen Interessen und einer besonderen geschichtlichen Aufgabe zu verwandeln. Alles dies ist ausführlich dargestellt von Marx. (Kapital, I. Bd. Abschn. VII: Die sogenannte ursprüngliche Akkumulation.)“[64]
Rezeption
Sowohl positive wie negative Kritik am Konzept der ursprünglichen Akkumulation bei Marx ist festzumachen. Erste Rezeptionen und Auseinandersetzungen über das 24. Kapitel des „Kapitals“ fanden noch zu Lebzeiten von Marx und Engels statt, siehe hierfür auch den Artikelabschnitt → Spätere Bezüge von Marx und Engels auf das Kapitel zur ursprünglichen Akkumulation im „Kapital“. Man kann zwei Hauptstränge an positiven Interpretationen unterscheiden. Interpretationen, die eine „historische Phase einer ursprünglichen Akkumulation“ annehmen, und Interpretationen, die eine „inhärent-kontinuierliche ursprüngliche Akkumulation“ in der kapitalistischen Produktion annehmen, beispielhaft stehen für diese Ansätze hier Lenin und Luxemburg. Ein weiterer Schwerpunkt in der Rezeptionsgeschichte liegt auf der Fragestellung, ob und wie in Russland, und später der Sowjetunion, der Prozess der ursprünglichen Akkumulation stattfand oder stattfinden sollte.
Frühe Rezeption
Ernest Belfort Bax (1854–1926) verfasste 1881 einen Zeitungsartikel über Marx, den dieser in einem Brief an Friedrich Adolph Sorge zwar guthieß, jedoch beispielsweise in theoretischer Hinsicht als unzureichend kritisierte.[65] In diesem Artikel äußerte sich Bax unter anderem über das 24. Kapitel im „Kapital“ und hielt in diesem Zusammenhang fest:
- „In an elaborate and exhaustive dissertation, every sentence of which is supported by documentary evidence, in most cases first-hand Karl Marx proceeds to demolish the abstinence theory as far as the genesis of capital is concerned. He shows it to have originated not in virtuous frugality, but in serfage; not in abstinence, but in spoliation. From the middle ages downwards history shows a progressive divorcement of the people from the soil.“[66]
Gustav Groß (1856–1935), ein früher Marx-Biograph, den Engels hinsichtlich des Marxschen Werkes der „Theorie-Konfusion“ bezichtigte,[67] setzte sich ebenfalls mit der ursprünglichen Akkumulation auseinander. Während er sich in seinem Eintrag für die Allgemeine Deutsche Biographie 1884[68] darauf beschränkte, den Ansatz kurz zu umreißen, kritisierte er ein Jahr später in einer eigenen Schrift über Marx den Abschnitt, denn „so treffend und glänzend die historische Schilderung der Accumulation“ auch sei, bilde dieser Abschnitt nach Groß theoretisch vielleicht doch einen der schwächsten Teile des „Kapitals“.[69] Marx scheue vor dem Zugeständnis zurück, „dass der eigentliche Ursprung des Capitals denn doch ‚erworbenes, erarbeitetes, selbstverdientes Eigenthum‘ gewesen sein muss. Dass er sich aber dieser Wahrheit nicht gänzlich verschließen konnte, das beweist unter anderem sein Zugeständniß, dass auch manche Zunftmeister sich zu Capitalisten emporgearbeitet haben.“[69]
Methode, theoretische Einordnung und Bedeutung
Nach einem Vorwort des Instituts für Marxismus-Leninismus beim Zentralkomitee der SED in den Marx-Engels-Werken zu den Grundrissen der Kritik der politischen Ökonomie wird darin erstmals die „Epoche“ der ursprünglichen Akkumulation „als spezielle Übergangsperiode der geschichtlichen Entwicklung definiert“. „Im Zusammenhang mit der Untersuchung der Entwicklung der vorkapitalistischen Eigentumsformen“ arbeite Marx einen Prozess heraus, dessen „Wesen einerseits in der Herausbildung der Klasse der Lohnarbeiter besteht, die keine Produktionsmittel besitzt, und andererseits in der Verwandlung der Produktionsmittel in Kapital, befreit von traditionellen feudalen und Zunfthemmnissen.“[70]

Nach Elmar Altvater (1938–2018) hat das Kapitel zur sogenannten ursprünglichen Akkumulation viele Fragen aufgeworfen, nicht „wegen seines Inhalts, der klar, eindeutig und bitterböse ist, sondern wegen des Stellenwerts im Gesamtwerk des ersten Bandes des Kapital.“[71] Im Kapital wird nach Altvater aus „einfachen Kategorien, aus den „Zellenformen der Produktionsweise“ deren Dynamik, die Bewegungsgesetze, die Formen von sozialen Konflikten entwickelt und mit einer Fülle von historischen Beispielen illustriert.“[71] Im 24. Kapitel erhalte nun „die historische Entstehung der kapitalistischen Produktionsweise, die ‚sogenannte ursprüngliche Akkumulation‘, einen systematischen Stellenwert bei der kategorialen Entfaltung der die Theorie konstituierenden Begriffe.“[71] Im 4. Kapitel seien die „logischen Voraussetzungen“ der kapitalistischen Produktion dargestellt worden, „der ‚doppelt freie‘ Lohnarbeiter und die Entstehung einer Klasse von Produktionsmittelbesitzern“.[71] Im 21. und 22. Kapitel sei gezeigt worden, „wie der kapitalistische Produktionsprozeß seine eigenen Voraussetzungen – die Klassenspaltung – immer wieder reproduziert.“[71] Im 24. Kapitel gehe es daher nun „um die historisch-empirischen Voraussetzungen der kapitalistischen Produktionsweise, die im 4. Kapitel nur unterstellt worden sind.“[71]
In der Schrift Das Kapital lesen setzte sich Étienne Balibar (* 1942) in dem Kapitel über die „Elements for a Theory of Transition“ mit der Frage nach dem Wandel von Produktionsweisen auseinander. Nach Balibar sei die bürgerliche Theorie der ursprünglichen Akkumulation nichts mehr als ein Mythos, eine retrospektive Konstruktion, die die Verhältnisse der kapitalistischen Struktur geschichtlich widerspiegle und zur Begründung vergangener Phänomene heranziehe.[72] Diese Phänomene hätten jedoch in komplett anderen Strukturen und Kontexten stattgefunden und bedürfen daher einer eigenen Analyse, der Studie über den Ursprung des Kapitals. Wissen über die Entwicklungsgesetze des Kapitalismus wäre nach Balibar dementsprechend nutzlos. „Thus the real history of the origins of capitalism is not just different from the myth of origins; by the same token it is different in its conditions and principles of explanation from what has appeared to us to be the history of capital.“[73] Die ursprüngliche Akkumulation finde während der feudalen Produktionsweise statt, jedoch nach Balibar ohne abgeleiteten notwendigen Gesetzmäßigkeiten aus der Struktur dieser. Die Geschichte der Ursprünge des Kapitals erscheine daher als reine Vorgeschichte genau dieser.[73] Nach Balibar verlaufe die Analyse der ursprünglichen Akkumulation bei Marx anhand der Entwicklung, der für die kapitalistische Produktion notwendigen Elemente, Lohnarbeit und Kapital, welche voneinander relativ unabhängige Ursprünge besäßen:
- „[The study of primitive accumulation] takes as its guiding thread precisely the elements which were distinguished by the analysis of the capitalist structure: these elements are grouped together here under the heading of the ‘radical separation of the laborer from the means of production.’ The analysis is therefore retrospective, not insofar as it projects backwards the capitalist structure itself, presupposing precisely what had to be explained, but insofar as it depends on knowledge of the result of the movement. On this condition it escapes empiricism, the listing of the events which merely precede the development of capitalism: it escapes vulgar description by starting from the connections essential to a structure, but this structure is the ‘current’ [capitalist] structure. […] The analysis of primitive accumulation is therefore, strictly speaking, merely the genealogy of the elements which constitute the structure of the capitalist mode of production […]. For this reason, the analysis of primitive accumulation is a fragmentary analysis: the genealogy is not traced on the basis of a global result, but distributively element by element.“[74]
Die Analyse der ursprünglichen Akkumulation könne sich daher nach Balibar nicht mit der Geschichte der vorhergehenden, durch ihre Struktur charakterisierten Produktionsweisen decken.[75] Die Methoden der ursprünglichen Akkumulation müssen jedoch in Verbindung gebracht werden zu den spezifischen Charakteristika einer dominanten Produktionsweise, in diesem Fall des Feudalismus, wie zu den „extra-economic (legal, political and military) power“, der ebenso seine spezifische Natur aus der feudalen Produktion gewann.[76] Nach Balibar wäre die feudale Produktionsweise nicht in die kapitalistische übergegangen, vielmehr wäre die kapitalistische Produktion, wie es Marx fasste, aus der feudalen „hervorgegangen“, die „Auflösung dieser hat die Elemente jener freigesetzt.“[23]
- „the formation of the capitalist mode of production is completely indifferent to the origin and genesis of the elements which it needs, 'finds' and 'combines'. […] Instead of re-uniting the structure and the history of its formation, the genealogy separates the result from its pre-history. It is not the old structure which itself has transformed itself, on the contrary, it has really 'died out' as such.“[77]
Balibar setzte sich ebenfalls mit den unterschiedlichen Darstellungsarten von Wandel bei Marx auseinander. In den ersten sechs Abschnitten des 24. Kapitels werde nach Balibar der Wandel der feudalen Produktion in die kapitalistische betrachtet, und im siebenten jener vom Kapitalismus in den Sozialismus oder niedrigen Kommunismus. Diese Transformationen werden jedoch vollkommen unterschiedlich dargestellt, nicht nur in literarischer Hinsicht, ebenso stellen sie zwei vollkommen unterschiedliche theoretische Situationen dar: Bei der Analyse der ursprünglichen Akkumulation wären die notwendigen Elemente der kapitalistischen Produktion schon identifiziert, jedoch kein Wissen über das historische Feld vorhanden, in dem sich die Elemente entwickelten, bei der Analyse der Auflösung des Kapitalismus findet man hingegen nur das Wissen über das historische Feld vor.[78]
Historische Phase oder kontinuierlicher Prozess?
Lenin (1870–1924) vertritt in einer frühen Arbeit von 1899, The development of capitalism in Russia, das Konzept einer „historischen Phase der ursprünglichen Akkumulation“, und betrachtet die ursprüngliche Akkumulation daher vor allem als eine historische Voraussetzung für eine kapitalistische Produktionsweise und fokussiert deshalb auf den Prozess der Trennung von Produzent und Produktionsmittel im Wandel von Produktionsweisen. Theoretisch fasste er diese Sichtweise in einer Kurzbiographie über Marx:
- „Von der Akkumulation des Kapitals auf der Basis des Kapitalismus muss die so genannte ursprüngliche Akkumulation unterschieden werden: die gewaltsame Trennung des Arbeitenden von den Produktionsmitteln, die Verjagung der Bauern von ihrem Boden, der Raub von Gemeindeländereien, das System der Kolonien, der Staatsschulden, des Schutzzolls usw. Die ‚ursprüngliche Akkumulation‘ erzeugt auf dem einen Pol den ‚freien‘ Proletarier, auf dem Gegenpol den Geldbesitzer, den Kapitalisten.“[79]
Rosa Luxemburgs (1871–1919) Die Akkumulation des Kapitals von 1913 repräsentiert ein zweites Interpretationsmuster.[80] Auch Luxemburg versteht unter der ursprünglichen Akkumulation eine konkrete zeitlich-örtlich Bewegung, die zum Kapitalismus führe, ihr theoretisches Gerüst deutet jedoch auf eine andere Interpretation hin. Bei Luxemburg sind Marx’ sich erweiternde Reproduktionssysteme nur eine Repräsentation der mathematischen Zustände für Akkumulation, im Falle, in denen es nur zwei Klassen gibt. In Wirklichkeit, wie sie festhält, benötigt eine kapitalistische Produktion jedoch eine dritte Gruppe (Bauern, kleine unabhängige Produzenten etc.) von Warenkäufern. Damit wird die Durchsetzung von Austauschverhältnissen zwischen kapitalistischen und nicht-kapitalistischen Produktionen notwendig um Mehrwert zu generieren. Allerdings geraten diese Austauschbeziehungen mit den gesellschaftlichen Beziehungen von nicht-kapitalistischer Produktionen in Konflikt. Um den Widerstand gegen das Kapital zu überwinden, das von diesem Zusammenstoß ausgeht, muss das Kapital militärische und politische Gewalt ausüben. Hier führt Luxemburg eine entscheidende These ein: Die außerwirtschaftliche Voraussetzung zur kapitalistischen Produktion – die als ursprüngliche Akkumulation bezeichnet werden könnte – ist ein inhärentes und kontinuierliches Element von modernen Gesellschaften, sein Aktionsradius dehnt sich zur ganzen Welt aus. Sobald die ganze Welt kapitalistisch ist, wird die kapitalistische Akkumulation ihr historisches Ende erreicht haben. Der Klassenkampf tritt wie eine Deus ex machina, vor dem Zusammenbruch von objektiven Zuständen veranlasst, hervor.
- „Der Kapitalismus ist die erste Wirtschaftsform mit propagandistischer Kraft, eine Form, die die Tendenz hat, sich auf dem Erdrund auszubreiten und alle anderen Wirtschaftsformen zu verdrängen, die keine andere neben sich duldet. Er ist aber zugleich die erste, die allein, ohne andere Wirtschaftsformen als ihr Milieu und ihren Nährboden, nicht zu existieren vermag, die also gleichzeitig mit der Tendenz, zur Weltform zu werden, an der inneren Unfähigkeit zerschellt, eine Weltform der Produktion zu sein. Er ist ein lebendiger historischer Widerspruch in sich selbst, seine Akkumulationsbewegung ist der Ausdruck, die fortlaufende Lösung und zugleich Potenzierung des Widerspruchs. Auf einer gewissen Höhe der Entwicklung kann dieser Widerspruch nicht anders gelöst werden als durch die Anwendung der Grundlagen des Sozialismus – derjenigen Wirtschaftsform, die zugleich von Hause aus Weltform und in sich ein harmonisches System, weil sie nicht auf die Akkumulation, sondern auf die Befriedigung der Lebensbedürfnisse der arbeitenden Menschheit selbst durch die Entfaltung aller Produktivkräfte des Erdrundes gerichtet sein wird.“[81]
Louis Althusser (1918–1990) bezeichnet in seinem „Vorwort zum Kapital, Band 1“, die ursprüngliche Akkumulation als die zweite der größten Entdeckungen Marx neben dem Mehrwert, sie sei die Entdeckung der „unglaublichen“ Mittel, die genutzt wurden damit eine ursprüngliche Akkumulation stattfand, die den Kapitalismus in den westlichen Gesellschaften „gebar“, und ebenso die Existenz einer Masse von freien Arbeitern („Arbeiter frei von den Mitteln zur Arbeit“) und technologische Entdeckungen bedingte. Diese Mittel waren nach Althusser die „brutalsten“, „the thefts and massacres which cleared capitalism’s royal road into human history.“[82] Nach Althusser beinhalte dieses Kapitel des „Kapitals“ einen „großartigem Reichtum“ der noch nicht genügend „ausgebeutet“ wurde, im Speziellen die These, dass „capitalism has always used and, in the ‘margins’ of its metropolitan existence – i.e. in the colonial and ex-colonial countries – is still using well into the twentieth century, the most brutally violent means.“[82]
Oskar Negt (1934–2024) und Alexander Kluge (* 1932) unterstreichen ebenfalls die Permanenz des ursprünglichen Akkumulationsprozesses. Neben einer historisch nachgezeichneten Enteignung der Bauern Deutschlands wird insbesondere eine beständig erzwungene Anpassung von menschlichen Eigenschaften zur Verinnerlichung und Anpassung von Arbeitsvermögen im Lichte der sich stets ändernden Anforderungen des Produktionsprozesses thematisiert.[83]
Ursprüngliche (sozialistische) Akkumulation in der Sowjetunion und Volksrepublik China
Vor 1917 hatten die kommunistischen Theoretiker geglaubt, die kommunistische Revolutionen werden in den entwickelten Industrieländern stattfinden. Dann ereignete sich die Oktoberrevolution in Russland, das heißt in einer industriell rückständigen Agrargesellschaft. Nach dem Sieg der Oktoberrevolution stellten sich den Bolschewiki vor allem eine Frage: Wie das Land industrialisieren? Denn sowohl der Kommunismus als auch die Wehrkraft des Landes, so glaubten sie, setze mehr Industrie voraus. Nachdem der Kriegskommunismus wirtschaftlichen Raubbau an der sowjetischen Gesellschaft betrieben hatte und die Neue Ökonomische Politik zwar das Land wirtschaftlich konsolidiert hatte, aber nicht die gewünschte zügige Industrialisierung ermöglichte, drängte 1926 der bolschewistische Theoretiker Jewgeni Preobraschenski in seinem Buch Die Neue Ökonomik (Новая экономика) auf eine „ursprüngliche sozialistische Akkumulation“, das heißt den Ausbau der staatlich organisierten Industrie auf Kosten der größtenteils privatwirtschaftlich organisierten Landwirtschaft. Die Landwirtschaft sollte dazu gezwungen werden, die Industriestädte mit kostengünstigen Nahrungsmitteln und die Industrie mit günstigen Rohstoffen zu versorgen. Im Stalinismus wurde die Forderung dann umgesetzt, allerdings auf eine Art und Weise, welche über das Maß an Gewalt hinausging, das Preobraschenski (der selber zu einem Opfer des Stalinismus wurde) gefordert hatte. Unter Stalins Herrschaft wurde die Landwirtschaft expropriiert, zwangskollektiviert und ausgebeutet sowie dem Zwecke der Industrialisierung der Gesellschaft und der Planwirtschaft unterworfen. Die Bauern, die sich nicht fügten, wurden als Kulaken verfolgt und in Lagern ausgebeutet. Unter anderem aufgrund dieser sogenannten „ursprünglichen sozialistischen Akkumulation“ und deren Millionen Opfer gelang es der Sowjetunion binnen kürzester Zeit, zu einer Industrienation aufzusteigen.[84]
Leo Kofler (1907–1995) interpretierte den Stalinismus als nachgeholte ursprüngliche Akkumulation, auf der die Herrschaft der „Kaderbürokratie“ beruhte.[85]
Tony Cliff (1917–2000) fasste die Sowjetunion kritisch als einen Staatskapitalismus und brachte sie mit der ursprünglichen Akkumulation in Verbindung. So argumentiert er analog zu Marx hinsichtlich der Vertreibung der englischen Bauernschaft von Grund und Boden, wenn er bezüglich der Entwicklung Russlands festhält, dass die Kollektivierung „die landwirtschaftliche Produktion für die Bedürfnisse der industriellen Entwicklung verfügbar“ machte, und fortfährt, dass sie „die Bauern von ihren Produktionsmitteln [befreite] und einen Teil von ihnen in ein Arbeitskräftereservoir für die Industrie [verwandelte]. Die übrigen wurden teils Bauern, teils Arbeiter und teils Leibeigene auf den Kolchosen.“[86] Nach Cliff sei die ursprüngliche Akkumulation in Russland schneller und brutaler vonstattengegangen als in England, „Stalin vollbrachte in wenigen hundert Tagen, wozu England einige hundert Jahre gebraucht hatte. Das Ausmaß, in dem er es tat, und die Erfolge, die er erreichte, stellen die Taten der Herzogin von Sutherland [Anm.: Marx erwähnt sie im 24. Kapitel des Kapitals, in Zusammenhang mit den Lichten der Güter[87]] weit in den Schatten.“[86]
Nach Wolfgang Abendroth (1906–1985) musste die ursprüngliche Akkumulation aufgrund der Notwendigkeit zur raschen nachholenden Industrialisierung eine „zentrale Aufgabe der UdSSR“ sein, und damit verbunden „ihre Bevölkerung noch lange auf erhebliche Steigerung ihres Konsums verzichten.“ Dies begründete er mit der „Niederlage der deutschen Arbeiter im Oktober 1923“ und der relativen „Stabilisierung des Weltkapitalismus nach dem Dawes-Plan 1924“, die die „revolutionäre Situation in Europa“ für einen „langen Zeitabschnitt“ beendet hätten, und deshalb mit „größeren Investitionshilfen aus industrialisierten Ländern“, welche die Sowjetunion aus ihrer Isolierung befreit hätten, nicht zu rechnen war.[88] In der Volksrepublik China hätten nach Abendroth bessere Voraussetzungen für eine sozialistische ursprüngliche Akkumulation geherrscht, „da die Mehrheit der Bauernbevölkerung vor dem Sieg der Kommunisten unter noch wesentlich primitiveren Lebensbedingungen als die Bauern des zaristischen Russlands existierte und das industrielle Proletariat noch relativ schwach und schlecht bezahlt war.“ Das „Lebenshaltungsniveau der unterprivilegierten Klassen“ wurde deshalb nach Abendroth „auch nicht vorübergehend reduziert.“[89]
Ursprüngliche Akkumulation gegen Ende des 20. und zu Beginn des 21. Jahrhunderts
Der Humangeograph David Harvey (* 1935) beschreibt in seinem Werk Der neue Imperialismus eine in den 1970er Jahren entstandene neue Form des Imperialismus als kapitalistische Akkumulation im Kontext des Neoliberalismus, die aus dem Scheitern der fordistischen Akkumulation durch erweiterte Reproduktion entstanden sei. Harvey verweist auf die Permanenz des Prozesses, den Marx als ursprüngliche Akkumulation fasste, und bezeichnet ihn daher stattdessen als „Akkumulation durch Enteignung“. Nach Harvey wären alle von Marx thematisierten Aspekte der ursprünglichen Akkumulation in der historischen Geographie des Kapitalismus verblieben. Aber auch neue Formen hätten sich gebildet:
„Die Bedeutung der geistigen Eigentumsrechte in den Verhandlungen der WTO (das so genannte TRIPS Abkommen) ist ein Hinweis auf Methoden, mit denen die Bevölkerungen Patentierung und Lizenzierung genetischen Materials, veränderten Saatgutes und aller möglichen anderen Produkte jetzt gegen ganze Bevölkerungen eingesetzt werden können, deren Praktiken eine entscheidende Rolle bei der Entwicklung dieser Materialien gespielt hatten. Die Biopiraterie greift um sich und das Ausrauben des Weltvorrats an genetischen Ressourcen zum Nutzen weniger pharmazeutischer Großkonzerne ist in vollem Gange. Weitere Resultate der umfassenden Kommodifizierung der Natur in all ihren Formen sind der eskalierende Raubbau an der im Allgemeinbesitz befindlichen Umwelt (Land, Luft und Wasser) und die um sich greifende Zerstörung von Lebensräumen, die alles außer kapitalintensiven landwirtschaftlichen Produktionsweisen ausschließt. Wenn kulturelle Ausdrucksformen, Geschichte und intellektuelle Kreativität zu Waren werden, bringt dies Massenenteignungen mit sich […]. Die Umwandlung in Unternehmen und Privatisierung bisher öffentlicher Einrichtungen […] sind Anzeichen für eine neue Welle der »Einhegung der Allgemeingüter«. Wie bereits in der Vergangenheit wird die Macht des Staates häufig instrumentalisiert, um solche Prozesse auch gegen den Willen der Allgemeinheit durchzusetzen.“[90]
Auch die „Bielefelder Gruppe“ um Maria Mies (1931–2023) und Claudia von Werlhof (* 1943) analysierte die Fortdauer der ursprünglichen Akkumulation auf weltweiter Ebene. Dabei betrachten sie beispielsweise Enteignungen kleiner Produzenten, Vertreibungen der Bauern von ihrem Land, Patentierungen von Produktionsverfahren, die Trennung der Frau von ihrem Körper durch Reproduktionstechnologien, die Privatisierung öffentlichen Eigentums sowie die fortschreitende Prekarisierung von Arbeitsbedingungen („Hausfrauisierung der Arbeit“).[91]
Kritik Joseph Schumpeters
Joseph Schumpeter (1883–1950) kritisierte in seiner Schrift Kapitalismus, Sozialismus und Demokratie unter anderem Marx’ Konzept der ursprünglichen Akkumulation in weiten Teilen, dabei verteidigt er einerseits partiell die Vorstellung der klassischen politischen Ökonomie gegen Marx, andererseits kritisiert er Marx’ Ansatz, dessen Konzept könne die Entstehung von Kapital nicht erklären:
- „[Die Frage nach der ursprünglichen Akkumulation], das heißt [die] Frage, wie die Kapitalisten dazu kamen, überhaupt einmal Kapitalisten zu sein oder wie sie diesen Vorrat an Gütern erwarben, der gemäß der Marxschen Lehre notwendig war, um sie zu Beginn der Ausbeutung zu befähigen. Über diese Frage äußert sich Marx weniger ausführlich. Er lehnt mit Verachtung die bourgeoise Kinderfibel ab, daß gewisse Leute eher als andere dank höherer Intelligenz und Arbeits- und Sparenergie Kapitalisten wurden und es noch täglich werden. Nun war er gut beraten, wenn er über diese Geschichte von den braven Kindern spottete. Denn die Lacher auf seine Seite zu bringen, ist ohne Zweifel eine vortreffliche Methode, um eine unbequeme Wahrheit loszuwerden, wie jeder Politiker zu seinem Vorteil weiß. Niemand, der geschichtliche und zeitgenössische Tatsachen mit einiger Unvoreingenommenheit betrachtet, kann sich der Feststellung entziehen, daß diese Kindergeschichte, obschon sie bei weitem nicht die ganze Wahrheit erzählt, doch ein gut Teil Wahrheit birgt. Übernormale Intelligenz und Energie bilden in neun von zehn Fällen die Erklärung für den industriellen Erfolg und insbesondere für die Begründung von industriellen Positionen. […]
- Das Gelächter tat jedoch seine Wirkung und half dazu, die Bahn für Marxens eigene Theorie der primitiven Akkumulation frei zu machen. Aber diese andere Theorie ist nicht so exakt, wie wir es wünschten. Daß Gewalt, Raub, Unterdrückung der Massen ihre Ausbeutung erleichtern und daß die Resultate der Ausplünderung ihrerseits wieder die Unterdrückung erleichtern – dies alles war natürlich richtig und paßte wunderbar zu den Ideen, wie sie unter den Intellektuellen aller Schattierungen im Schwang sind, heutzutage noch mehr als in den Tagen von Marx. Offensichtlich wird jedoch nicht das Problem gelöst, das darin besteht, eine Erklärung dafür zu geben, wie gewisse Leute die Macht zu Raub und Unterdrückung erworben haben.“[92]
Eurozentrismus
André Gunder Frank (1929–2005) kritisierte die Vorstellung von der Entstehung der kapitalistischen Produktion bei Marx, aber auch bei Sombart, Weber oder Wallerstein, als eurozentristisch, da sie diese einzig, oder vor allem, aus den Handlungen und der Perspektive der westeuropäischen Gesellschaften zu erklären versucht. Ein weiterer Kritikpunkt sei die seit Marx weit verbreitete Annahme, dass um 1500 (insbesondere 1492 mit der Entdeckung Amerikas, und 1498 mit der Entdeckung eines Seeweges nach Ostindien) die Genesis der kapitalistischen Produktion ihren Anfang nahm:
- „Of late, that is since Marx, the ‚fascination‘ with 1500 as the date of a new departure that makes a supposed break with the past is mostly a function of the allegation that it ushered in a new, previously unknown or at least never before dominant, ‚capitalist mode of production‘. That was of course the position from Marx and Sombart to Weber and Tawney, and all it is still shared by their many contemporary followers. This is still the position of “world-system” theorists […]. Even Amin's and Blaut's vehement critiques of Eurocentrism stop short of abandoning 1500 as the dawn of a new age of European born and borne capitalism. All of the above Marxists, Weberians, Polanyists, worldsystematizers, not to mention most ‚economic‘ and other historians, balk at pursuing the evidence and the argument to examine the sacred cow of ‚capitalism‘ and its allegedly peculiarly exceptional or exceptionally peculiar ‚mode of production‘.“[93]
Allgemeine Darstellung der Wirtschafts- und Sozialgeschichte Englands
- Wirtschaft und Gesellschaft im 16. Jahrhundert
- Wirtschaft und Gesellschaft im 17. Jahrhundert
- Wirtschaft und Gesellschaft im frühen 18. Jahrhundert
- Wirtschaftliche und gesellschaftliche Entwicklung im späten 18. Jahrhundert
- Die Industrielle Revolution (spätes 18. und frühes 19. Jahrhundert)
Literatur
- Wolfgang Abendroth: Der theoretische Weltkommunismus, Neue Impulse Verlag, Essen 2002, ISBN 3-910080-42-1.
- Louis Althusser: „Preface to Capital Volume One“, 1969, in: Lenin and Philosophy and Other Essays, Monthly Review Press, 2001, ISBN 1-58367-039-4 Online
- Louis Althusser, Étienne Balibar u. a. (2015): Das Kapital lesen, Westfälisches Dampfboot (ISBN 978-3-89691-952-6)
- Elmar Altvater u. a.: Kapital.doc. Das Kapital (Bd. I) von Marx in Schaubildern mit Kommentaren, Westfälisches Dampfboot, Münster 1999, ISBN 3-89691-437-5 Online
- Ernest Belfort Bax: „Leaders of Modern Thought, XXIII. – Karl Marx“, in: Modern Thought, Band 3, Nr. 12, S. 349–354, Dezember 1881 Online
- Tony Cliff: Staatskapitalismus in Rußland. Eine marxistische Analyse, 1955 Online
- Henryk Grossmann: Das Akkumulations- und Zusammenbruchsgesetz des kapitalistischen Systems, 1929; Nachdruck Frankfurt 1970, ISBN 3-8015-0065-9.
- Friedrich Engels: Die Lage der arbeitenden Klasse in England. Vorwort zur amerikanischen Ausgabe, 1845/1887; MEW 21: 335-343., Dietz, Berlin, ISBN 978-3-320-00223-7 Online
- Friedrich Engels: Herrn Eugen Dührings Umwälzung der Wissenschaft, 1878; MEW 20: 123f., Dietz, Berlin, ISBN 978-3-320-00222-0 Online
- Silvia Federici: Caliban und die Hexe. Frauen, der Körper und die ursprüngliche Akkumulation. Aus dem Engl. v. Max Henninger. Mandelbaum Verlag, Wien 2012, ISBN 978-3-85476-615-5.
- Hannes Gießler Furlan: Von der Oktoberrevolution zum Stalinismus. Die ursprüngliche sozialistische Akkumulation, in: Kritiknetz – Zeitschrift für Kritische Theorie der Gesellschaft (17. Oktober 2017). Online
- André Gunder Frank: ReOrient: Global Economy in the Asian Age, University of California Press, Berkeley 1998, 4. Auflage. 2002, ISBN 0-520-21474-9.
- Peter Goller: „‘… stupide Kritik an den Theorien von Marx!’ Gustav Groß. Ein früher österreichischer Marx-Biograph“, in: Mitteilungen der Alfred Klahr Gesellschaft, Nr. 4/2004 Online
- David Harvey (2005): Der neue Imperialismus. Aus dem Amerikanischen von Britta Dutke. VSA Verlag, 2005, S. 146f (ISBN 978-3-89965-092-1)
- Lenin: Karl Marx, Kurzer biographischer Abriß mit einer Darlegung des Marxismus, 1914, Lenin Werke Bd. 21
- Rosa Luxemburg: Die Akkumulation des Kapitals, Berlin 1913; nach Rosa Luxemburg – Gesammelte Werke, Band 5, Berlin/DDR 1975, ISBN 3-320-00458-1, S. 5–411 Online
- Karl Marx: Das Kapital, Band 1, 1867; MEW 23, Dietz, Berlin, ISBN 978-3-320-00225-1 Online
- Karl Marx: Ökonomisch-philosophische Manuskripte, 1844; MEW Ergänzungsband, 1. Teil, S. 465–588, Dietz, Berlin, ISBN 978-3-320-00245-9 Online
- Karl Marx: Grundrisse der Kritik der politischen Ökonomie, 1858, veröffentlicht 1939; MEW 42: 383-421, Dietz, Berlin, ISBN 3-320-00246-5 Online
- Karl Marx: Lohn, Preis und Profit, 1865; MEW 16: 103-152, Dietz, Berlin, ISBN 978-3-320-00216-9 Online
- Karl Marx: Brief an die Redaktion der »Otetschestwennyje Sapiski«, 1877; MEW 19: 107-12, Dietz, Berlin, ISBN 978-3-320-00220-6 Online
- Karl Marx: Brief an Vera Sassulitsch, 1881; MEW 19: 242f.;384-406, Dietz, Berlin, ISBN 978-3-320-00220-6 Online; Online
- Karl Marx: Das Kapital 1.2. Die sogenannte ursprüngliche Akkumulation, Dietz Verlag, Berlin 2009, ISBN 978-3-320-02209-9.
- Michael Perelman: The Invention of Capitalism: Classical Political Economy and the Secret History of Primitive Accumulation, Duke UP 2000, ISBN 0-8223-2491-1.
- Joseph Schumpeter: Kapitalismus, Sozialismus und Demokratie, 1942; UTB, Stuttgart 2005, ISBN 3-8252-0172-4.
- Adam Smith: Wohlstand der Nationen, 1776; FinanzBuch-Verlag, München 2006, ISBN 3-89879-140-8.
- Beat Weber, Petra Karlhuber: Ursprüngliche Akkumulation im Postfordismus. In: Grundrisse. Nr. 2, 2002, ISSN 1814-3164.
Anmerkungen
- ↑ oftmals sogenannte urspr. Akkumulation, selten vorhergegangne oder vorgängige Akkumulation, urspr. Expropriation; engl.: primitive oder original accumulation
Der Begriff „ursprünglich“ wurde von englischsprachigen Übersetzern von Marx oftmals als „primitive“ (dt.: einfach, primitiv, urwüchsig, niedrig stehend) wiedergegeben, während „ursprünglich“ im wörtlichen Sinne im Englischen eher „original“ oder „primeval“ bedeutet. - ↑ a b Marx, Das Kapital, MEW 23: 742
- ↑ Vgl. Smith, An Inquiry into the Nature And Causes of the Wealth of Nations, Book Two, Of the Nature, Accumulation, and Employment of Stock, 1776, S. 193f.; zitiert nach: Marx, Ökonomisch-philosophische Manuskripte, MEW Ergänzungsband, 1: 495
- ↑ a b Vgl. Smith, An Inquiry into the Nature And Causes of the Wealth of Nations, Book Two, Of the Nature, Accumulation, and Employment of Stock, 1776, S. 194f.; zitiert nach: Marx, Ökonomisch-philosophische Manuskripte, MEW Ergänzungsband, 1: 496
- ↑ Marx, Das Kapital, MEW 23: 741
- ↑ Vgl. Marx, Das Kapital, MEW 23: 742
- ↑ Vgl. Marx, Das Kapital, MEW 23: 742f.
- ↑ a b c Marx, Lohn, Preis und Profit, MEW 16: 131
- ↑ Vgl. Marx, Grundrisse, MEW 42: 411f.
- ↑ Marx, Grundrisse, MEW 42: 412
- ↑ Marx, Lohn, Preis und Profit, MEW 16: 130f.
- ↑ a b Marx, Grundrisse, MEW 42: 383
- ↑ Marx, Grundrisse, MEW 42: 384
- ↑ Vgl. Marx, Grundrisse, MEW 42: 404
- ↑ a b Marx, Grundrisse, MEW 42: 405
- ↑ Marx, Grundrisse, MEW 42: 406
- ↑ Vgl. Marx, Grundrisse, MEW 42: 405f.
- ↑ a b Marx, Grundrisse, MEW 42: 409
- ↑ a b Marx, Grundrisse, MEW 42: 410
- ↑ Vgl. Marx, Grundrisse, MEW 42: 412
- ↑ Marx, Grundrisse, MEW 42: 413
- ↑ Marx, Das Kapital, MEW 23: 788
- ↑ a b c Marx, Das Kapital, MEW 23: 743
- ↑ a b Marx, Das Kapital, MEW 23: 744
- ↑ Vgl. Marx, Das Kapital, MEW 23: 744f.
- ↑ Vgl. Marx, Das Kapital, MEW 23: 745f.
- ↑ Vgl. Marx, Das Kapital, MEW 23: 746
Begleitet war diese grundlegende Änderung in der Produktion durch jahrhundertelange Versuche diesen politisch entgegenzuwirken, durch Gesetze die Grund und Boden betrafen. Nach Marx waren diese Versuche aber nicht zielführend, da durch diese am „Scheidungsprozeß von Produzent und Produktionsmittel“ nichts Grundlegendes verändert wurde. Vgl.: Marx, Das Kapital, MEW 23: 747f. - ↑ Marx, Das Kapital, MEW 23: 748
- ↑ Vgl. Marx, Das Kapital, MEW 23: 748f.
- ↑ Vgl. Marx, Das Kapital, MEW 23: 751-53
- ↑ Marx beschreibt anhand eines Beispiels die Zerschlagung alter Clan-Strukturen in Schottland, wie die eingesessene Bevölkerung von ganzen, in „Claneigentum“ befindlichen Landstrichen vertrieben wurde, um den Grund in Weideland oder in Jagdreviere für die „noble Passion“ zu verwandeln, wie sie ihren neu zugewiesenen Grund von den Expropriateuren pachten mussten, um später erneut vertrieben zu werden, nachdem sich ihr zugewiesener Grund als für den Fischfang profitträchtig erwies. Vgl. Marx, Das Kapital, MEW 23: 756-59
- ↑ Marx, Das Kapital, MEW 23: 760f.
- ↑ Marx, Das Kapital, MEW 23: 761
- ↑ Vgl. Marx, Das Kapital, MEW 23: 761f.
- ↑ Marx, Das Kapital, MEW 23: 762
- ↑ Marx, Das Kapital, MEW 23: 762-65
- ↑ Marx, Das Kapital, MEW 23: 766f. + Das Kapital, 8.Kapitel, 5. Abschnitt
- ↑ Marx, Das Kapital, MEW 23: 767-70
- ↑ Strype, Annals of the Reformation and Establishment of Religion, and other Various Occurences in the Church of England during Queen Elisabeth’s Happy Reign, 2nd ed. 1725, vol.II.; zitiert nach Marx, Das Kapital, Fußnote 221a
- ↑ Vgl. Marx, Das Kapital, MEW 23: 762-65
- ↑ Marx, Das Kapital, MEW 23: 765f.
- ↑ So gab es beispielsweise gesetzlich festgelegte Höchstgrenzen für den Lohn, jedoch keinen Mindestlohn.
- ↑ Marx, Das Kapital, MEW 23: 765-70
- ↑ Marx, Das Kapital, MEW 23: 770 f.
- ↑ Marx, Das Kapital, MEW 23: 771 f.
- ↑ Marx, Das Kapital, MEW 23: 775
- ↑ Marx, Das Kapital, MEW 23: 775f.
- ↑ Marx, Das Kapital, MEW 23: 774, 776
- ↑ Marx, Das Kapital, MEW 23: 776f.
- ↑ Marx, Das Kapital, MEW 23: 777f.
- ↑ a b Marx, Das Kapital, MEW 23: 779
- ↑ Marx, Das Kapital, MEW 23: 781f.
- ↑ Marx, Das Kapital, MEW 23: 785
- ↑ Marx, Das Kapital, MEW 23: 779-82
- ↑ Marx, Das Kapital, MEW 23: 782
- ↑ Marx, Das Kapital, MEW 23: 782-86
- ↑ a b Marx, Das Kapital, MEW 23: 787f.
- ↑ a b Marx, Das Kapital, MEW 23: 789f.
- ↑ a b c Marx, Das Kapital, MEW 23: 791
- ↑ Engels, Herrn Eugen Dührings Umwälzung der Wissenschaft, MEW 20: 121ff.
- ↑ Marx, Brief an die Redaktion der »Otetschestwennyje Sapiski«, MEW 19: 107-12
- ↑ Marx, Brief an die Redaktion der »Otetschestwennyje Sapiski«, MEW 19: 110f.
- ↑ Marx, Brief an Vera Sassulitsch, MEW 19: 242f.;384-406
- ↑ Engels, Die Arbeiterbewegung in Amerika, [Vorwort zur amerikanischen Ausgabe der „Lage der arbeitenden Klasse in England“] MEW 21: 338f.
- ↑ Marx, Brief an Sorge, 15. Dezember 1881.
- ↑ Bax, Leaders of Modern Thought, XXIII. Karl Marx, II. Economical Principles, 1881.
- ↑ Engels, Brief an Kautsky, 13. Jänner 1885, MEW 36, 270, 282f., nach: Peter Goller, … stupide Kritik an den Theorien von Marx!, Mitteilungen der Alfred Klahr Gesellschaft, Nr. 4/2004.
- ↑ Gustav Groß: Marx, Karl. In: Allgemeine Deutsche Biographie (ADB). Band 20, Duncker & Humblot, Leipzig 1884, S. 541–549.
- ↑ a b Groß, Karl Marx. Eine Studie, 1885, S. 78–80, nach: Peter Goller, … stupide Kritik an den Theorien von Marx!, Mitteilungen der Alfred Klahr Gesellschaft, Nr. 4/2004.
- ↑ Vorwort des Bd. 42 der MEW, S. XVII, 1983.
- ↑ a b c d e f Altvater; Hecker; Heinrich; Schaper-Rinkel, Kapital.doc, 24. Kapitel
- ↑ Althusser, Balibar, Reading Capital, S. 276f.
- ↑ a b Vgl. Althusser, Balibar, Reading Capital, S. 278.
- ↑ Althusser, Balibar, Reading Capital, S. 279.
- ↑ Vgl. Althusser, Balibar, Reading Capital, S. 280f.
- ↑ Vgl. Althusser, Balibar, Reading Capital, S. 282.
- ↑ Althusser, Balibar, Reading Capital, S. 283.
- ↑ Vgl. Althusser, Balibar, Reading Capital, S. 284.
- ↑ Lenin, Karl Marx, Kurzer biographischer Abriß mit einer Darlegung des Marxismus
- ↑ Luxemburg, Die Akkumulation des Kapitals, Dritter Abschnitt. Die geschichtlichen Bedingungen der Akkumulation
- ↑ Luxemburg, Die Akkumulation des Kapitals, 411
- ↑ a b Althusser, Preface to Capital Volume One
- ↑ Negt, Kluge, Geschichte und Eigensinn, Bd. 1, 1981 (1993), 28ff.; Absatz und Quelle nach: Weber, Karlhuber: Ursprüngliche Akkumulation im Postfordismus. In: Grundrisse. Nr. 2, 2002.
- ↑ Hannes Gießler Furlan: Von der Oktoberrevolution zum Stalinismus. Die ursprüngliche sozialistische Akkumulation. In: Kritiknetz.de. Abgerufen am 17. Oktober 2017 (deutsch).
- ↑ Leo Kofler: Marxistischer oder stalinistischer Marxismus? Eine Betrachtung über die Verfälschung der marxistischen Lehre durch die stalinistische Bürokratie. Verl. f. Publizistik Köln 1951. Ders.: Stalinismus und Bürokratie. Luchterhand Neuwied 1970.
- ↑ a b Cliff, Staatskapitalismus in Rußland, 1. Kapitel: Die sozio-ökonomischen Verhältnisse im stalinistischen Rußland, Die Enteignung der Bauern
- ↑ Marx, Das Kapital, MEW 23: 757f.
- ↑ Vgl. Abendroth, Der theoretische Weltkommunismus, S. 17.
- ↑ Vgl. Abendroth, Der theoretische Weltkommunismus, S. 32.
- ↑ David Harvey (2005): Der neue Imperialismus. Aus dem Amerikanischen von Britta Dutke. VSA Verlag, 2005, S. 146f (ISBN 978-3-89965-092-1)
- ↑ Claudia von Werlhof: „Globalization“ and the „Permanent“ Process of “Primitive Accumulation”: The example of the MAI, the Multilateral Agreement on Investment. In: Journal of world systems research. VI/3, Fall/Winter 2000; Absatz und Quelle nach: Weber, Karlhuber: Ursprüngliche Akkumulation im Postfordismus. In: Grundrisse. Nr. 2, 2002.
- ↑ Schumpeter, Kapitalismus, Sozialismus und Demokratie
- ↑ Frank, ReOrient, Preface.
Weblinks
Inhaltszusammenfassungen des 24. Kapitels des Kapitals
- Kapital.doc, Die sogenannte ursprüngliche Akkumulation, Elmar Altvater – Ausführliche Inhaltswiedergabe und Schaubilder
- Ursprüngliche Akkumulation auf marx-forum.de – Inhaltswiedergabe anhand ausgewählter Zitate
- Das Kapital – Kurzfassung: 24. Die sogenannte ursprüngliche Akkumulation, Otto Rühle – Inhaltswiedergabe anhand des Originaltextes
Weiterführende Links
- Literatur über „ursprüngliche Akkumulation“ im Katalog der Deutschen Nationalbibliothek
- Suche nach Primitive Accumulation, Original Accumulation und Ursprüngliche Akkumulation im Marxists Internet Archive
- The Theory of Primitive Accumulation (en) ( vom 12. Dezember 2012 im Webarchiv archive.today), Michael Perelman
- Marx’s Theory of Primitive Accumulation: a Suggested Reinterpretation (en) ( vom 23. Dezember 2012 im Webarchiv archive.today), Massimo De Angelis, 1999
- Primitive Accumulation in Marxism, Historical or Trans-historical Separation from Means of Production?, Paul Zarembka 2002
- Reproduktion und die fortgesetzte „ursprüngliche Akkumulation“, Gertraud Seiser und Elke Mader
- Wolfgang Streeck: Das Verhältnis von Kapitalismus und Gewalt Deutschlandfunk, 20. November 2016
