Vor Sonnenuntergang
Vor Sonnenuntergang ist ein Schauspiel von Gerhart Hauptmann.
Es beschreibt das Lebensende des 70-jährigen, einflussreichen Geheimrats Matthias Clausen, der seine verbleibenden Jahre auf seine Liebesbeziehung mit der jungen Inken Peters konzentrieren möchte. Das intrigante Agieren seiner Angehörigen durchkreuzt diesen Plan jedoch und treibt ihn in den Suizid. Das Schauspiel wurde am 16. Februar 1932 am Deutschen Theater in Berlin uraufgeführt.
Inhalt
- 1. Akt
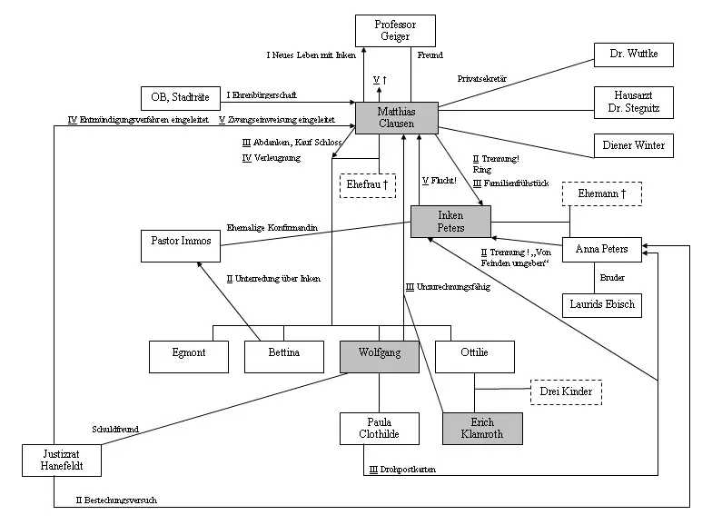
Dem Geheimrat wird zu Beginn des Schauspiels an seinem 70. Geburtstag die Ehrenbürgerschaft einer nicht näher bezeichneten Stadt zuteil. Er hat den Tod seiner Ehefrau weitgehend verwunden, zumal sich seine Tochter Bettina in besonderer Weise um ihn gekümmert hat. Auch Sanitätsrat Dr. Steynitz und Privatsekretär Wuttke waren bei seiner Genesung behilflich. Im ersten Akt kristallisieren sich erste Differenzen zwischen ihm und seinem Schwiegersohn Erich Klamroth heraus, der die Geschäftsleitung seiner Betriebe innehat. Matthias kündigt seinem alten Freund Geiger an, mit Inken Peters ein neues Leben beginnen zu wollen: Ich jedenfalls bin entschlossen, das Seil zu kappen, das mich an mein altes Schiff bindet und an seinen alten Kurs gebunden hält. Ich kann nur so oder gar nicht leben. (S. 34, Ullstein, 2003)
- 2. Akt
Der Justizrat Hanefeldt versucht durch Bestechung, Paula Clothilde, die Ehefrau von Clausens Sohn Wolfgang, mit erpresserischen Postkarten, Inken mit ihrer Familie zum Wegzug zu bringen, da diese nicht toleriert und als Erbschleicherin angesehen wird. Zudem belustigten sich und tratschten schon große Teile der Bevölkerung über das Paar. Auch Clausen sieht zunächst in einer Trennung die Lösung des Konflikts. Doch dann schenkt er seiner deutlich jüngeren Freundin einen Ring seiner verstorbenen Frau, den er als Zeichen des ewigen Zusammenhalts sieht.
- 3. Akt
Die Situation eskaliert, als Matthias Clausen seine Partnerin zum gemeinsamen Familienfrühstück lädt. Er kündigt an, abzudanken, um mit seiner Freundin in ein Schweizer Schloss zu ziehen. Schwiegersohn Erich und Sohn Wolfgang stellen die Zurechnungsfähigkeit des Vaters in Frage und sehen in der späten Information über seine Pläne einen Mangel an Vertrauen. Clausen schickt daraufhin die versammelte Gesellschaft wutentbrannt hinaus – Ich lasse mir nicht das Lebenslicht ausblasen (S. 80). Inken selbst ist schon freiwillig dem Tumult entronnen.
- 4. Akt
Geiger kommt seinem Freund zur Hilfe, um von Dr. Steynitz zu erfahren, dass dieser mit seinen Kindern gebrochen, Erich entlassen und Inken in sein Haus aufgenommen hat. Auf Druck von Erich, Paula und Wolfgang haben die Geschwister – mit Ausnahme von Clausens Sohn Egmont – einen Entmündigungsantrag gestellt, weil sie in Clausens Absicht, zu heiraten, sein Unternehmen zu verkaufen und ein Anwesen zu erwerben, eine Verschwendung ihres Erbes sehen. Durch das Gericht ermächtigt, ist Klamroth wieder Direktor der Betriebe geworden. Clausen verleugnet seine Kinder, sieht in Wolfgang einen Mörder und zerstört Fotoaufzeichnungen von ihnen und seiner verstorbenen Frau. Dann erleidet er einen Schwächeanfall.
- 5. Akt
Abends flüchtet er sich in Frau Peters’ Haus. Der Pfleger des Entmündigungsverfahrens, Justizrat Hanefeldt, leitet aufgrund von Suizidgefahr eine Zwangseinweisung in die psychiatrische Anstalt in die Wege. Clausen kommt Inkens vehementer Forderung, rasch in die Schweiz in das neu erworbene Schloss zu fliehen, nicht nach. Wenig später vergiftet sich Clausen und stirbt. Sarkastisch urteilt Geiger, nun hätten die Erben ihr Ziel erreicht.
Figurenübersicht
Interpretationen
Die Darstellung der Affekte kommt dem Ideal des Naturalismus, der möglichst wahren und detailgetreuen Abbildung der Umwelt, sehr nahe. Die Figuren sind nicht nur typische Gegenspieler, sondern handeln – wie es Hanfeldt am Ende des Stücks beteuert – aus ihrem Pflichtgefühl heraus. Bettinas Motiv ist vor allem Eifersucht auf Inken, da sie fürchtet, ihre außergewöhnliche Bedeutung und Rolle als Ersatzehefrau zu verlieren. Erich Klamroth dagegen geht es um Machtinteressen. Der Philologieprofessor Wolfgang sieht seine Rechtfertigung in der Vernunft, doch wie die anderen kann er die scheinbar sich verselbstständigende Entwicklung nicht mehr verstehen. Eigene Schuldgefühle projiziert er auf angebliches Wirken des Schicksals (Wie es bis dahin hat kommen können, weiß ich selber nicht, S. 100). Auch die Ausgestaltung der Figur des Matthias Clausen fällt vielseitig und unberechenbar aus. Einerseits hat er den Mut, sich über alle bisherigen Konventionen hinwegzusetzen und nimmt in Kauf, den Ruf als angesehener Ehrenbürger zu verlieren. Anderseits nutzt er am Ende nicht die Chance, Geigers Loyalität und Inkens Drängen zur Flucht nachzukommen, sondern denkt über sich selbst nach: Ich sehe dich an – ich suche es – aber ich kann es vorerst nicht finden. Ich schleppe eben eine tote Seele in einem lebendigen Rumpf herum … der geachtetste Mann der Welt (…) ist nur noch Speichel, den man mit dem Fuß vertritt (S. 118, 121).
Theateraufführungen (Auswahl)
- 16. Februar 1932 – Uraufführung im Deutschen Theater Berlin
- 1955: Deutsches Theater (Berlin), Regie: Wolfgang Heinz
- 2015: Theater in der Josefstadt, Regie: Janusz Kica
- 2016: Schlosspark Theater, Regie: Dieter Hallervorden
Verfilmungen
Spielfilm
- 1956: Regie: Gottfried Reinhardt, mit Hans Albers, Annemarie Düringer, Martin Held, Claus Biederstaedt, Hannelore Schroth, Erich Schellow, Maria Becker, Hans Nielsen
→ siehe Vor Sonnenuntergang (1956)
Fernsehspiele
- 1962: Regie: Karl-Heinz Stroux, mit Ernst Deutsch, Ingrid Ernest, Gerda Maurus, Eva Böttcher, Sybille Schneider, Hans Wyprächtiger
- 1970; Regie: Oswald Döpke, mit Werner Hinz, Cordula Trantow, Doris Schade, Herbert Fleischmann, Anneli Granget, Günter Strack, Luitgard Im, Konrad Georg
- 2000: Regie: Dagmar Damek, mit: Harald Juhnke, Julia Stemberger, Claudine Wilde, Jörg Schüttauf, Susanna Simon, Holger Mahlich, Matthias Fuchs, Erika Skrotzki
→ siehe Vor Sonnenuntergang (2000)
Hörspielbearbeitungen
- 1960: Regie: Walter Knaus, mit: Kurt Ehrhardt, Jürgen Göslar, Peter Fricke, Waltraud Schmahl, Gisela Zoch, Alfred Schieske, Eva Ingeborg Scholz, Kurt Lieck
- 1963: Regie: Heinz-Günter Stamm, mit: Heinz Hilpert, Martin Benrath, Gisela Uhlen, Angela Sallocker, Ilse Lore Eberhardt, Benno Sterzenbach, Thomas Braut, Ernstwalter Mitulski, Gert Westphal, Fritz Rasp
- 1985: Bearbeitung: Ulrich Griebel, Regie: Walter Niklaus, mit: Günter Grabbert, Friedhelm Eberle, Jörg Lichtenstein, Regina Jeske, Marylu Poolman, Ursula Werner, Carla Valerius, Peter Sodann, Lutz Riemann, Horst Schönemann, Hilmar Eichhorn, Ellen Hellwig, Gert Gütschow, Wolf Goette
Textausgaben
- Vor Sonnenuntergang. Berlin: S. Fischer 1932 (Erstveröffentlichung)
- Vor Sonnenuntergang. Berlin: Ullstein 2005 (zahlreiche Neuauflagen)
Literatur
- Marc J. Schweissinger: Vom bürgerlichen zum sozialen Trauerspiel Gerhart Hauptmanns. Oxford, Frankfurt a. M.: Lang 2016. ISBN 978-1-78707020-2