Woods-Saxon-Potential

Das Woods-Saxon-Potential (nach Roger Woods und David Saxon, die es 1954 einführten[1]) ist ein Ansatz für die potentielle Energie von Protonen und Neutronen in Abhängigkeit von ihrem Abstand zum Mittelpunkt des Atomkerns. Es wird im Schalenmodell der Kernphysik verwendet.
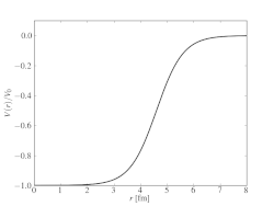
Das Woods-Saxon-Potential ist anziehend, d. h., es nimmt monoton mit dem Abstand vom Kernmittelpunkt zu. Für große Massenzahlen ist es für Abstände, die kleiner als der Kernradius sind, näherungsweise konstant, steigt dann am Kernrand stark an und nähert sich für größere Abstände asymptotisch an Null an. Es ist also ein Kastenpotential mit Randunschärfe.
Mathematisch hat es folgende Form:
Dabei ist
- V0 die Potentialtiefe (typisch V0 ≈ 50 MeV);
- r der Abstand vom Mittelpunkt des Kerns;
- der Kernradius, wobei
- r0 = 1,25 fm und
- A die Massenzahl ist;
- a der Randdickenparameter, welcher den Dichteverlauf der Kernmaterie am Kernrand angibt (typisch a ≈ 0,5 fm).
Die analytische Lösung der Schrödingergleichung für das Woods-Saxon-Potential findet man in der Monografie Practical Quantum Mechanics.[2]
Einzelnachweise
- ↑ Roger D. Woods, David S. Saxon: Diffuse Surface Optical Model for Nucleon-Nuclei Scattering. In: Physical Review. Band 95, 1954, S. 577–578, doi:10.1103/PhysRev.95.577
- ↑ Siegfried Flügge: Practical Quantum Mechanics. Springer Berlin Heidelberg, 1999, ISBN 978-3-642-61995-3 (624p, eingeschränkte Vorschau in der Google-Buchsuche – S. 162 ff.: Problem 64. Wood-Saxon potential (sic)).