ZVEI-Kennzahlensystem

Das ZVEI-Kennzahlensystem ist ein vom Zentralverband der Elektrotechnik- und Elektronikindustrie entwickeltes branchenneutrales Kennzahlensystem. Es ist ein Instrument zur analytischen Betriebsbeurteilung, zur Ermittlung der Effizienz eines Unternehmens (Controlling) und somit ein Informationssystem zum Zweck der Unternehmenssteuerung. Das ZVEI-Kennzahlensystem wurde 1989 (1970) auf Basis des Du-Pont-Schemas entwickelt und beinhaltet 88 Haupt- und 122 Hilfskennzahlen. Obwohl das Kennzahlensystem von einem Industrieverband entwickelt wurde, wird es von Unternehmen unterschiedlichster Wirtschaftszweige mit großem Erfolg eingesetzt und ist von allen in Deutschland eingesetzten Kennzahlensystemen am weitesten verbreitet.
Funktion
Die wichtigsten Informationsquellen des Kennzahlsystems sind die Bilanz und die Gewinn- und Verlustrechnung. Das ZVEI-Kennzahlsystem verwendet zwei Analysestufen, die Wachstums- und die Strukturanalyse. Es verfolgt sowohl die Liquidität als auch die Rentabilität und kann als Weiterentwicklung des DuPont-Kennzahlensystems angesehen werden. Im Gegensatz zum DuPont Kennzahlsystem steht bei dem ZVEI-Kennzahlsystem jedoch nicht die Gesamtkapitalrentabilität, sondern die Eigenkapitalrentabilität im Vordergrund.
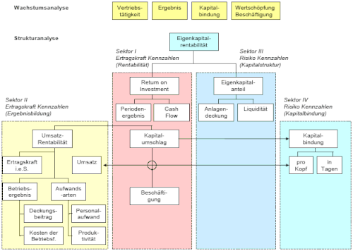
Wachstumsanalyse
Die Wachstumsanalyse gibt vor dem Beginn der eigentlichen Analyse (Strukturanalyse) einen ungefähren Überblick über das betriebliche Geschehen, die bisherige Entwicklung und die künftigen Erwartungen (Geschäftsvolumen, Personal, Erfolg). Sie besteht aus den Analysegruppen: Vertrieb, Ergebnis, Kapitalbindung, Wertschöpfung, Beschäftigung. Anhand absoluter Zahlen verdeutlicht die Wachstumsanalyse die Entwicklung zu den Vorperioden.
Strukturanalyse
Die Strukturanalyse geht von der Spitzenkennzahl der Eigenkapitalrentabilität aus und betrachtet die Unternehmenseffizienz differenziert durch die Rentabilität, Ergebnisbildung, Kapitalstruktur und Kapitalbildung mittels der Bilanz-Kennziffern bzw. der Ertragskraft- und Risiko-Kennzahlen. Die Strukturanalyse ist ähnlich aufgebaut wie das DuPont-Kennzahlensystem. Die Eigenkapitalrentabilität wird durch ROI und Eigenkapitalanteil erklärt.
Aus den absoluten Zahlen (Bestandsgrößen, Bewegungsgrößen) werden vier (Verhältnis-)Kennzahlen gewonnen, die zeitraumbezogenen Ertragskräfte (Ertragskraftkennzahl) und die zeitpunktbezogenen Risiken (Risikokennzahl):
- Ertragskraft-Kennzahl Typ A: Bewegungsgröße/Bewegungsgröße (z. B. Umsatzrentabilität = Gewinn/Umsatz); Analyse der Ergebnisbildung
- Ertragskraft-Kennzahl Typ B: Bewegungsgröße/Bestandsgröße (z. B. ROI = Gewinn/Kapital); Analyse der Rentabilität des Unternehmens
- Risiko-Kennzahl Typ A: Bestandsgröße/Bestandsgröße (z. B. Eigenkapitalanteil = Eigenkapital/Gesamtkapital); Analyse der Kapitalstruktur
- Risiko-Kennzahl Typ B: Bestandsgröße/Bewegungsgröße (z. B. Ausreichender Bestand = Kapitalbindung/Zeit); Analyse der Kapitalbindung
Die Unübersichtlichkeit der Kennzahlen wirkt sich beim ZVEI-Kennzahlensystem nachteilig aus.
Siehe auch
Literatur
- ZVEI, Betriebswirtschaftlicher Ausschuss: ZVEI-Kennzahlensystem : ein Instrument zur Unternehmenssteuerung, 4. Aufl., Sachon, Frankfurt am Main 1989, ISBN 3-920819-77-2
- W. Gladen: Kennzahlen- und Berichtssysteme, Gabler Lehrbuch, Wiesbaden 2003, ISBN 3-409-21828-9
- F. Witt: Controlling Lexikon, DTV-Beck, 2002, ISBN 3-406-46843-8
- J. Steger: Kennzahlen und Kennzahlensysteme, NWB, 2014, ISBN 978-3-482-65031-4