Zieldiagramm
Das Zieldiagramm ist eine grafische Darstellung der Ziele einer Organisation als Diagramm und gliedert/zerlegt deren Ziele über verschiedene Hierarchieebenen von strategischen Zielen zu konkreten Teilzielen. Im Idealfall erhält man eine durchgängige Zielhierarchie[1], mit der in übersichtlicher Form abgebildet wird, welche Teilziele zur Erreichung der strategischen Ziele einer Organisation beitragen. Obwohl eine Organisation alle ihre Ziele nach den SMART Kriterien formulieren sollte, lässt sich dies in der Praxis oft nur für die konkreten Teilziele auf der untersten Ebene der Hierarchie erreichen.
Allgemeines
Üblich ist eine hierarchische Gliederung der Ziele einer Organisation in Unternehmens-, Bereichs- und Prozess-Ziele[2].
Den Zielen können Erfolgsfaktoren und unterstützende Unternehmens-Funktionen/Geschäftsprozesse zugeordnet werden[2]. Erfolgsfaktoren repräsentieren die wichtigsten strategischen, technischen, organisatorischen und prozessorientierten Aufgaben zur Erreichung der Ziele. Funktionen repräsentieren Tätigkeiten, die einer Umsetzung der Ziele dienen.
Ein Teilziel kann mehrere strategische Ziele unterstützen. Eine Funktion kann der Umsetzung mehrere Teilziele oder strategischer Ziele dienen.
Zur Messung, Dokumentation und Steuerung der Tätigkeiten, die einer Umsetzung der Ziele dienen, kann eine Balanced Scorecard (BSC) eingesetzt werden. In diesem Fall bietet sich die Wiederverwendung der im Zieldiagramm definierten Ziele und Erfolgsfaktoren in der BSC an.
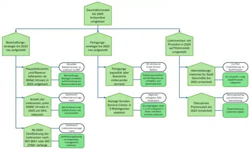
Grafische Darstellung
Das folgende Beispiel zeigt das Zieldiagramm des strategischen Ziels „Geschäftsmodell bis 2025 kriesenfest umgebaut“.

In Zieldiagrammen kommen folgende Symbole zur Anwendung:

Die gewählte Darstellung und die verwendeten Symbole entsprechen der üblichen Darstellung von Zieldiagrammen in der Wirtschaftsinformatik[3]. Darüber hinaus gibt es weitere Ansätze Ziele bildhaft darzustellen, die oft spezifische Aspekte stärker betonen. Das kann eine bildhafte Darstellung in Form einer Zielscheibe
sein oder die Ergänzung um Verantwortungsbereiche/Stakeholder, die Gewichtung der Teilziele, Abhängigkeiten von Zielen untereinander oder Widersprüche zwischen Zielen.
Vor- und Nachteile
Zieldiagramme haben, insbesondere wenn die SMART Kriterien erfüllt werden sollen, sowohl Vor- als auch Nachteile.
| Vorteile | Nachteile |
|---|---|
|
|
Weblinks
- Claus Brell (2020): Vom Zieldiagramm zum Funktionshierarchiebaum (zuletzt abgerufen: 22. Januar 2024)
- Lehrbuch Wirtschaftsinformatik: Kapitel 4: Modellierung betrieblicher Informationssysteme (zuletzt abgerufen: 22. Januar 2024)
Einzelnachweise
- ↑ S. Neumann, C. Probst, C. Wernsmann: Kontinuierliches Prozessmanagement Seiten 309–335 in J. Becker, M. Kugler, Rosemann (Herausgeber): Prozessmanagement: Ein Leitfaden zur prozessorientierten Organisationsgestaltung. 2. korrigierte und erweiterte Auflage. Springer, Berlin/Heidelberg/New York 2002, ISBN 3-540-00107-7
- ↑ a b Andreas Gadatsch: Management von Geschäftsprozessen / Methoden und Werkzeuge für die IT-Praxis: Eine Einführung für Studenten und Praktiker, 2. überarbeitete und erweiterte Auflage, Vieweg, Braunschweig/Wiesbaden 2002, ISBN 3-528-15759-3
- ↑ Hans Robert Hansen, Jan Mendling, Gustaf Neumann: Wirtschaftsinformatik (De Gruyter Studium), 12. überarbeitete und erweiterte Auflage, 2019, De Gruyter, Oldenbourg, ISBN 978-3-11-060873-1