Gammaverteilung
Die Gammaverteilung ist eine kontinuierliche Wahrscheinlichkeitsverteilung über der Menge der positiven reellen Zahlen. Sie ist einerseits eine direkte Verallgemeinerung der Exponentialverteilung und andererseits eine Verallgemeinerung der Erlang-Verteilung für nichtganzzahlige Parameter. Wie diese wird sie beispielsweise verwendet
- in der Warteschlangentheorie, um Bedienzeiten oder Reparaturzeiten zu beschreiben;
- in der Versicherungsmathematik, um kleinere bis mittlere Schäden zu modellieren.
Definition
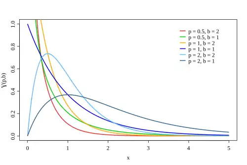
| Die Gammaverteilung ist durch die Wahrscheinlichkeitsdichte
definiert. Sie besitzt die reellen Parameter und . Der Parameter ist ein inverser Skalenparameter und der Parameter ist ein Formparameter. Um ihre Normierbarkeit zu garantieren, wird und gefordert. Der Vorfaktor dient der korrekten Normierung; der Ausdruck steht für den Funktionswert der Gammafunktion, nach der die Verteilung auch benannt ist. |
|
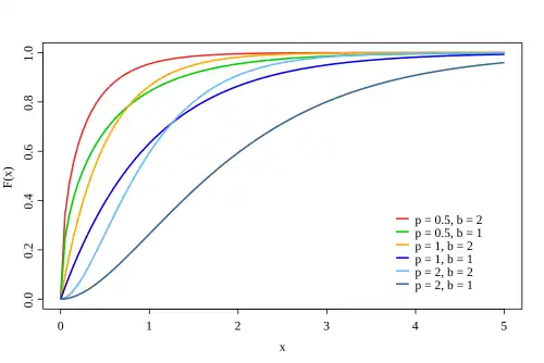
| Die Gammaverteilung genügt damit der Verteilungsfunktion
wobei die regularisierte Gammafunktion der oberen Grenze ist. |
|
Alternative Parametrisierung
Alternativ zur obigen, im deutschsprachigen Raum üblichen Parametrisierung mit und findet man auch häufig
- oder
ist der Kehrwert eines Skalenparameters und ist der Skalenparameter selbst. Dichte und Momente ändern sich dementsprechend bei diesen Parametrisierungen (der Erwartungswert ist hier beispielsweise beziehungsweise ). Da diese Parametrisierungen im englischsprachigen Raum vorherrschen, werden sie besonders häufig in der Fachliteratur verwendet. Um Missverständnissen vorzubeugen, wird empfohlen, die Momente explizit anzugeben, also beispielsweise von einer Gammaverteilung mit Erwartungswert und Varianz zu sprechen. Hieraus sind dann Parametrisierung und die entsprechenden Parameterwerte eindeutig rekonstruierbar.
Eigenschaften
Die Dichte besitzt für an der Stelle ihr Maximum und für an den Stellen
Wendepunkte.
Erwartungswert
Der Erwartungswert der Gammaverteilung ist
Varianz
Die Varianz der Gammaverteilung ist
Schiefe
Die Schiefe der Verteilung ist gegeben durch
Reproduktivität
Die Gammaverteilung ist reproduktiv: Die Summe aus den stochastisch unabhängigen gammaverteilten Zufallsvariablen und mit den Parametern und bzw. ist wiederum gammaverteilt mit den Parametern und .
Charakteristische Funktion
Die charakteristische Funktion hat die Form
- ;
hiebei ist für die komplexe Potenz der Hauptwert zu wählen, d. h. .
Momenterzeugende Funktion
Die momenterzeugende Funktion der Gammaverteilung ist
Entropie
Die Entropie der Gammaverteilung beträgt
wobei die Digamma-Funktion bezeichnet.
Summe gammaverteilter Zufallsgrößen
Sind und unabhängige gammaverteilte Zufallsgrößen, dann ist auch die Summe gammaverteilt, und zwar
Allgemein gilt: Sind , , stochastisch unabhängig, dann ist
Somit bildet die Gammaverteilung eine Faltungshalbgruppe in ihrem Formparameter.
Beziehung zu anderen Verteilungen
Beziehung zur Betaverteilung
Wenn und unabhängige gammaverteilte Zufallsvariablen sind, dann ist die Größe betaverteilt mit Parametern und , kurz
Beziehung zur Chi-Quadrat-Verteilung
- Die Chi-Quadrat-Verteilung mit Freiheitsgraden ist eine Gammaverteilung mit den Parametern und .
Beziehung zur Erlang-Verteilung
Die Erlang-Verteilung mit dem Parameter und Freiheitsgraden entspricht einer Gammaverteilung mit den Parametern und und liefert die Wahrscheinlichkeit der Zeit bis zum Eintreffen des -ten Poisson-verteilten Ereignisses.
Beziehung zur Exponentialverteilung
- Wählt man in der Gammaverteilung den Parameter , so erhält man die Exponentialverteilung mit Parameter .
- Die Faltung von Exponentialverteilungen mit demselben ergibt eine Gamma-Verteilung mit .
Beziehung zur logarithmischen Gammaverteilung
Ist Gamma-verteilt, dann ist Log-Gamma-verteilt.
Literatur
- Bernard W. Lindgren: Statistical Theory. Chapman & Hall, New York u. a. 1993, ISBN 0-412-04181-2.
- Marek Fisz: Wahrscheinlichkeitsrechnung und mathematische Statistik. 11. Auflage. Deutscher Verlag der Wissenschaften, Berlin 1989, ISBN 3-326-00079-0.
- P. Heinz Müller (Hrsg.): Wahrscheinlichkeitsrechnung und Mathematische Statistik. 5., bearb. und wesentlich erw. Auflage. Akad.-Verlag, Leipzig 1991, ISBN 3-05-500608-9
Weblinks
- siehe auch Lévy-Prozess, mit Bild von einem Gamma-Prozess
- Interaktives Applet der Universität Konstanz zum Darstellen der Gammaverteilung: http://www.uni-konstanz.de/FuF/wiwi/heiler/os/vt-gamma.html
- Gerechnete Beweise: http://www.eisber.net/StatWiki/index.php/WS2_Zettel1#Gamma-Verteilung

