Weibull-Verteilung
| Weibull-Verteilung | |
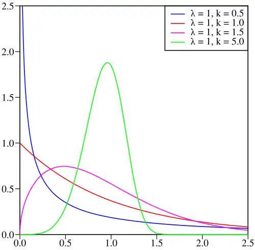
Dichtefunktion Dichtefunktion für verschiedene Formparameter
| |
Verteilungsfunktion Verteilungsfunktion für verschiedene Formparameter k
| |
| Parameter | — Formparameter — inverser Skalenparameter |
|---|---|
| Träger | |
| Dichtefunktion | |
| Verteilungsfunktion | |
| Erwartungswert | |
| Varianz | |
Die Weibull-Verteilung (nach Waloddi Weibull, 1939/1951)[1][2] ist eine zweiparametrige Familie von stetigen Wahrscheinlichkeitsverteilungen über der Menge der positiven reellen Zahlen. Obwohl nach Weibull benannt, wurde sie zuerst von Maurice René Fréchet identifiziert[3] und erstmals von Rosin und Rammler[4] zur Beschreibung einer Partikelgrößenverteilung angewendet. Abhängig von ihren beiden Parametern ähnelt sie einer Normalverteilung oder asymmetrischen Verteilungen wie der Exponentialverteilung. Sie wird unter anderem zur statistischen Modellierung von Windgeschwindigkeiten oder zur Beschreibung der Lebensdauer und Ausfallhäufigkeit von elektronischen Bauelementen oder (spröden) Werkstoffen herangezogen. Wenn sie als Verteilung einer zufälligen Lebensdauer verwendet wird, berücksichtigt sie, anders als eine Exponentialverteilung, die Vorgeschichte eines Objekts, sie ist gedächtnisbehaftet und berücksichtigt die Alterung eines Bauelements nicht nur mit der Zeit, sondern in Abhängigkeit von seinem Einsatz. Sie lässt sich an steigende, konstante und fallende Ausfallraten technischer Systeme anpassen. Eine besondere Bedeutung hat die Weibull-Verteilung in der Ereigniszeitanalyse.
Definition
Es gibt eine zweiparametrige und eine dreiparametrige Weibull-Verteilung. In vielen Anwendungen wird die zweiparametrige Weibull-Verteilung verwendet, die hier zunächst behandelt wird. Weiter unten gibt es einen Abschnitt zur dreiparametrigen Weibull-Verteilung.
Skalenparameter
Der Skalenparameter ist .
In manchen Anwendungen, insbesondere bei Zeitabhängigkeiten wird durch seinen Kehrwert, die charakteristische Lebensdauer , ersetzt. ist bei Lebensdauer-Analysen jene Zeitspanne, nach der ca. 63,2 % der Einheiten ausgefallen sind.[5] Dieser Wert ist eine Kenngröße der Weibull-Verteilung.
- .
Wird kein Skalenparameter angegeben, so ist implizit gemeint.
Formparameter
Der Formparameter oder Weibull-Modul ist der Parameter .
Alternativ werden gerne die Buchstaben oder verwendet.
In der Praxis typische Werte liegen im Bereich .
Durch den Formparameter lassen sich verschiedene speziellere Wahrscheinlichkeitsverteilungen realisieren:
- Für ergibt sich die Exponentialverteilung mit konstanter Ausfallrate.
- Für ergibt sich die Rayleigh-Verteilung.
- Für ergibt sich eine Verteilung mit verschwindender Schiefe (ähnlich der Normalverteilung).
Für gehört die Verteilung zu den Verteilungen mit schweren Rändern, deren Dichte langsamer als exponentiell abfällt.
Dichtefunktion, Verteilungsfunktion, Überlebensfunktion und Ausfallrate
Gegeben sei eine Weibull-Verteilung[6] mit Parametern .
Die Dichtefunktion ist
Die Verteilungsfunktion ist
Die Überlebensfunktion oder Zuverlässigkeitsfunktion, ist
Die Ausfallrate ist
Abweichende Parametrisierung
Eine andere verbreitete Konvention ist die Parametrisierung durch , d. h., die Weibull-Verteilung wird definiert als Verteilung mit den Parameter und der Dichtefunktion
Diese Darstellung wird häufig in der statistischen Theorie und in Statistikprogrammen verwendet, da bei dieser Parametrisierung ein Skalenparameter ist.
Eigenschaften
Erwartungswert
Der Erwartungswert der Weibull-Verteilung ist
mit der Gammafunktion .
Varianz
Die Varianz der Verteilung ist
- .
Schiefe
Die Schiefe der Verteilung ist
mit dem Mittelwert und der Standardabweichung .
Entropie
Die Entropie der Weibull-Verteilung (ausgedrückt in nats) beträgt
wobei die Euler-Mascheroni-Konstante bezeichnet.
Anwendungen
Lebensdauer bzw. Zuverlässigkeit von Lebewesen, Bauteilen und Systemen

Die Weibullverteilung wird in der Ereigniszeitanalyse als parametrische Verteilung zur Modellierung der Lebensdauer verwendet. Bei Systemen mit unterschiedlichen Ausfallursachen wie beispielsweise technischen Komponenten lassen sich diese mit drei Weibull-Verteilungen so abbilden, dass sich eine „Badewannen-Kurve“ ergibt[7].
Die Verteilungen decken dann diese drei Bereiche[8] ab:
- Frühausfälle mit , beispielsweise in der Einlaufphase („Kinderkrankheiten“).
- Zufällige Ausfälle mit in der Betriebsphase
- Ermüdungs- und Verschleißausfälle am Ende der Produktlebensdauer mit
Trägt man die Verteilung in der Form
in einem doppelt logarithmischen Diagramm auf, welches auch als Weibullnetz bezeichnet wird, ergibt sich eine Gerade, bei der man den Parameter leicht als Steigung ablesen kann. Die charakteristische Lebensdauer kann dann folgendermaßen bestimmt werden:
- .
Hierbei bezeichnet den y-Achsenabschnitt.
Oft kommt es vor, dass trotz Beanspruchung erst nach einer anfänglichen Betriebszeit Ausfälle eintreten (beispielsweise infolge des Verschleißes von Bremsbelägen). Dies kann in der Weibull-Verteilungsfunktion berücksichtigt werden. Sie hat dann folgendes Aussehen:
- ,
mit .
Trägt man die Funktion wieder auf, ergibt sich keine Gerade, sondern eine nach oben konvexe Kurve. Verschiebt man alle Punkte um den Wert , so geht die Kurve in eine Gerade über.
Festigkeit spröder Werkstoffe
Spröde Werkstoffe wie z. B. Technische Keramik enthalten normalerweise eine gewisse Anzahl von Material- und Oberflächenfehlern unterschiedlicher Größe, wie Poren, Risse, Einschlüsse oder Kratzer. Jeder dieser Fehler kann bei Belastung ein Materialversagen bzw. einen Bruch verursachen. Die daraus resultierende Verteilungsfunktion der Zufallsgröße Festigkeit () ist bei einer angenommenen minimalen Festigkeit von
- ,
mit als charakteristische Spannung und als Weibull-Modul[9]. Letzterer liegt bei technischen Keramiken typischerweise im Bereich m = 10–20[10].
Dielektrische Festigkeit von Werkstoffen
Analog zur mechanischen Festigkeit wird auch die Durchschlagfestigkeit bzw. die Durchschlagspannung eines Isolierwerkstoffes u. a. von der größten Schwachstelle im Material bestimmt.
Bei gleichen Versuchsparametern (Probengeometrie, Elektrodenform/-anordnung, Umgebungsbedingungen etc.) und unter der Annahme, dass auch bei sehr geringen Spannungen bereits ein Ausfall möglich ist, kann die Verteilung der gemessenen Werte der Durchschlagspannung wie folgt angepasst werden:
- ,
mit als „63%-Wert“ und als „Weibull-Exponent“[11].
Partikelgrößen
In der mechanischen Verfahrenstechnik findet die Weibull-Verteilung Anwendung als eine spezielle Partikelgrößenverteilung. Sie wurde in den 1930er Jahren von Paul Rosin und Erich Rammler für die Analyse von Kohlestaub entwickelt und wird daher als Rosin-Rammler-Verteilung oder Rosin-Rammler-Sperling-Bennet-Verteilung (kurz RRSB-Verteilung) bezeichnet.
Windgeschwindigkeit

Die Grafik zeigt beispielhaft eine Messreihe von Windgeschwindigkeiten (grün). Eine Anpassung nach Gauß (blau, Normalverteilung) nähert sich den gemessenen Werten nur ungenügend. Weder gibt es negative Windgeschwindigkeiten noch ist die Verteilung symmetrisch. Eine Weibull-Verteilung führt einen zweiten freien Parameter ein. Durch sie wird die Verteilung für große und kleine Windgeschwindigkeiten sehr gut approximiert, ebenso die Werte um das Maximum. Aus den angepassten Parametern und folgt ein Erwartungswert von 4,5 m/s, in guter Übereinstimmung mit dem Wert von 4,6 m/s bestimmt aus den Messwerten.
Dreiparametrige Weibull-Verteilung
Es gibt eine dreiparametrige Weibull-Verteilung[12][13] die durch Erweiterung der zweiparametrigen Weibull-Verteilung mit einem zusätzlichen Verschiebungsparameter erfolgt, der aus statistischer Sicht ein Lageparameter ist.
Definition
Eine Zufallsvariable heißt dreiparametrig Weibull-verteilt mit dem zusätzlichen Lageparameter , falls die Zufallsvariable (zweiparametrig) Weibull-verteilt ist.
Eigenschaften
- Eine dreiparametrig Weibull-verteilte Zufallsvariable mit den Parametern , und dem Lageparameter hat die Dichtefunktion
- und die Verteilungsfunktion
- Für jeden fixierten Parameter bildet die zweiparametrige Familie der Dichtefunktionen eine Lage-Skalen-Familie mit dem Lageparameter und dem Skalenparamater .
- Wenn die Zufallsvariable eine zweiparametrige Weibull-Verteilung mit den Parametern und hat, dann hat die Zufallsvariable eine dreiparametrige Weibull-Verteilung mit den Parametern , und . Damit ergibt sich unmittelbar
- und
- Die dreiparametrig Weibull-verteilte Zufallsvariable hat also einen um den Wert verschobenen Erwartungswert im Vergleich zur zweiparametrig Weibull-verteilten Zufallsvariable , aber dieselbe Varianz.
Gespiegelte Weibull-Verteilung
Die Zufallsvariable sei Weibull-verteilt. Dann hat die Zufallsvariable eine gespiegelte Weibull-Verteilung (engl.: reverse-Weibull distribution).[14] Es gilt und . Wenn die Verteilungsfunktion von bezeichnet, dann hat die Variable die Verteilungsfunktion
- ,
da
wobei das vorletzte Gleichheitszeichen gilt, da eine stetige Zufallsvariable ist.
Die Familie der Verteilungsfunktionen
gespiegelter Weibull-Verteilungen tritt in der Extremwerttheorie als Verteilungstyp möglicherer Extremwertverteilungen bei der Untersuchung der Maxima unabhängig und identisch verteilter Zufallsvariablen auf.[14] Die zugehörigen Verteilungen werden als Extremwertverteilungen vom Typ III oder als Extremwertverteilungen vom Weibull-Typ bezeichnet. Irritierend kann sein, dass manche Autoren gespiegelte Weibull-Verteilungen als Weibull-Verteilungen bezeichnen.[15]
Beziehung zu anderen Verteilungen
Beziehung zur Exponentialverteilung
- Man sieht, dass der Fall die Exponentialverteilung ergibt. Mit anderen Worten: Die Exponentialverteilung behandelt Probleme mit konstanter Ausfallrate . Untersucht man jedoch Fragestellungen mit steigender () oder fallender () Ausfallrate, dann geht man von der Exponentialverteilung zur Weibull-Verteilung über.
- Ist der Parameter , dann wird ein System mit einer mit der Zeit ansteigenden Ausfallrate, also ein alterndes System, beschrieben.
- Besitzt eine Exponentialverteilung mit Parameter , dann besitzt die Zufallsvariable eine Weibull-Verteilung . Zum Beweis betrachte man die Verteilungsfunktion von :
.
Das ist die Verteilungsfunktion einer Weibull-Verteilung.
Gestreckte Exponentialfunktion
Die Funktion
wird als gestreckte Exponentialfunktion bezeichnet.
Siehe auch
Literatur
- Bernard W. Lindgren: Statistical Theory. Chapman & Hall, New York u. a. 1993, ISBN 0-412-04181-2.
- Marek Fisz: Wahrscheinlichkeitsrechnung und mathematische Statistik. Deutscher Verlag der Wissenschaften, Berlin 1970.
- Joachim Hartung, Bärbel Elpelt, Karl-Heinz Klösener: Statistik. Oldenbourg, München 2002, ISBN 3-486-25905-9.
- Horst Rinne: The Weibull Distribution – A Handbook. CRC Press, Boca Raton 2008, ISBN 978-1-4200-8744-4, doi:10.1201/9781420087444.
- Horst Rinne: Zur Genesis der Weibull-Verteilung. In: Horst Rinne, Bernhard Rüger, Heinrich Strecker (Hrsg.): Grundlagen der Statistik und ihre Anwendungen – Festschrift für Kurt Weichselberger. Physica-Verlag, Heidelberg 1995, ISBN 3-7908-0872-5, S. 76–86.
- Horst Rinne, Hans-Joachim Mittag: Statistische Methoden der Qualitätssicherung. Hanser, München/Wien 2002, ISBN 3-446-15503-1.
- Holger Wilker: Weibull-Statistik in der Praxis, Leitfaden zur Zuverlässigkeitsermittlung technischer Produkte. BoD, Norderstedt 2010, ISBN 978-3-8391-6241-5.
- C. K. Lin, C. C. Berndt: Measurement and analysis of adhesion strength for thermally sprayed coatings. In: Journal of Thermal Spray Technology. Band 3, Nr. 1, 1994, S. 75–104, doi:10.1007/BF02649003 (englisch).
Weblinks
- Grundlagen der Weibull-Verteilung [Youtube]
- Weibull-Verteilung in der Zuverlässigkeitsanalyse
- Weibull-Verteilung und deren Anwendung bei Keramiken
Quellen
- ↑ W. Weibull: The Statistical Theory of the Strength of Materials. In: Ingeniors Vetenskaps Academy Handlingar. Nr. 151. Generalstabens Litografiska Anstalts Förlag, Stockholm 1939, S. 1–45 (englisch).
- ↑ Waloddi Weibull: A statistical distribution function of wide applicability. In: Journal of Applied Mechanics. Band 18, Nr. 3, 1951, S. 293–297, doi:10.1115/1.4010337 (englisch).
- ↑ Maurice Fréchet: Sur la loi de probabilité de l’écart maximum. In: Annales de la Société Polonaise de Mathématique Année 1927. Band 6. Krakôw 1928, S. 93–116 (französisch).
- ↑ P. Rosin, E. Rammler: The Laws Governing the Fineness of Powdered Coal. In: Journal of the Institute of Fuel. Band 7, 1933, S. 29–36 (englisch).
- ↑ Thomas Cloodt: Zuverlässigkeit und Lebensdauer. In: cloodt.de. Clodt Verlag, 2014, abgerufen am 28. Juni 2021.
- ↑ Ayse Kizilersu, Markus Kreer, Anthony W. Thomas: The Weibull distribution. In: Significance. 15. Jahrgang, Nr. 2, 2018, S. 10–11, doi:10.1111/j.1740-9713.2018.01123.x (englisch).
- ↑ Siehe auch: en:Exponentiated Weibull distribution
- ↑ Zuverlässigkeitssicherung bei Automobilherstellern und Lieferanten. (= Verband der Automobilindustrie e. V. [Hrsg.]: Qualitätsmanagement in der Automobilindustrie. Band 3). 3. Auflage. VDA, 2000, ISSN 0943-9412, Abschnitt 2.4.3.
- ↑ Dietrich Munz, Theo Fett: Ceramics - Mechanical Properties, Failure Behaviour, Materials Selection (= Springer Series in Materials Science. Band 36). Springer, Berlin, Heidelberg 1999, Kap. 8, S. 137 ff., doi:10.1007/978-3-642-58407-7 (englisch).
- ↑ Robert Danzer: On the relationship between ceramic strength and the requirements for mechanical design. In: J. Eur. Ceram. Soc. Band 34, Nr. 15, 2014, S. 3435–3460, doi:10.1016/j.jeurceramsoc.2014.04.026 (englisch).
- ↑ Wolfgang Hauschild, Wolfgang Mosch: Statistical Techniques for High-Voltage Engineering (= Institution of Electrical Engineers [Hrsg.]: IEE Power Series. Band 13). Peter Peregrinus Ltd., London 1992, ISBN 978-0-86341-205-9, S. 48–60, doi:10.1049/PBPO013E (englisch).
- ↑ Horst Rinne: Taschenbuch der Statistik. 4. Auflage. Harri Deutsch, Frankfurt am Main 2008, ISBN 978-3-8171-1827-4, 3.9.5 Weibull-Verteilung, S. 295–298.
- ↑ P. H. Müller (Hrsg.): Lexikon der Stochastik – Wahrscheinlichkeitsrechnung und mathematische Statistik. 5. Auflage. Akademie-Verlag, Berlin 1991, ISBN 978-3-05-500608-1, Weibull-Verteilung, S. 493–494.
- ↑ a b Laurens de Haan, Ana Ferreira: Extrem Value Theory. An Introduction. Springer, New York 2006, ISBN 978-1-4419-2020-1, S. 10, doi:10.1007/0-387-34471-3 (englisch).
- ↑ Paul Embrechts, Thomas Mikosch, Claudia Klüppelberg: Modelling extremal events (= Stochastic Modelling and Applied Probability. Band 33). Springer-Verlag, Berlin / Heidelberg / New York 1997, ISBN 3-540-60931-8, S. 152, 154, doi:10.1007/978-3-642-33483-2 (englisch).

