Gesetzgebungsverfahren (Schweiz)
Wie in der Schweiz ein neues Gesetz entsteht, regelt das nachfolgend beschriebene Gesetzgebungsverfahren.
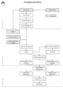
Initiativphase

.pdf.jpg)
Verschiedene Akteure, Parteien, Interessengruppen, Verbände, die Regierung (Bundesrat), die Kantone, die Bundesverwaltung, die Kommissionen und Fraktionen der Bundesversammlung oder einzelne Parlamentarier, können den Anstoss zu einem Erlass (Bundesverfassung, Gesetz, Parlamentsverordnung, Bundesbeschluss) geben. Je nach Akteur sind dazu folgende Instrumente möglich:
- Volksinitiative
- Standesinitiative
- Verwaltungstätigkeit
- Parlamentarische Initiative
- Motion
Dieser erste Schritt wird als Initiativphase bezeichnet.
Ausarbeitungsphase
Im zweiten Schritt wird ein Vorentwurf des Erlasses erstellt. Dies wird als Ausarbeitungsphase (Vorverfahren der Gesetzgebung) bezeichnet. Im Falle einer Volksinitiative in der Form des ausgearbeiteten Entwurfs wird die Ausarbeitungsphase übersprungen.
Hat die Bundesversammlung den Bundesrat mit der Ausarbeitung eines Erlassentwurfs beauftragt oder geht die Initiative auf die Verwaltungstätigkeit zurück, so obliegt die Leitung des Verfahrens dem Bundesrat. Dieser beauftragt ein Departement mit der Ausarbeitung eines Vorentwurfs. Alternativ kann der Bundesrat zuerst eine Expertenkommission beauftragen, einen ersten Entwurf zu formulieren.
Wird einer parlamentarischen Initiative oder einer Standesinitiative Folge gegeben, so obliegt die Leitung des Verfahrens der zuständigen Kommission des Nationalrates oder Ständerates. Sie beauftragt ihr Kommissionssekretariat mit der Ausarbeitung eines Vorentwurfs; dieses zieht in der Regel die fachlich zuständigen Stellen der Bundesverwaltung bei.
Der Erlassentwurf geht anschliessend an die Kantone, Parteien und Verbände und andere Interessenverbände zur Vernehmlassung. Diese können zum Erlassentwurf Stellung nehmen sowie Änderungsvorschläge einbringen. Dieses Verfahren wird als Vernehmlassungsverfahren bezeichnet.
Aufgrund der Ergebnisse des Vernehmlassungsverfahrens wird der Erlassentwurf durch das zuständige Departement oder durch die zuständige Parlamentskommission nochmals geprüft und gegebenenfalls überarbeitet. Eine Kommission unterbreitet ihren Entwurf zusammen mit ihrem Bericht ihrem Rat. Ein Departement unterbreitet seinen Entwurf dem Bundesrat. Ist der Bundesrat mit der Formulierung einverstanden, überweist dieser den Entwurf zusammen mit der Botschaft des Bundesrates an die Bundesversammlung. Ansonsten geht der Entwurf zur nochmaligen Überarbeitung an die Verwaltung zurück.
Überprüfungsphase
Der dritte Schritt, die Überprüfungsphase, ist ein parlamentarisches Verfahren (Art. 71-95 Parlamentsgesetz). Im Falle einer Volksinitiative beschränkt sich die Zuständigkeit der Bundesversammlung darauf, die Volksinitiative auf ihre Gültigkeit zu überprüfen und sie Volk und Ständen mit der Empfehlung auf Zustimmung oder Ablehnung zur Abstimmung zu unterbreiten. Der Text der vorgeschlagenen Verfassungsänderung kann nicht abgeändert werden.
Die Präsidenten des National- und Ständerates entscheiden, in welchem Rat der Erlassentwurf zuerst debattiert werden soll (so genannter Erstrat). Wurde der Entwurf durch eine Kommission des Nationalrates oder des Ständerates ausgearbeitet, so bestimmt die Ratszugehörigkeit der Kommission den Erstrat.
Nachdem die Präsidenten den Erstrat bestimmt haben, weist das Büro dieses Rates den Erlassentwurf der für den Sachbereich zuständigen Kommission zu. Diese Kommission diskutiert den Text und stellt dem Ratsplenum Antrag.
Die Kommission und der Bundesrat sowie später während der Behandlung im Rat auch jedes Ratsmitglied können dem Rat folgende Beschlüsse beantragen:
- er beschliesst Nichteintreten (d. h. er befindet den Erlassentwurf für unnötig) oder lehnt den Entwurf nach der Beratung seiner einzelnen Bestimmungen in der Gesamtabstimmung ab, was dem Nichteintreten gleichkommt,
- er weist den Entwurf an die Kommission oder an den Bundesrat zurück mit dem Auftrag, einen überarbeiteten Entwurf zu unterbreiten,
- er tritt auf die Vorlage ein, nimmt die Detailberatung ihrer einzelnen Bestimmungen vor, beschliesst dabei gegebenenfalls Änderungen und nimmt den Erlassentwurf in der Gesamtabstimmung an.
Diese Beschlüsse gehen an den Zweitrat (mit Ausnahme der Rückweisung durch den Erstrat an seine eigene Kommission) und werden durch die Kommission des Zweitrats vorberaten, welche ihrem Rat Antrag stellt.
Hat ein Rat Rückweisung an den Bundesrat beschlossen, so beschränkt sich die Beratung des anderen Rates vorerst nur auf die Frage, ob er der Rückweisung zustimmt oder nicht. Stimmt er nicht zu, so wird die Rückweisung wirksam, wenn der erste Rat daran festhält.
Hat der Erstrat die Vorlage in der Gesamtabstimmung angenommen oder ist er darauf nicht eingetreten, so hat der Zweitrat dieselben Möglichkeiten und die gleiche Entscheidungsgewalt wie der Erstrat.
Weichen die Ratsentscheide voneinander ab, folgt das sogenannte Differenzbereinigungsverfahren.
Sind sich die Räte in der Beurteilung der Vorlage als Ganzes (d. h. beim Eintreten oder in der Gesamtabstimmung) nicht einig, so findet ein vereinfachtes Differenzbereinigungsverfahren statt. Derjenige Rat, der zum zweiten Mal nicht eintritt oder in der Gesamtabstimmung ablehnt, beschliesst endgültig das Scheitern der Vorlage.
Bestehen nach Annahme eines Erlassentwurfes durch beide Räte Differenzen in den beschlossenen Erlasstexten, so gehen die abweichenden Beschlüsse des einen Rates an den anderen Rat zurück. Jeder Rat kann nach Vorberatung durch seine Kommission an seinen Beschlüssen festhalten, dem anderen Rat zustimmen oder einen neuen Kompromisstext beschliessen.
Ist nach drei Beratungen in beiden Räten immer noch keine Übereinstimmung erzielt worden, tritt die Einigungskonferenz zusammen, die aus je 13 Mitgliedern der Kommissionen beider Räte besteht. Sie erarbeitet eine Kompromisslösung, den Einigungsantrag, der durch Mehrheitsentscheid zustande kommt.
Der Einigungsantrag wird anschliessend dem Erst- und dem Zweitrat nacheinander zur Abstimmung vorgelegt. Lehnt eine der Parlamentskammern den Antrag der Einigungskonferenz ab, ist das Geschäft gescheitert.
Wird der Einigungsantrag von beiden Kammern angenommen, so kommt es nach entsprechender Bereinigung des Erlasstextes zur in beiden Kammern getrennt und am selben Tag durchgeführten Schlussabstimmung über die gesamte Vorlage. Durch die Zustimmung beider Räte erlangt der Erlass Gültigkeit; andernfalls ist er gescheitert. Mit der Schlussabstimmung ist das parlamentarische Verfahren abgeschlossen. Bei Annahme wird der Erlass im Bundesblatt publiziert.
Nachentscheidphase und Inkrafttreten
Der neue Erlass kann nun in Kraft treten, ausgenommen es handelt sich um:
- eine Änderung der Bundesverfassung oder den Beitritt zu Organisationen für kollektive Sicherheit oder zu supranationalen Gemeinschaften. Diese Erlasse unterliegen dem obligatorischen Referendum und können erst dann in Kraft treten, wenn sie von Volk und Ständen in der Abstimmung an der Urne angenommen worden sind;
- ein Bundesgesetz oder um bestimmte völkerrechtliche Verträge. Diese Erlasse unterstehen dem fakultativen Referendum und können erst dann in Kraft treten, wenn die Referendumsfrist unbenützt abgelaufen ist oder das zustande gekommene Referendum nicht erfolgreich ist, d. h. wenn der Erlass in der Volksabstimmung angenommen worden ist. Das fakultative Referendum kann innert 100 Tagen nach der Publikation des Erlasses im Bundesblatt von 50'000 Stimmberechtigten oder acht Kantonen verlangt werden. Im Gegensatz zum obligatorischen Referendum ist nur ein Mehrheitsentscheid des Stimmvolkes, nicht aber das sogenannte Ständemehr erforderlich. Die Bundesversammlung kann ein Bundesgesetz dringlich erklären und damit sofort in Kraft setzen (siehe Dringlichkeitsrecht). Die Möglichkeit eines fakultativen Referendums bleibt bestehen; das im Regelfall die Inkraftsetzung aufschiebende, suspensive Referendum wird aber in diesem Spezialfall zum nachträglichen (abrogativen) Referendum.
Der neue Erlass wird in der Amtlichen Sammlung des Bundesrechts publiziert. Zwischen Publikation und Inkrafttreten muss ein angemessener Zeitraum liegen (Legisvakanz).
Weblinks
- Parlamentswörterbuch: Gesetzgebung (Parlamentsdienste)
- Parlamentsrecht und Parlamentspraxis der Schweizerischen Bundesversammlung. Kommentar zum Parlamentsgesetz (ParlG) vom 13. Dezember 2002. Hrsg. von Martin Graf, Cornelia Theler, Moritz von Wyss, Basel 2014. (Siehe Art. 71–95, S. 567–676).
- Amtliche Veröffentlichungen (Bundeskanzlei)
- Gesetzgebungsleitfaden (Bundesamt für Justiz)
- Gesetzestechnische Richtlinien (Bundeskanzlei)
- Stefan Ulrich: Legislative Knochenarbeit — Langsam, aber trotzdem gut: So entsteht ein Gesetz. In: srf.ch. 12. März 2022, abgerufen am 12. März 2022.