Parlamentarische Initiative
Eine parlamentarische Initiative (pa.Iv.) ist in der Schweiz ein parlamentarisches Handlungsinstrument, womit ein Ratsmitglied, eine Fraktion oder eine parlamentarische Kommission einen eigenständigen Vorschlag für ein Gesetz, eine Verfassungsänderung oder einen anderen Erlass des Parlamentes einbringen kann. Die parlamentarische Initiative enthält einen ausgearbeiteten Entwurf zu einem solchen Erlass oder skizziert diesen mindestens in den Grundzügen. Sie ist der stärkste parlamentarische Vorstosstyp, sogar stärker als die Motion. Mit der parlamentarischen Initiative wird das Parlament direkt gesetzgeberisch tätig, ohne «Zwischenschaltung» der Regierung. Das Ergreifen einer parlamentarischen Initiative ist ein sehr starkes, tendenziell regierungskritisches Instrument. Die Ausarbeitung einer parlamentarischen Initiative erfordert mehr Aufwand als der Einsatz anderer Typen parlamentarischer Vorstösse. Das Instrument der parlamentarischen Initiative kennen beide Kammern der Eidgenössischen Räte, die meisten Kantonsparlamente und einige Gemeindeparlamente. Wenn eine Kommissionsmehrheit eine parlamentarische Initiative startet, ist von einer Kommissionsinitiative die Rede.
Dieses Vorschlagsrecht ist grundsätzlich sowohl dem Vorschlagsrecht des Bundesrates als auch dem Vorschlagsrecht der Kantone (Standesinitiative) gleichgestellt.
Eine parlamentarische Initiative durchläuft in den Eidgenössischen Räten ein zweistufiges Verfahren. Zunächst prüfen die zuständigen Parlamentskommissionen beider Räte, ob dem Vorschlag Folge zu geben ist. Geprüft wird dabei, ob ein Regelungsbedarf besteht und ob das Vorgehen auf dem Wege der parlamentarischen Initiative zweckmässig ist. Wird einer Initiative Folge gegeben, so arbeitet die zuständige Kommission des Rates, in dem die Initiative eingereicht wurde, eine Vorlage aus und unterbreitet diese dem Plenum.
Funktion
Mit einer parlamentarischen Initiative kann der Entwurf zu einem Erlass der Bundesversammlung vorgeschlagen werden (Art. 107 ParlG). Der Unterschied zur Motion, einem anderen parlamentarischen Vorstoss, ist, dass die Motion den Bundesrat beauftragt, der Bundesversammlung einen Entwurf zu einem Erlass (Bundesgesetz, Bundesbeschluss oder Parlamentsverordnungen) auszuarbeiten. Bei einer parlamentarischen Initiative kommt der Entwurf hingegen von den Abgeordneten selbst; der Bundesrat ist nicht beteiligt. Zwar kann jeder Erlass, der im Kompetenzbereich der Bundesversammlung liegt, Gegenstand einer parlamentarischen Initiative sein. (Die einzige materielle Schranke der parlamentarischen Initiative ist die Bestimmung von Art. 194 BV, wonach eine Verfassungsrevision «die zwingenden Bestimmungen des Völkerrechts» nicht verletzen darf.) Dennoch kommt sie grundsätzlich in drei typischen Situationen zum Zug: Rechtsetzung im Parlamentsrecht, bei einfachen Rechtsetzungsvorhaben und als Ersatzinstrument. Es ist naheliegend, dass das Parlament im Bereich des Parlamentsrechts, seines «Hausrechts», selbst agiert und nicht der Bundesrat den Entwurf ausarbeitet. Zudem ist es so, dass die parlamentarische Initiative oft Anwendung findet, wenn nur einzelne Artikel (Paragraphen) geändert werden müssen, da sie das effizientere Mittel ist. Bei komplexeren Gesetzgebungsvorhaben ist es jedoch meistens sinnvoll, dass die Regierung den Entwurf und eine Botschaft dazu ausarbeitet, da ihr anders als der Bundesversammlung ein grosser Verwaltungsapparat zur Verfügung steht. Schlussendlich wird die parlamentarische Initiative noch als Ersatzinstrument verwendet, wenn der Bundesrat eine Motion nicht wie gewünscht umgesetzt hat; somit kann die Bundesversammlung ihren Willen auch gegen den Bundesrat durchsetzen.[1]
Die parlamentarische Initiative ist ausgeschlossen, wenn zum gleichen Gegenstand bereits ein Erlassentwurf unterbreitet worden ist; in diesem Fall kann das Anliegen mit einem Antrag zur Änderung des Entwurfs im Rat eingebracht werden. Die parlamentarische Initiative ist dem Instrument des Antrags gegenüber subsidiär (untergeordnet). Sie darf nicht ergriffen werden, wenn das Anliegen als Antrag eingebracht werden kann (Art. 108 Parlamentsgesetz).[1]
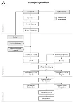
Verfahren
.pdf.jpg)
Obwohl bei der parlamentarischen Initiative das Vorverfahren nicht vom Bundesrat selbst durchgeführt wird, müssen die Bundesverwaltung und der Bundesrat fallweise hinzugezogen werden. Das liegt an den beschränkten administrativen Mitteln des Parlaments. Jedem Ratsmitglied, jeder Fraktion und jeder parlamentarischen Kommission steht das Recht zu, eine parlamentarische Initiative zu Akten der Bundesversammlung zu unterbreiten. Initiativen von Ratsmitgliedern oder Fraktionen gehen immer zuerst an die zuständige Kommission. Eine Kommission kann aus eigenem Antrieb vom Initiativrecht Gebrauch machen (Art. 107 ParlG).
Initiativen von Ratsmitgliedern oder Fraktionen werden der Kommission zur Vorprüfung vorgelegt. Sie beschliesst, ob der Initiative Folge gegeben, also ob auf die Initiative eingetreten wird. Bei einem positiven Entscheid ist nur die Kommission zuständig.[2] Wenn die Kommission eine parlamentarische Initiative jedoch ablehnen möchte, entscheidet der zuständige Rat endgültig (Art. 109 Abs. 2 ParlG). Diese Diskrepanz hat seinen Grund: Während ein positiver Vorprüfungsentscheid ein einfacher Verfahrensentscheid ist, ist ein negativer definitiv und kann daher, da eine Kompetenzdelegation an Kommissionen nur ausserhalb der Rechtsetzung zulässig ist (Art. 153 Abs. 3 BV), nur durch den Rat gefällt werden.[3] Zuständig ist hierbei jener Rat, dem der Urheber der parlamentarischen Initiative angehört. Da Fraktionen keinem der beiden Räte angehören, hat sich in der Praxis eingebürgert, die Initiativen im Nationalrat einzureichen.[4]
Wird einer parlamentarischen Initiative Folge gegeben, so arbeitet die zuständige Kommission des Rates eine Vorlage aus; dafür hat sie zwei Jahre Zeit. Der Vorentwurf wird in die Vernehmlassung geschickt. Nachdem der Vorentwurf ausgearbeitet worden ist, legt die Kommission ihrem Rat einen Bericht und einen Antrag vor, zu denen der Bundesrat Stellung beziehen kann. Die restliche Beratung der Vorlage erfolgt im normalen Gesetzgebungsverfahren.[5]
Geschichte
Geschichtlich lässt sich dieses Institut der schweizerischen Gesetzgebung bis in die Verfassungsentwürfe der 1830er Jahre zurückverfolgen. Tatsächlich davon Gebrauch gemacht haben die Räte allerdings während langer Zeit nur selten. Dessen Wiederentdeckung geht zurück auf den sogenannten «Mirage-Skandal». Nachdem diese Angelegenheit durch eine gemeinsame Kommission von National- und Ständerat («Mirage»-Arbeitsgemeinschaft; heute Parlamentarische Untersuchungskommission PUK genannt) untersucht worden war, verlangte diese vom Bundesrat, er müsse binnen Jahresfrist Botschaft und Entwurf zu einem Bundesgesetz über das Verwaltungsverfahren vorlegen. Der damalige Bundespräsident Ludwig von Moos erklärte 1964 in der Sitzung des Nationalrates, in welcher der Bericht der Kommission diskutiert wurde, die Regierung sei nicht in der Lage, diese Frist einzuhalten. In der Folge reichte der Zürcher Nationalrat Walter König (Landesring der Unabhängigen) den etwa 15 Jahre vorher von Prof. Max Imboden ausgearbeiteten Vorentwurf zu einem solchen Gesetz als parlamentarische Initiative ein, gestützt auf den damaligen Artikel 93 der Bundesverfassung. Der Schritt führte dazu, dass der Bundesrat die Frist genau eingehalten hat. In der Folge entwickelte sich das Institut der parlamentarischen Initiative im Bund zu einem probaten Mittel, Widerstand der Bundesregierung gegen eine Gesetzgebung zu überwinden, indem seitens eines Ratsmitglieds die beiden Räte direkt eingeladen werden, gesetzgeberisch tätig zu werden.[6]
Literatur
- Martin Graf: Art. 107-114. In: Martin Graf, Cornelia Theler, Moritz von Wyss (Hrsg.): Parlamentsrecht und Parlamentspraxis der Schweizerischen Bundesversammlung. Kommentar zum Parlamentsgesetz (ParlG) vom 13. Dezember 2002. Basel 2014, ISBN 978-3-7190-2975-3, S. 735–786 (sgp-ssp.net).
Einzelnachweise
- ↑ a b Pierre Tschannen: Staatsrecht der Schweizerischen Eidgenossenschaft. 5. Auflage. Stämpfli, Bern 2021, ISBN 978-3-7272-8928-6, S. 485.
- ↑ Pierre Tschannen: Staatsrecht der Schweizerischen Eidgenossenschaft. 5. Auflage. Bern 2021, ISBN 978-3-7272-8928-6, S. 606.
- ↑ Martin Graf: Kommentar zum Parlamentsgesetz. 1. Auflage. S. 761.
- ↑ Martin Graf: Kommentar zum Parlamentsgesetz. 1. Auflage. S. 745.
- ↑ Pierre Tschannen: Staatsrecht der Schweizerischen Eidgenossenschaft. 5. Auflage. Bern 2021, ISBN 978-3-7272-8928-6, S. 607.
- ↑ Martin Graf: Kommentar zum Parlamentsgesetz. S. 737–743, abgerufen am 24. Dezember 2022.