Kompaktleuchtstofflampe
Eine Kompaktleuchtstofflampe ist eine kleine Leuchtstofflampe. Seit Ende 2022 (Anfang 2023) ist die Aus- und Einfuhr sowie Herstellung innerhalb der Europäischen Union nach der EU-Quecksilberverordnung unzulässig.[1] Ein Vermarktungsname war Energiesparlampe; dieser Begriff umfasst auch andere energiesparende Leuchtmittel.

.jpg)


Die Röhre, in der die Gasentladung stattfindet, ist bei diesen Lampen gegenüber Leuchtstofflampen im Durchmesser verkleinert und verkürzt sowie gebogen, gewendelt oder mehrfach gefaltet, um sie platzsparender unterzubringen, daher der Vorsatz kompakt~. Bei Kompaktleuchtstofflampen muss zwischen Lampen mit und ohne integriertem Vorschaltgerät unterschieden werden. Lampen mit integriertem Vorschaltgerät besitzen zumeist einen Schraubsockel, um sie als direkten Ersatz für Glühlampen mit Edisongewinde einsetzen zu können.
Kompaktleuchtstoffröhren weisen eine deutlich bessere Umweltbilanz auf als herkömmliche Glühlampen und Halogenlampen,[2] haben jedoch deutlich größere Umweltauswirkungen als LED-Lampen,[3] die zudem auch fast doppelt so energieeffizient sind wie Kompaktleuchtstoffröhren.[4]
Geschichte
Die Leuchtröhre wurde vor über 150 Jahren vom deutschen Physiker Heinrich Geißler erfunden. Er füllte eine Glasröhre mit einem Gas und legte eine Spannung an (sog. Geißlerröhre). 1901 erfand Peter Cooper-Hewitt die Quecksilberdampflampe, eine mit Quecksilber gefüllte Entladungslampe, welche blaugrünes Licht ausstrahlt. Edmund Germer schlug 1926 vor, den Druck innerhalb der Röhre zu erhöhen und die Röhre mit einem Leuchtstoff zu beschichten, der die vorhandene ultraviolette Strahlung zusätzlich in sichtbares Licht umwandelt.
Anlässlich der Ölpreiskrise im Jahr 1973 suchten Ingenieure bei Philips nach energiesparenden Alternativen zu herkömmlichen Glühlampen. Sie fokussierten sich dabei auf kompakte Leuchtstofflampen, die durch eine neuartige, langsamer alternde Leuchtstoffbeschichtung möglich wurde (Durchmesser nur noch 12 mm). Die Entwicklung mündete 1976 während der World lighting conference in Eindhoven in der Vorstellung des Prototyps SL 1000 (Self-ballasted Luminescent mit 1000 Lumen). Die Lampe, deren Lebensdauer noch nicht spezifiziert wurde, hatte ein eingebautes konventionelles Vorschaltgerät und erreichte mit einem Lichtstrom von 850 Lumen nicht den projektierten Wert, hatte jedoch nur eine Leistungsaufnahme von 18 Watt. Aufgrund einer Länge von 21,5 cm und einem Gewicht von 750 Gramm war der Ersatz herkömmlicher Glühlampen wenig praktikabel. Auch wurde die maximale Helligkeit erst nach einer Aufheizphase von 3 Minuten erreicht. Die U-förmig gebogene Leuchtstofflampe war von einem zylindrischen, innen mit einer Siliziumbeschichtung versehenen Glas umgeben, um eine gleichmäßigere Lichtabstrahlung zu gewährleisten.[5]
Ende 1980 führten die Entwicklungsarbeit zur Vorstellung eines weiteren Prototypen, der SL*18 mit mehreren Verbesserungen: Lichtstrom 900 Lumen, Länge 16 cm, Gewicht 520 Gramm, spezifizierte Lebensdauer von 5000 Stunden. Diese Lampe besaß noch die siliziumbeschichtete Glasabdeckung.[6]
1981 brachte Philips schließlich die erste erfolgreiche Kompaktleuchtstofflampe unter der Bezeichnung SL*18 Prismatic auf den Markt. Wie der Name andeutet, wies die Glasabdeckung nun statt der Siliziumbeschichtung eine prismatische Form auf.[7] Die Lampe hatte eine Länge von 16,5 cm, einen Durchmesser von 7,2 cm, erreichte bei 18 Watt Leistungsaufnahme nach 3 Minuten einen Lichtstrom von 900 Lumen (was der Helligkeit einer Glühlampe von 75 Watt entsprach und damit eine Energieeinsparung von rund 75 % bedeutete) und kostete im Jahre 1983 etwa 39 DM,[8] was nach heutiger Kaufkraft rund 44 EUR entspricht.[9] Eine Verwendung war angesichts von Größe und Gewicht nicht in allen Leuchten möglich.
In den folgenden Jahren kamen von anderen Herstellern ebenfalls kompakte Leuchtstofflampen mit integriertem Vorschaltgerät auf den Markt. Sie waren deutlich größer und schwerer als spätere Modelle, da sie im Lampenfuß ein konventionelles Vorschaltgerät und anfangs ein dickes Schutzglas über den Leuchtröhren enthielten. Im Gegensatz zu Kompaktleuchtstofflampen flimmerten sie sichtbar und hatten eine weniger gute Farbwiedergabe. Die Aufheizphase war um ein Vielfaches länger, die Lichtausbeute deutlich geringer.
Das änderte sich mit der Einführung elektronischer Vorschaltgeräte. Diese arbeiten prinzipbedingt effizienter und erhöhen durch die hohe Betriebsfrequenz von 25 bis 50 kHz den Wirkungsgrad der Leuchtstofflampe um 10 %. Das erste elektronische Vorschaltgerät (EVG) mit und für Glühlampenfassung wurde am 9. April 1984 von Jürg Nigg, Zürich, als Patentschrift veröffentlicht.[10] Diese Sparlampenadapter werden bis heute gebaut. Eine Ökobilanz (ETH Zürich) belegt, dass sie rohstoffsparender sind als Einwegsparlampen mit integriertem EVG. Nach eigenen Angaben brachte der Hersteller Osram 1985 die erste Kompaktleuchtstofflampe mit in den Sockel integriertem elektronischem Vorschaltgerät (EVG) und Startelektronik auf den Markt.
Waren Kompaktleuchtstofflampen nach dem europäischen Glühlampenverbot 2012 zunächst weit verbreitet, ging ihr Marktanteil zugunsten der LED-Leuchtmittel stark zurück, welche auch kein Quecksilber enthalten.[11] Am 1. April 2015 wurde nach der EU-Richtlinie Herstellung und Verkauf von ineffizienten Leuchtmitteln verboten, die Quecksilber enthalten und eine Lichtausbeute von unter 80 Lumen pro Watt haben.[12] Seit dem 31. Dezember 2018 ist die Aus- und Einfuhr sowie Herstellung innerhalb der Europäischen Union nach der EU-Quecksilberverordnung unzulässig.[1] Bereits zuvor hatten Lampen mit LED-Technik die Kompaktleuchtstofflampe zunehmend vom Markt verdrängt, da sie eine Reihe von Nachteilen (größere Bauform, verzögerter Start, Anfälligkeit gegen Kälte usw.) nicht aufweisen. Im Handel sind derzeit (2020) praktisch nur noch Restbestände von Kompaktleuchtstofflampen im Abverkauf, eine Ausnahme bilden spezielle Ausführungen, z. B. mit besonderen Sockeln.
Am 1. September 2021 wurde die Aus- und Einfuhr sowie Herstellung sämtlicher Kompaktleuchtstofflampen mit integriertem Vorschaltgerät in der EU verboten, auch der Verkauf ist seit diesem Zeitpunkt nicht mehr gestattet.[13]
Aufbau und Funktion



Kompaktleuchtstofflampen zählen als Leuchtstofflampen zu den Quecksilberdampf-Niederdrucklampen. Zur Verringerung der Abmessungen ist die Gasentladungsröhre nicht gerade, sondern (mehrfach) u-förmig gebogen oder als Wendel ausgeführt. Eine weitere Verkleinerung und eine höhere Leuchtdichte werden durch einen erhöhten Innendruck erreicht. Die unterschiedlichen Bauformen und Leistungsformen werden meist durch das Lampenbezeichnungssystem ILCOS charakterisiert und sind dort näher beschrieben.
Bei direktem Betrieb an einer Spannungsquelle würde der Lampenstrom einer Kompaktleuchtstofflampe aufgrund des negativen differentiellen Widerstands bis zur Zerstörung der Lampe ansteigen. Um ihn zu begrenzen, wird zum Betrieb einer Kompaktleuchtstofflampe, wie auch bei anderen Gasentladungslampen, ein – heute meist elektronisches – Vorschaltgerät benötigt. Dieses kann entweder in der Lampe enthalten oder extern ausgeführt sein. Kompaktleuchtstofflampen mit elektronischem Vorschaltgerät erfordern höhere Anfangsinvestitionen, arbeiten jedoch mit einem deutlich höheren Wirkungsgrad als solche mit konventionellem Vorschaltgerät und weisen zudem eine Leistungsfaktorkorrekturfilterung auf. Sie verringern mehr oder weniger auch das 100 Hz-Flimmern.
Ein elektronisch arbeitendes Vorschaltgerät heizt beim Lampenstart zunächst die Kathoden, indem diese im Stromkreis in Reihe zu einem PTC-Widerstand liegen. Hat sich dieser durch den Stromfluss erwärmt, wird er hochohmig und gibt die Entladungsstrecke für das Vorschaltgerät frei – die Lampe zündet. Der Druckaufbau, mithin die Verdampfung des Quecksilbers, geschieht beim Einschalten durch die Vorheizung der Kathoden beziehungsweise durch Heizfäden (direkt geheizte Kathoden) und nachfolgende Eigenerwärmung. Daher erreichen Kompaktleuchtstofflampen nicht sofort ihre volle Leuchtkraft.
Eine Kompaktleuchtstofflampe (wie eine Leuchtstoffröhre mit elektronischem Vorschaltgerät) enthält folgende Schaltungskomponenten:
- einen Gleichrichter und
- einen Siebkondensator von typ. 1 bis 4,7 µF, um eine Gleichspannung von 325 V für den Betrieb einer elektronischen Schaltung zu erhalten,
- einen Wechselrichter, der aus dieser Gleichspannung wiederum eine Wechselspannung von 45 bis 60 kHz erzeugt und
- auf dessen Frequenz ein Serienresonanzkreis (etwa 3 nF + 3 mH) abgestimmt ist.
- eine parallel zum Kondensator und in Reihe zur Drossel des Serienresonanzkreises liegende Gasentladungsstrecke, die zum Zünden die Spannungsüberhöhung des Serienresonanzkreises nutzt.
Wird an der Dimensionierung des Glättungskondensators und der Siebung gespart, kann sich das durch Flimmern mit einer Frequenz von 100 Hz bemerkbar machen. Diese Frequenz liegt über der Flimmerverschmelzungsfrequenz, kann jedoch zu Ermüdung und zum Stroboskopeffekt führen.
Integriertes Vorschaltgerät
Kompaktleuchtstofflampen sind als Energiesparlampen mit den bei Glühlampen üblichen Edison-Schraubsockeln (E14, E27) erhältlich. Dabei befindet sich das für den Betrieb erforderliche Vorschaltgerät im Sockel der Lampe. Diese Bauform erlaubt das Ersetzen von Glühlampen durch Kompaktleuchtstofflampen. Da konventionelle Vorschaltgeräte deutlich größer als elektronische sind, werden bei heutigen Kompaktleuchtstofflampen stets elektronische Vorschaltgeräte eingesetzt. Nachteile dieser Kombination von Leuchtmittel und Vorschaltgerät sind der höhere Preis und der ökologisch unerwünschte Aspekt, dass die Lampe nur mit dem Vorschaltgerät entsorgt werden kann.
Der Glättungskondensator (im Schaltbild ist es C2) ist das temperaturempfindlichste Bauelement der Lampe und deshalb möglichst weit entfernt von der Leuchtstofflampe im Schraubsockel untergebracht. Dort befindet sich zudem eine Schmelzsicherung, um die Eigensicherheit der Lampe zu erreichen. Alle anderen Bauelemente befinden sich auf einer Leiterplatte. In engen und unzureichend gekühlten Leuchten können thermische Probleme auftreten, was die Lebensdauer des Vorschaltgeräts und damit der Lampe verringert.
Schaltungsbeschreibung
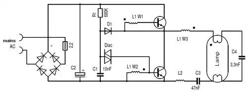
Siehe hierzu das Schaltbild. Die am Schraubsockel ankommende Netz-Wechselspannung wird im Brückengleichrichter gleichgerichtet und mit C2 geglättet. Die Transistoren bilden eine Halbbrücke und sind mit dem Transformator L1 (3 Wicklungen auf einem Ringkern) ein selbstschwingender Wechselrichter (ca. 45 kHz). Die Drossel L2 ist die eigentliche Vorschaltdrossel; sie ist aufgrund der hohen Frequenz sehr klein. Sie bildet mit C3/C4 beim Start einen Serienresonanzkreis, der bei nicht gezündeter Lampe den Stromfluss durch die Kathodenwendeln zu deren Vorheizung sowie die erhöhte Zündspannung liefert. Der Koppelkondensator C3 sichert den reinen Wechselspannungsbetrieb von Drossel und Lampe. Der Diac erzeugt aus der Ladung von C1 (geladen über R1) einen Startimpuls für den selbstschwingenden Wechselrichter. Bei schwingendem Wechselrichter verhindert D1 ein erneutes Laden/Starten, indem sie C1 periodisch entlädt, bevor der Diac zündet.
Externes Vorschaltgerät
Um das Vorschaltgerät (elektronisch oder konventionell) von der eigentlichen Lampe zu trennen, wird es in die Leuchte integriert. Die im Folgenden genannten Bauformen unterscheiden sich durch die Anordnung des Starters.

Stecksockel mit zwei Stiften
Der Starter ist in die Lampe integriert, und zwar in einem länglichen, quaderförmigen Block aus Kunststoff zwischen den beiden Stiftkontakten am Sockel der Lampe (vorwiegend Sockel G23). Die Leuchte, in die dieses Leuchtmittel eingesteckt wird, benötigt für den Betrieb ein konventionelles Vorschaltgerät (KVG, eine 50-Hz-Drosselspule), elektronische Vorschaltgeräte (EVG) können bei diesen Lampen zu Startproblemen führen. Die elektrische Schaltung entspricht einer Leuchtstofflampe mit konventionellem Vorschaltgerät. Der Starter wird bei jedem Wechsel mit ausgetauscht, trotzdem ist diese Ausführung relativ kostengünstig.
Stecksockel mit vier Stiften
Der Starter ist wie das elektronische oder konventionelle Vorschaltgerät in die Leuchte integriert. Dadurch ist der Sockel (vorwiegend GX24q) relativ kurz und daher kompakt. Alle vier Heißkathodenanschlüsse sind aus der Leuchtstofflampe herausgeführt. Sie ist technisch äquivalent zu großen rohrförmigen Leuchtstofflampen.
Weiterhin kann man mehrere Kompaktleuchtstofflampen an einem gemeinsamen externen elektronischen Vorschaltgerät betreiben (dadurch Reduzierung von Investitionskosten). Externe elektronische Vorschaltgeräte kann man an Licht- oder Gebäudemanagementsysteme wie das Digital Addressable Lighting Interface anschließen.
Eigenschaften
Kompaktleuchtstofflampen unterscheiden sich teilweise erheblich in der Lichtqualität, der Schaltfestigkeit, der Lebensdauer und der Umweltverträglichkeit. Negative Eigenschaften normaler Leuchtstofflampen, die über kein elektronisches Vorschaltgerät verfügen, können nicht auf Kompaktleuchtstofflampen übertragen werden. Kompaktleuchtstofflampen mit einem konventionellen Vorschaltgerät haben eine etwas schlechtere Effizienz.
Da Kompaktleuchtstofflampen und LED-Lampen als Ersatz für konventionelle Glühlampen genutzt werden, gibt es Diskussionen über die Vor- und Nachteile der verschiedenen Lampenarten. Die Stiftung Warentest urteilt zusammenfassend zu ihrem Themenpaket Sparlampen[14] über verbreitete Negativmeldungen, dass viele Vorwürfe unbegründet seien oder nur für einige wenige Produkte gelten.
Licht, Farbe, Helligkeit
Lichtausbeute
.svg.png)
(Gute) Kompaktleuchtstofflampen haben gemäß Industriestandard-Messungen mit 60 bis 65 lm/W eine rund vier- bis fünfmal höhere Lichtausbeute als normale Glühlampen mit 10,5 lm/W (40 W) bis 13,5 lm/W (100 W). Sie benötigen bei gleichem Lichtstrom also 75 bis 80 Prozent weniger elektrische Leistung. Im Laufe ihrer Lebenszeit nimmt die Ausbeute im Gegensatz zu Glühlampen stetig ab, wodurch die genannte Ersparnis über den Lebenslauf geringer wird. Zudem basiert jene angeführte höhere Lichtausbeute auf einer Messmethode (Ulbricht-Kugel), deren Ergebnisse wegen des ungleichmäßigen Abstrahlverhaltens von Kompaktleuchtstofflampen im Alltag nicht praxisgerecht sind.[15] Die Lichtausbeute von Leuchtstofflampen wird von LEDs mit bis zu 300 lm/W um ein Mehrfaches übertroffen.
Lichtfarbe
Ein häufig genannter Einwand gegen die Kompaktleuchtstofflampe ist es, dass sie ein „kälteres“ Licht als Glühlampen abgebe. Allerdings trifft dies nur für Lampen mit einer hohen Farbtemperatur zu (Farbton „neutralweiß“, „Tageslichtweiß“), die eher der des Sonnenlichts zur Mittagszeit ähnelt. In Mitteleuropa werden für Wohnräume meist „Warmton“-Lampen bevorzugt, deren Farbtemperatur mit rund 2700 K der von Glühlampen ähnelt. Zudem ist die Farbe-Wärme-Empfindung nicht bei allen Menschen gleich.
Für Büros richtet sich die Farbtemperatur und der Farbwiedergabeindex nach der Art der Tätigkeit. Bürobeleuchtung sollte gängigen Normen und Empfehlungen der Berufsgenossenschaften gerecht werden.[16] Im Mittelmeerraum und in tropischen Ländern werden „kältere“ Lichtfarben mit höheren Blau- und Grünanteilen bevorzugt und es kommen Lampen mit höherer Farbtemperatur von beispielsweise 6500 K zum Einsatz.[17] Bei gleicher Farbtemperatur kann die Farbwiedergabe von farbigen Gegenständen (beispielsweise Kleidungsstücken oder Gesichtern) gegenüber der im Sonnenlicht oder Glühlampenlicht verfälscht sein. Dies ist Folge des bei Leuchtstofflampen diskontinuierlichen optischen Spektrums, welches vom kontinuierlichen Spektrum von Sonnen- und Glühlampenlicht abweicht. Dieser Effekt ist besonders ausgeprägt bei Lampen mit geringem Farbwiedergabeindex, die wegen der Metamerie für bestimmte Anwendungen (etwa in einer Druckerei oder im Modebereich) nicht geeignet sind.
Ein Unterschied in der Lichtfarbe entsteht beim Dimmen. Während sich bei einer dimmbaren Kompaktleuchtstofflampe lediglich die Helligkeit reduziert, sinkt bei einer gedimmten Glühlampe die Farbtemperatur des erzeugten Lichts deutlich, da der Glühdraht eine niedrigere Temperatur hat. In diesem Fall erzeugt eine Glühlampe rötlicheres (von vielen Menschen als „wärmer“ empfundenes) Licht, während die Farbtemperatur der Kompaktleuchtstofflampe gleich bleibt. Kompaktleuchtstofflampen können mit geeigneten Leuchtstoffen auch einfarbig (rot, gelb, grün, blau) sowie in Ultraviolett (UV-A, „Schwarzlicht“) gefertigt werden. Die Effizienz ist in allen diesen Fällen weitaus größer als bei als entsprechend gefilterten Glühlampen, deren Licht spektral verringert wird.
„Mittlerweile gibt es passende Energiesparlampen für jede Leuchte und jede Fassung […] Auch die Zahl der angebotenen Lichtfarben steigt ständig weiter.“
Farbwiedergabe
Da Leuchtstofflampen im Gegensatz zu Glühlampen oder Tageslicht ein diskontinuierliches Spektrum emittieren, können Farben von Gegenständen unter dem Licht dieser Lampen etwas anders aussehen als im Sonnenlicht. Dieser Effekt ist vor allem bei Anwendungen störend, wo der Farbton zu beurteilen ist, wie in einer Druckerei. Er kann durch den Farbwiedergabeindex quantitativ ausgedrückt werden. Dieser liegt für Kompaktleuchtstofflampen typischerweise zwischen 80 und 85. Teurere Fünfbanden-Leuchtstofflampen erreichen bei einer geringeren Lichtausbeute einen Wert von bis zu 95. Glühlampen haben einen Farbwiedergabeindex von 100. Beim Farbwiedergabeindex handelt es sich allerdings nicht um prozentuale Angaben, wenngleich ein höherer Wert eine höhere Farbtreue anzeigt.
Dimmbarkeit
Normale Kompaktleuchtstofflampen können nicht zusammen mit normalen Dimmern verwendet werden.[19] Nur Kompaktleuchtstofflampen mit speziell angepasstem elektronischem Vorschaltgerät variieren den Lampenstrom, um so eine Helligkeitsanpassung der Lampe zu erreichen. Bei geringerer Helligkeit ist die Leistungsaufnahme des elektronischen Vorschaltgeräts entsprechend geringer. Solche Kompaktleuchtstofflampen sind besonders gekennzeichnet und lassen sich mit gewöhnlichen Glühlampen-Dimmern betreiben, die nach dem Prinzip der Phasenanschnittsteuerung arbeiten. Auch Touch- und Funk-Dimmer arbeiten mit Phasenanschnittsteuerung, sodass mit diesen geeignete Kompaktleuchtstofflampen gedimmt werden können. Aufgrund der komplizierteren Technik und der kleinen Stückzahlen sind solche Kompaktleuchtstofflampen jedoch meist teurer. Des Weiteren werden Kompaktleuchtstofflampen angeboten, die sich durch mehrfaches Ein- und Ausschalten ohne externen Dimmer in mehreren Helligkeitsstufen betreiben lassen. Alternativ kann die Helligkeit einiger Kompaktleuchtstofflampen über Funk eingestellt werden.
Flimmern
Bei Leuchtstofflampen mit konventionellem Vorschaltgerät (KVG) treten Helligkeitsschwankungen im 100-Hz-Rhythmus auf. In der Zeit des Nulldurchgangs der 50-Hz-Netzspannung erlischt die Entladung für etwa 1 bis 2,5 ms. Auch die Lichtfarbe variiert etwas über die Periode einer Halbwelle, was aber normalerweise nicht wahrnehmbar ist. Die Helligkeitsschwankungen können zum Stroboskopeffekt führen, etwa bei der Arbeit an bewegten Maschinen oder beim Sport in der Halle. Bei Glühlampen ist dieses Flimmern weniger ausgeprägt, weil der Glühdraht wegen seiner thermischen Trägheit auch während des Nulldurchgangs des Stroms Licht abstrahlt.
Leuchtstofflampen mit elektronischem Vorschaltgerät (EVG) flimmern im Idealfall praktisch nicht, weil die Röhre nicht mit der Netzfrequenz von 50 Hz, sondern mit einer Wechselspannung um 50.000 Hz betrieben wird. Wegen der Trägheit des menschlichen Auges sind diese Frequenzen nicht wahrnehmbar. Durch die Nachleuchtzeit des Leuchtstoffs ist außerdem die Amplitude der Helligkeitsschwankungen viel kleiner als bei 100 Hz. Zusätzlich hat ein Betrieb mit Hochfrequenz den Vorteil einer höheren Lichtausbeute.[20]
In der Praxis können auch Leuchtstofflampen mit EVG je nach dessen Auslegung in beträchtlichem Maß flimmern. Vor allem die in Kompaktleuchtstofflampen integrierten EVG werden auf niedrige Kosten optimiert, etwa durch Weglassen oder kleine Dimensionierung des Glättungskondensators, so dass der gleichgerichteten Versorgungsspannung noch eine erhebliche 100-Hz-Schwankung überlagert ist. Diese moduliert die Amplitude des hochfrequenten Röhrenstromes und führt zu Helligkeitsschwankungen.
Schwankungen der Netzspannung führen bei Glühlampen zu Helligkeitsschwankungen. Bei (Kompakt-)Leuchtstofflampen mit hochwertigen elektronischen Vorschaltgeräten tritt dies bei Spannungsschwankungen bis zu etwa 4 % nicht auf.
Kennzeichnungen im Handel

Die Lichtfarbe einer Lampe wird über die Farbtemperatur in Kelvin beschrieben. Dieses ist ein Maß für die Intensitätsverteilung im Spektrum der Lampe, wie die langen und kurzen Wellenlängen zueinander gewichtet sind. Eine höhere Farbtemperatur bedeutet, dass die Lichtquelle – wie in obiger Skizze dargestellt – blauer erscheint. Ausgangspunkt für diese Beschreibung ist das kontinuierliche Spektrum eines Schwarzen Strahlers.
Normale Glühlampen haben eine Farbtemperatur zwischen 2600 K und 3000 K. Kompaktleuchtstofflampen sind mit Lichtfarben zwischen 2300 K und 8000 K erhältlich.

Leuchtstofflampen haben ein von einem Schwarzen Strahler abweichendes, nicht kontinuierliches Emissionsspektrum, so kann eine Glühlampe einen anderen visuellen Eindruck vermitteln als eine Leuchtstofflampe mit der gleichen Farbtemperatur. Ob das der Fall ist, hängt vom Absorptionsspektrum der beleuchteten Gegenstände und von der Qualität der Lampe ab. Letzteres wird näherungsweise durch den Farbwiedergabeindex bemessen. Auf der Verpackung sind meist die Farbtemperatur und der Farbwiedergabeindex in einem dreistelligen Zifferncode angegeben. Die erste Ziffer steht für den Zehner des Farbwiedergabeindexes Ra. Bei Leuchtstofflampen reicht das Spektrum der Farbwiedergabe von Ra 60 bis Ra 98.[21] Je größer der Wert ist, desto besser können Farben unter dem Licht der Lampe unterschieden werden. Bei Lichtfarben unter 5000 K hat per definitionem ein schwarzer Strahler (in guter Näherung eine Glühlampe) den Wert 100, bei Lichtfarben über 5000 K wird direktes Sonnenlicht als Referenz mit dem Index 100 versehen. Die nächsten beiden Ziffern stehen für die Farbtemperatur in Hektokelvin (Farbtemperatur in Kelvin durch 100 geteilt).
Somit bedeutet „827“ einen Farbwiedergabeindex von Ra 80–89 bei einer Farbtemperatur von 2700 Kelvin. Das entspricht der Farbtemperatur von normalem Glühlampenlicht bei geringerem, jedoch gutem Farbwiedergabeindex. Für Farbmusterungen werden dagegen Lampen des Typs „965“ eingesetzt, d. h. Tageslichtlampen mit sehr guter Farbwiedergabe Ra > 90. Manchmal wird der Farbwiedergabeindex alternativ nach DIN 5035 als Wert zwischen 4 und 1A angegeben. 1B steht für einen Wert zwischen Ra 80 und Ra 89, 1A für einen Wert zwischen Ra 90 und Ra 100.[22]
Kompaktleuchtstofflampen können je nach Leuchtstoff farbiges Licht erzeugen. Ultraviolett-Lampen werden unter dem Namen Schwarzlichtlampe angeboten – hier wird ein spezieller Leuchtstoff (Lichtwellenlänge 350–370 nm) eingesetzt, wobei das Glas die Eigenschaften eines Ultraviolettfilters hat.
Sonstiges
Lebensdauer
Die für Kompaktleuchtstofflampen angegebenen mittleren Lebensdauern zwischen 3000 und 15.000 Stunden gelten unter Laborbedingungen. Im Jahr 2006 testete die Stiftung Warentest 27 Kompaktleuchtstofflampen im Hinblick auf ihre Lebensdauer. Zwei der Modelle hielten nur etwa 4500 Stunden durch, 23 Lampen über 10.000 Stunden. Bei sieben der Lampen musste der Test nach 19.000 Stunden (= über zwei Jahre) aus Zeitgründen abgebrochen werden,[23] die Lebensdauer lag oberhalb der angegebenen Werte. In einem Bericht des Verbrauchermagazins „Konsument“ wurden im Jahr 2006 Kompaktleuchtstofflampen getestet.
- Im Testzyklus 165 Minuten „ein“ und 165 Minuten „aus“ erreichten die billigsten Lampen fast 5000 Stunden Leuchtdauer, 40 % leuchteten nach 10.000 Stunden immer noch.
- Im Testzyklus 0,5 Minuten „ein“ und 4,5 Minuten „aus“ erreichten billige Lampen teilweise nur 3500 Schaltzyklen und somit weniger als 30 Stunden Leuchtdauer.
Sowohl „Stiftung Warentest“[24] wie auch „Konsument“ haben jeweils Anfang 2008 einen weiteren Test durchgeführt, der die alten Ergebnisse bestätigt. Abweichende Ergebnisse findet Öko-Test.[25] Von 16 getesteten Lampentypen erreichten nur sechs eine mindestens „gute“ Bewertung in puncto Schaltfestigkeit (mindestens 7500 Schaltzyklen bei einer Minute angeschaltet und 5 Minuten ausgeschaltet, also 125 Stunden Leuchtdauer), ebenso erreichten nur sechs Typen „(sehr) gute“ Leuchtdauer (mehr als 6000 Stunden). Getestet wurden auch viele No-Name-Produkte (11 von 16).
Neben der Betriebsdauer spielt die Schalthäufigkeit für die Lebensdauer eine Rolle. Es gibt zwei Arten von Kompaktleuchtstofflampen:
- Sofortzündende, die ohne Vorglühen gezündet werden. Diese Kompaktleuchtstofflampen sind sehr empfindlich und altern bei jedem Zündvorgang zwischen zwei und fünf Stunden, da durch die notwendige Zündspannung viel Elektrodenmaterial abgesputtert wird und so mit dem Quecksilber legiert (Lebensdauer: ≈ 10.000 h, ≈ 3000 Startvorgänge).
- Lampen mit Vorheizung: die Elektroden werden 0,2 bis 2 Sekunden vorgeheizt und erst danach wird die Zündung der Lampe versucht. Bei diesen Kompaktleuchtstofflampen versprechen die Hersteller bis zu 600.000 Schaltzyklen.
In vielen Einsatzbereichen (etwa in Treppenhäusern) hätte man gerne beide Eigenschaften (schnelle Zündung und lange Lebensdauer). Lebensdauerangaben von Lichtquellen beziehen sich immer auf einen „3-Stunden-Rhythmus“. Das heißt, dass die Lampen abwechselnd für 2,75 Stunden (165 Minuten) ein- und dann für 15 Minuten ausgeschaltet werden.
Bauform
Kompaktleuchtstofflampen sind im Gegensatz zu klaren Glühlampen oder Hochdruck-Entladungslampen keine annähernd punktförmigen Lichtquellen, so dass eine klare Glühlampe mit frei sichtbarer Glühwendel bei gleicher Lichtfarbe eine andere Leuchtwirkung als eine Kompaktleuchtstofflampe aufweist. Beim Ersatz einer matten Glühlampe durch eine Kompaktleuchtstofflampe sind die Unterschiede geringer. Insbesondere blenden Kompaktleuchtstofflampen in geringerem Maße als klare Glühlampen.
Die Abmessungen von Kompaktleuchtstofflampen und Glühlampen unterscheiden sich. Kompaktleuchtstofflampen sind teilweise deutlich länger als Glühlampen, und beim Wechsel ist möglicherweise ein Leuchtenwechsel nötig. Im Vergleich zu Glühlampen ist der ästhetische Eindruck unterschiedlich, für bestimmte Spezialglühlampen sind keine entsprechenden Kompaktleuchtstofflampe verfügbar. Ähnlich wie bei Glühlampen gibt es Kompaktleuchtstofflampen mit Sonderspannungen für Solar- und Campinganwendungen. Diese lassen sich direkt an 12 V Gleichspannung betreiben, nutzen die Energie wesentlich effizienter als Glühlampen und leuchten bei gleicher Akkuladung etwa fünfmal so lang. Diese Lampen haben oft einen E27-Sockel (um bereits vorhandene Leuchten weiter verwenden zu können) und dürfen nicht versehentlich am 230-V-Netz eingesetzt werden. Aufgrund der aufwendigen Technik des Vorschaltgerätes und der geringen Nachfrage sind diese Lampen oft doppelt so teuer wie eine vergleichbare 230-V-Ausführung und meist nur auf Sonderbestellung zu haben. Sie werden in Warmweiß (2700 K) und Tageslichtweiß (6500 K) angeboten.
Auf- oder Vorheizphase
Ein großer Nachteil vieler Kompaktleuchtstofflampen ist ihre temperaturabhängige Helligkeit. Je nach Qualität und eingesetzter Technik dauert es ein bis vier Minuten bis 90 % der endgültigen Helligkeit erreicht sind. Während der Aufwärmphase kurz nach dem Einschalten erreichen sie zwischen 50 und 80 % der Endhelligkeit.[26] Das ist bei nur kurz benötigten Lampen ungünstig. Solche Einsatzfälle sind Abstellkammern, Treppenhäuser oder bei durch Bewegungsmelder gesteuerten Zufahrtsbeleuchtungen, in letzterem Fall noch verstärkt durch die niedrige Umgebungstemperatur im Winter. Zudem haben sie während der Startphase aufgrund der geringeren Temperatur des Leuchtstoffes oft eine andere Lichtfarbe.[27]
Hochwertige Lampen mit Vorheizfunktion können die Umgebungstemperatur kompensieren und sind sehr schaltfest, starten jedoch langsamer. Nach dem Einschalten dauert es wiederum wegen der Vorheizphase 0,1 bis 2 Sekunden, bis die Lampe zu leuchten anfängt. Kompaktleuchtstofflampen benötigen beim Start kurzfristig (meist weniger als 0,1 Sekunden) mehr Leistung (etwa das 50-Fache) als während des anschließenden Betriebs. Der Energieverbrauch bei der Zündung entspricht ungefähr dem von fünf Sekunden im normalen Betrieb. Dieser Mehrverbrauch ist vernachlässigbar und geringer als bei Glühlampen, welche ebenfalls einen höheren Einschaltstrom benötigen,[28] da die Glühwendel einen typischen Kaltleiter darstellt.[29]
Betriebstemperatur
Übliche Kompaktleuchtstofflampen sollten idealerweise bei einer Umgebungstemperatur von 20 bis 30 °C betrieben werden. Liegt die Temperatur deutlich darüber, sinken sowohl Lichtausbeute als auch Lebensdauer. Einen erheblichen Einfluss hat die Bauweise der Leuchte. Wenn sie nach oben geschlossen ist und keine Belüftungsöffnungen aufweist, sammelt sich die warme Luft darin und erhöht die Wärmebelastung der Lampe. Ebenfalls problematisch kann der Einsatz bei niedrigen Temperaturen sein, insbesondere unter dem Gefrierpunkt. Zum einen verlängert sich die beschriebene Startdauer. Hier benötigt man spezielle, an die Temperatur angepasste Schaltungen. Zum anderen sinkt die Lichtausbeute der Lampen. Spezielle Kompaktleuchtstofflampen lassen sich noch bei Temperaturen bis zu −23 °C einsetzen.
EMP-Festigkeit
Aufgrund der Halbleiterbauelemente im Sockel einer Kompaktleuchtstofflampe ist diese Lampe im Gegensatz zur Glühlampe nicht EMP-fest, ein einmaliger kurzzeitiger, hochenergetischer, breitbandiger elektromagnetischer Ausgleichsvorgang kann zum Defekt führen.
Elektromagnetische Verträglichkeit
Kompaktleuchtstofflampen mit elektronischem Vorschaltgerät emittieren hochfrequente leitungsgebundene und nicht leitungsgebundene Störungen (siehe Elektromagnetische Verträglichkeit). Diese Felder sind zwar gesundheitlich unbedenklich, können jedoch andere empfindliche Geräte stören.[30] Der von Kompaktleuchtstofflampen aufgenommene Strom weicht stark von einem sinusförmigen Verlauf ab, enthält also in hohem Maße Oberwellen. Diese können die Spannungsqualität vor allem in Inselnetzen beeinflussen.[31]
Geräuschentwicklung
Abhängig von der Qualität der eingesetzten Bauteile in den Vorschaltgeräten der Kompaktleuchtstofflampen können diese geringfügig Schwingungen im hörbaren Frequenzspektrum erzeugen. Ein ungünstiger Aufbau der Lampenfassung kann diese Schwingungen als Brummen hörbar machen. 50-Hz- und 100-Hz-Brummen kann durch Magnetostriktion in der Drossel entstehen. Die Störfrequenz ist dabei amplitudenmoduliert auf der eigentlichen Betriebsfrequenz (45.000 Hz wären nicht hörbar) vorhanden. Durch Elektrostriktion können Oberfrequenzen mit 100 Hz am Gleichrichter und Siebkondensator entstehen. Ein Dimmer mit Phasenanschnittsteuerung verursacht vergleichbare Geräusche, jedoch meist lauter als eine Kompaktleuchtstofflampe.
Umweltschutz
Grundsätzlich gilt, dass Kompaktleuchtstofflampen trotz des höheren Energieaufwandes für ihre Herstellung eine deutlich bessere Umweltbilanz aufweisen als herkömmliche Glühbirnen oder Halogenlampen. Die Umweltbilanz wird bei allen Lampentypen maßgeblich von der Nutzungsphase und dem verwendeten Strommix bestimmt, der Umweltbilanz von Kompaktleuchtstofflampen bei der Herstellung ist verglichen mit der Umweltbilanz während des Betriebs gering. Selbst bei Nutzung eines Strommixes von 100 % Wasserkraft erreichen Kompaktleuchtstoffröhren nach weniger als einem Jahr Betrieb eine bessere Umweltbilanz als Glühlampen. Bei der Energiesparlampe ergibt auch eine Halbierung der Lebensdauer nur eine geringfügig schlechtere Umweltbilanz. Wichtig ist hingegen wegen ihres Quecksilbergehaltes eine ordnungsgemäße Entsorgung der Leuchtstofflampe, auch wenn die Hauptquelle für Quecksilberemissionen fossile Kraftwerke darstellen.[2] Deutlich besser ist unter Umweltgesichtspunkten aber die Nutzung von LED-Lampen, die noch weniger elektrische Energie benötigen. Unter anderem aufgrund ihres Quecksilbergehaltes ist die Umweltbilanz von Kompaktleuchtstoffröhren im Schnitt um ca. Faktor 12 schlechter als von LEDs.[3]
Energiebilanz
Im Folgenden wird eine Kompaktleuchtstofflampe mit einer mittleren Lebensdauer von 10.000 Stunden und einer Leistungsaufnahme von 11 W mit einer 60-W-Glühlampe mit 1000 h Lebenserwartung verglichen. Die Energiebilanz fällt für die Kompaktleuchtstofflampe positiv aus. Die Herstellung des Leuchtmittels benötigt etwa das Zehnfache an Energie im Vergleich zur Produktion einer herkömmlichen Glühfadenlampe. Der Energieverbrauch für den aufwändigen Entsorgungsprozess oder Recycling bleibt allerdings in den meisten Aufrechnungen unberücksichtigt.
Die Herstellung einer Kompaktleuchtstofflampe erfordert etwa 12 MJ (= 3,33 kWh) Primärenergie und ist damit deutlich aufwändiger als die Produktion einer Glühlampe zu etwa 1 MJ. Weiterhin werden für den Vertrieb beider Lampen je 52 MJ aufgewendet.[32] Im Betrieb benötigt die oben genannte Kompaktleuchtstofflampe in 1000 h etwa 99 MJ Primärenergie, während die Glühlampe in 1000 h etwa 540 MJ verbraucht; der Wirkungsgrad der Bereitstellung elektrischer Energie wird dazu als 40 % angenommen.
Bei einer angenommenen Lebensdauer von 10.000 Stunden einer qualitativ hochwertigen Kompaktleuchtstofflampe sind das in Summe 1054 MJ gegenüber 5930 MJ für die in der gleichen Zeit verbrauchten 10 Glühlampen. Die Einsparung beträgt also 82 Prozent. Würde die Kompaktleuchtstofflampe nicht länger als eine Glühlampe halten, ergäbe sich mit 163 MJ gegenüber 593 MJ bereits eine Einsparung von 72 Prozent.
Wenn bei einem Wert von etwa 10 Prozent des Stromverbrauchs für die Beleuchtung bei einem durchschnittlichen Haushalt[33] alle Glühlampen durch Kompaktleuchtstofflampen ersetzt werden, die 80 Prozent Stromersparnis gegenüber Glühlampen aufweisen, reduziert das den Gesamtstromverbrauch des Haushalts um acht Prozent.
Die oft zitierte Feststellung, 95 % des Energieverbrauches einer Glühlampe gingen ungenutzt verloren, ist falsch. Die abgegebene Wärme kommt in der Heiz-/Kühlbilanz zum Tragen, weshalb sich der ersatzweise Einsatz von Kompaktleuchtstofflampen meist in erhöhtem Heizbedarf niederschlägt. Allerdings ist Strombeheizung sowohl ökonomisch als auch ökologisch fragwürdig. Der Wärmegewinn aus Glühlampen lässt sich mit den meisten anderen Heizformen kostengünstiger erzielen und die Stromerzeugung selbst wird etwa in Deutschland derzeit noch zu einem großen Teil aus fossilen Energieträgern wie Braunkohle, Steinkohle oder Erdgas bestritten.[34] In mit Klimaanlagen gekühlten Räumen wiederum führt jede Wärmeabgabe zu erhöhtem Gesamtenergiebedarf.
CO2-Emissionen
Bei der Verbrennung von fossilen Brennstoffen zur Stromerzeugung, die in vielen Ländern dominiert, entstehen je nach Brennstoff unterschiedlich große Mengen des Treibhausgases Kohlenstoffdioxid (CO2). Da Kompaktleuchtstofflampen weniger Strom als Glühlampen verbrauchen, reduziert deren Einsatz indirekt den mit der Beleuchtung verbundenen CO2-Ausstoß. Kompaktleuchtstofflampe sparen in 10.000 Betriebsstunden etwa 490 kWh elektrische Energie gegenüber zehn 60-Watt-Glühlampen ein. So verringert sich die CO2-Emission um 290 kg. Vorausgesetzt wurde bei dieser Abschätzung der deutsche Strommix mit CO2-Emissionen zu 590 g/kWh (Wert von 2008, neuere Zahlen geringer).[35] Stammt der Strom aus Kraftwerken mit geringeren CO2-Emissionen, wie Wasser-, Wind- oder Kernkraftwerken, so wird entsprechend weniger CO2 emittiert und eingespart.[36] Neben CO2 werden bei der Verbrennung von Kohle die Gase Schwefeldioxid und Stickoxide emittiert. Der Einsatz von Kompaktleuchtstofflampen reduziert diese Emission ebenfalls.
Quecksilber-Emissionen
Im häuslichen Bereich
Wie alle Leuchtstofflampen enthalten die bislang im Handel erhältlichen Kompaktleuchtstofflampen giftiges Quecksilber. Nach der RoHS-Richtlinie gilt in der EU eine Höchstmenge von 3,5 mg je Lampe. Für allgemeine Beleuchtungszwecke mit weniger als 30 Watt gilt nach dem 31. Dezember 2012 gemäß Anhang III, Abschnitt 1a dieser Richtlinie ein Höchstwert von 2,5 mg je Brennstelle.[37] Bei hochwertigen Lampen werden weniger als 1,5 mg[38] eingesetzt oder Quecksilberlegierungen genutzt, um das Entweichen des Quecksilbers im Falle eines Glasbruchs zu unterbinden.[39] Die genaue Menge muss gemäß der EU-Verordnung (EG) Nr. 244/2009[40] auf der Verpackung angegeben werden. Das Quecksilber ist hermetisch eingeschlossen und kann nur bei Glasbruch entweichen. Falls eine Lampe in geschlossenen Räumen zerbricht, kann die Quecksilberbelastung in der Raumluft auf das 20-Fache des Richtwertes von 0,35 µg pro Kubikmeter steigen. Diese Gesundheitsgefährdung trifft all jene Personen, die im Zuge der Müllentsorgung und der Abfalltrennung mit zerbrochenen Kompaktleuchtstofflampen in Kontakt kommen könnten.[41]
Untersuchungen zur Freisetzung von Quecksilber beim Sammeln von defekten Kompaktleuchtstofflampen und konventionellen Leuchtstoffröhren haben ergeben, dass unter ungünstigen Bedingungen, etwa einer geringen Lüftung im Raum, die Quecksilberkonzentration für einige Sekunden bis Minuten auf Werte von bis zu einigen Hundert µg Hg/m³ ansteigen kann. Die Belastung sinkt sehr schnell wieder ab, insbesondere, wenn eine technische Be- und Entlüftung zugeschaltet wurde. Aktivkohletypen können durch eine Imprägnierung mit Iod oder Schwefelverbindungen Quecksilberdämpfe intensiv binden. So lässt sich durch Einbringen von nur 100 g Aktivkohle in einen mit Lampenbruch gefüllten 60-Liter-Kunststoffbehälter eine Minderung von über 80 % der Quecksilberdampf-Konzentration innerhalb von 24 Stunden erzielen.[42]
Auf Grund des Quecksilbers und der Gefahr der Kontaminierung werden beim Bruch von Leuchtstofflampen folgende Schritte empfohlen:[43][44][45]
- Vor, während und nach der Reinigung gut lüften. Alle Personen sollten den Raum für 15–30 Minuten verlassen. Haustiere ebenfalls aus dem Raum führen.
- Gummihandschuhe anziehen, um Hautkontakt zu vermeiden.
- Splitter und Staub auf glatten Flächen mit einem geknickten Karton aufsammeln und mit feuchtem Papier nachwischen, auf Teppichen mit Klebeband aufnehmen. Ein Staubsauger soll nicht verwendet werden, da über dessen Abluft eine weitere Verbreitung des Quecksilbers erfolgen kann.
- Alle Rückstände und Reinigungsmaterial in ein luftdichtes Konservenglas geben.
- Glas zur Sammelstelle für elektronische Geräte oder zur Verkaufsstelle bringen.
Wenn eine Lampe zerbricht, während sie leuchtet, entweicht mehr Quecksilber in die Luft als bei einer kalten, da bei Wärme der Anteil an gasförmigem Quecksilber in der Kompaktleuchtstofflampe höher ist, in der kalten Lampe ist ein größerer Teil des Quecksilbers flüssig und haftet in kleinen Tröpfchen an den Innenwänden des Glases.[46] Die Stiftung Warentest empfiehlt[47] Kompaktleuchtstofflampen mit Amalgamtechnik und einem doppelten Hüllkolben als Schutz gegen Zerbrechen der Leuchtstoffröhre, wobei es bei der Bruchsicherheit herstellerspezifische Unterschiede zu geben scheint.[48] Das hier eingesetzte Amalgam ist eine metallische, bei Zimmertemperatur feste Quecksilberverbindung, die erst im Betrieb verdampft. Zerbricht eine solche Lampe im kalten Zustand, entweicht das Quecksilber nicht in die Atemluft. Allerdings benötigen solche Lampen länger, bis sie ihre maximale Helligkeit erreichen.
Inzwischen wurden komplett quecksilberfreie Leuchtstofflampen entwickelt, deren effektive Lichtausbeute 10 % über derjenigen herkömmlicher Kompaktleuchtstofflampen liegt und die zudem dimmbar sind. Ihre Lichtfarbe ähnelt derjenigen von Glühbirnen. Die geschätzte Lebensdauer liegt bei etwa 27 Jahren.[49]
In der Atmosphäre
Bei der Stromerzeugung in Kohlekraftwerken wird neben anderen Schadstoffen Quecksilber freigesetzt. Beim deutschen Strommix waren das um das Jahr 2008 pro Kilowattstunde erzeugten Stroms etwa 0,0147 mg.[50] Daraus lässt sich errechnen, dass die zusätzliche Quecksilber-Emission von etwa 3,6 mg einer 60-Watt-Glühlampe nach einem Zeitraum von etwa 5000 Stunden der aktuell gültigen Höchstmenge für Kompaktleuchtstofflampen von 5 mg entspricht und daher eine Kompaktleuchtstofflampe selbst bei unsachgemäßer Entsorgung eine bessere Quecksilber-Bilanz aufweist. Bei alleiniger Stromerzeugung mittels Kraftwerken ohne Quecksilberausstoß jedoch (etwa in Kern- und Gaskraftwerken, oder durch erneuerbare Energieträger) würde auch der Betrieb von Glühlampen keinerlei solche Emissionen verursachen. Im Gegensatz dazu würden bei nicht sachgerechter Entsorgung der Kompaktleuchtstofflampe pro Stück bis zu 3,5 mg Quecksilber freigesetzt. Es hängt also ebenso von der Umweltbilanz der Stromerzeugung ab, ob letztlich mehr oder weniger Quecksilber in die Umwelt gelangt.
Ein weiteres Problem stellt der zur Herstellung von Kompaktleuchtstofflampen notwendige Quecksilberabbau dar. So wurden in den vergangenen Jahren – beispielsweise in China, wo die meisten europäischen Hersteller fertigen lassen – alte, längst aufgelassene Minen wieder geöffnet; Berichten zufolge, um den steigenden Bedarf in der EU zu decken. Der Abbau des giftigen Schwermetalles erfolgt dort zumeist unter menschenunwürdigen Bedingungen und ohne jegliche Umweltkontrollen.[51]
Veranschlagt man als Beispielrechnung zwei Lampen für jeden EU-Einwohner, ergäbe dies eine Bedarfssteigerung von wenigen Tonnen Quecksilber. Manche Kritiker bezweifeln die oben genannte Kausalität und führen an, dass schon allein für Amalgamfüllungen in der EU angeblich jährlich rund 70 Tonnen des Schwermetalles benötigt werden.
Das Altlampen-Recycling funktioniert bislang unzureichend, da – selbst europaweit gesehen – ein Großteil der Lampen im Hausmüll entsorgt und/oder illegal in Länder der Dritten Welt exportiert wird[52]. Die Aussagen der zu diesem Thema zitierten Quelle Bulb Fiction wurden in einem White Paper: Energiesparlampen – Kompaktleuchtstofflampen des ZVEI vom 7. Mai 2012 behandelt und den Aussagen des Films wurden Fakten gegenübergestellt.[53] Das Quecksilber jener Kompaktleuchtstofflampen, die bis ins entsprechende Recycling gelangen, wird in Deutschland mangels wirtschaftlicher Verfahren zumindest teilweise als Sondermüll endgelagert. Bei den gängigen Aufbereitungsverfahren gelangt zudem der gasförmige Teil in die Atmosphäre.[54]
Sonstige Schadstoffe
Die Elektronik-Platine und das Plastikgehäuse sind mit Flammschutzmitteln ausgerüstet. Diese können während des Betriebes ausgasen, was wie bei anderen elektronischen Bauteilen zu Geruchsbelästigungen und gesundheitlichen Beeinträchtigungen führen kann.[55] Das Umweltbundesamt kam zunächst zu dem Schluss, dass die Konzentrationen vernachlässigbar gering sei und kein zusätzliches Gesundheitsrisiko bestünde. Bei neuen technischen Geräten ist allerdings allgemein mit Ausgasungen zu rechnen.[56] Das Thema der Gefahren auch bei sachgemäßem Gebrauch wird in dem ZDFzoom-Film „Giftiges Licht“ von Alexandra Pfeil thematisiert, der am 8. August 2012 gesendet wurde.[57]
Entsorgung und Recycling
Defekte Kompaktleuchtstofflampen sind Sondermüll, denn sie enthalten Quecksilber sowie weitere problematische Stoffe in der Glasröhre, in der Elektronik und im Vergussmaterial. Sie dürfen nicht in den Hausmüll oder in den Glascontainer gegeben werden. Die fachgerechte Entsorgung getrennt vom Hausmüll oder hausmüllähnlichem Gewerbeabfall dient nicht allein dem Umweltschutz, sondern zugleich dem Gesundheitsschutz der mit dem Müll in Berührung kommenden Personen. Das quecksilberhaltige Leuchtpulver wird keiner Wiederaufbereitung zugeführt, sondern im Salzstock endgelagert, da eine Extraktion des Quecksilbers unwirtschaftlich ist.[58]
Wärmeentwicklung
Da Leuchtstoffröhren bei gleicher Lichtleistung weniger Wärme entwickeln als Glühlampen, kann eine Leuchte mit Kompaktleuchtstofflampe trotz begrenzter Lampenleistung mehr Licht abgeben. Eine Leuchte, die für Glühlampen bis zu 25 Watt ausgelegt ist (was etwa 200 Lumen ergibt), kann beispielsweise mit einer 10-Watt-Kompaktleuchtstofflampe auf 500 Lumen aufgerüstet werden, wenn in der Leuchte genug Platz ist. Allerdings sind Kompaktleuchtstofflampen empfindlich gegen Hitze. Im Beispiel kann nicht ohne weiteres eine Kompaktleuchtstofflampe mit bis zu 25 W eingesetzt werden, da die entstehende Hitze die Lampe überlasten und ihre Lebensdauer verkürzen könnte.
Aufwandsvergleich
2008 verglich der Öko-Institut e. V. in Zusammenarbeit mit dem Institut für sozial-ökologische Forschung (ISOE) Kompaktleuchtstofflampen. Die Daten beruhen ausschließlich auf Befragungen der Hersteller, nicht auf tatsächlichen Tests. Darauf basierend vergleicht die Tabelle unten eine 11-Watt-Kompaktleuchtstofflampe (572 Lumen, im Oktober 2013 üblich 650[59]) mit einer damals helleren Glühlampe von 60 Watt (710 Lumen, die Quelle nennt 685 Lumen). Die Werte beziehen sich auf eine tägliche Leuchtdauer von 3 Stunden bei einem Strompreis von 22 Euro-Cent je Kilowattstunde (Stand: Mai 2008).[60] Aus der durchschnittlichen Lebensdauer einer Kompaktleuchtstofflampe ergäbe sich über den Zeitraum die Nutzung von 10 Glühlampen statt 1 Kompaktleuchtstofflampe; um die Emissionen zu vergleichen, wurde dieser Zeitraum eingesetzt. Wären 60 % der deutschen Haushalte grundsätzlich mit Energiesparlampen ausgerüstet, ließen sich 4,5 Millionen Tonnen Kohlendioxid einsparen, eine Menge, die 1,8 Millionen Mittelklassewagen bei einer Laufleistung von 15.000 Kilometern im Jahr erreichen.[61] Kompaktleuchtstofflampen sind als Sondermüll zu entsorgen, da sie wie alle Leuchtstofflampen Quecksilber enthalten.[18]
| 11-Watt-Kompaktleuchtstofflampe | 60-Watt-Glühlampe | |
|---|---|---|
| Stromkosten pro Jahr | 2,65 Euro | 14,45 Euro |
| Stromverbrauch pro Jahr | 12,0 Kilowattstunden | 65,7 Kilowattstunden |
| CO2-Emission pro Jahr | 7,8 kg | 42,4 kg |
| Lebensdauer einer Lampe | 10.000 Stunden | 1000 Stunden |
| CO2-Emission über 10.000 Stunden | 71,2 kg | 387,2 kg |
| Quecksilbergehalt in der Lampe | 2 mg | entfällt |
| Quecksilberemission über 10.000 Stunden bei 42 % Kohleverstromung | 3,29 mg | 8,86 mg |
Einsparpotenzial
Wechselwirkung mit Heiz- und Kühlenergie
Eine kanadische Studie aus dem Jahr 2008 zeigt eine Wechselwirkung der eingesparten Energie mit dem Energiebedarf von Heizung und Klimaanlage. Da Kompaktleuchtstofflampen weniger Wärme abgeben als Glühlampen, steigt in der Heizperiode bei Einsatz von Kompaktleuchtstofflampen der Bedarf an Heizenergie geringfügig. Umgekehrt sinkt während der Kühlsaison der Bedarf an Kühlenergie (Gebäudeklimaanlagen) bei Einsatz von Kompaktleuchtstofflampen minimal.
Das generelle Energiesparpotential hängt daher vom Klima ab. Die berechnete Kostenersparnis bezüglich des Gesamtenergieverbrauchs pro Haushalt (zweistöckiges Haus mit etwa 210 Quadratmeter) kann hierbei sehr stark schwanken. Zum Beispiel zwischen 8 Dollar pro Jahr in St. John’s (Neufundland) (kühles Klima – geringeres Sparpotential, da nur geringer Heizeffekt durch Kompaktleuchtstofflampen) und 44 kanadische Dollar pro Jahr in Los Angeles (warmes Klima – höheres Sparpotential, da fast kein Kühleffekt notwendig bei Einsatz von Kompaktleuchtstofflampen).[62] [63]
Hierbei muss jedoch beachtet werden, dass der Wirkungsgrad der Stromerzeugung und Übertragung von etwa 30 % deutlich unter dem von Heizungen auf Primärenergiebasis (etwa Gas, Kohle oder Holz) von etwa 90 % liegt. Damit verbraucht das Heizen mittels Glühlampen oder elektrischen Heizungen allgemein etwa dreimal so viel Primärenergie wie der Betrieb konventioneller Heizungen. Entsprechend liegt der Preis von Heizöl oder Gas pro kWh deutlich unter dem von Strom.
Zusammenhang mit der Leuchtdauer
Das finanzielle Einsparpotential der Kompaktleuchtstofflampen durch Strompreisgewinn wird gegenüber dem höheren Kaufpreis erst nach einer gewissen Einsatzzeit der Lampe erreicht. Im Ergebnis einer Untersuchung von finanztest ist die Lebensdauer von Herstellungs- und Einsatzbedingungen beeinflusst, so hielten einige Modelle nur rund 4500 Stunden, während bei anderen der Test nach 19.000 Stunden aus Zeitgründen abgebrochen werden musste. Weiterhin fällt das Einsparpotential von Lampen mit langer Lebensdauer deutlich größer aus, wenn ein Lampenwechsel aufwändig und mit Personalkosten verbunden ist. Insbesondere lassen sich Kompaktleuchtstofflampen an Lichtmanagementsysteme anschließen, die einen Lampenausfall melden.
Elektromagnetische Umweltverträglichkeit
Kompaktleuchtstofflampen mit elektronischem Vorschaltgerät erzeugen (wie viele andere Elektrogeräte) elektromagnetische Störungen, welche unter dem Begriff der elektromagnetischen Umweltverträglichkeit zusammengefasst werden. Diese elektromagnetischen Abstrahlungen, umgangssprachlich und abwertend auch als Elektrosmog bezeichnet, bestehen vor allem aus dem hochfrequenten Magnetfeld. Demgegenüber sind die Magnetfelder, welche von Glühlampen ausgehen, von niedriger Frequenz, aber wegen des höheren Stromes entsprechend stärker. Bei Niedervolt-Halogenlampen entstehen noch wesentlich stärkere niederfrequente Magnetfelder, bei Verwendung von Schaltnetzteilen auch hochfrequente Magnetfelder ähnlich denen von Kompaktleuchtstofflampen.
Ein Vergleich dieser elektromagnetischen Emissionen ist kaum möglich, da es unklar ist, ob eine größere Intensität oder die höhere Frequenz wichtiger ist, bzw. ob diese Emissionen überhaupt gesundheitlich relevant sind. Von den gemessenen Feldstärken her bewegen sich Kompaktleuchtstofflampen innerhalb der Bandbreite der Werten von anderen Elektrogeräten.
„Der Einsatz von Kompaktsparlampen für allgemeine Beleuchtungszwecke im Haushalt ist unter Strahlungsschutzaspekten nicht bedenklich.“
Literatur
- Peter Berz, Helmut Höge, Markus Krajewski (Hrsg.): Das Glühbirnenbuch. 2. Auflage. Braunmüller, Wien 2011, ISBN 978-3-99100-038-9.
Weblinks
- Andreas Delleske: Energiesparlampen-FAQ. 12. Mai 2011, abgerufen am 30. Mai 2012
- Rüdiger Paschotta: Energiesparlampen: tödliche Gefahr durch Quecksilber?, abgerufen am 26. Mai 2012
- Bärbel Bielek: Volksverdummung. Die EU und die Energiesparlampe ( vom 14. Mai 2012 im Internet Archive), Beitrag in Quer 10. Mai 2012, abgerufen am 26. Mai 2012
Einzelnachweise und Anmerkungen
- ↑ a b Delegierte Richtlinie (EU) 2022/276 der Kommission vom 13. Dezember 2021 zur Änderung — zwecks Anpassung an den wissenschaftlichen und technischen Fortschritt — des Anhangs III der Richtlinie 2011/65/EU des Europäischen Parlaments und des Rates hinsichtlich einer Ausnahme für die Verwendung von Quecksilber in einseitig gesockelten (Kompakt-)Leuchtstofflampen für allgemeine Beleuchtungszwecke (Text von Bedeutung für den EWR). DELEGIERTE RICHTLINIE (EU) 2022/276 DER KOMMISSION. In: europa.eu. Publications Office of the European Union, 24. Februar 2022, abgerufen am 6. Januar 2025.
- ↑ a b Welz et al., Environmental impacts of lighting technologies — Life cycle assessment and sensitivity analysis. In: Environmental Impact Assessment Review. Band 31, 2011, S. 334–343, doi:10.1016/j.eiar.2010.08.004.
- ↑ a b Calderon et al., LED bulbs technical specification and testing procedure for solar home systems. In: Renewable and Sustainable Energy Reviews 41, 2015, S. 506–520, doi:10.1016/j.rser.2014.08.057.
- ↑ Vincenzo Balzani, Giacomo Bergamini und Paola Ceroni, Light: A Very Peculiar Reactant and Product. In: Angewandte Chemie International Edition 54, Issue 39, (2015), 11320–11337, doi:10.1002/anie.201502325.
- ↑ SL1000 – First Compact Fluorescent Prototype. Abgerufen am 22. Januar 2020 (englisch).
- ↑ Philips SL*18 Demonstration Lamp. Abgerufen am 22. Januar 2020 (englisch).
- ↑ SL*18 Compact Fluorescent with Integral Ballast. Abgerufen am 22. Januar 2020 (englisch).
- ↑ Conrad Electronic (Hrsg.): Conrad Electronic Katalog E 84. 1983, S. 332 (Philips-SL-Lampe ”Prismatic” Schraubsockel E 27, 220 V/50 Hz, Best.-Nr. 72 98 76).
- ↑ Diese Zahl wurde mit der Vorlage:Inflation ermittelt, ist auf volle EUR gerundet und bezieht sich auf Januar 2025.
- ↑ Patentanmeldung WO8504769A1: Process for releasibly connecting electric lighting appraratuses, adapter respectively ballast and circuit with a high frequency generator. Angemeldet am 4. April 1985, veröffentlicht am 24. Oktober 1985, Erfinder: Jürg Nigg.
- ↑ Fazit: LED-Lampen aus ökologischen und ästhetischen Gründen golem.de, 28. Mai 2014.
- ↑ Andreas Sebayang: Ineffiziente Leuchtmittel: Erweitertes Lampenverbot tritt in Kraft. In: golem.de. 1. April 2015, abgerufen am 14. Oktober 2019.
- ↑ elbe-energie.de
- ↑ Sparlampen: Alle Tests und Kauftipps, Stiftung Warentest, 1. September 2012.
- ↑ Kein Highlight. In: Ökotest, November 2009.
- ↑ Beleuchtung im Büro. (PDF; 3,0 MB) Hilfen für die Planung von Beleuchtungsanlagen von Räumen mit Bildschirm- und Büroarbeitsplätzen. In: SP 2.4 (BGI 856). Deutsche Lichttechnische Gesellschaft e. V.; VBG Verwaltungs-Berufsgenossenschaft, März 2005, abgerufen am 29. August 2012.
- ↑ Grünes Licht. LED, Leuchtstoffröhre und Glühlampe. WEKA FACHMEDIEN GmbH, 17. Juni 2011, archiviert vom (nicht mehr online verfügbar) am 11. Februar 2013; abgerufen am 16. August 2019. (im Archiv)
- ↑ a b Ingrid Pirker: Damit auch bei der Entsorgung ein Licht aufgeht. In: Umwelt-Magazin. Heft 1/2 2010, Springer-VDI-Verlag, Düsseldorf 2010.
- ↑ Frequently Asked Questions – Compact Fluorescent: 3. Can I use a compact fluorescent light bulb with a dimmer switch? ( vom 29. März 2007 im Internet Archive)
- ↑ Die sieben Lichtlügen. Bund der Energieverbraucher
- ↑ Auswahl lichttechnischer Begriffe ( vom 27. September 2007 im Internet Archive) (PDF; 59 kB)
- ↑ EcoTopTen-Produkte: Kompaktleuchtstofflampen. (PDF; 223 kB)
- ↑ Stiftung Warentest: Energiesparlampen: Osram strahlt am hellsten. In: test, 01/2006.
- ↑ Stiftung Warentest: Test Energiesparlampen – Nur jede Dritte gut In: test, 3/3008
- ↑ Dunkel war’s. Haltbarkeit von Energiesparlampen. In: ÖKO-TEST. Nr. 3, 2009.
- ↑ Screwbase Compact Fluorescent Lamp Products (PDF; englisch; 2,0 MB) National Lighting Product Information Programm
- ↑ Frequently Asked Questions – Compact Fluorescent: 7. Why does the color of CFLs seem different at start-up? ( vom 29. März 2007 im Internet Archive)
- ↑ Should I Turn Off Fluorescent Lighting When Leaving A Room? Light design lab (englisch) erstmals abgerufen am 12. November 2012, revidiert 8. Juni 2023
- ↑ Jürgen Schatz, Robert Tammer: Erste Hilfe – Chemie und Physik für Mediziner. Springer, Berlin/Heidelberg, S. 206.
- ↑ EMF von Energiesparlampen. ( vom 27. Oktober 2006 im Internet Archive) (PDF) Forschungsstiftung Mobilkommunikation (ETH Zürich)
- ↑ P. N. Korovesis, G. A. Vokas, I. F. Gonos, F. V. Topalis: Influence of Large-Scale Installation of Energy Saving Lamps on the Line Voltage Distortion of a Weak Network Supplied by Photovoltaic Station. In: IEEE Transactions on Power Delivery. vol. 19, no. 4, Oktober 2004, S. 1787–1793.
- ↑ Christopher Schrader: Das neue Licht – Abschied von der Glühbirne. ( vom 12. September 2009 im Internet Archive) In: Süddeutsche Zeitung. 5. September 2009.
- ↑ Anteile der Anwendungsbereiche am Netto-Stromverbrauch der privaten Haushalte 2008 und 2021. (PDF) Umweltbundesamt, Februar 2023, abgerufen am 6. Juni 2023.
- ↑ Stromerzeugung 2022: Ein Drittel aus Kohle, ein Viertel aus Windkraft. Statistisches Bundesamt, 2022, abgerufen am 6. Juni 2023.
- ↑ Umweltbundesamt – Energiepolitik und Energiedaten ( vom 15. August 2009 im Internet Archive) Wert für 2008
- ↑ Emissionsbilanz erneuerbarer Energieträger. (PDF; 1,2 MB) Umweltbundesamt 2007.
- ↑ Richtlinie 2011/65/EU des Europäischen Parlaments und des Rates vom 8. Juni 2011 zur Beschränkung der Verwendung bestimmter gefährlicher Stoffe in Elektro- und Elektronikgeräten, abgerufen am 30. Oktober 2012, Anhang III, Punkt 1a.
- ↑ Beispiel: Philips Lampen mit nur 1,4 mg Quecksilber ( vom 27. September 2007 im Internet Archive)
- ↑ Amalgam-Technologie ( vom 30. November 2011 im Internet Archive) von Megaman
- ↑ Verordnung (EG) Nr. 244/2009 der Kommission vom 18. März 2009 zur Durchführung der Richtlinie 2005/32/EG des Europäischen Parlaments und des Rates im Hinblick auf die Festlegung von Anforderungen an die umweltgerechte Gestaltung von Haushaltslampen mit ungebündeltem Licht (18. März 2009, Anhang II, Abschnitt 3.1 k)
- ↑ Parlamentarische Anfrage 2801/J-BR/2011 an Bundesminister für Land- und Forstwirtschaft, Umwelt und Wasserwirtschaft betreffend Energiesparlampen
- ↑ Deutsche Gesetzliche Unfallversicherung e. V. (DGUV): Quecksilberexpositionen bei der Sammlung von Leuchtmitteln – Empfehlungen Gefährdungsermittlung der Unfallversicherungsträger (EGU) nach der Gefahrstoffverordnung (DGUV Information 213-732). Abgerufen am 28. Januar 2022.
- ↑ Laut einer Studie des Herstellers Osram bleibt auch bei der maximal zulässigen Menge von 5 mg Quecksilber die Konzentration des Gases in der Arbeitsluft deutlich unter dem Grenzwert für Arbeitsplätze.
- ↑ BAG ( vom 14. Juli 2011 im Internet Archive) (PDF; 1,9 MB)
- ↑ Empfehlungen der United States Environmental Protection Agency
- ↑ Zusammenfassung WDR Servicezeit vom 28. Mai 2009 (Seite nicht mehr abrufbar, festgestellt im März 2022. Suche in Webarchiven) Info: Der Link wurde automatisch als defekt markiert. Bitte prüfe den Link gemäß Anleitung und entferne dann diesen Hinweis. auf gti-verbraucherschutzforum.de
- ↑ Stiftung Warentest: Test von Energiesparlampen In: test, 3/2011
- ↑ Energiesparlampen im Bruchtest auf YouTube
- ↑ Energiesparlampen: Licht ohne Gift. In: Die Zeit No. 10/2013.
- ↑ Infoblatt ( des vom 21. September 2009 im Internet Archive) Info: Der Archivlink wurde automatisch eingesetzt und noch nicht geprüft. Bitte prüfe Original- und Archivlink gemäß Anleitung und entferne dann diesen Hinweis. (PDF; 353 kB) der Deutschen Umwelthilfe, 2008
- ↑ Leiden für die Ökolampe. In: Der Spiegel. Nr. 37, 2009 (online).
- ↑ Filmdokumentation Bulb Fiction bei IMDb
- ↑ White Paper: Energiesparlampen – Kompaktleuchtstofflampen. ZVEI, 7. Mai 2012, archiviert vom (nicht mehr online verfügbar) am 8. Mai 2013; abgerufen am 30. Dezember 2012. Info: Der Archivlink wurde automatisch eingesetzt und noch nicht geprüft. Bitte prüfe Original- und Archivlink gemäß Anleitung und entferne dann diesen Hinweis.
- ↑ Deponierung von Quecksilber in stillgelegten Kalibergwerken. Spiegel TV 2/2011
- ↑ Gift aus Energiesparlampen belastet Raumluft. ( vom 23. September 2015 im Internet Archive) NDR MARKT 2011, im Archiv abgerufen am 16. August 2019.
- ↑ Stellungnahme des Umweltbundesamtes zu angeblichen Phenol- und Aromatendämpfen aus Energiesparlampen ( vom 13. August 2011 im Internet Archive) (PDF; 61 kB) Umweltbundesamt am 21. April 2011.
- ↑ Video ZDFZoom: Giftiges Licht (Film von Alexandra Pfeil) in der ZDFmediathek, abgerufen am 3. Februar 2014. (offline)
- ↑ spiegel.de: Die Öko-Falle, 14. März 2011, abgerufen am 25. November 2019.
- ↑ osram.de Stand: September 2013.
- ↑ EcoTopTen – Energiesparlampen Stand: Mai 2008.
- ↑ nach Berechnungen der Deutschen Umwelthilfe
- ↑ Benchmarking Home Energy Savings from Energy-Efficient Lighting. ( vom 23. September 2015 im Internet Archive) CMHC (PDF; 690 kB) Januar 2008, abgerufen am 26. Mai 2012.
- ↑ Anil Parekh, M.C. Swinton, F. Szadkowski, M. Manning: Benchmarking of energy savings associated with energy efficient lighting in houses. ( vom 30. November 2011 im Internet Archive) (PDF) 2005.
- ↑ Informationen zu elektromagnetischen Emissionen von Kompaktleuchtstofflampen (Energiesparlampen) (PDF; 358 kB) Bundesamt für Strahlenschutz, Stand 10. August 2009