Kopalnia Węgla Kamiennego Król
Das Steinkohlenbergwerk Król (polnisch Kopalnia Węgla Kamiennego Król; deutsch Königsgrube) ist ein stillgelegtes Steinkohlenbergwerk in Chorzów (deutsche Bezeichnung Königshütte), Polen.

Geschichte
Während es in den Anfängen des Bergwerkes eine enge Verknüpfung zwischen den beiden preußischen Staatsbetrieben Königshütte und Königsgrube gab, verlief ab 1871 die Entwicklung auf getrennten Bahnen. Die Königshütte wurde privatisiert, während das Bergwerk bis 1922 in Staatsbesitz blieb.
Anfänge
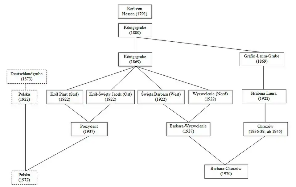
Die Suche nach Steinkohle im Gebiet des heutigen Chorzów erfolgte auf Initiative von Friedrich Wilhelm von Reden und war 1791 erfolgreich. Grund für die Suche war, dass der Blei- und Silberbergbau in Tarnowitz dringend Kesselfeuermaterial benötigte. Die ersten Schürfungen durch den Berggeschworenen Isaac aus Beuthen erschlossen in nur 11 m Tiefe das „Gebhardflöz“. Zunächst erhielt das Bergwerk den Namen „Prinz Carl von Hessen“, wurde aber bereits am 24. Juli 1800 in „Königsgrube“ umbenannt.
Die Zeit bis 1900
1797 konnte eine erste regelmäßige Förderung aufgenommen werden, nachdem es gelungen war, durch die Aufstellung einer Dampfmaschine die Wasserhaltungsprobleme zu lösen. Die Inbetriebnahme des Hochofenwerks Königshütte 1802, der Lydognia Zinkhütte 1810 und der große Kohleverbrauch der Gleiwitzer Gießerei führten dazu, dass in den Jahren 1815 bis 1815 die drei Schächte „Vorsicht“, „Scharnhorst“ und „Blücher“ abgeteuft wurden, deren Sohlen alle oberhalb des Hauptschlüssel-Erbstollens lagen. Dieser bis Zabrze (später Hindenburg) führende Stollen, der auch das „Bergwerk Königin Luise“ löste, entwässerte die „Königsgrube“ bis 1863.

Bis 1840 erfolgte der Kohlenabbau ausschließlich in demjenigen Feldesteil, der westlich der Königshütte lag. Erst danach wurde das Ostfeld durch das Niederbringen mehrerer Förderschächte erschlossen. Hier erfolgte ab 1848 die Wasserhaltung mit Hilfe des „Karstenschachtes“. In diesen Jahren führten die Bergleute der Königsgrube aus wirtschaftlichen Gründen einen Streik gegen die Eigentümer der Zeche durch. Er wurde jedoch mit Hilfe der preußischen Armee unterdrückt.
Zwischen 1876 und 1878 wurde das große und 1822 verliehene Feld exakt vermessen (25,57 km²; anfänglich 29 km²). In diesem Zusammenhang sind einzelne Feldesteile abgetrennt und an private Bergwerksgesellschaften verpachtet oder verkauft worden. Die wichtigsten sind:
- 1869 Abtrennung des Feldes „Gräfin-Laura-Grube“, das zusammen mit der Königshütte an Hugo Henckel von Donnersmarck verkauft wurde. Dieser Teil gehörte ab 1871 zum Unternehmen Vereinigte Königs- und Laurahütte
- 1899 „Florentine“ mit Teilen des Feldes „Exzellenz“ an Guido Henckel von Donnersmarck
- 1904 Teile des Feldes „Zum hohen Kreuz“ (siehe „Kleofas“) an Georg von Giesches Erben
- 1912 Abgabe eines Feldesteils an die Gewerkschaft Waterloo zur Errichtung der „Eminenzgrube“
Um 1879 förderte das Bergwerk 1,6 Mio. t Steinkohle mit 4454 Beschäftigten. Es besaß zu diesem Zeitpunkt auch die Kohlenfelder „Zum hohen Kreuz“ und „Neue Hedwig“.
Die Situation um 1912
Zu Beginn des 20. Jahrhunderts wurde die weiterhin sehr große Berechtsame des Bergwerks (Stand 1926: 24,39 km²) in die vier Felder Ost, Süd, West und Nord aufgeteilt und von selbstständig operierenden Zechen ausgebeutet.
Ostfeld
Zu diesem Zeitpunkt wurde die Kohle über die beiden Förderschächte „von Krug I und II“ (Lage) (später „Jacek I/II“) zu Tage gehoben. Beide waren 168 m tief geteuft und Schacht I diente auch der Wasserhaltung. Auf bis zu vier Sohlen wurden zwei bzw. drei Sattelflöze abgebaut. Neben den beiden Förderschächten dienten Schächte „Erbreich I/II“ auf diesem Gelände zur Seilfahrt und Bewetterung. Im östlichen Teil des Ostfeldes gab es 6 Schächte, die der Bewetterung dienten, im südwestlichen Teil weitere 5 Wetterschächte. Zwei Schächte waren Spülschächte: Schächte für Versatzgut, das im Spülverfahren eingebracht wurde. 1908 ist bei Agneshütte ein neuer Wetter- und Seilfahrtschacht hinzugekommen. Ost- und Westfeld des Bergwerks waren untertägig miteinander verbunden. Die geringe Zahl der Spülschächte erklärt sich dadurch, dass 1911 lediglich 2,16 % der Jahresförderung mit trockenem Versatz hinterfüllt wurde und sich dieser Anteil bis 1920 nur auf 3,2 % steigerte. Schon zu diesem Zeitpunkt plante man die Errichtung eines dritten Förderschachtes.[1]

Südfeld
In diesem Bereich (Lage) wurden die Flöze im südlichen Flügel des Königshütter Sattels abgebaut. Die beiden Förder-, Seilfahrt- und einziehenden Wetterschächte trugen die Namen „Bismarck I und II“ (später „Piast I/II“) und besaßen 1912 eine Tiefe von 160,4 m. Diese Schachtanlage befand sich direkt an der Feldgrenze zur „Deutschlandgrube / KWK Polska“ und hat ihren Namen von der südlich gelegenen Bismarckhütte erhalten.
Neben den beiden Förderschächten verfügte die Anlage noch über zwei eigene Wetterschächte; außerdem nutzte man auch die Schächte „Lochmann“ und „Paul“ des südwestlichen Ostfeldes als ausziehende Wetterschächte.
Westfeld
Hier (Lage) wurden neben mehreren Flözen der Sattelflözgruppe noch zwei hangende Flöze abgebaut, die alle zusammen eine Mächtigkeit zwischen 19 m und 23 m ergaben. Förderschacht war „Bahnschacht II“ (nicht mit denen gleichen Namens von „Gräfin-Laura“ zu verwechseln), über „Bahnschacht I“ erfolgte die Seilfahrt. Beide hatten Teufen von 188 m und lagen direkt am Bahnhof Königshütte Mitte, über den auch der Abtransport erfolgte. Die Bahnschachtanlage hatte 1906 eine neue Separation erhalten, nutzte aber aufgrund der großen Kohlenreinheit nur die Trockenaufbereitung.[2] Sieben Schächte dienten der Bewetterung, die Seilfahrt für die 2. bis 4. Sohle erfolgte auf Schacht „Marie“ im Ortsteil Pnioki von Königshütte. „Marie“ (Teufe 177 m) war durchschlägig über den Schacht „Freundschaft“ mit den beiden Förderschächten verbunden. Dieser Querschlag wurde bis weit in das Ostfeld hinein fortgeführt.
Nordfeld
Die Erschließung des Nordfeldes (Lage) begann erst 1898, als an der Feldgrenze zu „Carnallsfreude“ bei Hohenlinde/Łagiewniki der sogenannte „Versuchsschacht“ (später „Wyzwolnie 1“) abgeteuft wurde. 1902 kam ein zweiter Schacht hinzu, die Förderung wurde 1905 aufgenommen. Bei 279 m Teufe wurde das „Gebhardflöz“ durchteuft und im Schacht II bei 282 m die Sohle II angesetzt. Die Ausrichtungsarbeiten der folgenden Jahre zeigten, dass in diesem Feld das Steinkohlengebirge stark gestört ist und die Flöze „Hoffnung“, „Blücher“, „Gerhard“, „Heintzmann“, „Ober- und Niederbank“ (Sattelflöze) in einzelnen Schollen auftreten. Um 1910 erhielt „Schacht I“ eine Schachtkaue und eine Trockenseparation sowie einen Gleisanschluss zum Bahnhof Chorzow.
Das Bergwerk von 1922 bis 1939
1922 wurde das gesamte Bergwerk von dem polnisch-französischen Unternehmen Skarboferme (dann Skarboferm) für 36 Jahre gepachtet, das die Namen der vier Betriebsanlagen in „Król-Święty“ (Jacek; Ost), „Król Piast“ (Süd), „Święta Barbara“ (West) und „Wyzwolenie“ (Nord) änderte.
Eine der ersten Maßnahmen des neuen Betreibers war die Fördereinstellung im Südfeld und der Abbruch der Tagesanlagen auf „Piast“ mit Ausnahme des Fördergerüstes über Schacht 2. Die Kohle wurde fortan auf Jacek 1/2 zu Tage gehoben.
Dadurch war es notwendig geworden, die Förderkapazitäten für das Ost- und Südfeld zu bündeln und zu erhöhen. Deshalb errichtete man von 1929 bis 1933 unter Leitung des Ingenieurs Richard Heilemann aus Katowice auf der Anlage „Król-Święty“ den Zentralförderschacht „Jacek III“ (später Prezydent) mit einem 42,5 m hohen Stahlbetongerüst und einer neuen Aufbereitung. Der Schacht verfügte über zwei Skipförderungen mit einer Kapazität von jeweils 10 Tonnen und ermöglichte eine Hebeleistung von 500 t Kohle pro Stunde.[3]
Die hohe Arbeitslosigkeit in den dreißiger Jahren führte dazu, dass die Bevölkerung beim Ostschacht „Agnieszka“ wild in oberflächennahen Flözen Steinkohle abbaute, oft unter großen Gefahren. Man schätzt diesen Abbau auf täglich 500 bis 600 Tonnen und nennt die dazu errichteten Schächte „Armutsschächte/Biedaszyby“.[4]
1937 wurde für das Nord- und Westfeld ein Verbund unter dem Namen „Barbara-Wyzwolenie“ geschaffen. Das Ostfeld (zusammen mit der Förderung aus dem Süden) erhielt den Namen „Prezydent“ (nach Präsident Mościcki).
Die Zeit des Zweiten Weltkriegs
Schon wenige Tage (am 13. September 1939) nach dem Überfall auf Polen und damit dem Beginn des Zweiten Weltkriegs konnte die 3300 Mann starke Belegschaft auf der Königsgrube anfahren und die Förderung wieder aufnehmen. Da man anfänglich auf eine Einberufung der Bergleute zur Wehrmacht verzichtete, gelang 1940 für das ganze oberschlesische Revier ein Anstieg der Förderung um fast 15 % gegenüber 1938. Dieses Niveau konnte bis 1944 nur so hoch gehalten werden, weil einerseits massiv Zwangsarbeiter und Kriegsgefangene eingesetzt wurden und andererseits Oberschlesien außerhalb der Reichweite alliierter Bomber lag.
Beide Teile der Königsgrube („Prezydent“ und „Barbara-Wyzwolenie“) wurden im November 1939 den Reichswerken Hermann Göring zugeschlagen und ab 1940 durch die Bergwerksverwaltung Oberschlesien AG mit Sitz in Kattowitz ausgebeutet.
Die Jahre ab 1945
Nach dem Krieg verwendete man wieder die polnischen Namen der Bergwerke und ordnete sie sie zusammen mit „Matylda“, „Michał“, „Polska“ und „Śląsk“ und Chorzowskie Zjednoczenie Przemysłu Węglowego zu, während „Chorzów“ durch die Bytom ZPW verwaltet wurde.
In der Mitte der 50er-Jahre erfolgte eine Reaktivierung der Kohlenförderung im Südfeld. Dabei ging es um das Hereingewinnen der stehengelassenen Sicherheitspfeiler aus dem Pfeilerabbau der mächtigen oberflächennahen Flöze sowie um die Gewinnung von Kohlenvorkommen unterhalb der alten 160-m-Sohle, die man in den 20er-Jahren für nicht abbauwürdig gehalten hatte. Diese im Südfeld gewonnene Kohle sollte auf „Polska“ zu Tage gehoben und verarbeitet werden. Ob dies geschah oder man dafür den wieder aufgewältigten Schacht „Piast 2“ benutzt hat, ist nicht sicher zu ermitteln.[5]
Im Bereich der Schachtanlage „Barbara-Wyzwolenie“ gingen die Kohlenvorräte im Westfeld zur Neige und der Abbau verlagerte sich auf das Nordfeld. Die Anlage wurde am 21. März 1954 von einem Grubenbrand heimgesucht, der vermutlich 94 Bergarbeitern das Leben kostete.[6] In den 60er-Jahren wurde im Nordfeld die 560-m-Sohle aufgefahren und im Zeitraum 1964/1965 eine neue Wäsche auf „Wyzwolenie“ errichtet. Aber schon wenige Jahre später, im Januar 1970, erfolgte der Zusammenschluss mit „Chorzów“ und die Einstellung der Förderung auf „Wyzwolenie“.
Nur zwei Jahre später, im Januar 1972, erfolgte als weiterer Zusammenschluss der von „Prezydent“ und „Polska“, so dass damit das Ende des eigenständigen Bergwerks „Königsgrube“ erreicht war. Zwar erhielt Schacht „Jacek I“ noch ein neues Fördergerüst, aber 1995 erfolgte auch die Stilllegung des Verbundbergwerks von „Polska“ und „Prezydent“.
Förderzahlen
1791: 1.849 t; 1847: 91.228; 1873: 1,03 Mio. t; 1913: 2,88 Mio. t; 1896: 1,64 Mio. t; 1913: 2,83 Mio. t; 1944: 3,45 Mio. t; 1945: 545.696 t; 1971: 1,13 Mio. t[7]
Gegenwart
Von den zahlreichen Anlagen und Schächten sind nur zwei Reste erhalten geblieben:

- Auf dem Gelände der Anlage „Prezydent“ finden sich noch das Fördergerüst aus Stahlbeton von 1931 über Schacht Jacek III sowie einige Gebäude, die für kulturelle Veranstaltungen genutzt werden.
- Das Bergwerk verfügte in Chorzów an der ul. Siemianowicka noch über den Schacht „Elżbieta“, dessen Förderturm und Tagesanlagen wie eine Burg aussehen und der zwischen 1913 und 1914 errichtet worden ist. Der Schacht trug ursprünglich den Namen „Meitzenschacht“ (nach dem ehemaligen Direktor der Königsgrube). Der Schacht hatte eine Tiefe von 190 Metern und diente der Bewetterung und dem Transport von Grubenholz. Heute ist in den Gebäuden ein Restaurant untergebracht.
Literatur
- Paul Deutsch: Die oberschlesische Montanindustrie vor und nach der Teilung des Industriereviers. Bonn 1926.
- Jahrbuch für den Oberbergamtsbezirk Breslau. Phönix-Verlag, Kattowitz / Breslau / Berlin 1913; dbc.wroc.pl abgerufen am 13. April 2017.
- Jerzy Jaros: Słownik historyczny kopalń węgla na ziemiach polskich. Katowice 1984.
- Kurt König: Der Steinkohlenbergbau in Oberschlesien von 1945–1955. Wissenschaftliche Beiträge zur Geschichte und Landeskunde Ost-Mitteleuropas. Herausgegeben vom Johann Gottfried Herder-Institut, Marburg 1958.
- Norbert Meier: Königsgrube und Königshütte. Hrsg. vom Autor und dem Arbeitskreis Dortmund im Förderverein Bergbauhistorischer Stätten Ruhrrevier e. V. o. O., Mai 2015.
- Zygfryd Piątek: Der Steinkohlenbergbau in Polen in der Zwischenkriegszeit 1918 bis 1939. In: Der Anschnitt, 1/2000, 52. Jahrgang.
Weblinks
- 43 Flötzkarten [sic!] des Oberschlesischen Steinkohlebeckens als JPG-Dateien, die Feldgrenzen, Flöze und Schächte nach dem Bestand von 1902, herausgegeben vom Verlag von Priebatsch’s Buchhandlung, Breslau (abgerufen am 14. Juli 2015).
- Lage aller erwähnten Schächte. google.com/maps; abgerufen am 9. Oktober 2015.
Einzelnachweise
- ↑ Norbert Meier: Königsgrube und Königshütte. S. 55.
- ↑ Norbert Meier: Königsgrube und Königshütte. S. 62.
- ↑ Norbert Meier: Königsgrube und Königshütte. S. 98 ff.
- ↑ Norbert Meier: Königsgrube und Königshütte. S. 108 ff.
- ↑ Norbert Meier: Königsgrube und Königshütte. S. 162.
- ↑ Norbert Meier: Königsgrube und Königshütte. S. 141 f.
- ↑ Norbert Meier: Königsgrube und Königshütte. Tabelle 2.4 a) S. 198 f.